View Article

  • Comprehensive Review of Current and Further Treatment of Cervical Cancer

  • Rashtriya College of Pharmacy, Hatnoor, Kannad, Chh. Sambhajinagar 431103

Abstract

Cervical cancer ranks as the fourth most frequently diagnosed cancer among worldwide and is responsible for more than 300000 deaths each year. Persistent infection with high risk human papilloma virus (HPV) types is the primary cause, with viral oncoproteins E5, E6 and E7 working alongside host cellular factor to initiate and sustain malignant transformation. Although cervical cancer is largely preventable, early detection greatly improves survival outcome. In high income countries where screening and vaccination programs are well established, the disease has become uncommon. In contrast it remains a major cause of mortality in low and middle income nations, where limited health care resources often lead to late stage and non-treatable presentations. Current management strategies include surgery, radiotherapy, chemotherapy, or combination to this. This review outlines the development and progression and cervical cancer and provides and in depth analysis of the strength and limitations of existing treatments. It also highlights emerging therapeutic approaches1. Such as immunotherapy, targeted treatments, combinations regimens, gene based therapies that hold promise for improving patient outcome.

Keywords

Cervical cancer, human papilloma virus (HPV), global mortality, oncoproteins

Introduction

In 2020, an estimated 10 million cancer related deaths were reported making it on the leading causes were reported making it on of the leading causes of death globally2. Although this number is predicted to increase worldwide,the rise expected to occur predominantly in low and middle income countries [LMICs] as they currently face the greatest challenges in tackling the cancer burden2.

Cervical cancer is the cancer starts in the cells of the cervix. The cervix is the lower, narrow end of the uterus [WOMB]. The cervix connects the uterus to the vagina [birth cannel]3. Cervical cancer usually appears in the cervix, the cells of the cervix go through changes known as dysplasia, in which abnormal removed, the abnormal cells may be cancer cells and starts to a and spread more deeply into the cervix and to surrounding areas4.

Cervical cancer, the second most common malignancy in women worldwide, is almost invariably associated with infection by humam papillomavirus [HPV]. HPV 16 or 18 is commonly present in 70% of cervical cancers5. HPV positive tumor cells present antigen of the viral protein in the context of human leukotocyte antigen [HLA] class I that can be recognized by CTLs5. We have conducted a study in patients with early stage cervical cancer to assess the safety and immunological effects of vaccination with TA-HPV5.

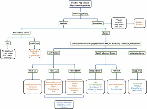
CERVICAL CANCER MANAGEMENT

Provide evidence –based, resource stratified global recommendations to clinicians and policymakers on the management and palliative care of women diagnosed with invasive cervical cancer6.

In the management of cervical cancer depends on the stage of the disease, tumor and caracteristices, and patient factors such as age and fertility wishes. Early detection through screening and HPV vaccination has significantly improved outcomes. According to saslow et al. [2020], timely diagnosis plays a crucial role in preventing progression to advance stages6.

1. Management Of Pre-Invasive Lesions [CIN]

Pre- invasive lesions such as CIN2-CIN3 are typically managed with ablative or excisional procedures7. Techniques like cryotherapy, loop electrosurgical excisions procedure [LEEP], and cold-knife conization are considered effective and fertility-preserving. As noted by wright et al. [2012], these procedure offer high cure rates while minimizing reproductive complication7.

2. Management To Early Stage Cervical Cancer [Stage 1]

Patients with early stage cervical cancer [stage IA-B1] are generally treated with surgery, including radical hysterectomy or fertility-sparing radical trachelectomy8. plante [2015] emphasizes that radical trachelectomy is now preferred for young women desiring fertility prevention, provided strict selection criteria are met8.

3. Management Of Locally Advanced Cervical Cancer [Stage IB2-IVA]

Locally advanced disease is primarily treated with concurrent chemoradiotherapy [CCRT], combining external beam radiotherapy, intracavitary,  brachytherapy and weekly cisplatin – based9. According to key et al [1999], cisplatin-based CCRT significantly improves survival compared to radiotherapy alone and remains the gold – standards approach9.

4. Management Of Recurrent  Or Metastatic Disease

 Foe recurrent or metastic cervical cancer, systemic therapy with platinum combinations, targeted agents, or immunotherapy is recommended10. Tewari et al [2014] demonstrated that adding bevacizumab to chemotherapy improves overall survival is recurrent disease, establishing it as a standard regimen10.

5. Role Of Immunotherapy

Immune checkpoint inhibitors like pembrolizumab have emerged as promising options, especially for promising options, especially for PD-L1-positive tumors11. Chung  et al [2019]  reported durable responses with pembrolizumab in previously treated recurrent cervical cancer, leading to its regulatory approval11.

6. Palliative Care

Palliative care focuses on symptom relief, pain management, and psychological support, especially in advanced disease12. As highlighted by Ferris et al. [2018], integrating palliative care early improves quality of life and reduces treatment – related distress13.

SYMPTOMS OF CURVICAL CANCER

Abnormal vaginal bleeding; This can manifest as bleeding between periods, after sexual intercourse, or post – menopause. Unusual bleeding should be evaluated by a healthcare provider, as it may indicate cervical abnormalities14.

Pelvic Pain:  persistent pelvic pain or discomfort during intercourse can be sign of cervical cancer. This pain may also be accompanied by lower back pain or pain radiating to the thighs14.

Unusual Vaginal Discharge: Women with cervical cancer may experience a watery, pink, or foul – smelling discharge. This discharge can be different from the normal vaginal secretions and may increase in volume15.

Swelling Of The Legs:  Advanced cervical cancer can lead to lymph node involvement, causing swelling in the legs or other areas of the body due to fluid accumulation16.

Loss Of Appetite And Weight Loss: Unexplained weight loss and a decrease in appetite can occur in advanced stages of cervical cancer, reflecting systemic effects of the disease.

RISK FACTORS FOR CERVICAL CANCER

1. Human papillomavirus [HPV] Infection:

HPV, particularly high risk types such as HPV-16 and HPV-18, is the primary cause of cervical cancer. Persistent infection with high – risk HPV strains can lead to changes in cervical cells and eventually cancer.

2. Weakened Immune System:

Conditions that compromise the immune system, such as HIV/ AIDS or the use of immunosuppressive medications, can increase susceptibility to medications, can increase suspceptibility of HPV infection and cervical cancer.

3. Smoking   

Tobacco use is linked to a higher risk of cervical cancer. Chemicals in cigarettes contribute to the development of cancerous cells in the cervix.

4. Long- term Use Of Oral Contraceptives:

Women who used oral contraceptives for five or more years may have a slightly increased risk of cervical cancer. However, this risk decreases after discontinuation of the pill.

5. Family History of Cervical Cancer : 

A family history of cervical cancer may increase an individual’s risk, suggesting a possible genetic predisposition.

6. Socioeconomic Factors :

Women from lower socioeconomic backgrounds may have limited access to healthcare services, including screening and vaccination, increasing their risk of cervical

DIAGNOSOSIS

Colposcopy : 

Colposcopy is a procedure in which the health care provider inserts a speculum to gently open the vagina and view the cervix. A vinegar solution will be applied to cervix to help show abnormal areas. The health care provider then places an instrument called a colposcope close to the vagina. It has a bright light and a magnifiying lens and allows the health care provider to look and allows the health  care provider to look closely at the cervix. A colpposcopy usually includes a biopsy.

BIOSPY:

Biopsy is a procedure in which a sample of tissue is removed from the cervix so that a pathologist can view it under a microscope to check for signs of cancer. The following types of biopsies are used are used to check for cervical cancer:

Punch Biopsy is a procedure in which a small, round piece of tissue is removed using a sharp, hallow circular instrument. Sometimes several different areas of the cervix will be punch biopsy. This procedure is usually done in the doctor’s office.

Endocervical  Curettage  is a procedure to collect cells or tissue the cervical canal using a curette [spoon – shaped instrument]. This procedure removes only a small amount of tissue and usually done is the doctor’s office.

Loop Electrosurgical Excision Procedure [LEEP]  uses a thin wire loop, through which an electrical current is passed, to remove tissue from the cervix. LEEP may be used to diagnose cervical cancer. It also may be used to remove precancer or early-stage cancer. This procedure is typically done in a doctor’s office. it usually takes only a few minutes, and local anesthesia  is used to numb the area.

Cone Biopsy is surgery to remove the larger, cone- shaped piece of tissue from the cervix and cervical canal. A cone biopsy may be used to diagnose cervical cancer. it also may be used to removed precancer or early-stage cancer. A cone biopsy is done at the hospital under general anesthesia.

Talk with your care provider to learn what to expect during and after your biopsy procedure. some people have bleeding and / or discharge after a biopsy. others have pain that feels like cramps during menstruation.

IMAGING TESTS

PET-CT SCAN combines the pictures from a positron emission tomography [PET] scan and a computed tomography [CT] scan are done at the same time on the same machine. The pictures from both scans are combined to make or more detailed picture than either test would make by itself.

For the PET scan, a small amount of radioactive glucose [sugar] is injected into vein. The scanner rotates around the scanner rotates around the body and makes a picture of where glucose is beings used in the body. Malignant tumor cells show up brighter in the picture because they are more  active and take up more glucose than normal cells.

For CT scan, a series of detailed X ray pictures of areas inside the body is taken from different angles. A dye may be injected into a vein or swallowed to help the organs or tissue show up clearly.

Magnetic Resonance imaging  [MRI]  uses in a magnet, radio waves, and a computer to make a series of detailed picture of areas inside the body. This procedure also called nuclear magnetic resonance imaging.

Ultrasound uses to high energy sound waves [ultrasound], which bounce off internal tissues or organs and make echoes. The echoes from a picture body tissues called as a sonogram.

Chest X ray in this X ray of organs and bones inside the chest. An x ray is a type of high energy radiation then can go through the body and onto film, making a picture areas inside the chest. 

LAB TESTES

CBC Complete blood count is the measure blood test that measure in the following in the sample of blood. 

The amount of haemoglobin [the protein that carries oxygen] in the red blood cells the portion of the blood sample made up the red blood cells.

Blood chemistry study the blood test that measure to amount of certain substance released into the blood by organ and tissues in the body, including electrolytes, lactate dehydrogenase, uric acid, blood urea nitrogen, creatinine, and liver function values. An unusual [high lower than normal] amount of a substance can be a sign a cancer spread or other disease.

VISUAL EXAMINATION

Cystoscopy is a procedure to look inside the bladder and urethra to check for abnormal areas. A cystoscope  is inserted through the urethra into the bladder. A cystoscope is a thin, tube like instrument with a light and a lens for viewing. It may also have a tool to removes tissue sample, which are check under a microscope for sign of cancer.

Sigmoidoscopy uses a sigmoidoscope to like inside the rectum and sigmoid [lower] colon for abnormal areas. A sigmoidoscopy uses a sigmoidoscope to look inside the rectum and sigmoid [lower] colon for abnormal areas. A sigmoidoscopy is inserted through the rectum into the sigmoid colon.

A sigmoidscope is inserted through the rectum into the sigmoid colon.

A sigmoidoscope is a thin, tube like instrument with a light and lens for viewing. It may also have a tool to remove tissue samples, which are checked under a microscope for signs of cancer.

CURRENT TREATMENT  

Treatment for cervical cancer depends on several factors, such as the stages of the cancer, other health conditions you may have and your preference. Surgery, radiation, chemotherapy or a combination of the three may be used.

SURGERY

Small cervical cancers that haven’t  grown beyond the cervix are typically treated with surgery. The size of your cancer, its stage and whether you would like to consider becoming pregnant in the further will determine which operation is best for you.

Options might include :

Surgery to cut away the caner only.

For a very small cervical cancer, it might be possible to remove all the cancer with a cone biopsy. This procedure involves cutting away a cone – shaped piece of cervical tissue and leaving  the rest of cervix intact. This option may make it possible for you to consider becoming pregnant in the future.

Surgery to remove  to the cervix, called a trachelectomy.

A small cervical cancer might be treated with a radical trachelectomy procedure. This procedure removes the cervix and some surrounding tissue. The uterus remains after this procedure, so it may be possible to become pregnant, if you choose.

Surgery to remove the cervix and uterus, called a hysterectomy

Most cervical cancers that have not spread beyond the cervix are treated with a radical hysterectomy operation. This involves removing the cervix, uterus, part of vagina and nearby lymph nodes. A hysterectomy can often cure the cancer and stop it form coming back. But removing the uterus makes it impossible to become pregnant.

Minimally invasive hysterectomy may be an operation for very small cervical cancers that have not spread, known as microinvasive  cancers. This procedure involves making several small cuts in the abdomen rather than one large cut. people who have minimally invasive surgery tend to recover faster and spend less time in the hospital. But some research has found that minimally invasive hysterectomy may be less effective than traditional hysterectomy. if you’re considering minimally invasive surgery, discuss the benefits and risks of this approach with your surgeon.

RADIATION THERAPY FOR CERVICAL CANCER

Radiation therapy uses high energy x rays to kill cancer cells. Depending on the stage of the cervical cancer, radiation therapy may be used :

As a part of the main treatment  :  For some stages of cervical cancer, the preferred treatment is radiation and chemo given together. [called concurrent chemo radiation] as the chemo helps the radiation work better.

To treat cervical cancer that spread or that has come back after treatment  : Radiation therapy may be used to lessen symptoms caused by cervical cancers that have spread to other organs and tissues.

Types of radiation therapy

The types of radiation therapy most often used to treat cervical cancer are :

  • External beam radiation
  • Brachytherapy

It is important to know that smoking increases the side effect from radiation and can make treatment less effective. if you smoke, you should stop.

External beam radiation

External beam radiation therapy. [EBRT] aims x ray at the cancer from a machine outside the body. Treatment is much like getting a regular x ray, but the radiation dose is stronger.

Each radiation treatment lasts only a few minutes, but getting you into place fir treatment usually takes longer. The procedure itself is painless.

When EBRT is used as the main treatment for cervical cancer, it usually takes longer. The procedure itself is painless.

When EBRT is used as the main treatment for cervical cancer, it is usually combined with chemotherapy. [called concurrent chemo radiation]. Often, a low dose of the chemo drug called cisplatin is used. other chemo drugs can be used as well. The radiation treatments are given 5 days a week for about 5v weeks. Chemotherapy is given at the same time. The schedule is determine by which drug is used. if the cancer has not spread to distant areas, brachytherapy, which is discussed below, may also be given after the concurrent chemo radiation is complete.

Possible side effects of EBRT

Short term side effects of external beam radiation therapy for cervical cancer can include :

Fatigue [tiredness]

  • Upset stomach
  • Diarrhea or loss stools [if radiation is given to the pelvis or abdomen]
  • Nausea and vomiting
  • Skin changes [mild redness to peeling in the area where the radiation is given]
  • Skin changes [mild redness to peeling in the area where the radiation is given]
  • Radiation cystitis : Radiation to the pelvis can irritate the bladder [radiation cystitis], causing discomfort, an urge to urinate often, and discomfort, an urge to urinate often, and sometimes blood in the urine.
  • Vaginal pain: Radiation to the pelvis can irritate the bladder [radiation cystitis], causing discomfort, an urge to urinate often, and sometimes blood in the urine.
  • Vaginal pain: Radiation can make the vulva and vagina more sensitive and sorer, and sometimes causes a discharge.
  • Menstrual changes: pelvic radiation can affect the ovaries, leading to menstrual changes and even early menopause.
  • Low blood cell counts: Anemia [low levels of red blood cells] can make you feel tired.
  • Neutropenia [low levels of white blood cells] increases the risks of serious infection.
  • Thrombocytopenia [low levels of platelets increase the risk of bleeding]

When chemotherapy is given with radiation, the blood cell counts tend to be lower, and fatigue and nausea tend to be wore. These side effects typically improve in the weeks after treatment is stopped.

Brachytherapy [internal radiation therapy]

Brachytherapy, or internal radiation therapy, puts a source of radiation in or near the cancer. This type of radiation only travels a short distance. The type of brachytherapy used most often to treat cervical cancer is known as intracavitary brachytherapy. The radiation soure is placed in a device in the vagina [sometimes in the cervix]. Brachytherapy mainly is used in addition to EBRT as a part of the main treatment for cervical cancer. Rarely, it might be used alone in very specific cases of early stage cervical cancers.

There are two types of brachytherapy  :

Low dose rate [LDR] brachytherapy is completed over a few days. During this time, the patient stays in bed in a private room in the hospital with instruments holding the radioactive material in place. while the radiation therapy is being given, the hospital  staff will care for you, but also take precautions to avoid being exposed to radiation themselves.

High dose rate [HDR] brachytherapy  is an outpatient procedure over several treatments [often at least a week a part]. For each treatment,  the radio actives material is inserted for a few minutes and then removed. The advantages of HDR treatments is that you do not have to stay in the hospital or stay still for long periods of time.

To treat someone who still has a uterus, the radioactive material can be placed in a small metal tube [called a tandem] that goes in the uterus, along with small round metal holders [avoids] placed near the cervix. This is sometimes called tandem and avoid treatment.

Another option is called tandem and ring. For this a round holder [like a ring] is placed close to the uterus.

The choice of which option to use depends on what type of brachytherapy is planned.

CHEMOTHERAPY

Chemotherapy [also called chemo] uses drugs to stop the growth of cancer cells, either by killing the cells or by stopping them from dividing. Chemotherapy may be given alone or with other types of treatment.

Chemotherapy drugs used to treat cervical cancer include :

  • Cisplatin
  • Carboplatin
  • Gemcitabine
  • Ifosfamide
  • Irinotecan
  • Paclitaxel
  • Topotecan
  • Vinorelbine

Combination of these drugs may be used, other chemotherapy drugs not listed here may also be used.

Learn more about how chemotherapy works against cancer, how it is given, common side effects, and more in chemotherapy to treat cancer.

Chemotherapy plays a major role in the management of cervical cancer, especially in locally advanced, recurrent, and [called concurrent chemo radiation] or as palliative therapy in advanced stages.

Chemotherapy for recurrent / metastatic cervical cancer

1. First – line systemic therapy

Combination regimen [standard] :

  • Paclitaxel + cisplatin OR paclitaxel + carbonplatin
  • Bevacizuamb [anti – VEGF monoclonal antibody]

2. Alternative Agents

Used when platinum resistance occurs :

  • Topotecan
  • Gemcitabine
  • Vinorelbine
  • Irinotecan

TARGETED THERAPY FOR CERVICAL CANCER

Targeted therapy refers to drugs that block specific molecular pathway involved in cervical cancer growth –particularly  angiogenesis [VEGF pathway] and immune checkpoint pathways [PD-1/PD-L1]. This agents are mainly used in recurrent, persistent, or metastatic cervical cancer

1. Anti –VEGF Trageted Therapy

Bevacizumab

  • Mechanism : Monoclonal antibody against VEGF-A, inhibits tumor angiogenesis.
  • Indication : Recurrent or metastatic cancer, given with cisplatin + paclitaxel or carboplatin + paclitaxel or carboplatin + paclitaxel
  • Evidence : GOG-240  trial showed improved overall survival when bevacizuamb was added to chemotherapy.

Key benefits 

  • Increases median survival by 3.7 months.
  • Reduces tumor vascular supply
  • Improves progression-free survival

Common Adverse Effects

  • Hypertension
  • Thromboembolism
  • Gastrointestinal fistula [rare but serious]

IMMUNOTHERAPY [Immune Checkpoint Inhibitors]

Although technically under immunotherapy these are a molecular targeted agents because they target checkpoints  proteins [PD-1/PD-L1].

Pembrolizuamb

  • Mechanism : PD-1 inhibitor
  • Indication :
  • PD –L1 positive recurrent /metastatic cervical cancer.
  • Used alone or combined with chemotherapy + bevacizuamb

PALLIATIVE CARE IN CERVICAL CANCER

Palliative care in cervical cancer focuses on relief of symptoms, improving quality of life, psychosocial support, and managing complications in advanced, recurrent, or metastatic disease. It is an essential part of comprehensive cancer care.

Pain management

 Pain  may arise from tumor infiltration, nerve compression, bone metastasis or treatment effects.

Approach

  • WHO analgesic ladder :
  • Step -1 :  Paracetamol, NSAIDs
  • Step -2 :  Weak opioids [tramadol, codeine]
  • Step -3 :  Strong opioids [morphine, fentanyl]
  • Adjuvant analgesics : gabapentin, antidepressant
  • Nerve blocks for refractory pelvic pain.
  • Palliative radiotherapy to reduce pain from metastasis.

FURTHER TREATMENT OF CERVICAL CANCER

Therapeutic vaccine: Although prophylactic vaccines enhance humoral immunity, they are of on therapeutic value for patient infected with high risk HPV strains. HPV therapeutic vaccines present an area of active research and are available as live vector based vaccines, peptide and protein based vaccines, nucleic acid based vaccines, and Whole cells vaccines. 35 Most therapeutic vaccines target the HPV E6 and E7 oncoprotiens,  Which are expressed in HPV infected cells drive cancer development. The goal is to activate T cells responses against these proteins, thereby eliminating infected cells and preventing cancer progression. Therapeutic vaccines on focus on HPV E5 and E7 oncoprotein in infected cells, aiming to stimulate T cell response to eliminate infected cells and halt cancer progression. MVA – E2, a top performing therapeutic vaccine, demonstrated 90%  regression in high grade cervical precancerous lesions treatment.  

However, a key limitation of the study was the absence of a control group to assess the natural regression rate of these lesion, 36 efficient treatments are sought for cervical cancer through  the development of combination therapy involving immunotherapy drugs and vaccines. An example is the [SA101] vaccine, which showed a 33% response rate in a phase 2 study with nivolumab, a checkpoint inhibitor. However, this response was not seen in advanced cervical  cancer patients, emphasizing the necessity for further optimization. Therapeutic vaccination are a significant potential adjuvant therapy to prevent invasive procedures and reduce recurrence, even if their efficacy has not yet reached the level of existing treatments. To enhance results, ongoing research aims to optimize vaccine antigens and combination regimens 

PARP INHIBITOR

Poly {Adenosine diphosphate [ADP] ribose} polymerase, especially PARP inhibitor such as olaparib and veliparib prevent this repair, Which is particularly lethal to cells with defective homologous repair, Which is particularly lethal to cells with defective homologous repair, leading to cell death. A case report by Gross M and spencer RJ showed that single agent olaparib therapy demonstrated great promise in terms of response in a patient with recurrent metastatic clear cell cervical cancer. The patient had an excellent response to olaparib without disease progression for 14 months of therapy. A clinical trial evaluating the combination of veliparib  with paclitaxel  and cisplatin achieved a 34% objective response rate and an overall survival of 14. 5 months. However, further clinical trials are required to fully establish their clinical effectiveness.

Antibody drug conjugate

Tisotumab vedotin is an antibody drug conjugate having an antimicrotular agent and a human tissue factor. The drug attaches to tissue factor, a transmembrane protein present on the cancer cells. subsequently, it moves inside and releases the anti – microtubule agent that disrupts the cells structure, including cell death. Tisotumab vedotin has received FDA  approval on September 2021 for treating patients  with recurrent or metastatic cervical  cancer.

RR Inhibitor

Ribonucleotide reductase [RR] is a crucial enzyme for DNA synthesis, as it catalyses the reduction of nucleoside di or triphospates   to corresponding deoxnynucleotides   inhibitors like hydroxyurea and triapine are being tested and used for for cervical cancer.

GOG 120  found that treatment with radiation therapy in combination with cisplatin, fluorouracil and hydroxyurea was effective for the treatment of locally advanced cervical cancer. Triapinea more potent RR inhibitor, has shown promise in animal studies and early trials suggest it sensitizes tumours to radiation to radiation, especially in cervical cancer. But further studies are needed to confirm its efficacy for cervical cancer.

Ongoing clinical trails

The ongoing clinical trails in cervical trails in cervical cancer are shaping the future of treatment paradigms with promising new approaches. Trials like INTERLACE and KEYNOTE – A18  are at the forefront, investigating the impact of induction chemotherapy and immune checkpoint inhibitors on treatment outcomes for locally advanced cervical cancer.  INTERLACE  has demonstrated that  induction chemotherapy, while KEYNOTE – 826  and BEATcc  are exploring  the synergistic effect of combining immune checkpoint inhibitors with chemotherapy and anti-angiogenic  agent, revealing enhanced survival. The approval of tisotumb vedotin for second line treatment in recurrent or metastatic cervical cancer marks another significant advancement. This drug, along with pembrolizumab, is being evaluated in numerous trails to determine its efficacy in various treatment settings.

Several specific trails are advancing our understanding of cervical cancer management. The phase 2 XmAb20717 trails is evaluating the efficacy of  vudalimab , an investigational agent , in patient with advanced gynaecologic and genitourinary malignancies, including cervical cancer. Another key study is a randomized controlled trail comparing survival outcomes between robotic –assisted laparoscopic surgery and traditional open radical hysterectomy for early stage level cervical cancer, which aims to determine advantages of robotic assistane in surgical interventions.

Additionally, the ACCESS Trail is integrating cervical cancer screening and treatment within existing HIV care programs in nigeria, exploring the effectiveness of various implementation  strategies to improve access and outcomes for underserved  populations. The ACCESS trails model integrating cervical cancer care within HIV programs could streamline services and enhance access in India, particularly for underserved populations.

This approach could improve cost effectiveness and outcomes for women with both HIV and cervical cancer.

CONCLUSION

In conclusion, cervical cancer poses a significant global health challenge. While current treatment have limitations, emerging therapies like targeted therapies, immunotherapy, and gene therapies offer promising alternatives. Integration of these treatment into standard clinical practice has the potential to improves outcomes for patient. Further research and collaborative efforts are crucial to optimizing treatment regimens and translating promising therapies  into effective treatments for  cervical cancer.

REFERENCES

  1. Department of human biology, faculty of health science, university of cape town, south Africa. (Carly  A Burmeister , Saif khan
  2. Andreas M. Kaufmann; Peter L. Stern; Elaine M. Rankin; Harald Sommer; Volkmar Nuessler; Achim Schneider; Malcom Adams; Toli S. Onon; Thomas Bauknecht; Uwe Wagner; Karlijn Kroon; Julian Hickling; Christopher M. Boswell; Simon N. Stacey; Henry C. Kitchener; Jennifer Gillard; Jantien Wanders; John St. C. Roberts; Heinz Zwierzina
  3. Pisani P., Parkin D. M., Ferlay J. Estimates of the world wide mortality from major cancers in 1985. Implications for prevention and projection of future burden. Int. J. Cancer, 55: 891-903, 1995.
  4. Sung H., Ferlay J., Siegel R.L., Laversanne M Soerjomataram I., Jemal A., Bray F. CA: A Cancer Journal for Clinicians; 2021. Global Cancer Statistics 2020: GLOBOCAN Estimates of Incidence and Mortality Worldwide for 36 Cancers in 185 Countries. [DOIC] [PubMed] [Google Scholar Z]
  5. Cervical Cancer Treatment - PDQ Cancer Information Summaries - NCBI Bookshelf https://www.ncbi.nlm.nih.gov/books/NBK65985/
  6. Authors: Linus T. Chuang, Sarah Temin, Rolando Camacho, Alfonso Dueñas-Gonzalez, Sarah Feldman, Murat Gultekin, Vandana Gupta, … Show All …, and Jonathan S. BerekAuthors Info & Affiliations
  7. bmj-335-7623-cr-00765.pdf https://share.google/j7lcMIiREzKXbzbqe
  8. Saslow, D., et al. (2020). American Cancer Society guideline for cervical cancer screening. CA: A Cancer Journal for Clinicians.
  9. Wright, T. C., et al. (2012). 2012 ASCCP Consensus Guidelines for Cervical Intraepithelial Neoplasia. Journal of Lower Genital Tract Disease.
  10. Plante, M. (2015). Fertility-preserving options for early-stage cervical cancer. Gynecologic Oncology.
  11. Keys, H. M., et al. (1999). Cisplatin-based chemotherapy and radiotherapy for advanced cervical cancer. New England Journal of Medicine.
  12. Tewari, K.S., et al.(2014). Improved survival with bevacizumab in advanced cervical cancer. New England Journal of Medicine.
  13. Chung, H. C., et al. (2019). Pembrolizumab in recurrent or metastatic cervical cancer. Journal of Clinical Oncology.
  14. Ferris, F. D., et al. (2018). Principles and practice of palliative care in gynecologic cancers. Gynecologic Oncology.
  15. https://www.longdom.org/open-access/cervical-cancer-awareness-symptoms-risks-and-early-detection-110511.html?utm_source=chatgpt.com#ai
  16. This is an open-access article distributed under the terms of the Creative Commons Attribution License, which permits unrestricted use, distribution, and reproduction in any medium, provided the original author and source are credited.
  17. Credit the National Cancer Institute as the source and link to the original NCI product using the original product's title; e.g., “Cervical Cancer Diagnosis was originally published by the National Cancer Institute.
  18. Correspondence: Li Ming, Department of Gynecology, Shandong University, Jinan, China
  19. https://www.longdom.org/open-access/cervical-cancer-awareness-symptoms-risks-and-early-detection-110511.html?utm_source=chatgpt.com#ai
  20. In the case of permitted digital reproduction, please credit the National Cancer Institute as the source and link to the original NCI product using the original product's title; e.g., "Cervical Cancer Diagnosis was originally published by the National Cancer Institute."
  21. https://share.google/3fo3UOUc7A8LWkEdt
  22. https://www.mayoclinic.org/diseases-conditions/cervical-cancer/diagnosis-treatment/drc-20352506?utm_source=chatgpt.com
  23. https://www.cancer.org/cancer/types/cervical-cancer/treating/radiation.html?utm_source=chatgpt.com
  24. https://www.cancer.gov/types/cervical/treatment?utm_source=chatgpt.com
  25. Tewari KS et al., 2014. New England Journal of Medicine. "Improved Survival with Bevacizumab in Advanced Cervical Cancer."
  26. Colombo Net al., 2021. Lancet. "Pembrolizumab for Persistent, Recurrent, or Metastatic Cervical r"er (KEYNOTE-826)."
  27. World Health Organization, 2018. WHO Guidelines for Cancer Pain Management. Hanks et al., 2012. Lancet Oncology. "Cancer Pain."
  28. Snoviya Suresh Babu P*, Satish S, Ramakrishna Shabaraya A

Reference

  1. Department of human biology, faculty of health science, university of cape town, south Africa. (Carly  A Burmeister , Saif khan
  2. Andreas M. Kaufmann; Peter L. Stern; Elaine M. Rankin; Harald Sommer; Volkmar Nuessler; Achim Schneider; Malcom Adams; Toli S. Onon; Thomas Bauknecht; Uwe Wagner; Karlijn Kroon; Julian Hickling; Christopher M. Boswell; Simon N. Stacey; Henry C. Kitchener; Jennifer Gillard; Jantien Wanders; John St. C. Roberts; Heinz Zwierzina
  3. Pisani P., Parkin D. M., Ferlay J. Estimates of the world wide mortality from major cancers in 1985. Implications for prevention and projection of future burden. Int. J. Cancer, 55: 891-903, 1995.
  4. Sung H., Ferlay J., Siegel R.L., Laversanne M Soerjomataram I., Jemal A., Bray F. CA: A Cancer Journal for Clinicians; 2021. Global Cancer Statistics 2020: GLOBOCAN Estimates of Incidence and Mortality Worldwide for 36 Cancers in 185 Countries. [DOIC] [PubMed] [Google Scholar Z]
  5. Cervical Cancer Treatment - PDQ Cancer Information Summaries - NCBI Bookshelf https://www.ncbi.nlm.nih.gov/books/NBK65985/
  6. Authors: Linus T. Chuang, Sarah Temin, Rolando Camacho, Alfonso Dueñas-Gonzalez, Sarah Feldman, Murat Gultekin, Vandana Gupta, … Show All …, and Jonathan S. BerekAuthors Info & Affiliations
  7. bmj-335-7623-cr-00765.pdf https://share.google/j7lcMIiREzKXbzbqe
  8. Saslow, D., et al. (2020). American Cancer Society guideline for cervical cancer screening. CA: A Cancer Journal for Clinicians.
  9. Wright, T. C., et al. (2012). 2012 ASCCP Consensus Guidelines for Cervical Intraepithelial Neoplasia. Journal of Lower Genital Tract Disease.
  10. Plante, M. (2015). Fertility-preserving options for early-stage cervical cancer. Gynecologic Oncology.
  11. Keys, H. M., et al. (1999). Cisplatin-based chemotherapy and radiotherapy for advanced cervical cancer. New England Journal of Medicine.
  12. Tewari, K.S., et al.(2014). Improved survival with bevacizumab in advanced cervical cancer. New England Journal of Medicine.
  13. Chung, H. C., et al. (2019). Pembrolizumab in recurrent or metastatic cervical cancer. Journal of Clinical Oncology.
  14. Ferris, F. D., et al. (2018). Principles and practice of palliative care in gynecologic cancers. Gynecologic Oncology.
  15. https://www.longdom.org/open-access/cervical-cancer-awareness-symptoms-risks-and-early-detection-110511.html?utm_source=chatgpt.com#ai
  16. This is an open-access article distributed under the terms of the Creative Commons Attribution License, which permits unrestricted use, distribution, and reproduction in any medium, provided the original author and source are credited.
  17. Credit the National Cancer Institute as the source and link to the original NCI product using the original product's title; e.g., “Cervical Cancer Diagnosis was originally published by the National Cancer Institute.
  18. Correspondence: Li Ming, Department of Gynecology, Shandong University, Jinan, China
  19. https://www.longdom.org/open-access/cervical-cancer-awareness-symptoms-risks-and-early-detection-110511.html?utm_source=chatgpt.com#ai
  20. In the case of permitted digital reproduction, please credit the National Cancer Institute as the source and link to the original NCI product using the original product's title; e.g., "Cervical Cancer Diagnosis was originally published by the National Cancer Institute."
  21. https://share.google/3fo3UOUc7A8LWkEdt
  22. https://www.mayoclinic.org/diseases-conditions/cervical-cancer/diagnosis-treatment/drc-20352506?utm_source=chatgpt.com
  23. https://www.cancer.org/cancer/types/cervical-cancer/treating/radiation.html?utm_source=chatgpt.com
  24. https://www.cancer.gov/types/cervical/treatment?utm_source=chatgpt.com
  25. Tewari KS et al., 2014. New England Journal of Medicine. "Improved Survival with Bevacizumab in Advanced Cervical Cancer."
  26. Colombo Net al., 2021. Lancet. "Pembrolizumab for Persistent, Recurrent, or Metastatic Cervical r"er (KEYNOTE-826)."
  27. World Health Organization, 2018. WHO Guidelines for Cancer Pain Management. Hanks et al., 2012. Lancet Oncology. "Cancer Pain."
  28. Snoviya Suresh Babu P*, Satish S, Ramakrishna Shabaraya A

Photo
Twinkal Patil
Corresponding author

Rashtriya College of Pharmacy, Hatnoor, Kannad, Chh. Sambhajinagar 431103

Photo
Sangram Nagargoje
Co-author

Rashtriya College of Pharmacy, Hatnoor, Kannad, Chh. Sambhajinagar 431103

Sangram Nagargoje, Twinkal Patil, Comprehensive Review of Current and Further Treatment of Cervical Cancer, Int. J. of Pharm. Sci., 2025, Vol 3, Issue 12, 3782-3794. https://doi.org/10.5281/zenodo.18069559

More related articles
Psoriasis: An Updated Review of Pathophysiology, C...
Ghuge Tanuja, Pokale Shraddha, Bhise Gorakhnath , Salve Aniket , ...
Comprehensive Antibiotic Drug Resistance Surveilla...
A. Jeeva, Dr. B. Sarathbabu, R. Kanchana, M. Padhma, ...
A Review On- Artificial Intelligence In Pharmacy &...
Meet Shah, Swapnil G. Kale, Kalyani Raut, Sayali Gandhi, Swapnil ...
Formulation And Evaluation of a Bilayer Mucoadhesive Buccal Drug Delivery System...
Ganesh Nayak, Akshay Killekar, Dr. Krishnananda Kamath K., Dr. A. R. shabaraya, Dr. Viresh Chandur, ...
A Review On Analytical Method Development And Validation For Broccoli...
G. M. Srimyvizhiy, K. B. Ilango, T. Geetha, S. Jayashree, S. Kaviyanchally, M. Mutharasi, A. Naveenk...
Development of herbal hair wax stick with scalp nourishing extracts...
Mrs. Dhanya V.O., Akshay P , Aysha Sherin MK , Fathimathul Fida pk , ...
Related Articles
Therapeutic Role of Gymnema sylvestre and Momordica charantia in Diabetes Manage...
Anil Kumar, Sadique Saqulain, Makrand Verma, Harjot Singh, Sudhahar Dharmalingam, Eldhose. M. J., Ya...
A Review on The Formulation, Characterization, And Therapeutic Uses of Biofabric...
Dhanshree P. Rathod, T. A. Dhote, Dr. S. J. Dighade, ...
Assessing The Level of Stress Among Parents of Children Suffering from Thalassem...
Saimantika Halder Ghosh, Biswanath Ghosh, Sangita Banerjee, Siddheswar Maiti, ...
A Review on Pharamacognostic and Phytochemical Evaluation of Caesalpinia Bonduc ...
K. Sojrana, V. hileep, J. Niroshkumar, S. Pavithra, B. Sandhiya, D. Vinorithika, ...
Psoriasis: An Updated Review of Pathophysiology, Clinical Spectrum, and Manageme...
Ghuge Tanuja, Pokale Shraddha, Bhise Gorakhnath , Salve Aniket , Kolhe Vishakha , ...
More related articles
Psoriasis: An Updated Review of Pathophysiology, Clinical Spectrum, and Manageme...
Ghuge Tanuja, Pokale Shraddha, Bhise Gorakhnath , Salve Aniket , Kolhe Vishakha , ...
Comprehensive Antibiotic Drug Resistance Surveillance and Antibiotic Utilisation...
A. Jeeva, Dr. B. Sarathbabu, R. Kanchana, M. Padhma, ...
A Review On- Artificial Intelligence In Pharmacy & Applications Of Ai In Pharmac...
Meet Shah, Swapnil G. Kale, Kalyani Raut, Sayali Gandhi, Swapnil Katkhade, Rohini Haral, Sneha S. Ka...
Psoriasis: An Updated Review of Pathophysiology, Clinical Spectrum, and Manageme...
Ghuge Tanuja, Pokale Shraddha, Bhise Gorakhnath , Salve Aniket , Kolhe Vishakha , ...
Comprehensive Antibiotic Drug Resistance Surveillance and Antibiotic Utilisation...
A. Jeeva, Dr. B. Sarathbabu, R. Kanchana, M. Padhma, ...
A Review On- Artificial Intelligence In Pharmacy & Applications Of Ai In Pharmac...
Meet Shah, Swapnil G. Kale, Kalyani Raut, Sayali Gandhi, Swapnil Katkhade, Rohini Haral, Sneha S. Ka...