View Article

  • Navigating Drug Approvals: Insights From The USA, Europe, And Japan

  • Department of Pharmaceutics, Sri Ramachandra Faculty of Pharmacy, Sri Ramachandra Institute of Higher Education and Research (DU), Porur, Chennai, Tamil Nadu, India.

Abstract

The existing limitations in regulatory affairs highlight the need for different countries to follow distinct regulatory standards when approving marketing authorization applications (MAA) for novel drugs. This study examines the drug approval processes and regulatory standards of the US Food and Drug Administration (FDA), the European Medicines Agency (EMA), the Pharmaceutical and Medical Device Act (PMDA). In the United States, the FDA oversees drug approval, which involves multiple phases of clinical trials, extensive data collection, and analysis to demonstrate the drug's safety and efficacy. If the FDA determines that the benefits outweigh the risks, it grants approval for marketing and sale. In Europe, the EMA serves as the central regulatory body and follows a similar process to the FDA, but approval is granted through a centralized procedure that facilitates marketing authorization across several EU member states. Pharmaceutical and Medical Device Act (PMDA) regulates drug approval in Japan, requiring a comprehensive review of the drug's safety, efficacy, and quality data, and may request additional studies or information before approving. Although there are similarities, the drug approval processes in these regions differ in terms of timelines, requirements, and documentation.

Keywords

USFDA, EMA, PMDA, MAA, NDA, CTD

Introduction

Each country has its own regulatory criteria for new medicine approvals, making it difficult to implement a standardized and uniform approach to a Marketing Authorization Application (MAA) in all nations. Each country has distinct conditions that must be met before a new medicine is approved in that country. As a result, pharmaceutical companies must develop a detailed awareness of the regulatory structure and needs in each target country. This is especially important given that the United States of America (USA) and the European Union (EU) are two of the world's largest marketplaces for pharmaceutical products, therefore many corporations must adapt their strategies to these markets. The next stage is to conduct clinical trials in four phases to confirm the drug's safety, efficacy, and optimal dosage for human administration. The competent authorities review and approve a Marketing Authorization Application (MAA). If the drug meets the required safety and efficacy standards, and demonstrates that its benefits outweigh the risks, it moves forward in the approval process.

Figure 1: The Basic Regulation of The Drug Approval Process

A novel Drug Application (NDA) is a request for approval to commercialise a novel drug compound or product, and it is submitted to the appropriate regulatory agency. To acquire this approval, the applicant must supply preclinical and clinical trial data, as well as reliable manufacturing process information, for assessment of the drug's overall qualities. Clinical trials are conducted in a series of well-defined phases, which are:

Table 1: Various Phases of Clinical Trial

Phase 0

Animal Pre-clinical Research

Conduct on Animals

Phase 1

Clinical Trial

20 to 80 Healthy Volunteers

Phase 2

Exploratory Trial

100 to 300 Volunteers

Phase 3

Confirmatory Trial

300 to 3000 Volunteers having that disease for what drug is discovered to treat

Phase 4

Post Marketing Trial

Include n number participants

Once the NDA is submitted to the agency, it goes through a technical review process. This assessment makes sure that there is enough data information has been provided in each area to justify “filing” the application. At the end of the NDA review process, the agency may issue one of three possible responses to the sponsor:

  • Not Approvable – A letter outlining the deficiencies and explaining the reasons for rejection.
  • Approvable – Indicates that the drug could be approved, but certain changes are required and the sponsor may be asked to commit to post-approval studies.
  • Approval – Confirms that the drug has been approved.

If the agency issues either a "Not Approvable" or an "Approvable" decision, the sponsor is given the opportunity to meet with the agency to discuss the identified issues. [2]

Drug approval process in Unites States:

The United States may have the strictest requirements in the world for licensing new medications. The US has that numerous people understand to be the most stringent drug approval requirements in the world. The U.S. pharmacopoeia’s establishment in 1820 marketed the start of a new era in American drug regulation. Congress adopted the first Food and Drugs Act in 1906, which formalized standards for drug potency and purity. The federal Food, Drug and Cosmetic Act (of 1938), which enacted new regulations mandating that new pharmaceuticals be proven to be safe before being marketed, was nonetheless brought about by the sulphanilamide disaster in 1937. The task of preserving and enhancing the welfare of society is under the purview of the Food and Drug Administration (FDA). The Food and Drug Administration (FDA) is responsible for guarding and promoting public health. Like general drug approval process, FDA’s new drug approval process is also fulfilled in two phases, they are

  • Clinical Trial (CT)
  • New Drug Application (NDA)

Only after submission of the Investigational New Drug application, the FDA approval process begins. [3]

Investigational New Drug Application

An Investigational New Drug (IND) application is submitted to the U.S. Food and Drug Administration (FDA) to initiate clinical trials in humans, handed the drug has been set up safe predicated on preclinical trial data. The application must present high-quality preclinical data to justify human testing and generally includes detailed information on the medicine’s chemistry, manufacturing, controls, pharmacology, toxicology, and any prior human experience. Approximately 85% of drugs progress to clinical trials following the submission of IND applications, which are submitted by a firm or institution known as the Sponsor. To support the development process, a pre-IND meeting can be arranged with the FDA to discuss various important aspects, including the design of animal studies demanded to support the clinical exploration, the proposed clinical trial protocol, and the chemistry, manufacturing, and control (CMC) of the investigational drug. This meeting provides precious guidance, allowing Sponsors to effectively plan preclinical studies, gather necessary data, and design clinical protocols predicated on the FDA’s recommendations.[4]

Types of INDA

An Investigational IND: It is filed by a physician who also controls the administration or distribution of the experimental drug as well as plans, organizes, and conducts the exploration. An authorized pharmaceutical, an unapproved drug, or both may be the subject of a study IND submitted by a physician to examine them for a new indication or in a new patient group.

Emergency IND: In an emergency situation where there isn’t enough time to submit an IND, the FDA can utilize this to allow the use of an experimental drug.

Treatment IND: While the FDA examination is continuing, it is filed for investigational drugs that have showed promise in clinical trials for conditions that are severe or urgently life-threatening. The two IND categories are commercial and non-commercial (research) types. The IND application must include information across three main categories, which are: Animal pharmacology and toxicology studies

  • Manufacturing data
  • Details on clinical researchers and their techniques

Once the IND is submitted, the sponsor must stay 30 calendar days before initiating any clinical trials. FDA can assess the IND during this period to ensure that study participants won’t be exposed to an unacceptable high risk.[5]

IND Content and Format

According to 21 Code of Federal Regulations (CFR) Section 312, specific guidelines are outlined for the content and format of IND applications. When preparing to initiate clinical research, a sponsor intending to carry out a clinical investigation under this regulation must submit an "Investigational New Drug Application" (IND), which should include the following in the specified order:

  • Cover sheet (form FDA 1571)
  • Table of contents
  • Introductory statement and investigational plan
  • Investigator’s brochure
  • Protocols
  • Chemistry, manufacturing, and control (CMC) information
  • Additional information [6]

Figure 2: Drug Approval Process in Investigational New Drug Application

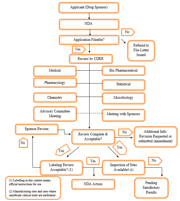
New Drug Application (NDA)

A New Drug Application (NDA) is submitted only after a drug successfully completes all three phases of clinical trials and includes detailed information from animal and human studies, data analysis, pharmacokinetics, manufacturing processes, and proposed labeling. The Center for Drug Evaluation and Research (CDER) carefully examines the preclinical and clinical data, along with a risk-benefit assessment, to determine if the therapeutic benefits of the drug outweigh any potential risks. If the clinical trial results show that the drug is comparatively safe and effective, and does not pose irritation risks to patients, the manufacturer submits the New Drug Application (NDA) as an official request to manufacture and market the new drug in the United States. Generally, the approval of an New drug Application (NDA) is granted within two years, however, this process can be finalized from two months to several years. After receiving approval, the company is allowed to market the drug, and it enters Phase IV of development. This post-marketing phase explores long-term safety, additional therapeutic uses, effects on different patient groups, and how patients respond to various dosages. [7]

Figure 3: Drug Approval Process in New Drug Application

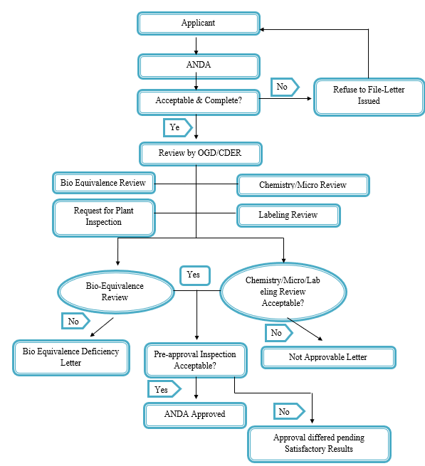
Abbreviated New Drug Application (ANDA)

An Abbreviated New Drug Application (ANDA) is submitted for products that contain the same or closely related active ingredients, dosage form, and strength, route of administration, intended use, and labeling as an already approved drug that has been proven safe and effectiveness. ANDA’s are typically filed when the original product's patent has expired for a product and another company seeks to market its copy. Such drugs are called generic drugs. These generic drugs are required to comply with standards for both pharmaceutical equivalence and bioequivalence. The application is submitted to the Office of Generic Drugs within the Center for Drug Evaluation and Research (CDER), where it undergoes review and approval.

Information Required for Filling ANDA

  • Product’s formulation
  • Manufacturer’s procedure
  • Control procedure
  • Testing facilities
  • Dissolution profile
  • Labeling

Content and Format of ANDA

  • Application form
  • Table of contents
  • Basis for ANDA submission
  • Conditions of use
  • Active ingredients
  • Route of administration, dosage form, strength bioequivalence
  • Labeling
  • Chemistry, manufacturing and control
  • Human pharmacokinetics and bioavailability
  • Samples
  • Analytical methods
  • Case report form and tabulations [8]

Figure 4: Drug Approval Process in Abbreviated New Drug Application

Drug approval process in Europe:

The European Medicines Evaluation Agency (EMEA) was founded in London in 1995 to harmonize the evaluation and supervision of medicinal products for both human and veterinary use across European Union (EU) member states. It established a clear and transparent process for the development, review, and implementation of pharmaceutical guidelines. The drug approval process in the EU consists of two main stages:

  • Clinical trial
  • Marketing authorization

To begin a clinical trial within the EU, a Clinical Trial Application (CTA) needs to be submitted to the relevant regulatory authority in the specific member state. The authority reviews the application, and the trial can only proceed after receiving approval. Once all three phases of clinical trials have been completed, a Marketing Authorization Application (MAA) is submitted. The pharmaceutical regulatory framework is described in the official publication. The Rules Governing Medicinal Products in the European Union, which encompasses the relevant directives and guidelines.

Table 2: EudraLex

Volume 1

Pharmaceutical Laws for Human Use Medicinal Products.

Volume 2

Notice to Applicants for Human Medicinal Product.

Volume 3

Scientific Recommendations for Human Medicinal Products.

Volume 4

Guidelines for GMP of pharmaceuticals intended for both human and animal use

Volume 5

Pharmaceutical Regulations for Veterinary Pharmaceuticals.

Volume 6

Notice to Applicants for Veterinary Medicine Products.

Volume 7

Scientific Recommendations for Veterinary Pharmaceuticals.

Volume 8

Limits on Maximum Residue.

Volume 9

Pharmacovigilance Recommendations for medication Used in Human and Veterinary Medicine.

Volume 10

Guidelines for clinical trials.

In Europe, the marketing authorization for medicines can be acquired through different administrative procedures and organizational frameworks. The European Union provides four distinct pathways for obtaining drug marketing authorization.

Figure 5: Illustrates the various pathways available within the European Union for obtaining marketing authorization of pharmaceutical products

Centralized procedure:

The Centralized Procedure is the process used by the European Medicines Agency (EMA) for the evaluation and approval of medicines for human and veterinary use, intended to be marketed within the European Union

  • Provides a single authorization valid in EU, Norway, Iceland, and Liechtenstein.
  • The application is assessed by a designated rapporteur.
  • Timeline: EMA issued an opinion within 210 days and submitted it to the European Commission for final approval.

Centralized processes are required for:

  • Those medications that come from any biotechnology process, such as genetic engineering.
  • Those medications to treat HIV/AIDS, cancer, diabetes, neurological conditions, and other immunological dysfunctions. 
  • Medications that are formally designated as "Orphan medicines." [9]

Figure 6: Centralized procedure for marketing authorization in EU

 Nationalized procedure:

The nationalized procedure enables applicants to obtain marketing authorizations in a single member state only.

  • To obtain this national authorization, the application must be submitted to the appropriate regulatory authority of that particular member state.
  • This procedure is applicable to new active substances that are not mandated to follow the centralized procedure.
  • This entire process typically takes 210 days to complete. [10]

Figure 7: Nationalized procedure for marketing authorization in EU

Mutual recognition procedure (MRP)

  • The mutual recognition procedure enables applicants to obtain marketing authorizations in the concerned member states (CMS) in addition to the reference member state (RMS), where the drug is already been approved.
  • An applicant submits identical dossier to all member states where they seek marketing authorizations, including all required information.
  • When one member state decides to evaluate the medicinal product at which point it becomes the (CMC), to whom application have also been submitted.
  • The RMS issues a report to other state based on its own findings.
  • The generic industry is the major issue of this type of drug approval procedure.
  • This entire process may take up to 390 days. [11]

Figure 8: Mutual Recognition Procedure for Marketing Authorization In EU

Decentralized Procedure

To obtain marketing authorizations in multiple EU Member States, the centralized procedure is not mandatory. In these situations, the decentralized procedure should be used. This involves submitting an identical application for marketing authorization simultaneously to the competent authorities of each Member State where authorization is sought. The application must include comprehensive information on the medicine's quality, efficacy, safety, and administrative details. Additionally, a list of all Concerned Member States (CMS) is provided, along with the designation of one Member State to act as the Reference Member State (RMS). The RMS is responsible for preparing a draft assessment report on the medicinal product. Once the application is submitted, the CMSs and the RMS review the application within a 14-day timeframe. Once the Member States come to consensus, the Reference Member State (RMS) documents the agreement and notifies the applicant. However, if the Member States fail to agree, the matter is escalated to the Committee for Medicinal Products for Human Use (CHMP) for a final decision, considering any written or oral explanations provided by the applicant. The CHMP's recommendation is subsequently forwarded to the European Commission for a final binding decision. Figure 9 represent the decentralized procedure for marketing authorization in EU. [12]

Pre-submission process:

  • A sponsor is required to inform the European Medicines Agency (EMA) of their plan to submit a marketing authorization application (MAA) at least seven months in advance, specifying the intended month of submission.
  • This notification must include various details, such as a justification for why the sponsor believes the application qualifies for the centralized procedure.
  • The EMA will review this pre-submission package and respond with its decision on whether the MAA will be accepted under the centralized process. [13]

Figure 9: Decentralized Procedure for Marketing Authorization In EU

Drug approval process in Japan

The regulatory agency in Japan is the Pharmaceuticals and Medical Devices Agency (PMDA). The PMDA was established by the Ministry of Health, Labour, and Welfare (MHLW) to evaluate applications for drug approval, Foreign Manufacturer Accreditation (FMA), Drug Master File (DMF) registration, and other related processes. Moreover, the PMDA offers guidance on the data required for clinical trials, approval submissions and other related processes. The paid in-person consultation services can help with the application process. Personalized protocol consultation, phase II research conclusion, before to NDA, and prior to INDA are the four phases of the consultation process. Japan's medication approval process utilizes the INDA and NDA protocols. The MHLW was initially established in 1938 with the goal of improving welfare, social security, and public health. In 2001, the Ministry of Health and Welfare, the Ministry of Labour, and the MHLW came together as part of the government programme. Similar its predecessor, the MHLW, which established many of the laws and regulations still in place today, the Japanese MHLW is a well-developed organization. The activities of the Pharmaceuticals and Medical Devices Evaluation Center of the National Institute of Health Sciences were merged to become the Pharmaceuticals and Medical Devices Agency in 2004. Working with the MHLW, the PMDA is responsible for reviewing drug and medical device submissions.

Required Documents:

  • Application form (written)
  • Application letter (XML)
  • Protocols
  • Case report form
  • IB (investigator Brochure)
  • Write reason with appropriate request for clinical trials

Types of registration application

Various types of registration application are required depending on the stage of drug development and intended use.

Figure 10: Types of Registration Application

Investigational New Drug Application (INDA)

  • The Japanese regulatory authority follows the common technical document (CTD) drug application format and hence the applicant should prepare the Investigational New Drug Application (INDA) and documents as per the CTD format.
  • For drugs that are still in the testing phase.
  • The primary objective of the IND application is to obtain approval from the regulatory authorities to conduct clinical trial with investigation drugs in Japan. This application serves to ensure the safety and efficacy of the drug candidates before they are administered to human subject.

Figure 11: Drug Approval Process in Investigational New Drug Application (Inda)

New Drug Application (NDA)

  • A New Drug Application (NDA) is a pivotal document submitted by a pharmaceutical company to regulatory authorities, such as the Pharmaceutical and Medical Devices Agency (PMDA) in Japan, seeking approval to market and distributes a new pharmaceutical product.
  • Application forms for drug marketing authorization are submitted to the PMDA.
  • When Application forms for new drugs marketing authorization are received by the PMDA, a compliance review of the application data (certification from source data), GCP on-site inspection, and detailed review undertaken by review terms of the PMDA and the team prepares a review report.
  • The approval review process consists of expert meetings of review team members and experts to discuss important problems.
  • A general review conference attached by team members, experts and representatives of the applicant is held after the expert meeting.
  • It is necessary to submit a “list of person involved in compilation of attached data” and a “list of competitive products and companies” in relation to person who participated in clinical studies submitted as application data immediately after application submission, prior to the expert meeting, and prior to meeting of the committee on drugs.

Components of New Drug Application

  • Chemistry, Manufacturing, and Controls (CMC) Information
  • Nonclinical pharmacology and toxicology studies
  • Clinical data
  • Drug labeling and prescribing information
  • Risk management plan (RMP)
  • Regulatory commitments

Figure 12: Drug approval process in New Drug Application (NDA)

Abbreviated New drug Application (ANDA)

In Japan, the PMDA reviews generic drug applications, and this includes the assessment of bioequivalence studies. This bioequivalence assessment helps to confirm the quality, efficacy, and safety of the product based on documents submitted by applicants. In Japan, the drug product is considered to be a generic drug, if it covers the following criteria:

  • It contains API (Active Pharmaceutical Ingredient)
  • It the API has a different hydrate form or crystalline form from the original drug.
  • If the API has the same chemical structure as the original drug.

Components of Abbreviated New Drug Application

  • Product development
  • Bioequivalence studies
  • Quality control and manufacturing
  • Regulatory submission
  • Review process

Figure 13: Drug Approval Process in Abbreviated New Drug Application (ANDA)

Orphan Drug

The Regulations for Securing Safety, Efficacy and Quality of Pharmaceuticals, Medical Devices, Regenerative and Cellular Therapy Products, Gene Therapy Products, and Cosmetics determines whether a drug is classified as an orphan drug in Japan under Article 77. Medical equipment and medications may only be classified by MHLW after receiving petitions from applicants for orphan designation if they meet specific criteria, such as the disease's patient count being less than 50,000 in Japan.

Components of Orphan Drug Application

  • Orphan drug designation
  • Clinical development
  • Priority review and approval
  • Post-Marketing commitments

Challenges in pharmaceutical drug approval processes in Japan

In Japan, the pharmaceutical drug approval process encounters several recurring challenges, which are broadly grouped into the following four areas:

  • Health risk associated with pharmaceutical products
  • Drug approval delays, often referred to as the “drug lag”
  • Issues and controversies surrounding vaccination policies
  • Misconduct in clinical research

In response to these challenges, the government has recently introduced various policies as outlined in the accompanying table. [14]

Table 3: Challenges And Policies Implemented by The Government [15]

Challenges

Recently implemented policies by the government

Pharmaceutical associated health hazards

  • Increasing staff at the PMDA for safety monitoring.
  • Strengthening of contact and management of risk.

 

 

 

 

Drug lag

  • Increasing workers at the PMDA for regulatory review.
  • Promotion of clinical trials those are global.
  • Shortening of the regulatory approval time frame.
  • Conditional approval improved (only for regenerative medicine).
  • Early accessibility of unapproved drugs (only in selected hospitals)
  • Formation of the Medical Research and Development Agency of Japan (Japan AMED).

Vaccination policy

  • Increased coverage in the routine immunization program of vaccinations.

Clinical study misconduct

  • Greater accountability with respect to conflicts of interest.
  • Strict control and enforcement, including long-term data protection, for post-marketing surveillance analysis.

Figure 13: Drug Approval Process in Japan

Submission In Common Technical Document (CTD) Format:

Common Technical Document (CTD) is a standardized common format established by the International Conference on Harmonization (ICH) to organize technical documentation systematically, helping to reduce the time duration for the registration of medicinal products. The Common Technical Document (CTD) comprises 5 Modules, each with a further granularity section containing all the relevant documentation related to registering a drug product.

Module 1: Regional Administration Information

Module 2: Quality Overall Summary

Module 3: Quality

Module 4: Non-Clinical Study Reports

Module 5: Clinical Study Reports [15]

Figure 14: Organization Of Common Technical Document (CTD)

Table 4: Principal Difference Between US, Europe and Japan

Si. No

Requirements

US

Europe

Japan

1

Regulatory agency

United States of Food and Drug Administration (USFDA)

European Medicine Agency (EMA)

Pharmaceuticals & Medical Device Agency (PMDA) Under Ministry Of Health, Labour And Welfare (MHLW)

2

Registration process

Single registration process

Multiple registration process

Single registration process

3

TSE/BSE study data

Required

Required

Required

4

Braille code

Braille code is not required on labelling

Braille code is required on labelling

Braille code is required on labelling

5

Post approval changes

  • Minor
  • Moderate
  • Major
  • Type IA
  • Type IB
  • Type II
  • Partial changes approved application (PCA) Minor changes notification (MCN)

6

Registration process

One registration process

Multiple registration process

  • Centralized (European community)
  • Decentralized (Atleast 2 member states)
  • Mutual recognition procedure ( Atleast 2 member states)

National ( 1 member state)

One registration process

Table 5: Administrative Requirements

S. No

Requirements

US

Europe

Japan

  1.  

Application

ANDA/NDA

MAA

ANDA/NDA

  1.  

Debarment classification

Required

Not required

Not required

  1.  

No. of copies

3 (archival, review, field)

one

Not specified

  1.  

Approval timeline

12 - 18 MONTHS

12 MONTHS

12 MONTHS

  1.  

Presentation

eCTD & paper

eCTD & submit application through e – submission gateway or web client

eCTD & paper

Table 6: Finish Product Control Requirements

S. No

Requirements

Us

Europe

Japan

1

Number of batches

One

Three

One

2

Packaging

A minimum of 1,00,000 units

Not required

Not required

3

Process validation

Not required at the time of submission

Required

Required

Table 7: Manufacturing & Control Requirements

S. No

Requirements

Us

Europe

Japan

1

Assay

90-100%

95-105 %

90-100 %

2

Disintegration

Not required

Required

Required

3

Colour Identification

Not required

Required

Required

4

Water content

Required

Not Required

Required

Table 8: Stability Requirements

S. No

Requirements

Us

Europe

Japan

1

Date and time of the submission

3 months accelerated and 3 months long term

6 months accelerated and 6 months long term

6 months accelerated

2

Container orientation

Inverted upright

Do not address

Do not address

3

QP certification

Not required

Required

Required

4

Retention of sample

5 years from the date of filling the application

Not requirement

Not required

CONCLUSION

USA, Europe and Japan all have rigorous and complicated approval process to ensure that new medications are both safe and effective before being made available to the public. The approval process typically involves several stages, including preclinical studies, clinical trials, and detailed regulatory reviews. Depending on the nation, gaining approval for a new drug can take anywhere from a few months to several years. Despite differences in their individual regulatory processes, these three countries share a common goal to protect public health by assuring the safety and efficacy of new medications. The drug approval pathway plays a vital role in this effort. With ongoing developments in science and technology, the approval process continues to evolve. Regulatory agencies in each of these nations are committed to staying up to date with the latest innovations in pharmaceutical research and are always looking for ways to make the approval process more efficient. This ensures that patients can access new medications as soon as they are proven to be both safe and effective.

REFERENCES

  1. Botros S, Botros M, Botros N. A comparison of the drug approval process in the United States and Canada. International Journal Of Drug Regulatory Affairs. 2022;10(2):1-8.
  2. Shaik M, Nadendla R, Santhipriya N, Koushik Y. REGULATORY REQUIREMENTS AND APPROVAL PROCESS OF NEW DRUG IN INDIA AND USA. Journal of Advanced Scientific Research. 2019 Dec 10;10(04 Suppl 2):228-34.
  3. Patel R, Patel J, Sharma S, Shah K. A Review on Drug Approval Process for Us, Europe, India, Australia, Japan.
  4. Sawant AM, Mali DP, Bhagwat DA. Regulatory requirements and drug approval process in India, Europe and US. Pharmaceutical Reg Affairs. 2018;7(210):2.
  5. Federal Register: Request Access [Internet]. unblock.federalregister.gov. Available from: https://www.ecfr.gov/current/title-21/chapter-I/subchapter-D/part-312/subpart-B/section-312.23
  6. Maniar K, Pappan J. COMPARISON OF HISTORY AND DRUG APPROVAL PROCESS IN THE UNITED STATES AND EUROPE.
  7. K. Mahapatra A, Sameeraja NH, Murthy PN. Drug approval process–in United States of America, European Union and India: a review. Applied Clinical Research, Clinical Trials and Regulatory Affairs. 2014 Apr 1;1(1):13-22.
  8. Prajapati V, Goswami R, Makvana P, Badjatya JK. A REVIEW ON DRUG APPROVAL PROCESS FOR US, EUROPE AND INDIA. International Journal of Drug Regulatory Affairs. 2014 Mar 6;2(1):1–11.
  9. Madagoni K, Saidireddy U, . H. A review on drug approval process in US, Europe and India-dossier, bioavailability and bioequivalence studies. IJAPSR [Internet]. 5Jan.2017 [cited 2May2025];1(04):133-46.
  10. Kashyap UN, Gupta V, Raghunandan HV. Comparison of drug approval process in United States & Europe. Journal of pharmaceutical sciences and research. 2013 Jun 1;5(6):131.
  11. Vishal P, Rahulgiri G, Pratik M, Kumar BJ. A review on drug approval process for US, Europe and India. Int J Drug Regul Aff. 2014 Mar 1;2:1-1.
  12. Chakraborty K, Yadav K. Drug approval process in US, Europe and India and its regulatory requirements: A Review. International Journal of Drug Regulatory Affairs [Internet]. 15 Sept. 2018 [cited 15 Sept. 2018]; 6(3):31-39.
  13. Sonal Jain. “regulatory requirements for new drug approval in different countries: an overview”. World Journal of Pharmaceutical Research, 2016; 5(6): 786-816.
  14. J. Yoshasri, M. Sai Kusuma and A. Elphine Prabahar. “drug approval processes in pharmaceutical market”. International journal of research in pharmacy and chemistry, 2017; 7(3): 239
  15. Dr. Krishna Madagoni, Uppunuri Saidireddy, Himaja (2016). A review on drug approval process in US, Europe and India-dossier, bioavailabily and bioequivalence studies. Int J Appl Pharm Sci Res. 1(4):133-146.

Reference

  1. Botros S, Botros M, Botros N. A comparison of the drug approval process in the United States and Canada. International Journal Of Drug Regulatory Affairs. 2022;10(2):1-8.
  2. Shaik M, Nadendla R, Santhipriya N, Koushik Y. REGULATORY REQUIREMENTS AND APPROVAL PROCESS OF NEW DRUG IN INDIA AND USA. Journal of Advanced Scientific Research. 2019 Dec 10;10(04 Suppl 2):228-34.
  3. Patel R, Patel J, Sharma S, Shah K. A Review on Drug Approval Process for Us, Europe, India, Australia, Japan.
  4. Sawant AM, Mali DP, Bhagwat DA. Regulatory requirements and drug approval process in India, Europe and US. Pharmaceutical Reg Affairs. 2018;7(210):2.
  5. Federal Register: Request Access [Internet]. unblock.federalregister.gov. Available from: https://www.ecfr.gov/current/title-21/chapter-I/subchapter-D/part-312/subpart-B/section-312.23
  6. Maniar K, Pappan J. COMPARISON OF HISTORY AND DRUG APPROVAL PROCESS IN THE UNITED STATES AND EUROPE.
  7. K. Mahapatra A, Sameeraja NH, Murthy PN. Drug approval process–in United States of America, European Union and India: a review. Applied Clinical Research, Clinical Trials and Regulatory Affairs. 2014 Apr 1;1(1):13-22.
  8. Prajapati V, Goswami R, Makvana P, Badjatya JK. A REVIEW ON DRUG APPROVAL PROCESS FOR US, EUROPE AND INDIA. International Journal of Drug Regulatory Affairs. 2014 Mar 6;2(1):1–11.
  9. Madagoni K, Saidireddy U, . H. A review on drug approval process in US, Europe and India-dossier, bioavailability and bioequivalence studies. IJAPSR [Internet]. 5Jan.2017 [cited 2May2025];1(04):133-46.
  10. Kashyap UN, Gupta V, Raghunandan HV. Comparison of drug approval process in United States & Europe. Journal of pharmaceutical sciences and research. 2013 Jun 1;5(6):131.
  11. Vishal P, Rahulgiri G, Pratik M, Kumar BJ. A review on drug approval process for US, Europe and India. Int J Drug Regul Aff. 2014 Mar 1;2:1-1.
  12. Chakraborty K, Yadav K. Drug approval process in US, Europe and India and its regulatory requirements: A Review. International Journal of Drug Regulatory Affairs [Internet]. 15 Sept. 2018 [cited 15 Sept. 2018]; 6(3):31-39.
  13. Sonal Jain. “regulatory requirements for new drug approval in different countries: an overview”. World Journal of Pharmaceutical Research, 2016; 5(6): 786-816.
  14. J. Yoshasri, M. Sai Kusuma and A. Elphine Prabahar. “drug approval processes in pharmaceutical market”. International journal of research in pharmacy and chemistry, 2017; 7(3): 239
  15. Dr. Krishna Madagoni, Uppunuri Saidireddy, Himaja (2016). A review on drug approval process in US, Europe and India-dossier, bioavailabily and bioequivalence studies. Int J Appl Pharm Sci Res. 1(4):133-146.

Photo
Abishek R.
Corresponding author

Department of Pharmaceutics, Sri Ramachandra Faculty of Pharmacy, Sri Ramachandra Institute of Higher Education and Research (DU), Porur, Chennai, Tamil Nadu, India

Photo
Deevan Paul A.
Co-author

Department of Pharmaceutics, Sri Ramachandra Faculty of Pharmacy, Sri Ramachandra Institute of Higher Education and Research (DU), Porur, Chennai, Tamil Nadu, India

Abishek R.*, Deevan Paul A., Navigating Drug Approvals: Insights from the USA, Europe, And Japan, Int. J. of Pharm. Sci., 2025, Vol 3, Issue 5, 4196-4217. https://doi.org/10.5281/zenodo.15511761

More related articles
Herbal Tooth Powder Nature Secret For Oral Health...
Prajakta S. Bhasme, Kishor N Shingnapure , Abhay V. Pawar , Amol ...
A Brief Review On: Exploring The Enhanced Drug Del...
Nilesh Wakshe , Ashish Jain, Gangotri Yadav , ...
Use Of Anti Inflammatory Drugs in Aloe Vera Gel Ba...
Chaitali Dhale, Nikita Pol, Akanksha Raut, ...
Formulation Development And Evaluation of Herbal Soap Containing Aegle marmelos ...
Nikita Prakash Gaikwad , Aditya S. Gaikwad, Pratibha S. Bhalerao, ...
Development of Herbal Body Wash with Antioxidants and Antimicrobial Properties...
Dr. Gururaj Kulkarni, Adithi P., Shwetha S. Reddy, Yashaswini S. M., Amulya S., Anand, Krishna R., ...
Formulation and Characterization of Miconazole Nitrate Emulgel for Topical Deliv...
Momin Ilsa , Sneha suresh kashid , Priti prakash jadhav , Kalpesh vasant jadhav, Ifra zafarkhan inam...
More related articles
Herbal Tooth Powder Nature Secret For Oral Health...
Prajakta S. Bhasme, Kishor N Shingnapure , Abhay V. Pawar , Amol B. Jaybhaye , ...
Use Of Anti Inflammatory Drugs in Aloe Vera Gel Base Formulation...
Chaitali Dhale, Nikita Pol, Akanksha Raut, ...
Herbal Tooth Powder Nature Secret For Oral Health...
Prajakta S. Bhasme, Kishor N Shingnapure , Abhay V. Pawar , Amol B. Jaybhaye , ...
Use Of Anti Inflammatory Drugs in Aloe Vera Gel Base Formulation...
Chaitali Dhale, Nikita Pol, Akanksha Raut, ...