View Article

Abstract

In this research, we provide an overview of the currently known herbal medicines for Vitiligo treatment. Vitiligo is a depigmentation disorder with complex causes. Nevertheless, recent progress has been made to unravel the pathophysiology of Vitiligo. Herbal drugs like Lagenaria siceraria (Bottle Gourd), Psoralea Corylifolia (Bakuchi), Daucus carota (Carrot) and Nigella sativa L. (Black cumin) are used for formulation. Herbal creams offer several advantages over other creams. A vanishing cream of such herbal drugs is prepared that, when applied to the affected area, may reduce depigmentation. Different batches of vanishing cream were formulated. All these batches were evaluated for different parameters like physical evaluation, pH, irritancy, viscosity, spread ability, dye test, washability, dilution test and Franz diffusion test to check the skin permeability. The results from these evaluations indicated that the herbal vanishing cream not only maintained an optimal pH level but also demonstrated minimal irritancy upon application. Furthermore, the viscosity and spread ability were found to be suitable for effective use, ensuring that the cream could be easily applied and absorbed by the skin.

Keywords

Vitiligo, Herbal, Vanishing cream, Depigmentation

Introduction

The autoimmune skin condition known as vitiligo is characterised by the selective destruction of melanocytes. Any area of the body may develop distinct, chalky white patches as a result, but they are usually often on the genitalia, hands and face.[1] Vitiligo may have originated from the Latin words vitellus, which means speckled calf, or vitium, which means defect.[2] Although life expectancy is unaffected by vitiligo, the colour difference has a significant negative influence on patients' mental health and quality of life; they frequently experience social exclusion and stigmatisation and are more likely to suffer from psychiatric disorders.[3] There are currently few treatments for vitiligo, and those that are available rely on general approaches that target the immune and inflammatory systems, like topical or systemic steroids or topical calcineurin inhibitors, which are both linked to ultraviolet (UV) light to encourage melanocyte regeneration. This restriction on available treatments emphasises the necessity of better vitiligo care. [3] Many events have been proposed as potential causes of illness development, such as severe sunburn, pregnancy, cutaneous trauma, and major psychological stress. [4] In recent years, there has been a major advancement in our understanding of the aetiology of vitiligo. It is now unquestionably acknowledged as an autoimmune illness linked to oxidative stress, metabolism, cellular breakdown disorders, and environmental and genetic variables. [5] In 2011, a worldwide consensus identified nonsegmental vitiligo (NSV) and segmental vitiligo (SV) as the two primary forms of the illness. [5] Many knowledgeable members of the general public, dermatologists, and the majority of physicians still recognise vitiligo as a prevalent and distinguishable illness. The hallmark of the condition is hypopigmented patches, which are usually initially observed on the knuckles, fingertips, and the region around the eyes, lips, toes, and reproductive organs. [5] Vitiligo is a complicated physiopathology that incorporates a number of combinatorial variables. Genome-wide association studies (GWAS) have shown that vitiligo is associated with genes mostly connected to both innate and adaptive immune responses, supporting one of the primary hypotheses that the immune response targets the melanocyte compartment. [3]  

TYPES OF VITILIGO:

Vitiligo is typically divided into two groups by doctors:

1. Non-Segmental Vitiligo (also known as bilateral Vitiligo, Vitiligo Vulgaris, and Generalised Vitiligo):

The most common type is non-segmental vitiligo (NSV), which accounts for 80–90% of cases. This persistent pigmentation is characterised by a white, bilateral, symmetrical patch that enlarges over time. state. NSV can be focused, mucosal, acrofacial, widespread, universal, mixed, or a mixture of these. When compared to focal vitiligo, which remains constant for two years, mucosal vitiligo contains several depigmented patches. [20]

2. Segmental Vitiligo (also known as unilateral Vitiligo):

White patches, early development, and bleaching of the hair are the hallmarks of segmental vitiligo, a chronic pigmentation disorder that affects the follicular melanocyte reservoir more rapidly than non-segmental vitiligo. Leukotrichia is a common skin disorder that affects the face, trunk, and extremities. It goes forward for two years to six months, after which it stabilises without the need for medical assistance. There are infrequent recurrences that lead to mixed vitiligo, and the standard of medical therapy is poor. [20]

Skin Pigmentation:

Among the most varied and desirable characteristics in human cultures is skin pigmentation, with lighter skin found at higher latitudes and darker skin found closer to the equator. It is believed that varying UVR exposure results in contradictory selective effects for vitamin D synthesis and folate protection, which in turn lead to varying melanin synthesis and global pigmentation differentiation. [6] Skin pigmentation variations at similar latitudes and UV exposures imply that assortative mating, drift, and epistasis are probably some of the other evolutionary mechanisms that have shaped skin pigmentation globally. [6]

Melanogenesis or melanin synthesis:

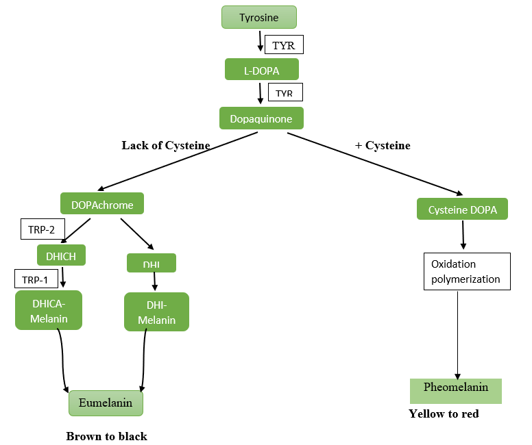
The process by which the skin's epidermal units produce and distribute melanin is known as melanogenesis.   Controlled by a closed paracrine system. Melanin is the main component that defines the colour of skin, hair, and eyes.   Melanin comes in two varieties: melanin, a dark insoluble or brown-black polymer, and pheomelanin, a reddish-yellow soluble polymer made by conjugating glutathione or cysteine. The most prevalent kind among those with dark skin and hair is eumelanin, which has a higher degree of photoprotective efficacy. People with red hair, skin phototypes I and II, and higher levels of pheomelanin are more likely to develop skin cancers. Glycoprotein tyrosinase is found in the membrane of the melanosome and possesses an intrinsic, transmembrane, and cytoplasmic domain. The conversion of L-tyrosine to L-DOPA, the rate-limiting step in the synthesis of melanin, is catalysed by this copper-dependent enzyme.[6].

 

Figure No. 1: Synthesis of Melanin

VANISHING CREAM:

Creams are semisolid emulsions that are designed to be applied to mucous membranes or the skin.[7] Creams are used in cosmetics for further purposes, including washing, beautifying, improving looks, protecting or for therapeutic functions.[8] A "vanishing cream" is a low-fat moisturiser that melts into the skin. It leaves nothing behind after softening the skin. [9] Thus, the name "evaporating creams."[10] Vanishing creams are o/w emulsion-based formulations with an oil phase and an aqueous phase. [9] It is made by employing alkalis such as potassium hydroxide, sodium hydroxide, borax, and others to emulsify stearic acid and water. One of the primary ingredients in evaporating cream that gives it its pearly white sheen is stearic acid. [10]

ADVANTAGES:

1. It is used as a cleanser and moisturiser for the skin.

2. Because it disappears from the face after application, it is applied as a base to the skin before any additional cosmetics are applied.

3. Scares and papules are removed with it.

4. It helps prevent skin roughening or chapping. [10]

DISADVANTAGES:

1. Evaporating creams should not be applied continuously.

2. They are not intended for use as completing and Anita creams, and they do not eliminate scars.

3. If it is not meant to remain on the skin, it should be taken off or cleaned off.

4. Because of their stability problems, these items need to be stored under certain guidelines. [10]

MATERIAL AND METHODS:

PLANT COLLECTION:

Bottle guard, bakuchi seed, carrot and black cumin oil were collected from a local market. The bottle guard fruit, carrot roots and bakuchi seed were authenticated by Dr .Bindu Gopalkrishnan the collected plants were treated by washing thoroughly with distilled water and air-dried at room temperature.

GENERAL INGREDIENTS: [8]

Table1: General Ingredients

INGREDIENTS

USES

Bakuchi Extract

Stimulates melanin production, Skin smoothing, photosensitising effect and Antioxidant.

Bottle guard Extract

Hydration and cooling effect, Antioxidant, Anti-inflammatory, Tyrosine activation.

Carrot Extract

Skin protection and skin repair, Antioxidant, Moisturising and hydration.

Black Seed Oil

Antioxidant, regulates melanin production, moisturising.

Main Ingredient

Example:- stearic acid

It creates crystals to give it a shimmering effect and regulate the cream's consistency.

Humectants

Example:- Glycerine, sorbitol,

It prevents the cream from drying out too much.

 

Alkalis

Example:-a)Potassium hydroxide

It adds consistency and fine texture without being abrasive.

 

Preservatives

Example:- Methyl paraben, Propyl paraben

They stop bacteria and fungi from causing degradation.

Perfume, such as perfume solvents or fragrances dissolved in alcohol. They ought to be added once the cream reaches 40 degrees Celsius. For instance, terpineol, lavender oil, sandalwood, rose oil, etc.

It gives the cream an aroma and adds an aesthetically pleasing.

 

Purified water

Example:- Distilled Water

It gives the cream stability, but if hard water is used, it creates soap of magnesium and lime, which inverts the emulsion and lessens stability.

 

 

 

 

 

 

 

 

 

 

 

 

 

 

 

 

 

 

 

 

 

 

 

 

 

 

 

EXTRACTION PROCEDURE:

1. Bakuchi seed extraction:

Bakuchi seeds were collected and dried in a hot air oven for 10 minutes. The seeds were then powdered after proper drying. 10g were extracted with ethanol in a drug: solvent ratio of 1:12 by hot solvent extraction for 6 hours using a Soxhlet apparatus. The extract was evaporated to dryness to obtain a brownish extract, which was weighed and subjected to further qualification. [11]

2. Bottle guard extraction:

The extraction was performed using a Soxhlet apparatus (Borosil, India). 70 g of fresh tissue was placed in a thimble and subjected to extraction by using 140 ml of Methanol as a solvent by the hot solvent extraction method for 6 hours. The extract was evaporated to dryness to obtain a brownish extract, which was weighed and subjected to further qualification. [12]

3. Black Seeds Extract: A Soxhlet apparatus was set up to extract the oil from the powdered Nigella sativa seeds. The extraction was carried out by using 25gm of seeds in 250 ml of Ethanol as solvent for 6 hours. After extraction, the Ethanol was removed from the extract by evaporation, leaving behind the oil.[14]

3. Carrot extraction:

The sample is cut into small pieces and put in a porous cellulose thimble. The thimble is placed in an extraction chamber, which is suspended over a flask containing the solvent and under a condenser. The solvent is heated to reflux. The vapour of the solvent passes up a distillation arm and overflows into the chamber containing the thimble of solid. The condenser ensures that any solvent vapour is cooled and drips back down into the chamber containing the solid material. The chamber with the solid material gradually fills with hot solvent. When the Soxhlet solvent flows back down to the distillation flask. This cycle can be repeated many times. The chamber is emptied automatically by a siphon side arm, with the solvent flowing back down to the distillation flask. This process may be permitted to repeat many times. [13], [21], [22]

CHEMICAL TEST:

1. Test for alkaloids:

Drangendorff‘s test:

The alcoholic extract was taken in a test tube and 1-2 drops of Drangendorff reagents. The formation of the orange spot after the addition of Drangendorff reagents indicates the presence of alkaloids.

2. Test for flavonoids:

Lead acetate test:

Take 2 ml of alcoholic extract in a test tube and add 2-3 drops of 10% lead acetate. Formation of a yellow precipitate indicates the presence of flavonoids.

3. Test for tannins and phenolic compounds:

FeCl 3 test

1% FeCl3 solution was added to the alcoholic extract in a test tube. The presence of tannins and phenols is indicated by the formation of a milky white colour with the addition of FeCl.

TLC:

1. Bakuchi extract: Cut the TLC plate to an appropriate size (usually about 5 cm x 10 cm). Draw a light pencil line about 1 cm from the bottom of the plate. Using a capillary tube, apply a small drop of the alcoholic extract on the baseline of the TLC plate. Prepare a developing chamber and add the mobile phase (a mixture of solvents, such as a 7:3 mixture of toluene and ethyl acetate). Place the spotted TLC plate into a developing chamber containing the mobile phase, ensuring that the solvent level is below the spots. Let the solvent move up the plate by capillary action. The compounds in the extract will move at different rates based on their affinity for the stationary phase and the mobile phase. Expose the TLC plate to UV light at 254 nm; blue fluorescence will be observed, and the RF value obtained was 0.65 which confirms the presence of Psoraen.[15]

2. Bottle guard extract: After the proper separation of the sample, the spots were quantified by using a TLC plate of an appropriate size (usually about 5 cm x 10 cm) as a stationary phase. A small drop of the methanolic extract of Bottle Gourd was spotted with the help of a capillary tube on the baseline of the TLC plate. A developing chamber was prepared with mobile phase Methanol: Ethyl Acetate in the ratio of 1:1v/v. After running TLC in a TLC chamber saturated with mobile phase by ensuring that the solvent level is below the spot, the bands were visualised in UV light at 254nm; blue fluorescence was observed, and the RF value was found to be 0.44 which confirms the presence of Kaempferol.[16]

3. Black seed extract: After the extraction of oil, the spots were quantified by using TLC plate of an appropriate size (usually about 5cm × 10 cm) as a stationary phase. A small drop of ethanolic oil extract of Black Seeds was spotted on the baseline of the TLC plate. Chloroform is used as Mobile Phase for detection of spots. The bands were visualised in UV light at 254nm; blue fluorescence was observed and the RF value was found to be 0.78 which confirms the presence of Thymoquinone.[18]

4. Carrot extract: Cut the TLC plate to an appropriate size (usually about 5 cm x 10 cm). Draw a light pencil line about 1 cm from the bottom of the plate. Using a capillary tube, apply a small drop of the alcoholic extract on the solvents, such as a 9:1 mixture of (methanol: n-hexane). Place the spotted TLC plate into a developing chamber containing the mobile phase, ensuring that the solvent level is below the spots. Let the solvent move up the plate by capillary action. The compounds in the extract will move at different rates based on their affinity for the stationary phase and the mobile phase. Expose the TLC plate to UV light at 254 nm; blue fluorescence will be observed, and the RF value obtained was 0.6 which confirms the presence of Beta carotene [17], [23]

LIST OF HERBS:

 

Table No 2: List of Herbs

S.N

HERBS

BOTANICAL NAME

FAMILY

ACTIVE CONSTITUENTS

1.

Bottle guard

Lagenaria siceraria

Cucurbitaceae

Kaempferol

2.

Bakuchi

Psoralea corylifolia

Fabaceae

Psoralen and isopsoralen

3.

Black Cumin

Nigella sativa

Ranunculaceae

Thymoquinone

4.

Carrot

Daucus carota

Apiaceae

Beta carotene

1. BOTTLE GOURD:

Scientific Name: Lagenaria siceraria

Common Names: Bottle gourd, calabash, long melon, white-flowered gourd, lauki (in India), turai, opo squash, and zucchini in different regions.

Family:

Cucurbitaceae (the gourd or cucumber family).

Chemical Constituents: Cucurbitacin, Flavonoids- quercetin and kaempferol, Alkaloids, Triterpenes

Uses: Hydration, Weight Loss, Digestive Health, Detoxification, Liver Health, Blood Pressure Regulation, Cooling the Body, Blood Sugar Control.  The seeds of bottle gourd are believed to have anti-inflammatory properties and are used in traditional medicine to relieve conditions like arthritis and joint pain. Antioxidant, Anti-microbial. They are applied for boils and abscesses to reduce inflammation and promote healing, the leaves are sometimes juiced and consumed as a tonic to improve skin health, boost digestion, and treat constipation.

2. BAKUCHI:

Scientific Name: Psoralea Corylifolia.

Common Name: Babchi, Bakuchi, Bavanchi

Family: Fabaceae (also known as Leguminosae).

Chemical Ingredient: Psoralen, Isopsoralen, Bakuchiol, Corglilolin, Corylin, Barachinin and Bavachin, Angelicin, and Coumarins.

Uses: Used in the treatment of Vitiligo, promotes melanin production in the skin · Anti-inflammatory

Anti-bacterial, Antifungal, anti-oxidant, Use in arthritis and bone-weakening conditions, Acts as a laxative.

3. BLACK CUMIN:

Scientific Name: Nigella sativa

Common Names: Black cumin, black seeds, Kalong, Nigella.

Family: Ranunculaceae (Buttercup family).

Chemical Constituents:  Thymoquinone, Nigellone, Carvacrol, Alkaloids, Saponins

Uses:  Immune System Support, Anti-inflammatory, Antioxidant, Antimicrobial, Respiratory Health, Digestive Health, Liver Health, Anti-cancer, Blood Sugar Regulation, Cholesterol Reduction.

4. CARROT:

Scientific Name: Daucus carota

Common Name: Carrot, Carota, Gajar.

Family: Apiaceae (the same family as parsley, celery, and fennel)

Chemical Constituents: Beta-Carotene, Alpha-Carotene, Lutein, Zeaxanthin, Chlorogenic Acid, Caffeic Acid, Ferulic Acid, Coumaric Acid, Kaempferol.

Uses: Beta-carotene helps protect the skin from UV radiation and free radical damage. Beta-carotene promotes the regeneration of skin cells and helps to repair sun-damaged skin.  Sun Protection reduces the risk of sunburn.  Antioxidants. Beta-carotene also promotes healthy skin.

4. FORMULATION TABLE:

 

Table No 3 Formulation Table

S.N

Ingredient

F1

F2

F3

F4

1.

Bottle Guard

0.25ml

0.20ml

0.10ml

0.32ml

2.

Bakuchi

0.25ml

0.30ml

0.40ml

0.24ml

3.

Black Seed

0.25ml

0.25ml

0.40ml

0.24ml

4.

Carrot

0.25ml

0.25ml

0.10ml

0.20ml

5.

Steric Acid

4g

4g

4g

4g

6.

KOH

0.28g

0.28g

0.28g

0.28g

7.

Glycerine

0.8ml

0.8ml

0.8ml

0.8ml

8.

Methyl Paraben

0.02g

0.02g

0.02g

0.02g

9.

Water

Q.s.to20ml

Q.sto20ml

Q.s.to20ml

Q.s.to20ml

4.8. METHOD OF PREPARATION: -

A. Preperation of oil phase: -

Heat steric acid and black cumin oil in a borosilicate glass beaker in water bath at 70°C.

B. Preperation of aqueous phase:

In another beaker dissolve potassium hydroxide in distilled water, add glycerine, bottle guard extract, bakuchi extract, carrot extract and methyl paraben and heat in water bath at 70°C.

C. Addition of aqueous phase into oil phase:

Now, with constant stirring, the aqueous phase was added to the oil phase at 70°C. After the transfer was finished, it was swirled continuously and allowed to come to room temperature. The final step before transferring the completed product to an appropriate container was the addition of perfume. After that, a number of physical characteristics were assessed for the cream.

 EVALUATION TESTS OF CREAM:

1. Organoleptic properties:

 2. Homogeneity

 3. pH

 4. Viscosity

 5. Spread ability

 6. Dye Test

7. Washability

8. Smear Test

9. Irritant Test

10. Dilution Test

11. Absorbance of Herbal Vanishing Cream

1. Organoleptic properties:

The disappearing cream's formulation properties were evaluated based on qualities, appearance, and attributes. The cream's colour, smell, and look were assessed. The findings are presented in Table No. 4. [7]

2. Homogeneity:

Physical contact with hands was used to administer the test. The findings are presented in Table No.5 [8]

3. PH Test:

The pH meter is the most widely used tool for determining ph. The pH meter was calibrated, and the beaker with 20 mg of cream was placed inside to measure the ph. The findings are presented in Table No.6. [9]

4. Viscosity:

A Brookfield Viscometer (DV II+ Pro model) with spindle number S-64 operating at 20 rpm and 25 °C was used to determine the viscosity. The average of the three readings was obtained after the determinations were made in triplicate. The findings are presented in Table No. 7. [9]

5. Spread ability:

Two slides were sandwiched with 500 mg of the cream. On the upper slide was a 100g weight. Extra formulation was scraped off and the weight was taken off. The upper slide was attached with a non-flexible string that had a 20g load applied to it, while the lower slide was fixed on the apparatus's board. The amount of time it took for the upper slide to slip off was recorded.

S = m× l / t

Where,

S – Spread ability

m- Weight tied to upper glass slide.

l- Length moved on a glass slide t- Time taken.

The average of the three readings was obtained after the determinations were made in triplicate the findings are presented in Table No.8. [9]

6. Dye Test:

This is done in order to determine whether the emulsion is w/o or o/w type. A water-soluble dye (amaranth) is added to an emulsion in this test, which is then examined under a microscope. It was an o/w kind of emulsion if the dispersion phase showed up as red globules; if the continuous phase showed up as red, it was a w/o type of emulsion. The findings are presented in Table No. 9 [8]

7. Washability:

The cream that had been applied to the skin was removed by washing it off with tap water while using as little force as possible. The findings are presented in Table No. 7[19]

8. Smear Test:

The test was carried out after the skin had been treated with cream; the resulting smear was either aqueous or oily in composition. The findings are presented in Table No 10. [9]

9. Irritant Test:

The purpose of this in vitro, non-animal test is to determine which compounds and combinations can cause mild skin irritation. Cream was applied to the left hand and dorsal side surface, and symptoms such as irritability, redness, and oedema were monitored at equal intervals for up to 24 hours. The findings are presented in Table No. 11. [8]

10. Dilution Test:

The emulsion is diluted with either water or oil for this test. Water is the dispersion medium, thus if the emulsion is water-in-water, it will be stable when diluted with water. However, if it is diluted with oil, it will break since water and oil are incompatible. Oil within aqueous solvents can readily dilute water, but only liquids can dilute oil-type water. The findings are presented in Table No. 12. [8]

11. Determination of Permeation study:

An egg shell membrane can be cleaned and prepared by soaking it in 1% acetic acid, rinsing it with PBS, and then mounting it between a Franz diffusion cell's donor and receptor chambers. Apply a limited amount of vanishing cream (5–10 mg/cm²) uniformly over the donor side of the membrane, fill the receptor chamber with degassed PBS (pH 7.4), and keep it at 32±1°C. At predetermined intervals (10mins), remove 4 ml of receptor media samples, replace them with new PBS, and use UV-Vis to examine the penetrated actives (capsaicin, quercetin, and allicin). To evaluate the effectiveness of transdermal administration, compute the cumulative permeation, flux, and permeability coefficient.[24]

RESULT:

Black cumin oil and a mixture of alcoholic extracts of crude medications, such as bakuchi seed, bottle guard fruit, and carrot root, were utilized to create the herbal vanishing cream acting on hypopigmentation using the o/w emulsion method. The formulations passed all evaluation tests.

  1. Organoleptic Properties:

 

Table No. 4 Organoleptic properties

Physical properties

F1

F2

F3

F4

Appearance

Excellent

Excellent

Poor

Excellent

Colour

Pale Yellow

Pale Yellow

Pale Yellow

Pale Yellow

Odour

Aromatic

Aromatic

Aromatic

Aromatic

State

Semi-Solid

Semi-Solid

Semi-Solid

Semi-Solid

  1. Homogeneity:

Table No. 5 Homogeneity

Test

F1

F2

F3

F4

Homogeneity

Homogenous

Homogenous

Homogenous

Homogenous

  1. pH:

Table No. 5 pH

Test

F1

F2

F3

F4

pH

6

6

6

6

  1. Viscosity:

Table No.  6 Viscosity

Test

F1

F2

F3

F4

Viscosity

       
  1. Spread ability:

Table No. 7 Spread ability

S. N

Formulation

 

Time(sec)

Spread ability(gcm/sec)

1

F1

 

120

11.11

2

F2

 

120

11.71

3

F3

 

120

10.95

4

F4

 

120

11.5

  1. Dry Test:

Table No. 8 Dry Test

Test

F1

F2

F3

F4

 

Type of Emulsion

O/W Emulsion

O/W Emulsion

O/W Emulsion

O/W Emulsion

 
  1. Washability:

Table No. 9 Washability

Test

F1

F2

F3

F4

Washable

Easily washed with water

Easily washed with water

Easily washed with water

Easily washed with water

 

 

 

 

 

 

 

 

 

 

  1. Smear Test:

 

Table No. 10 Smear Test

Test

F1

F2

F3

F4

Smear Test

Non-Greasy

Non-Greasy

Non-Greasy

Non-Greasy

  1. Irritant Test:

Table No. 11 Irritant Test

Test

F1

F2

F3

F4

Irritant Test

Nil

Nil

Nil

Nil

  1. Dilution Test:

Table No. 11 Dilution Test

Test

F1

F2

F3

F4

Dilution test

Oil in water emulsion

Oil in water emulsion

Oil in water emulsion

Oil in water emulsion

  1. Absorbance of Herbal Vanishing Cream:

Sampling Time

Vanishing Cream Absorbance

Bakuchi Extract

Bottle Gourd Extract

Black Seed Extract

Carrot Extract

5 min.

0.0618

0.0334

0.0573

0.0140

10 min.

0.0793

0.0423

0.0730

0.0086

15 min.

0.1050

0.0653

0.0978

0.0140

20 min.

0.0822

0.0447

0.0756

0.0135

30 min.

0.0730

0.0385

0.0671

0.0073

40 min.

0.0596

0.0270

0.0542

0.0028

50 min.

0.0544

0.0259

0.0502

0.0112

60 min.

0.2996

0.2359

0.3058

0.0291

Graph (Absorbance vs. Time):

 Figure 2: Absorbance of bakuchi seed 

   Figure 3: Absorbance of bottle guard

Figure 4: Absorbance of black cumin oil                        

Figure 5: Absorbance of carrot

CONCLUSION AND FUTURE

PROSPECTIVE:

The present study successfully demonstrated the potential of a melanin-boosting formulation developed using a combination of selected phytochemicals. The formulation was optimized for stability, safety, and efficacy, and the phytoconstituents exhibited significant roles in stimulating melanogenesis via natural pathways. In-vitro evaluation confirmed enhanced melanin production, indicating the possibility of utilizing natural compounds in treating hypopigmentation Disorders such as vitiligo, or for cosmetic applications aiming to achieve a deeper skin tone. The synergistic approach of combining phytochemicals proved more effective than individual compounds, highlighting the importance of strategic ingredient selection in formulation science. Additionally, the formulation showed favourable physical characteristics, good skin compatibility, and acceptable shelf-life stability, positioning it as a viable candidate for further development. Therefore, based on the findings of evaluation studies, it can be said that the formulation of the manufactured hypopigmentation cream may be a promising treatment for vitiligo, or hypopigmentation. It has a strong chance of developing into a green medicine in the future.

REFERENCES

  1. Ezzedine K, Tannous R, Pearson TF, Harris JE. Recent clinical and mechanistic insights into vitiligo offer new treatment options for cell-specific autoimmunity. Journal of Clinical Investigation [Internet]. 2025 Jan 15; 135(2). Available from: https://doi.org/10.1172/jci185785
  2. Van Den Wijngaard R van, Wankowicz-Kalinska A, Pals S, Weening J, Das P, Department of Pathology, Academic Medical Center, Amsterdam University, Amsterdam, The Netherlands. Autoimmune melanocyte destruction in vitiligo. Laboratory Investigation. 2001;81(8):1061.
  3. Migayron L, Boniface K, Seneschal J. Vitiligo, From physiopathology to Emerging Treatments: a review. Dermatology and Therapy [Internet]. 2020 Sep 19;10(6):1185–98. Available from: https://doi.org/10.1007/s13555-020-00447-y
  4. Wu X, Yang Y, Xiang L, Zhang C. The fate of melanocyte: Mechanisms of cell death in vitiligo. Pigment Cell & Melanoma Research [Internet]. 2020 Dec 21;34(2):256–67. Available from: https://doi.org/10.1111/pcmr.12955
  5. Joge RR, Kathane PU, Joshi SH. Vitiligo: A Narrative review article. Cureus [Internet]. 2022 Sep 18; Available from: https://doi.org/10.7759/cureus.29307
  6. Khamkar SG, Kharade BA, Korade KP, Barkade GD, Sawant RL. Formulation and evaluation of herbal cream for depigmentation. Research Journal of Pharmacognosy and Phytochemistry [Internet]. 2024 Aug 7;191–6. Available from: https://doi.org/10.52711/0975-4385.2024.00036
  7. Tambe BD, SMBT Institute of D. Pharmacy. FORMULATION AND EVALUATION OF VANISHING HERBAL CREAM OF CRUDE DRUGS. Vol. 08, International Journal of Information Research and Review. 2021 Apr p. 7237–41.
  8. Krishnan N et al, Afsal DrVTI, Jamal F, Rasheed R, Sherin S P., Department of Pharmaceutics, Faculty of Pharmaceutical Sciences, Kerala University of Health Sciences. Formulation and evaluation of herbal vanishing cream [Internet]. Vol. 11, World Journal of Pharmaceutical Research. 2022 p. 834–65. Available from: https://wjpr.s3.ap-south-1.amazonaws.com/article_issue/44758c4e1ff8f441064100f0a0544f6d.pdf
  9. Prajakta S, Shahu K. Formulation and evaluation of vanishing herbal cream of crude drugs. Asian Journal of Pharmaceutical Research and Development [Internet]. 1970 Jan 1;8(3):66–9. Available from: https://doi.org/10.22270/ajprd.v8i3.725
  10. Patil AK, Patil AK, Haque MA, Khan N. REVIEW OF HERBAL VANISHING CREAM [Internet]. Vol. 12, World Journal of Pharmaceutical Research. 2023 Dec p. 690–9. Available from: https://www.wjpr.net
  11. Khuranna D, Sharma S, Mir SR, Aqil M, Ahmad A, Rehman MU, et al. Extraction, Quantification, and Cytokine Inhibitory Response of Bakuchiol in Psoralea coryfolia Linn. Separations [Internet]. 2020 Sep 11;7(3):48. Available from: https://doi.org/10.3390/separations7030048
  12. Saha P, Sen SK, Bala A, Mazumder UK, Haldar PK. Evaluation of Anticancer Activity of Lagenaria siceraria Aerial Parts. International Journal of Cancer Research [Internet]. 2011 Jun 15;7(3):244–53. Available from: https://doi.org/10.3923/ijcr.2011.244.253
  13. Purohit AJ, Gogate PR. Ultrasound-Assisted Extraction ofβ-Carotene from Waste Carrot Residue: Effect of Operating Parameters and Type of Ultrasonic Irradiation. Separation Science and Technology [Internet]. 2015 Feb 9;50(10):1507–17. Available from: https://doi.org/10.1080/01496395.2014.978472
  14. Shafodino FS, Lusilao JM, Mwapagha LM, Namibia University of Science and Technology. Phytochemical characterization and antimicrobial activity of Nigella sativa seeds [Internet]. Vol. 17, PLoS ONE. 2022 Aug p. e0272457. Available from: https://doi.org/10.1371/journal.pone.0272457
  15. Abeysekera AM, Gunaherath KB, Gunawardena AR, Jayaweera CD. Studies on the composition and standardization of “Bakuchi oil”, an ayurvedic medicinal oil prepared from Psoralea corylifolia L. used in the treatment of vitiligo. International Journal of Research in Ayurveda and Pharmacy [Internet]. 2012 Apr;411–2. Available from: https://www.researchgate.net/publication/268812889
  16. Dahikar SB. In vitro antimicrobial activity of fruit extracts of lagenaria siceraria (Mol.). Research Journal of Pharmacognosy and Phytochemistry [Internet]. 2018 Jan 1;10(2):183. Available from: https://doi.org/10.5958/0975-4385.2018.00029.8
  17. Biswas AK, Sahoo J, Chatli MK. A simple UV-Vis spectrophotometric method for determination of β-carotene content in raw carrot, sweet potato and supplemented chicken meat nuggets. LWT [Internet]. 2011 Apr 14;44(8):1809–13. Available from: https://doi.org/10.1016/j.lwt.2011.03.017
  18. Sabriu-Haxhijaha, A., Popovska, O., & Mother Teresa University. (2020). Thin-layer chromatography analysis of Nigella sativa L. essential oil. In Journal of Hygienic Engineering and Design (Vol. 152) [Journal Article]. https://www.researchgate.net/publication/342869656
  19. Uddin MF, Ullah MK, Ahmed MA, Samreen S, Habeeb H. Preparation and evaluation of polyherbal vanishing cream of ethanolic extract of crude drugs. International Journal of Applied Pharmaceutical Sciences and Research [Internet]. 2019 Oct 1;4(04):63–7. Available from: https://doi.org/10.21477/ijapsr.4.4.3
  20. Bubera N, Patil S, Gawand S, Gadadhe S, Parve A, Palingi SB, et al. Herbal Interventions for Enhancing Melanin and its Production: A Systematic Review. International Journal of All Research Education and Scientific Methods (IJARESM). 2024 Nov;12(12):185.
  21. Silva HRP, Iwassa IJ, Marques J, Postaue N, Stevanato N, Silva C. Enrichment of sunflower oil with β?carotene from carrots: Maximization and thermodynamic parameters of the β?carotene extraction and oil characterization. Journal of Food Processing and Preservation [Internet]. 2020 Feb 14;44(4). Available from: https://doi.org/10.1111/jfpp.14399
  22. Romero AJR, Herrera JC, De Aparicio EM, Cuevas EAM. Thin-layer chromatographic determination of β-carotene, cantaxanthin, lutein, violaxanthin and neoxanthin on chromarods. Journal of Chromatography A [Internet]. 1994 Apr 1;667(1–2):361–6. Available from: https://doi.org/10.1016/0021-9673(94)89089-7
  23. Katakam, L. N. R., & Katari, N. K. (2021). Development of in-vitro release testing method for permethrin cream formulation using Franz Vertical Diffusion Cell apparatus by HPLC. Talanta Open, 4, 100056. https://doi.org/10.1016/j.talo.2021.100056.

Reference

  1. Ezzedine K, Tannous R, Pearson TF, Harris JE. Recent clinical and mechanistic insights into vitiligo offer new treatment options for cell-specific autoimmunity. Journal of Clinical Investigation [Internet]. 2025 Jan 15; 135(2). Available from: https://doi.org/10.1172/jci185785
  2. Van Den Wijngaard R van, Wankowicz-Kalinska A, Pals S, Weening J, Das P, Department of Pathology, Academic Medical Center, Amsterdam University, Amsterdam, The Netherlands. Autoimmune melanocyte destruction in vitiligo. Laboratory Investigation. 2001;81(8):1061.
  3. Migayron L, Boniface K, Seneschal J. Vitiligo, From physiopathology to Emerging Treatments: a review. Dermatology and Therapy [Internet]. 2020 Sep 19;10(6):1185–98. Available from: https://doi.org/10.1007/s13555-020-00447-y
  4. Wu X, Yang Y, Xiang L, Zhang C. The fate of melanocyte: Mechanisms of cell death in vitiligo. Pigment Cell & Melanoma Research [Internet]. 2020 Dec 21;34(2):256–67. Available from: https://doi.org/10.1111/pcmr.12955
  5. Joge RR, Kathane PU, Joshi SH. Vitiligo: A Narrative review article. Cureus [Internet]. 2022 Sep 18; Available from: https://doi.org/10.7759/cureus.29307
  6. Khamkar SG, Kharade BA, Korade KP, Barkade GD, Sawant RL. Formulation and evaluation of herbal cream for depigmentation. Research Journal of Pharmacognosy and Phytochemistry [Internet]. 2024 Aug 7;191–6. Available from: https://doi.org/10.52711/0975-4385.2024.00036
  7. Tambe BD, SMBT Institute of D. Pharmacy. FORMULATION AND EVALUATION OF VANISHING HERBAL CREAM OF CRUDE DRUGS. Vol. 08, International Journal of Information Research and Review. 2021 Apr p. 7237–41.
  8. Krishnan N et al, Afsal DrVTI, Jamal F, Rasheed R, Sherin S P., Department of Pharmaceutics, Faculty of Pharmaceutical Sciences, Kerala University of Health Sciences. Formulation and evaluation of herbal vanishing cream [Internet]. Vol. 11, World Journal of Pharmaceutical Research. 2022 p. 834–65. Available from: https://wjpr.s3.ap-south-1.amazonaws.com/article_issue/44758c4e1ff8f441064100f0a0544f6d.pdf
  9. Prajakta S, Shahu K. Formulation and evaluation of vanishing herbal cream of crude drugs. Asian Journal of Pharmaceutical Research and Development [Internet]. 1970 Jan 1;8(3):66–9. Available from: https://doi.org/10.22270/ajprd.v8i3.725
  10. Patil AK, Patil AK, Haque MA, Khan N. REVIEW OF HERBAL VANISHING CREAM [Internet]. Vol. 12, World Journal of Pharmaceutical Research. 2023 Dec p. 690–9. Available from: https://www.wjpr.net
  11. Khuranna D, Sharma S, Mir SR, Aqil M, Ahmad A, Rehman MU, et al. Extraction, Quantification, and Cytokine Inhibitory Response of Bakuchiol in Psoralea coryfolia Linn. Separations [Internet]. 2020 Sep 11;7(3):48. Available from: https://doi.org/10.3390/separations7030048
  12. Saha P, Sen SK, Bala A, Mazumder UK, Haldar PK. Evaluation of Anticancer Activity of Lagenaria siceraria Aerial Parts. International Journal of Cancer Research [Internet]. 2011 Jun 15;7(3):244–53. Available from: https://doi.org/10.3923/ijcr.2011.244.253
  13. Purohit AJ, Gogate PR. Ultrasound-Assisted Extraction ofβ-Carotene from Waste Carrot Residue: Effect of Operating Parameters and Type of Ultrasonic Irradiation. Separation Science and Technology [Internet]. 2015 Feb 9;50(10):1507–17. Available from: https://doi.org/10.1080/01496395.2014.978472
  14. Shafodino FS, Lusilao JM, Mwapagha LM, Namibia University of Science and Technology. Phytochemical characterization and antimicrobial activity of Nigella sativa seeds [Internet]. Vol. 17, PLoS ONE. 2022 Aug p. e0272457. Available from: https://doi.org/10.1371/journal.pone.0272457
  15. Abeysekera AM, Gunaherath KB, Gunawardena AR, Jayaweera CD. Studies on the composition and standardization of “Bakuchi oil”, an ayurvedic medicinal oil prepared from Psoralea corylifolia L. used in the treatment of vitiligo. International Journal of Research in Ayurveda and Pharmacy [Internet]. 2012 Apr;411–2. Available from: https://www.researchgate.net/publication/268812889
  16. Dahikar SB. In vitro antimicrobial activity of fruit extracts of lagenaria siceraria (Mol.). Research Journal of Pharmacognosy and Phytochemistry [Internet]. 2018 Jan 1;10(2):183. Available from: https://doi.org/10.5958/0975-4385.2018.00029.8
  17. Biswas AK, Sahoo J, Chatli MK. A simple UV-Vis spectrophotometric method for determination of β-carotene content in raw carrot, sweet potato and supplemented chicken meat nuggets. LWT [Internet]. 2011 Apr 14;44(8):1809–13. Available from: https://doi.org/10.1016/j.lwt.2011.03.017
  18. Sabriu-Haxhijaha, A., Popovska, O., & Mother Teresa University. (2020). Thin-layer chromatography analysis of Nigella sativa L. essential oil. In Journal of Hygienic Engineering and Design (Vol. 152) [Journal Article]. https://www.researchgate.net/publication/342869656
  19. Uddin MF, Ullah MK, Ahmed MA, Samreen S, Habeeb H. Preparation and evaluation of polyherbal vanishing cream of ethanolic extract of crude drugs. International Journal of Applied Pharmaceutical Sciences and Research [Internet]. 2019 Oct 1;4(04):63–7. Available from: https://doi.org/10.21477/ijapsr.4.4.3
  20. Bubera N, Patil S, Gawand S, Gadadhe S, Parve A, Palingi SB, et al. Herbal Interventions for Enhancing Melanin and its Production: A Systematic Review. International Journal of All Research Education and Scientific Methods (IJARESM). 2024 Nov;12(12):185.
  21. Silva HRP, Iwassa IJ, Marques J, Postaue N, Stevanato N, Silva C. Enrichment of sunflower oil with β?carotene from carrots: Maximization and thermodynamic parameters of the β?carotene extraction and oil characterization. Journal of Food Processing and Preservation [Internet]. 2020 Feb 14;44(4). Available from: https://doi.org/10.1111/jfpp.14399
  22. Romero AJR, Herrera JC, De Aparicio EM, Cuevas EAM. Thin-layer chromatographic determination of β-carotene, cantaxanthin, lutein, violaxanthin and neoxanthin on chromarods. Journal of Chromatography A [Internet]. 1994 Apr 1;667(1–2):361–6. Available from: https://doi.org/10.1016/0021-9673(94)89089-7
  23. Katakam, L. N. R., & Katari, N. K. (2021). Development of in-vitro release testing method for permethrin cream formulation using Franz Vertical Diffusion Cell apparatus by HPLC. Talanta Open, 4, 100056. https://doi.org/10.1016/j.talo.2021.100056.

Photo
Saurabh Gadadhe
Corresponding author

Lokmanya Tilak Institute of Pharmacy, Dr. Babasaheb Ambedkar University, Kharghar, Navi-Mumbai

Photo
Nikita Bubera
Co-author

Lokmanya Tilak Institute of Pharmacy, Dr. Babasaheb Ambedkar University, Kharghar, Navi-Mumbai

Photo
Shraddha Gawand
Co-author

Lokmanya Tilak Institute of Pharmacy, Dr. Babasaheb Ambedkar University, Kharghar, Navi-Mumbai

Photo
Ayush parve
Co-author

Lokmanya Tilak Institute of Pharmacy, Dr. Babasaheb Ambedkar University, Kharghar, Navi-Mumbai

Photo
Satya palingi
Co-author

Lokmanya Tilak Institute of Pharmacy, Dr. Babasaheb Ambedkar University, Kharghar, Navi-Mumbai

Photo
Dr. Shrutika Patil
Co-author

Lokmanya Tilak Institute of Pharmacy, Dr. Babasaheb Ambedkar University, Kharghar, Navi-Mumbai

Nikita Bubera, Ayush Parve, Shraddha Gawand, Satya Babu Palingi, Saurabh Gadadhe*, Shrutika Patil, Pigment Power: Exploring Botanicals for Vitiligo, Int. J. of Pharm. Sci., 2025, Vol 3, Issue 5, 1350-1363. https://doi.org/10.5281/zenodo.15378144

More related articles
Formulation And Evaluation of Herbal Gel of Syzygi...
Dr. Hemalata Sagar Wadkar, Krishna B. Kendre, Aditi A. Mardhekar,...
Development of Herbal Formulation and Evaluation o...
Vijayabahaskar K., Vanama Santhosh, Zeba Tarunum, Nagajyothi K., ...
Brand survey-based study of Ciprofloxacin-500 tabl...
Ravi Maurya, Ishu Garg, Harish Kumar, Divyanshu Raj, Devbrath Tri...
Formulation And Evaluation Of Herbal Soap As A Anti-Fungal Activity...
Akash Vitthal Romade, Kshirsagar .M.B., Sanjay Y. Garje, Sayyad.S.A., ...
Ocular and Systemic Manifestations of Behçet’s Disease: Exploring Pathogenesi...
Khadeejathul Mauseera, Diya Anzita, M. Mallikarjuna Gouda , ...
Related Articles
Method Development, Validation and Forced Degradation Study of Lasmiditan by HPL...
S. Yasotha, Dr. R. Manivannan, Dr. D. Kamalakannan, Vanmathi. R. L., Gowtham T., Praveen Kumar S., ...
Preparation and Evaluation of Herbal Hair Mask of Fenugreek Seeds...
Varsharani Patil, Aviskar Mane, Dipti Patil, Shraddha Ghule, ...
Analyzing Antihypertensive Drugs Floating Times for Efficiency Evaluation: A Rev...
Dr. Rama Rao Vadapalli, Darisi Saketh, Gangolu Yohan, Gurram Lokeswari, Bodapati Meghana, Jayanth Ka...
Formulation And Evaluation of Herbal Gel of Syzygiumcumini of Antioxidant Activi...
Dr. Hemalata Sagar Wadkar, Krishna B. Kendre, Aditi A. Mardhekar, Tejashree P. Patil, ...
More related articles
Formulation And Evaluation of Herbal Gel of Syzygiumcumini of Antioxidant Activi...
Dr. Hemalata Sagar Wadkar, Krishna B. Kendre, Aditi A. Mardhekar, Tejashree P. Patil, ...
Development of Herbal Formulation and Evaluation of Antifungal Cream ...
Vijayabahaskar K., Vanama Santhosh, Zeba Tarunum, Nagajyothi K., Ragam Soumya, Shaik Safiya Begum, B...
Brand survey-based study of Ciprofloxacin-500 tablet marketing for Tuberculosis...
Ravi Maurya, Ishu Garg, Harish Kumar, Divyanshu Raj, Devbrath Tripathi , ...
Formulation And Evaluation of Herbal Gel of Syzygiumcumini of Antioxidant Activi...
Dr. Hemalata Sagar Wadkar, Krishna B. Kendre, Aditi A. Mardhekar, Tejashree P. Patil, ...
Development of Herbal Formulation and Evaluation of Antifungal Cream ...
Vijayabahaskar K., Vanama Santhosh, Zeba Tarunum, Nagajyothi K., Ragam Soumya, Shaik Safiya Begum, B...
Brand survey-based study of Ciprofloxacin-500 tablet marketing for Tuberculosis...
Ravi Maurya, Ishu Garg, Harish Kumar, Divyanshu Raj, Devbrath Tripathi , ...