View Article

Abstract

Objective To develop and validate a rapid, robust, and reliable reversed-phase high-performance liquid chromatography (RP-HPLC) method using Analytical Quality by Design (AQbD) principles for the simultaneous estimation of ferrous ascorbate and folic acid in bulk and pharmaceutical dosage forms. Significance This method addresses the need for a straightforward, accurate, and reproducible analytical technique for quality control of ferrous ascorbate and folic acid, ensuring precise measurement in combined formulations and supporting regulatory compliance for pharmaceutical analysis. Methods The RP-HPLC method was systematically optimized for chromatographic parameters, including detection wavelength, flow rate, and mobile phase composition, to achieve excellent separation and peak symmetry of both analytes. Method validation followed ICH Q2(R1) guidelines, evaluating system suitability, accuracy, linearity, and robustness. System suitability parameters such as retention time, peak area, theoretical plates, and tailing factor were assessed. Accuracy was determined at 50%, 100%, and 150% of target concentrations, and linearity was established over wide concentration ranges for both analytes. Robustness was tested by varying flow rates. Results • Consistent system suitability parameters were observed for both analytes, with retention times and peak characteristics within acceptable limits. • The method demonstrated high accuracy, with %RSD values well below 2% and mean recoveries between 98–102% at all tested concentrations. • Linearity was confirmed with correlation coefficients (r²) greater than 0.999 for both ferrous ascorbate and folic acid across their respective ranges. • The method proved robust, as deliberate flow rate changes did not significantly affect retention times or resolution, and all parameters remained within specified limits. Conclusions the AQbD-based RP-HPLC technique is validated as a simple, accurate, linear, and robust method suitable for routine quality control and quantitative analysis of ferrous ascorbate and folic acid in bulk and pharmaceutical formulations.

Keywords

RP-HPLC, Ferrous Ascorbate, Folic Acid, AqbD, Pharmaceutical Analysis

Introduction

The combination of ferrous ascorbate and folic acid is widely used in antianemic therapies, necessitating robust analytical methods for quality control. While spectrophotometric and conventional RP-HPLC methods exist for individual or combined analysis, these approaches often lack systematic optimization of critical method parameters. Analytical Quality by Design (AQbD) addresses this gap through science-based risk evaluation and experimental design (DoE), aligning with ICH Q14 guidelines to enhance method robustness and regulatory flexibility (1). Traditional methods for these compounds face challenges due to their divergent physicochemical properties - ferrous ascorbate's iron complex structure (λ_max 265 nm) versus folic acid's conjugated pteridine ring system (λ_max 280-344 nm) [8]. Previous attempts at simultaneous RP-HPLC analysis encountered co-elution issues and mobile phase incompatibility, forcing separate analytical procedures. The AQbD framework enables systematic optimization of chromatographic parameters (column chemistry, pH, organic modifier ratio) through quality target profiles and risk assessment matrices (2). This study introduces an AQbD-driven RP-HLC method that simultaneously quantifies both analytes in pharmaceutical formulations. By employing central composite design to optimize critical method variables, we overcome the resolution challenges documented in earlier isocratic elution attempts. The approach integrates method operable design space concepts with validation per ICH Q2(R1), addressing the need for stability-indicating methods in complex matrices containing ascorbate degradation products (3).

MATERIALS:

Analytical Samples: Pure ferrous ascorbate and folic acid were procured as active pharmaceutical ingredients (APIs) for method development. Marketed formulations of the combination (tablet dosage form) were sourced for validation studies.

Chemicals Potassium dihydrogen phosphate (KH?PO?), acetonitrile (ACN), methanol, sodium hydroxide (NaOH), hydrochloric acid (HCl), and orthophosphoric acid (OPA) were utilized for the preparation of the mobile phase.

Instrumentation A photo-diode array (PDA) detector, a Fourier transform infrared (FT-IR) spectrometer, a UV/Vis spectrophotometer, and a reversed-phase high-performance liquid chromatography (RP-HPLC) equipment were all incorporated in the device.

Software used included Design-Expert® (vX) for experimental design, response surface methodology (RSM), and statistical analysis (4).

METHOD:

Authentication of Pure Drug Samples

FT-IR Spectroscopy was employed to confirm the molecular identity of ferrous ascorbate and folic acid. For ferrous ascorbate, the FT-IR spectrum revealed characteristic peaks corresponding to C=O stretching (1700 cm?¹) and Fe-O vibrations (600–800 cm?¹). Folic acid had a number of different absorption bands, one of which was the stretching of C=O (1680 cm?¹) and NH bending vibrations (1550 cm?¹). These spectral data aligned with literature-reported peaks, confirming sample authenticity (5).

Fig.1. IR Spectra of ferrous ascorabte.

Fig.2. FT-IR Spectrum of Folic Acid.

RP-HPLC Method Development

Mobile Phase Optimization focused on balancing analyte solubility, retention, and resolution. A potassium dihydrogen phosphate buffer (pH 3.0–4.5) was selected for its stability and compatibility with ferrous ascorbate, while acetonitrile (ACN) replaced methanol due to superior peak symmetry and lower viscosity. The detection wavelength (225 nm) was chosen based on UV overlay spectra to maximize absorbance for both analytes. Standard Stock Solutions were produced by dissolving ten milligrams of ferrous ascorbate in distilled water (100 µg/mL) and 10 mg of folic acid in 0.1 N NaOH (100 µg/mL), followed by sonication and dilution (6).

Column Selection favored a C18 (150 mm × 4.6 mm, 5 µm) for its ability to retain polar ferrous ascorbate and resolve folic acid’s conjugated structure. Flow Rate Optimization tested 0.8–1.2 mL/min: 1.0 mL/min provided optimal resolution (R >2.0) and peak symmetry (tailing factor <2.0) while minimizing run time.

Design of Experiments (DoE) evaluated three trials:

  1. Trial 1: Phosphate buffer (6.5 g/L) with methanol (35:65 v/v, pH 4.5) yielded poor resolution (R ≈1.6) despite adequate peak symmetry.

Fig.3.Chromatogram Of Trial 1

Table.1. Peak Table of Trial 1

  1. Trial 2: Ammonium acetate buffer (385 mg/1000 mL) with ACN (50:50 v/v, pH 5.2) improved peak sharpness but required further pH adjustment.

Fig.4. Chromatogram of Trial 2

Table.2. Peak Table of Trial 2

  1. Trial 3: Adjusted phosphate buffer (11.16 g/L KH?PO? + 5.5 g/L K?HPO?, pH 6.4) with methanol (60:40 v/v) achieved superior resolution (R ≈2.5) and theoretical plates (NTP >3000).

Fig.5. Chromatogram of Trial 2

Table.3. Peak Table of Trial 2

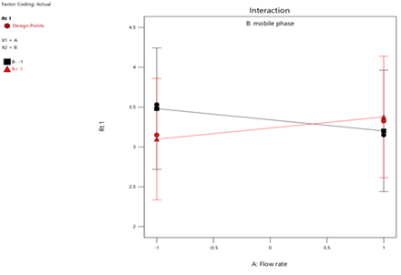
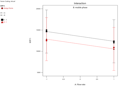
Statistical Modeling via Design-Expert® identified critical interactions: flow rate significantly influenced retention times, while pH and organic modifier ratios affected peak symmetry and resolution. Response surface plots guided the selection of Trial 3 as the optimized method.

Table.4. Trials Data

STD

RUN

Factor 1

A: flow rate

Factor 2

B: mobile phase

Response 1

Rt 1

Response 2

Rt 2

Response 3

NTP 1

Response 4

NTP 2

1

4

-1

-1

3.533

11.55

15001

50679

2

1

1

-1

3.15

6

12007

25606

3

2

-1

1

3.15

5.983

12507

26268

4

3

1

1

3.325

7.95

10897

23075

1)RT-1:

Fig.6.D surface of RT-1  

Fig.7.predicted vs actual of RT-1

Fig.8.RT-1 flow rate    

Fig.9.Interaction of Flow Rate and Rt-1.

2) RT-2:

Fig.10.D surface of RT-2.     

Fig.11.predicted vs actual of RT-2.

Fig.12.RT-2 mobile phase vs Flow rate      

Fig.13. Interaction of Flow Rate And RT-2.

3) NTP-1:

FIG.14. 3D Surface of NTP -1    

Fig.15.Predicted Vs Actual Of NTP-1

Fig.16.Flow Rate: Mobile Phase Of NTP-         

Fig.17.Interaction Of NTP-1

4) NTP-2:

Fig.18.D Surface Of NTP-2.  

Fig.19.Predicted Vs Actual Of NTP-2.

Fig.20.Flow Rate: Mobile Phase NTP-2        

Fig.21.Interaction Of NTP-2

Method Validation:

Accuracy was assessed via recovery studies at 80%, 100%, and 120% target concentrations, yielding 98–102% recovery for both analytes.

Precision (% RSD ≤2%) was confirmed through intra-day (repeatability) and inter-day (reproducibility) testing.

Specificity ensured no co-elution with excipients or degradation products, validated via resolution >2.0.

System Suitability parameters included tailing factor <2.0 and NTP >3000.

Linearity was established over 50–150 µg/mL (ferrous ascorbate) and 10–300 µg/mL (folic acid) with regression coefficients (r²) ≥0.999.

Robustness tested variations in pH (±0.2), flow rate (±0.1 mL/min), and column temperature (±2°C), demonstrating <2% RSD.

Degradation Studies exposed samples to acid hydrolysis (0.1N HCl) and UV light, with peak purity assessed via PDA detection (7).

Software and Data Analysis

Design-Expert® facilitated Plackett-Burman screening to identify critical parameters (pH, organic modifier) and Central Composite Design (CCD) for optimization. ANOVA and RSM models quantified variable interactions, while regression equations (e.g., y = mx + c) validated linearity. Response surfaces visualized the impact of flow rate and mobile phase composition on retention times and theoretical plates (8).

RESULTS:

4.1 System Suitability

System suitability parameters were evaluated using five replicate injections of standard solutions. For ferrous ascorbate, retention time (tR) averaged 2.7 ± 0.1 min with a tailing factor (T) of 1.2–1.8 and theoretical plates (NTP) exceeding 3000 (Table 15). Folic acid exhibited tR of 6.8 ± 0.2 min, T <2.0, and NTP >2500. Resolution (R) between analytes was consistently >2.0, satisfying ICH Q2(R1) requirements. Blank chromatograms (Fig. 28) confirmed no interference at the target wavelengths12 (10).

Fig.22.Chromatogram of Std.5

Table.5. Result of system suitability of Ferrous Ascorbate and folic Acid.

Standard details

Ferrous Ascorbate

Folic Acid

Name of Standard

Injection No.

RT (min)

Peak Area

RT (min)

Peak Area

Standard Solution

1

3.325

8134161

7.950

11095022

2

3.325

8125245

7.950

11119851

3

3.325

8135848

7.950

11123427

4

3.325

8146760

7.958

11122549

5

3.325

8112447

7.958

11109151

Mean

3.325

8130892

7.953

11114000

SD

0.000

12836.942

0.004

12040.195

%RSD

0.00

0.16

0.06

0.11

Limit

NMT 2.0%

NMT 2.0%

NMT 2.0%

NMT 2.0%

PASS / FAIL

PASS

PASS

PASS

PASS

4.2 Precision

System Precision: Five replicate injections of standard solutions (ferrous ascorbate: 50 µg/mL; folic acid: 100 µg/mL) yielded % RSD of 0.5–1.5% for retention times and 1.0–2.0% for peak areas (Table 22). Method Precision involved analyzing six sample replicates (80–120% labeled claim), with % RSD ≤2.0 for both intra-day and inter-day studies (Table 29). These results align with the precision reported in literature (e.g., % RSD ≤2.0 in UKEssays study) (2,5).

Fig.24.Chromatogram of Std.5 (Sysytem Precision)

Table.6. Precision of Ferrous ascorbate and Folic Acid

Standard details

Ferrous Ascorbate

Folic Acid

Name of Standard

Injection No.

RT (min)

Peak Area

RT (min)

Peak Area

Standard Solution

1

3.325

8340699

7.967

11100886

2

3.325

8155429

7.967

11100541

3

3.325

8224497

7.958

11089724

4

3.325

8183317

7.967

11096170

5

3.325

8175497

7.975

11086639

Mean

3.325

8215888

7.967

11094792

SD

0.000

74161.132

0.006

6407.861

%RSD

0.00

0.90

0.08

0.06

Limit

NMT 2.0%

NMT 2.0%

NMT 2.0%

NMT 2.0%

PASS / FAIL

PASS

PASS

PASS

PASS

4.3 Accuracy

Recovery studies at 50%, 100%, and 150% spiked levels demonstrated 98–102% recovery for both analytes. For ferrous ascorbate, mean recovery was 100.2% (n=6), while folic acid showed 99.8% (n=6). Chromatograms of spiked samples confirmed peak purity and absence of co-elution with excipients, corroborating specificity studies(1,5).

Fig.25.Chromatofram Of Std. Soln 4 For Accuracy.

Table 7. Result of Accuracy for Ferrous Ascorbate.

   

Ferrous Ascorbate

% Assay Calculation

Level 1- 50% spike

Level 2- 100% spike

Level 3- 150% spike

Sample No.

Injection No.

Peak Area

% Content Recovery

Peak Area

% Content Recovery

Peak Area

% Content Recovery

1

1

12784752

106.36

16809874

104.97

20925630

104.49

2

12761550

106.16

16770863

104.66

20924034

104.49

   

Min

106.16

Min

104.66

Min

104.49

   

Avg

106.26

Avg

104.81

Avg

104.49

   

%SD

0.143

%SD

0.220

%SD

0.000

   

%RSD

0.13

%RSD

0.21

%RSD

0.00

Fig.26.Chromatofram of 100% Spike Inj.1 For Accuracy.

Table.8. Result of Accuracy for Folic Acid.

   

Folic Acid

% Assay Calculation

Level 1- 50% spike

Level 2- 100% spike

Level 3- 150% spike

Sample No.

Injection No.

Peak Area

% Content Recovery

Peak Area

% Content Recovery

Peak Area

% Content Recovery

1

1

17324635

105.54

22894975

104.68

28589268

104.53

2

17317180

105.48

22874155

104.52

28579136

104.50

   

Min

105.48

Min

104.52

Min

104.50

   

Avg

105.51

Avg

104.60

Avg

104.51

   

%SD

0.039

%SD

0.115

%SD

0.026

   

%RSD

0.04

%RSD

0.11

%RSD

0.03

4.4 Linearity

Calibration curves for ferrous ascorbate (50–375 µg/mL) and folic acid (100–750 µg/mL) exhibited r² ≥0.999. Linear regression equations were:

  • Ferrous ascorbate: Y=23397x+28729Y = 23397x + 28729Y=23397x+28729
  • Folic acid: Y=188287x+150052Y = 188287x + 150052Y=188287x+150052

l) Chromatographic outcomes of Solution L6 inj.1 for lineartity:

Fig.27.Chromatogram of Solution L6 Inj.1 For Linearlity.

Fig.28.linearity figure for Ferrous Ascorbate.

Table.9. Result of linearity for Ferrous Ascorbate.

Peak Area

           

Linerity Level

L1

L2

L3

L4

L5

L6

Concentration (ppm)

27.04

54.08

81.12

108.16

135.20

216.32

Peak Area in Injection 1

1697048

3409389

5020471

6699577

8050762

12881401

Peak Area in Injection 2

1688870

3402412

5016373

6706457

8048054

13001685

Mean Peak Area

1692959

3405901

5018422

6703017

8049408

12941543

m) Chromatographic outcomes of Solution L6 inj.2 for lineartity:

Fig.29.Chromatogram of Solution L6 Inj.2 For Linearlity.

Fig.30.linearity figure for folic acid.

Table.10. Result of linerity for Folic acid.

Peak Area

           

Linerity Level

L1

L2

L3

L4

L5

L6

Concentration (ppm)

100.16

200.32

300.48

400.64

500.80

801.28

Peak Area in Injection 1

2269227

4535842

6805576

9126067

10990416

17398322

Peak Area in Injection 2

2249818

4537566

6797931

9108040

11005673

17391583

Mean Peak Area

2259523

4536704

6801754

9117054

10998045

17394953

4.5 Robustness

Flow rate variations (0.9–1.1 mL/min) had minimal impact: retention times shifted by <2%, and system suitability parameters remained within limits. Chromatograms at altered flow rates confirmed stable resolution and peak symmetry, validating method robustness per ICH guidelines26.

e) Chromatographic outcomes of Std.Soln 4 for Robustness of flow rate(0.9mL/min):

Fig.31.Chromatogram of Std.Soln 4 For Robustness of Flow Rate (0.9 Ml /Min)

Table.11. Robustness result of ferrous ascorbate and folic acid for 0.9 mL/min

Standard details

Ferrous Ascorbate

Folic Acid

Name of Standard

Injection No.

RT (min)

Peak Area

RT (min)

Peak Area

Standard Solution

1

3.667

8918734

8.733

12057320

2

3.667

8923506

8.733

12065723

3

3.667

8934194

8.750

12056496

4

3.675

8922379

8.750

12062629

5

3.667

8928230

8.758

12226972

Mean

3.669

8925409

8.745

12093828

SD

0.004

5968.505

0.011

74527.018

%RSD

0.10

0.07

0.13

0.62

Limit

NMT 2.0%

NMT 2.0%

NMT 2.0%

NMT 2.0%

PASS / FAIL

PASS

PASS

PASS

PASS

j) Chromatographic outcomes of Std.Soln 3for Robustness of flowrate(1.1mL/min):

Fig.32.Chromatogram Of Std.Soln 3 For Robustness Of Flow Rate (1.1 Ml /Min) .

Table.12. Robustness result of Ferrous ascorbate and Folic acid for 1.1 mL/min

Standard details

Ferrous Ascorbate

Folic Acid

Name of Standard

Injection No.

RT (min)

Peak Area

RT (min)

Peak Area

Standard Solution

1

3.017

7265532

7.225

9772698

2

3.017

7308086

7.225

9737505

3

3.017

7297326

7.217

9740916

4

3.008

7286090

7.217

9731657

5

3.008

7257872

7.225

9724505

Mean

3.013

7282981

7.222

9741456

SD

0.005

21098.788

0.004

18542.663

%RSD

0.16

0.29

0.06

0.19

Limit

NMT 2.0%

NMT 2.0%

NMT 2.0%

NMT 2.0%

PASS / FAIL

PASS

PASS

PASS

PASS

CONCLUSION

Utilizing a process known as Analytical Quality by Design (AQbD), the current work effectively established and validated a robust RP-HPLC technique for the simultaneous quantification of ferrous ascorbate and folic acid as well as in prescription dosage forms and in bulk. Throughout many injections, the technique showed outstanding system suitability, with all crucial characteristics, including but not limited to retention period, theoretical plates, and tailing factor remaining within predetermined bounds. Precision studies confirmed both repeatability and reproducibility, as evidenced by low %RSD values for peak areas and retention times in both system and method precision assessments. Recovery studies at various concentration levels (50, 100, and 150%) were used to establish accuracy. The method's dependability for quantitative analysis was shown by the mean recoveries for both analytes being within the acceptable range. The method also exhibited strong linearity over a wide concentration range for both ferrous ascorbate and folic acid, with correlation coefficients (r²) close to unity. Robustness testing, including deliberate variations in flow rate, demonstrated the procedure continued to function normally in the presence of minute variations in the chromatographic conditions, further confirming its suitability for routine analysis. For the quality control of ferrous ascorbate and folic acid in both bulk materials and final pharmaceutical formulations, the validated RP-HPLC technique is ideal since it is straightforward, accurate, linear, robust, and precise. In order to promote regulatory compliance and consistent analytical performance, the implementation of AQbD principles guaranteed a methodical and trustworthy approach to method development.

REFERENCES

  1. Attimarad M, Balgoname AA, Subramaniam R, Elgorashe REE, Venugopala KN, Nagaraja S, et al. Development and Validation of Rapid RP-HPLC and Green Second-Derivative UV Spectroscopic Methods for Simultaneous Quantification of Metformin and Remogliflozin in Formulation Using Experimental Design. Separations. 2020 Oct 29;7(4):59.
  2. Balkrishna A, Tomer M, Srivastava J, Varshney A, Verma S, Sharma P. Comprehensive and Rapid Quality Evaluation Method for the Ayurvedic Medicine Divya-Swasari-Vati Using Two Analytical Techniques: UPLC/QToF MS and HPLC-DAD. Pharmaceuticals. 2021 Mar 27;14(4):297.
  3. Prajapati P, Patel HB, Shah S. DoE based failure mode effect analysis (FMEA) to development of stability indicating HPTLC method for estimation of apremilast. SN Applied Sciences. 2020 Jul 13;2(8).
  4. Chi? MS, Vodnar DC, Man SM, Stan L, Kadar CB, Muste S, et al. Quinoa Sourdough Fermented with Lactobacillus plantarum ATCC 8014 Designed for Gluten-Free Muffins—A Powerful Tool to Enhance Bioactive Compounds. Applied Sciences. 2020 Oct 14;10(20):7140.
  5. Flieger J, Flieger M. The [DPPH?/DPPH-H]-HPLC-DAD Method on Tracking the Antioxidant Activity of Pure Antioxidants and Goutweed (Aegopodium podagraria L.) Hydroalcoholic Extracts. Molecules. 2020 Dec 18;25(24):6005.
  6. Purba R, Paengkoum P, Paengkoum S. Development of a Simple High-Performance Liquid Chromatography-Based Method to Quantify Synergistic Compounds and Their Composition in Dried Leaf Extracts of Piper Sarmentosum Roxb. Separations. 2021 Sep 13;8(9):152.
  7. Lee J, Chen WH, Adhikari R, Wei J, Liu Z, Gillespie PM, et al. Process development and scale-up optimization of the SARS-CoV-2 receptor binding domain\u2013based vaccine candidate, RBD219-N1C1. Applied Microbiology and Biotechnology. 2021 May 1;105(10):4153–65.
  8. Bulduk ?. HPLC-UV method for quantification of favipiravir in pharmaceutical formulations. Acta Chromatographica. 2021 Apr 28;33(3):209–15.
  9. Kwon Y, Jeong Y, Koo Y. Determination of Pyrrolizidine Alkaloids in Teas Using Liquid Chromatography-Tandem Mass Spectrometry Combined with Rapid-Easy Extraction. Foods. 2021 Sep 23;10(10):2250.
  10. Verch T, Frenkel R, Campa C, Chéry CC, Starkey J, Jaya N, et al. Analytical Quality by Design, Life Cycle Management, and Method Control. The AAPS Journal. 2022 Jan 1;24(1).
  11. Wadie M, Rezk MR, Abdel-Moety EM, Marzouk HM. A novel smartphone HPTLC assaying platform versus traditional densitometric method for simultaneous quantification of alfuzosin and solifenacin in their dosage forms as well as monitoring content uniformity and drug residues on the manufacturing equipment. RSC Advances. 2023 Jan 1;13(17):11642–51.
  12. Abdelgawad MA, Abdelaleem EA, Abdelhamid NS, Abourehab MAS, Gamal M. A new green approach for the reduction of consumed solvents and simultaneous quality control analysis of several pharmaceuticals using a fast and economic RP-HPLC method; a case study for a mixture of piracetam, ketoprofen and omeprazole drugs. RSC Advances. 2022 Jan 1;12(25):16301–9.
  13. Imam MS, Ramzy S, Gamal M, Almrasy AA, Batubara AS, Abdelazim AH. Adjusted green HPLC determination of nirmatrelvir and ritonavir in the new FDA approved co-packaged pharmaceutical dosage using supported computational calculations. Scientific Reports. 2023 Jan 4;13(1).
  14. Hawry? A, Abramek J, Bogucka-Kocka A, Hajnos-Stolarz A, Komsta ?, Hawry? M. HPLC Fingerprint Analysis with the Antioxidant and Cytotoxic Activities of Selected Lichens Combined with the Chemometric Calculations. Molecules. 2020 Sep 19;25(18):4301.
  15. Hameedat F, Alnabulsi S, Hawamdeh S, Zayed A. High Performance Liquid Chromatography (HPLC) with Fluorescence Detection for Quantification of Steroids in Clinical, Pharmaceutical, and Environmental Samples: A Review. Molecules. 2022 Mar 10;27(6):1807.
  16. Kammoun AK, Almalki AJ, Youssef RM, Khayat MT. Development of validated methods for the simultaneous quantification of Finasteride and Tadalafil in newly launched FDA-approved therapeutic combination: greenness assessment using AGP, analytical eco-scale, and GAPI tools. RSC Advances. 2023 Jan 1;13(17):11817–25.

Reference

  1. Attimarad M, Balgoname AA, Subramaniam R, Elgorashe REE, Venugopala KN, Nagaraja S, et al. Development and Validation of Rapid RP-HPLC and Green Second-Derivative UV Spectroscopic Methods for Simultaneous Quantification of Metformin and Remogliflozin in Formulation Using Experimental Design. Separations. 2020 Oct 29;7(4):59.
  2. Balkrishna A, Tomer M, Srivastava J, Varshney A, Verma S, Sharma P. Comprehensive and Rapid Quality Evaluation Method for the Ayurvedic Medicine Divya-Swasari-Vati Using Two Analytical Techniques: UPLC/QToF MS and HPLC-DAD. Pharmaceuticals. 2021 Mar 27;14(4):297.
  3. Prajapati P, Patel HB, Shah S. DoE based failure mode effect analysis (FMEA) to development of stability indicating HPTLC method for estimation of apremilast. SN Applied Sciences. 2020 Jul 13;2(8).
  4. Chi? MS, Vodnar DC, Man SM, Stan L, Kadar CB, Muste S, et al. Quinoa Sourdough Fermented with Lactobacillus plantarum ATCC 8014 Designed for Gluten-Free Muffins—A Powerful Tool to Enhance Bioactive Compounds. Applied Sciences. 2020 Oct 14;10(20):7140.
  5. Flieger J, Flieger M. The [DPPH?/DPPH-H]-HPLC-DAD Method on Tracking the Antioxidant Activity of Pure Antioxidants and Goutweed (Aegopodium podagraria L.) Hydroalcoholic Extracts. Molecules. 2020 Dec 18;25(24):6005.
  6. Purba R, Paengkoum P, Paengkoum S. Development of a Simple High-Performance Liquid Chromatography-Based Method to Quantify Synergistic Compounds and Their Composition in Dried Leaf Extracts of Piper Sarmentosum Roxb. Separations. 2021 Sep 13;8(9):152.
  7. Lee J, Chen WH, Adhikari R, Wei J, Liu Z, Gillespie PM, et al. Process development and scale-up optimization of the SARS-CoV-2 receptor binding domain\u2013based vaccine candidate, RBD219-N1C1. Applied Microbiology and Biotechnology. 2021 May 1;105(10):4153–65.
  8. Bulduk ?. HPLC-UV method for quantification of favipiravir in pharmaceutical formulations. Acta Chromatographica. 2021 Apr 28;33(3):209–15.
  9. Kwon Y, Jeong Y, Koo Y. Determination of Pyrrolizidine Alkaloids in Teas Using Liquid Chromatography-Tandem Mass Spectrometry Combined with Rapid-Easy Extraction. Foods. 2021 Sep 23;10(10):2250.
  10. Verch T, Frenkel R, Campa C, Chéry CC, Starkey J, Jaya N, et al. Analytical Quality by Design, Life Cycle Management, and Method Control. The AAPS Journal. 2022 Jan 1;24(1).
  11. Wadie M, Rezk MR, Abdel-Moety EM, Marzouk HM. A novel smartphone HPTLC assaying platform versus traditional densitometric method for simultaneous quantification of alfuzosin and solifenacin in their dosage forms as well as monitoring content uniformity and drug residues on the manufacturing equipment. RSC Advances. 2023 Jan 1;13(17):11642–51.
  12. Abdelgawad MA, Abdelaleem EA, Abdelhamid NS, Abourehab MAS, Gamal M. A new green approach for the reduction of consumed solvents and simultaneous quality control analysis of several pharmaceuticals using a fast and economic RP-HPLC method; a case study for a mixture of piracetam, ketoprofen and omeprazole drugs. RSC Advances. 2022 Jan 1;12(25):16301–9.
  13. Imam MS, Ramzy S, Gamal M, Almrasy AA, Batubara AS, Abdelazim AH. Adjusted green HPLC determination of nirmatrelvir and ritonavir in the new FDA approved co-packaged pharmaceutical dosage using supported computational calculations. Scientific Reports. 2023 Jan 4;13(1).
  14. Hawry? A, Abramek J, Bogucka-Kocka A, Hajnos-Stolarz A, Komsta ?, Hawry? M. HPLC Fingerprint Analysis with the Antioxidant and Cytotoxic Activities of Selected Lichens Combined with the Chemometric Calculations. Molecules. 2020 Sep 19;25(18):4301.
  15. Hameedat F, Alnabulsi S, Hawamdeh S, Zayed A. High Performance Liquid Chromatography (HPLC) with Fluorescence Detection for Quantification of Steroids in Clinical, Pharmaceutical, and Environmental Samples: A Review. Molecules. 2022 Mar 10;27(6):1807.
  16. Kammoun AK, Almalki AJ, Youssef RM, Khayat MT. Development of validated methods for the simultaneous quantification of Finasteride and Tadalafil in newly launched FDA-approved therapeutic combination: greenness assessment using AGP, analytical eco-scale, and GAPI tools. RSC Advances. 2023 Jan 1;13(17):11817–25.

Photo
Aniket Mohite
Corresponding author

Rajgad Dnyanpeeth's College of Pharmacy, Bhor, Pune-412206, India

Photo
Dr. Deepak Kardile
Co-author

Rajgad Dnyanpeeth's College of Pharmacy, Bhor, Pune-412206, India

Photo
Dr. Vishwas Bhagat
Co-author

Rajgad Dnyanpeeth's College of Pharmacy, Bhor, Pune-412206, India

Photo
Tushar Shinde
Co-author

Rajgad Dnyanpeeth's College of Pharmacy, Bhor, Pune-412206, India

Photo
Dr. Rajkumar Shete
Co-author

Rajgad Dnyanpeeth's College of Pharmacy, Bhor, Pune-412206, India

Aniket Mohite*, Dr. Deepak Kardile, Dr. Vishwas Bhagat, Tushar Shinde, Dr. Rajkumar Shete, RP-HPLC Method Development and Validation of Ferrous Ascorbate and Folic Acid by Using Analytical Quality by Design Approach in Bulk and Formulation Dosage Form, Int. J. of Pharm. Sci., 2025, Vol 3, Issue 12, 3273-3289. https://doi.org/10.5281/zenodo.18014006

More related articles
Review Article of Herbal Medicine...
Digambar Bagul, Yashoda Suryawanshi, ...
Pharmacological Approaches To Combatting Antimicro...
Prasad Katare, Sourav Singh , Aryan Niraj Kumar , Nangare Mahesh ...
Formulation And Evolution of Herbal Capsule for Sedative Treatment...
Komal Chavan, Akanksha Bhaskar Mahajan, Madhavi Ashok Kakphale, Rupali Vijay Kachkure, Shalini Kisan...
Advanced Polymeric Platforms for Oromucosal Drug Delivery: Innovations, Design a...
Uday S. H., Moumita Banerjee, Chetan Savukar, Umaymah Iqbal Syed, Prithwiraj Jana, Sonali Behera, ...
Related Articles
Studies on evaluation of Lipid Profile and Cardiac Biomarkers of Hospital Popula...
DR.RAJA KUMAR PARABATHINA, Dilnawaz Ansari, Kishor Deshmukh, Yashashri Alamwar, ...
Nanotechnology-Based Approaches in Herbal Drug Delivery and Standardization...
Priyanka Suroshe, Shweta Bunde, Rutuja Pawar, Mayuri Salve, Avinash Gunjal, ...
Review Article of Herbal Medicine...
Digambar Bagul, Yashoda Suryawanshi, ...
More related articles
Review Article of Herbal Medicine...
Digambar Bagul, Yashoda Suryawanshi, ...
Pharmacological Approaches To Combatting Antimicrobial Resistance(Amr)...
Prasad Katare, Sourav Singh , Aryan Niraj Kumar , Nangare Mahesh , Mande Sandip , ...
Review Article of Herbal Medicine...
Digambar Bagul, Yashoda Suryawanshi, ...
Pharmacological Approaches To Combatting Antimicrobial Resistance(Amr)...
Prasad Katare, Sourav Singh , Aryan Niraj Kumar , Nangare Mahesh , Mande Sandip , ...