View Article

Abstract

This review offers a succinct summary of advancements made in analytical methods used for pharmaceutical degradation and impurity profiling, encompassing both active pharmaceutical ingredients (APIs) and finished formulations. It highlights emerging practices in forced-degradation studies and impurity assessment, organized by publication year, chromatographic parameters (such as column selection), sample type, and elution mode (isocratic or gradient). The article delivers a targeted, in-depth update on a range of analytical techniques including modern hyphenated methods used to detect impurities and degradation products at trace levels across various pharmaceutical systems.[1]

Keywords

Impurity Profiling, Hyphenated Methods ICH Guidelines

Introduction

The pharmaceutical industry’s core mission is to protect public health by ensuring that patients receive medications that are safe, effective, correctly dosed, and affordable. Consequently, drug safety and therapeutic efficacy serve as the fundamental pillars of pharmacotherapy. A medication’s safety profile is shaped not only by its inherent pharmacological or toxicological properties but also by any impurities present in the active ingredient or the final dosage form. Thus, the overall safety of a drug depends on both the intrinsic toxicity of the API and nature of the impurities it contains.[1],[2],[3].

A pharmaceutical product must maintain its stability over its entire shelf life, ensuring that its identity, potency, purity, and overall quality are preserved. This is accomplished through strict quality control at every stage of production from the raw materials to the final product as well as ongoing monitoring after the product has been released to the market.

ICH guidelines categorize impurities into four main groups: organic impurities (such as starting materials, intermediates, process-related by-products, and degradation products), inorganic impurities (including salts, catalysts, ligands, and heavy metals), other extraneous materials and residual solvents. While this classification helps define impurity types, it does not account for enantiomeric or chiral impurities species with identical molecular formulas and connectivity but different three-dimensional arrangements, which can produce markedly different pharmacological or toxicological effects.[2]

Forced degradation studies play a critical role in revealing potential degradation products, clarifying degradation pathways, assessing the inherent stability of drug substances, and supporting the validation of stability-indicating analytical methods. Regulatory authorities recommend including these one-time degradation studies in Phase 3 IND submissions, and NDAs must contain detailed information derived from forced degradation, including identified degradation products, kinetic behaviour, structural characterization, mass balance data, and drug peak purity assessments.[3]

These studies help determine degradation mechanisms of the API alone and within the finished formulation, detect the presence of polymorphic or enantiomeric substances. Therefore, forced degradation and impurity profiling represent essential components of both IND and NDA documentation.

While numerous textbooks and review articles have discussed degradation and impurity studies, there is still a shortage of up-to-date literature that reflects current analytical advancements in this field. To fill this gap, the current review compiles recent advances in the analytical study of forced degradation and impurity profiling of APIs and pharmaceutical dosage forms. Research articles published between 2008 and 2012 were carefully analyzed, taking into account factors such as the drug matrix, therapeutic category, type of impurity or degradation product, chromatographic column properties, mobile-phase composition, elution technique, detection wavelength, and publication year, with the aim of identifying prevailing analytical trends.

Sources/ Types of Impurities in Medicines:

Pharmaceutical products must remain free of harmful or toxic impurities, and pharmacopoeias define permissible limits for these contaminants. Typical impurities that may occur in drug preparations include:[4]

  • Substances that diminish or modify the drug’s therapeutic effect
  • Impurities introduced through added colourants or flavouring agents (e.g., sodium salicylate)
  • Moisture-related contaminants
  • Impurities that reduce the product’s shelf life
  • Substances that alter the drug’s physical or chemical characteristics
  • Impurities that lead to incompatibilities among components within the formulation [4]

Impurity Type

Examples

Crystallization-related impurities

Polymorphism, Solvatomorphism

Stereochemistry-related impurities

Levaquin, Xooenex, Prilosec

Organic Volatile impurities

Benzene, tetrachlormethane,

Starting Material and by-products

GC-MS profiled impurities in ecstasy and MDMA from reductive amination.

GC-MS analyzed impurities in MDMA and related intermediates.

Impurities in ecstasy/MDMA were examined by GC-MS.

Formulation-related impurities

Microbial contamination can develop during a product’s shelf life and use.

Multiple-dose products may become contaminated over time and with use.

Contamination may occur both during storage and consumer handling.

Impurities cause between storage

Impurities can form during drug product storage or transport.

Storage and shipping can generate various drug impurities.

Method related impurities

1-(2,6-dichlorophenyl) indolinone

Mutual interaction amongst ingredients

Nicotinamide, thiamine pyridoxine, riboflavin

Functional group-related typical degradation

Aspirin, benzocaine, cefotaxime

Process-related drug substances

Carbon-based compound, Raw material, Process intermediate, Side product, Contaminant in raw material

Degradation drug product

Organic products, Degradation products.

Breakdown of the drug substance or medication

Organic, Excipient interaction

Raw Materials Used in the Manufacture of Pharmaceutical Substances:[7],[8],[9].

Pharmaceutical ingredients can originate from natural sources or be produced synthetically from chemical precursors. Natural sources include minerals, plants, animals, and microorganisms. Verifying the identity and quality of these raw materials is crucial, as any impurities present at the source may carry through the manufacturing process and ultimately cause in final drug substance. Minerals particularly are rarely found in a pure state; instead, they typically occur as mixtures containing chemically related substances. Examples include:

  • Aluminum ores often containing alkali and alkaline earth compounds
  • Calcium minerals commonly mixed with barium and magnesium
  • Zinc ores frequently associated with magnesium or iron
  • Bromides and iodides occurring alongside chlorides
  • Bismuth salts containing traces of silver, copper, and lead

Systemic approach for Impurity determination

1. Method of Manufacture

The manufacturing process can introduce impurities into a pharmaceutical product, originating from reagents, catalysts, solvents, intermediates, or production equipment.

a. Reagents in Manufacturing:

Reagents may leave residual contaminants in the final product. For instance, calcium carbonate can retain small amounts of soluble alkali from the sodium carbonate used in its production, as traces may remain even after washing.

CaCl? + Na?CO? → CaCO?↓ + 2 NaCl

Another examples include:

  • Chloride and sulphate ions carried over from common reagents like hydrochloric acid and sulfuric acid
  • Barium contamination introduced through impure hydrogen peroxide preparations

b. Reagents Used to Remove Impurities

Sometimes, the very substances added to eliminate impurities become contaminants themselves. For instance, barium is used during potassium bromide production to remove sulphate residues, yet small amounts of barium may remain in the final product.

c. Solvents

Many pharmaceuticals crystallize in solvated forms, leaving behind solvent residues from synthesis, purification, or final crystallization.
Water, the most widely used solvent in inorganic pharmaceutical processes, can vary significantly in purity and therefore become a major contamination source. Types of water used include:

  • Tap Water: Contains ions such as Ca²?, Mg²?, Na?, Cl?, CO?²?, and SO?²?, which may carry over into products when used in large quantities.
  • Softened Water: Free from Ca²? and Mg²? but contains increased Na? and Cl? due to softening, making sodium and chloride common contaminants.
  • De-mineralized Water: Ion-exchange treated and free of most ionic impurities, though pyrogens, microbes, or organic matter may still be present. High costs limit large-scale use.
  • Distilled Water: Free from both organic and inorganic contaminants and ideal for pharmaceutical processes, but the expense of distillation restricts its use in bulk manufacturing.

d. Reaction Vessels

Manufacturing equipment made from metals (e.g., copper, iron, stainless steel, silver, aluminium, nickel, zinc, lead) or glass can introduce impurities when corroded or chemically attacked by reagents.
Examples include:

  • Lead impurities in sulfuric acid produced by the lead-chamber process
  • Antimony or bismuth contamination in electrolytically produced materials
  • Alkali contamination leached from glass vessels

e. Intermediates

Incomplete conversion of reaction intermediates can contaminate the final product.
For example, in the production of sodium bromide:

  1. 6NaOH + 3Br? → NaBrO? + 5NaBr + 3H?O
  2. Sodium bromate (NaBrO?) is then reduced using charcoal: NaBrO? + 3C → NaBr + 3CO

If the reduction step is incomplete, sodium bromate remains as an impurity.

f. Atmospheric Contamination

Air can carry dust (aluminium oxide, silica, soot, sulphur) and gases such as CO?, SO?, hydrogen sulphide, or arsine, all of which may contaminate products.

g. Manufacturing Hazards

Even when impurity controls are in place, certain risks remain during production:

I. Particulate Contamination:

Foreign particles such as dust, metal fragments, glass, plastics, or porcelain may enter the product from equipment wear or damaged containers. Eye ointments packaged in metal tubes, for example, may contain metallic particles.

ii. Cross-Contamination:

Airborne powder or tablet dust from one product can contaminate others manufactured in the same facility. This is especially dangerous with potent drugs like steroids or synthetic hormones.

iii. Microbial Contamination:

Liquid and topical formulations are prone to microbial entry during processing. Parenteral and ophthalmic preparations require sterility testing, and preservatives are used to minimize microbial growth.

2. Instability of the Product

    1. Chemical Instability

Impurities may form in storage as a result of chemical degradation. Many drugs break down when exposed to unfavourable conditions. Factors such as light, residual acids or bases, metal ions, atmospheric oxygen, carbon dioxide, and moisture can accelerate decomposition. Understanding a drug’s chemical behaviour helps determine appropriate storage precautions.

  • Light-sensitive substances should be stored in amber or opaque containers
  • Materials sensitive to oxidation or moisture should be well sealed, with air replaced by inert gases like nitrogen.
  • Seal oxidation- or moisture-prone materials tightly, using nitrogen to displace air if needed.
  • Items vulnerable to moisture or oxidation require tight sealing and, when necessary, nitrogen flushing.
  • Antioxidants can be included to protect against oxidative degradation

b. Changes in Physical Properties

Physical instability may develop during storage, causing changes like crystal shifts, sedimentation, agglomeration, or caking, which can alter the product’s appearance, performance, and therapeutic effect.

  • Particle size influences bioavailability, especially for poorly soluble drugs like griseofulvin.
  • Sedimentation or caking in multidose suspensions can lead to uneven dosing—initial doses may be too low and later ones too high.
  • In lipid injectable emulsions, droplet size may increase over time, raising the risk of fat embolism.

c. Interaction with Container Materials

Packaging materials can introduce impurities by interacting with the product.

  • Metal-reactive preparations should not be stored in metal tubes
  • Alkali-sensitive injections must be stored in glass vials with adequate hydrolytic resistance; soda-glass containers are unsuitable
  • Plastic containers must be used carefully, as plasticizers and other additives may leach into the product

d. Temperature

Storage temperature significantly affects the rate of both chemical degradation and physical instability. Therefore, heat-sensitive products are assigned specific temperature requirements to minimize degradation.[12],[13].

3. Crystallization-related impurities [8],[9]

Studies show that a compound’s crystal form can strongly affect its solid-state properties, so regulators require close control of polymorphism and solvatomorphism.

  • Polymorphism: A substance forming different crystal structures with the same composition.
  • Solvatomorphism: Different crystal forms created when solvent molecules become part of the lattice.[14].

4. Stereochemistry-Related Impurities

impurities can also result from stereochemical variations—molecules with the same formula but different 3D structures. Chiral compounds especially may show very different biological effects. Using a single enantiomer of a chiral drug is often advantageous because it may offer:

  • Improved pharmacological activity
  • A better safety profile
  • Reduced side effects

However, this is not always the case; for example, levofloxacin (the S-isomer) and ofloxacin (the R-isomer) display comparable pharmacokinetic behaviour. Examples of marketed single-enantiomer chiral drugs are levofloxacin, levalbuterol, and esomeprazole.[15].

5. Organic Volatile impurities

Organic Volatile impurities are volatile organic substances that may remain in drug materials after processing. Because some solvents pose toxicity risks, they must be minimized or eliminated during bulk drug manufacturing. According to ICH guidelines, these solvents are classified based on their potential harm to human health.[10].[16].

Class

Description

Examples

Limit / Exposure

Class I

Highly toxic — should be avoided

cyclohexa-1,3,5-triene, tetrachloromethane, dichloromethane, methyl alcohol, azabenzene, methylbenzene

Very low ppm limits

Class II

Limited toxicity — restricted use

N,N-dimethylformamide, acetonitrile

Specific ppm limits

Class III

Low toxicity — safer

Acetic acid, ethanol, acetone

Allowed up to 50 mg/day

A specialized GC method can assess the purity of solvents like acetone, dichloromethane, methanol, and toluene, while simultaneously quantifying impurities such as ethanol, isopropanol, chloroform, and benzene using propionitrile as an internal standard [11].[17].

6. Synthetic Intermediates and By-Products

Impurities in pharmaceutical compounds and new chemical entities (NCEs) can originate from the manufacturing process, such as from raw materials, reaction intermediates, or by-products formed during synthesis.[18].

7. Formulation-Related Impurities

solutions and suspensions are particularly prone to hydrolysis and solvolysis. For instance, Fluocinonide Topical Solution USP, 0.05%, was recalled in the U.S. due to the formation of degradation products that decreased its potency. Liquid dosage forms are particularly prone to chemical breakdown and microbial contamination. Key factors influencing impurity formation include:

  • Water content
  • Formulation pH
  • Ionic compatibility
  • Interactions with ingredients
  • Characteristics of the primary packaging

Warm, humid conditions promote bacterial, fungal, and yeast growth, risking contamination in liquid products during storage or use, especially if preservatives are insufficient or packaging is permeable.[19],[20],[21].

8. Storage-Related Impurities

Impurities may also form during storage or transportation. Stability studies are therefore critical to ensure product safety and integrity throughout its shelf life.[22].

9. Method-Related Impurities

In diclofenac sodium parenteral formulations, autoclaving at 123?±?2°C causes intramolecular cyclization, forming 1-(2,6-dichlorophenyl)indolin-2-one and sodium hydroxide, with the impurity level highly dependent on the initial solution ph..[22].

10. Mutual Interaction Among Ingredients

Some vitamins, like thiamine in B-complex injections, are inherently unstable and can degrade during storage. Nicotinamide accelerates thiamine breakdown, causing the product to become sub-standard within a year, even with stabilizers and storage at pH 2.8–4.0.[23].

11. Functional group-dependent degradation

Many drugs undergo degradation due to the reactivity of their functional groups:[24][25],[26],[27].

Type of Degradation

Examples

Hydrolysis of esters

Acetylsalicylic acid, Ethyl 4-aminobenzoate, Ethyl 4-hydroxybenzoate, Cefpodoxime proxetil

Degradation by water

Benzylpenicillin, oxazepam, lincomycin

Oxidative Breakdown

Hydrocortisone, methotrexate, catecholamines, morphine, vitamin A, unsaturated fatty acids

Identification of Impurities [5],[6].

Impurities in pharmaceutical substances can be detected using several approaches:

  • Reference standard methods
  • Spectroscopic methods
  • Separation methods
  • Isolation methods
  • Characterization methods

i. Reference Standard Method

This approach guarantees the correct qualification and control of reference standards during drug development. Reference standards act as benchmarks to assess manufacturing processes and product quality, ensuring the final drug is safe for patients. They are necessary not just for the API, but also for impurities, degradation products, starting materials, intermediates, and excipients, making them essential for accuracy, consistency, and safety in pharmaceuticals.[14].

ii. Spectroscopic Methods

  • UV Spectroscopy: Conventional single-wavelength UV scanning offers limited selectivity. In contrast, diode array detectors (DAD) can measure multiple wavelengths simultaneously, enhancing both accuracy and reliability.
  • IR Spectroscopy: Effective for identifying functional groups and assisting in quantification, although its sensitivity may be insufficient for detecting trace impurities.
  • NMR Spectroscopy: Delivers detailed structural information useful for characterizing impurities, but its high cost and lengthy analysis time make it less practical for routine quantitative applications..
  • Mass Spectrometry (MS): Offers precise structural information and can detect small molecular differences. Its use for routine quantification is restricted by cost and complexity.[14].

iii. Separation Methods

Analytical techniques used to isolate impurities include:

  • Thin-Layer Chromatography (TLC)
  • Gas Chromatography (GC)
  • High-Performance Liquid Chromatography (HPLC)
  • Capillary Electrophoresis (CE)
  • Supercritical Fluid Chromatography (SFC)
  1. Thin-Layer Chromatography (TLC)

In TLC, a mixture is applied to a polar silica plate and developed with a relatively nonpolar solvent. Compounds separate based on polarity—polar impurities stick to the silica and move slowly, while less polar substances travel faster. Proper solvent choice ensures clear separation, and spots can be visualized using UV light or chemical stains.

  1. Gas Chromatography (GC)

In Gas Chromatography (GC), a vaporized sample is injected into a stream of inert carrier gas, which transports it through a column containing a stationary phase. Compounds separate according to their interactions with the stationary phase, influenced by properties like boiling point and polarity. Each compound exits the column at a characteristic time (retention time) and appears as a peak on the chromatogram, allowing detection and quantification of impurities.

  1. High-Performance Liquid Chromatography (HPLC)

In HPLC, impurities are separated by fine-tuning the mobile phase (solvents), stationary phase (column), flow rate, temperature, and detector settings. Separation relies on differences in compound properties such as polarity, size, or charge. For complex mixtures, gradient elution is often used, and stability-indicating methods help resolve drug impurities. The goal is to achieve baseline separation (resolution ≥ 2.0) for accurate identification and quantification. Success depends on optimizing interactions between the sample components and the column’s packing material.

  1. Capillary Electrophoresis (CE)

Capillary Electrophoresis (CE) separates impurities by exploiting differences in molecules’ charge, size, and shape. By adjusting the electric field, buffer pH, and adding modifiers like cyclodextrins or surfactants, compounds migrate at different speeds, allowing impurities to separate from the main component and appear as distinct peaks on the detector. This high-resolution method uses a narrow buffer-filled capillary to separate charged species based on electrophoretic mobility, making it effective for detecting trace impurities.

  1. Supercritical Fluid Chromatography (SFC)

A supercritical fluid—commonly CO?—is used as the mobile phase along with organic modifiers and a stationary phase such as silica. Compounds are separated based on polarity and other properties as they pass through the column. By adjusting pressure, temperature, and the proportion of modifiers, optimal resolution can be achieved. SFC often provides faster and more environmentally friendly separations than HPLC, particularly for chiral or complex mixtures.

Hyphenated Techniques: Chromatography can be combined with spectroscopic detectors (e.g., GC–MS, LC–MS, LC–MS–MS) to enhance structural identification and accuracy.

iv. Isolation Methods

Impurities may sometimes need physical separation for detailed study. However, modern instruments such as MS, NMR, and hyphenated methods often allow direct characterization without isolation.

Chromatographic Reactor Concept: An analytical-scale chromatographic column can serve both as a reaction chamber and a separation device. For example, HPLC in a chromatographic-reactor setup has been employed to examine the hydrolysis kinetics of the prodrug fosaprepitant dimeglumine. Similar methods have also been used to isolate impurities in drugs such as loratadine, celecoxib, and amikacin.

Techniques for impurity isolation include: [43],[44],[45],[46].

  • Solid-phase extraction (SPE): Adsorption extraction, cartridge extraction
  • Liquid–liquid extraction (LLE): Solvent extraction, partitioning
  • Accelerated solvent extraction (ASE): Pressurized liquid extraction (PLE)
  • Supercritical fluid extraction (SFE): Supercritical CO? extraction
  • Column chromatography: Gravity column chromatography
  • Flash chromatography: Pressurized column chromatography
  • TLC (Thin-layer chromatography): Planar chromatography
  • HPTLC (High-performance thin-layer chromatography): High-resolution TLC
  • GC (Gas chromatography): Vapor-phase chromatography
  • HPLC (High-performance liquid chromatography): High-pressure liquid chromatography
  • Capillary electrophoresis (CE): Capillary zone electrophoresis (CZE), micellar electrokinetic chromatography (MEKC) depending on mode
  • Supercritical fluid chromatography (SFC): Supercritical CO? chromatography

v. Hyphenated/ Characterization Methods

Hyphenated techniques combine a separation method with a spectroscopic detector, allowing efficient detection, identification, and characterization of impurities, particularly in complex mixtures. Common systems include:

  • GC–MS
  • LC–MS
  • LC–DAD–MS
  • LC–NMR
  • LC–MS/MS

Benefits: Identifying and analyzing impurities and degradation products provides a clearer understanding of drug stability, safety, and quality control..

Advantages :

  • Understanding Source and Nature: Characterizing impurities reveals their origin and chemical properties, helping control drug synthesis and formulation. Unexpected impurities, like the genotoxic ethyl methyl sulfonate in nelfinavir mesylate, can have serious consequences.
  • Availability of Pure Standards: Determining an impurity’s structure allows synthesis of a pure standard, which is essential for quantitative validation (calibration, LOD, LOQ, response factors), spiking studies, and safety assessments in vitro and in vivo.
  • Explaining Adverse Effects: Some drug side effects or toxicities can be linked to specific impurities or degradation products.
  • Genotoxicity Assessment: Computational methods or literature reviews help evaluate the genotoxic risk of identified impurities.
  • Metabolite Correlation: Characterization reveals whether impurities or degradation products are related to key drug metabolites.
  • Understanding Degradation Pathways: Identifying impurities helps clarify the mechanisms and pathways of drug degradation.
  • Reference in Compendial Monographs: Once characterized, impurities and degradation products can be documented in official monographs for future reference.
  • Spectral Library Development: Characterization aids in building comprehensive spectral databases of chemical compounds.
  • Environmental Mapping: Monitoring major impurities or degradation products provides insight into the environmental impact of pharmaceuticals.

Analytical Method Development

In the development of new drugs, it is crucial to generate precise and dependable analytical data throughout various stages. The main steps include:

  1. Sample Set Selection: Choosing suitable samples to support the development of the analytical method.
  2. Screening Chromatographic Conditions: "Assessing various chromatographic phases and experimental parameters, frequently utilizing the linear solvent strength model to guide gradient elution."
  3. Method Enhancement: Adjusting and refining method parameters to improve robustness and reproducibility.

Example calculation for signal-to-noise ratio (USP):

S/N = UV peak-to-peak noise2 × height × scale?

SN=2×height×scaleUV peak-to-peak noise           ?

Residual solvents are categorized as follows:

  • Class A: Solvents to avoid; known human carcinogens.
  • Class B: Solvents to limit; may be neurotoxic or teratogenic.
  • Class C: Solvents with low toxicity potential.

Determining Limits:

  • Option 1: Calculated assuming a 10 g oral dose:

Concentration (ppm)=(1000μg/mgPDE?dose

  • Option 2: Sum of the amounts of residual solvents.

According to ICH guidelines, identification of impurities below 0.1% is generally not required unless they are unusually potent or toxic. For maximum daily dose:

  • < 2 g/day: 0.1% or 1 mg/day
  • 2 g/day: 0.05%

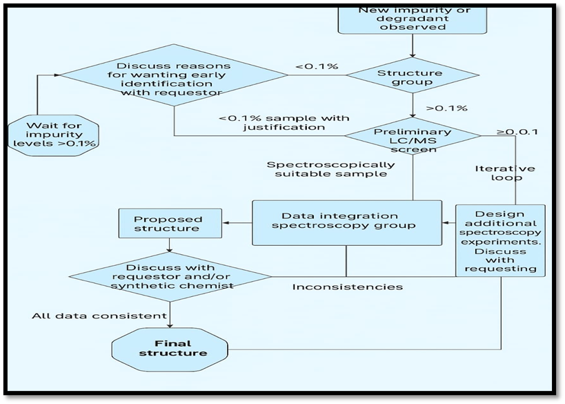
Identification and Structural Elucidation of Impurities and Degradation Products

Conventional Approach: This method involves the separation, enrichment, isolation, or synthesis of impurities or degradation products, followed by spectral analysis. Common techniques include:

1. Solid-Phase Extraction (SPE):

  • A contemporary method for preparing samples.
  • Circumvents issues linked to liquid-liquid extraction, including incomplete phase separation, poor recovery, delicate glassware, and the generation of large amounts of organic waste.
  • Allows fast, quantitative, and easily automated extractions.

2. Liquid-Liquid Extraction (LLE):

  • Also referred to as solvent extraction.
  • Separates substances according to their solubility differences in two immiscible liquids, usually an aqueous phase and an organic phase.

3. Supercritical Fluid Extraction (SFE):

  • Employs supercritical fluids as solvents to isolate components.
  • Primarily used for solid samples but can also be applied to liquids.
  • Frequently utilized as a sample preparation technique before further analysis

CONCLUSION

This review highlights the pivotal importance of impurities in both drug substances and finished pharmaceutical products. Heightened public and media focus on drug safety has made impurity profiling a major concern in the pharmaceutical sector. The article examines the various types and classifications of impurities, approaches for their isolation and structural identification, analytical methods for their detection and quantification, and key factors to consider during bulk drug production.

In contemporary pharmaceutical practice, regulatory guidelines from various pharmacopoeias mandate the identification of impurities in Active Pharmaceutical Ingredients (APIs). Accurate isolation and structural analysis of these impurities are essential for obtaining safety information and evaluating their potential biological effects, highlighting the increasing importance of impurity profiling in pharmaceutical research and development.

REFERENCES

  1. Jain, D., & Basniwal, P. K. (2013). Forced degradation and impurity profiling: recent trends in analytical perspectives. Journal of pharmaceutical and biomedical analysis, 86, 11-35.
  2. International Conference on Harmonisation. (2006). ICH Q3A(R2): Impurities in new drug substances. IFPMA.
  3. Hardman, J. G., Limbird, L. E., Molinoff, P. B., Ruddon, R. W., & Gilman, A. G. (1999). Goodman & Gilman's the pharmacological basis of therapeutics (9th ed., pp. 3–6). McGraw-Hill.
  4. Chanda, A., Ramalakshmi, N., Nalini, C., & Mahabubi, S. (2015). Impurity profiling an emerging trend in Pharmaceuticals: A Review. PharmaTutor, 3(11), 29-35.
  5. Ingale, S. J., et al. (2011). Advance approaches for the impurity profiling of pharmaceutical drugs: A review. International Journal of Pharmaceutical & Life Sciences, 2(7), 955–962
  6. Patil, P., & Vaidya, D. (2013). Overview on impurity profiling. International Journal for Pharmaceutical Research Scholars, 2(2), 54–65
  7. U.S. Food and Drug Administration. (2003). Guidance for industry: Q3A impurities in new drug substances. https://www.fda.gov
  8. Ahuja, S. (1998). Impurities evaluation of pharmaceuticals (Ed.). Marcel Dekker.
  9. Parimoo, P. (1998). A textbook of pharmaceutical analysis (pp. 20–21). CBS Publishers & Distributors.
  10. International Conference on Harmonization. (1997). Impurities: Guideline for residual solvents Q3C. Federal Register, 62(247), 67377.
  11. Jacobs, P., Dewe, W., Flament, A., Gibella, M., & Ceccato, A. (2005). A new validation approach applied to the GC determination of impurities in organic solvents. Journal of Pharmaceutical and Biomedical Analysis, 40, 294.
  12. Alsante, K. M., Boutres, P., et al. (2004).Pharmaceutical impurity identification: A case study using a multidisciplinary approach. Journal of Pharmaceutical Sciences, 93(9), 2296.
  13. Indian Pharmacopoeia Commission. (1995).Indian Pharmacopoeia 1996 (Vol. 1). Government of India, Ministry of Health and Family Welfare, Controller of Publication
  14. Ahuja, S. (1998). Impurities evaluation of pharmaceuticals (p. 142). Marcel Dekker.
  15. Riley, T. N. (1998). Steric aspects of drug action. Pharmacist, 23(3), 40.
  16. Jacobs, P., Dewe, W., Flament, A., Gibella, M., & Ceccato, A. (2005).A new validation approach applied to the GC determination of impurities in organic solvents. Journal of Pharmaceutical and Biomedical Analysis, 40, 294–300.Cheng, J. Y. K., Chan, M. F., Chan, T. W., & Hung, M. Y. (2006).
  17. Impurity profiling of ecstasy tablets seized in Hong Kong by GC–MS. Forensic Science International, 144, 21–29.
  18. Gimeno, P., Besacier, F., Bottex, M., Dujourdy, L., & Chaudron-Thozet, H. (2005).A study of impurities in intermediates and 3,4-methylenedioxymethamphetamine (MDMA) samples produced via reductive amination routes. Forensic Science International, 155, 141–147.
  19. Bühler, V. (1998).Vademecum for vitamin formulation. Wissenschafltiche Verlagsgesellschaft.
  20. Food and Drug Administration. (1998, May 6).For immediate release: Consumer media (888-INFO-FDA). U.S. Department of Health & Human Services.
  21. Hoq, M. M., Morsheda, S. B., & Gomes, D. J. (1991).Development of appropriate preservative system for liquid antacid: Bacterial contaminants in antacid samples. Journal of Microbiology, 8(1), 5–10.
  22. Roy, J., Islam, M., Khan, A. H., Das, S. C., Akhteruzzaman, M., Deb, A. K., & Alam, A. H. (2001). Diclofenac sodium injection sterilized by autoclave and the occurrence of cyclic reaction producing a small amount of impurity. Journal of Pharmaceutical Sciences, 90, 541.
  23. Roy, J., Mahmud, M., Sobhan, A., Aktheruzzaman, M., Al-Faooque, M., & Ali, E. (1994). Marketed vitamin B-complex injectables: Stability and mutual interaction. Drug Development and Industrial Pharmacy, 20(13), 2157.
  24. Hoerle, S. L., Evans, K. D., & Snider, B. G. (1992). HPLC determination of impurities in a 3rd generation cephalosporine. Eastern Analytical Symposium, November 16–20, Somerset, New Jersey, 12.
  25. Gazdag, M., Babjag, M., Brlik, J., Maho, S., Tuba, Z., & Gorog, S. (1998). Estimation of profile of drug and related materials Part 18: Impurities and degradation product of mazipredone. Journal of Pharmaceutical and Biomedical Analysis, 17, 1029.
  26. Roy, J., Bhuiyan, K., Faraque, A., Sobahan, M., & Al-Farooque, M. (1997). Injectable ergometrine: Stability and packaging for developing countries. Indian Drugs, 34(11), 634.
  27. Kumar, V., Sunder, N., & Potdar, A. (1992). Critical factors in developing pharmaceutical formulations—An overview. Part II. Pharma Tech, 16, 86.
  28. Smith A, Pennefather PM, Kaye 5 B and Hart CA (2001) Fluroquinolones place in ocular therapy. Indian Drugs 61(6):747
  29. Roy J, Das SC, The effect of sunlight on ciprofloxacin eye drops., In press, 14 Condorelli G. De Guidi G, Giulfrido 5, Sortino 5, Chilleni R and Sciuto S (1999) Molecular mechanics of photosensitization induced by drugs XII. Photochemistry and photosensitization of rufloxacin. Unsual photo degradation paths for the antibacterials containing a Fluoroquinolones chromophore, Photochemistry and Photobiology 70(3): 280.
  30.  Sanga 5 V (1979) Review of glass types available for packaging parenteral solutions. J Parenteral Drug Assn 33:61.
  31. Paskier D (1997) Strategy for determining extractable from rubber packaging materials in drug products. J Pharm Sci 51:248,
  32. Hamon M (1981) Plastic materials in pharmaceutical packaging Behaviour in relation to various parameters. Sci Tech Pharm 10:277,
  33.  Malamatais 5, Tsiri K and Goidas P (1992) Sorption of moisture of different size fraction of some direct compression excipients and tensile strength of corresponding tablets, Congr. Int Technol Pharm 6th, 5:195:204.
  34.  Aignasse M F, Prognon P, Stachowicz M, Gheyouche Rand Pradeau D (1995). A new and rapid HPLC method for determination of DEHP in PVC packaging and releasing studies. Int J Pharm113: 241.
  35.  Fras I, Cassagnau P and Michel A (1998) influence of processing
  36. conditions on the leaching of thermal stabilizers from plasticized poly (vinyl chloride) in the presence of water. J Appl Polym Sci 70:2391
  37. Repmeyer IC and Juhl YH (2001) Contamination of injectable solutions with 2 mercaptobenzothiazole leached from rubber closures, J Pharm Sci 2:1302.
  38.  Hartauer KJ, Mayer RF, Schwier R, Bucko IH, Cooke G Gand Ad Sullivan GR (1993) the effect of rayon coiler on the dissolution stability of hard-shell gelatine capsules. Pharm Tech 17 (76-80):82
  39. Keval D. parmar, Dr. N.M.Patel, Dr.P.M.Patel, A review: Impurity profile study Journal of pharmacy research. 2011,4(8), 2566-2569
  40.  Kavita Pilaniya, Harish K. Chandrawanshi, Urmila Pilaniya, Pooja Manchandani, Pratishtha Jain, Nitin singh, recent trand in the impurity profile of pharmaceuticals, www.japtr.org
  41. Ingale S.J., Chandramohan Sahu, Paliwal.R.T, Shivani Vaidya & Singhai. A.K., international Journal of Pharmacy and Life
  42. Peter, J. S., Ahmed, A., & Yan, W. (2006). An HPLC chromatographic reactor approach for investigating the hydrolytic stability of a pharmaceutical compound. Journal of Pharmaceutical and Biomedical Analysis, 41, 883.
  43. Radhakrishna, I., Satyanarayana, J., & Satyanarayana, A. (2002). Determination of loratadine and its related impurities by HPLC. Indian Drugs, 39(6), 342.
  44. Radhakrishna, T., Satyanarayana, J., & Satyanarayana, A. (2002). HPLC method for the degradation of celecoxib and its related impurities. Indian Drugs, 40(3), 166.
  45. Zawilla, N. H., U. B., Hoogmartens, J., & Adams, E. (2006). Improved RP-LC method combined with pulsed electrochemical detection for the analysis of amikacin. Journal of Pharmaceutical and Biomedical Analysis, 42, 114.
  46. Rori, J., Bragieri, M., Zanotti, M. C., Liverani, A., Borzatta, V., Mancini, F., Cavrini, V., & Andrisano, V. (2005). LC–MS for the identification of impurities in d-allethrin samples. Journal of Chromatography A, 1099, 149.

Reference

  1. Jain, D., & Basniwal, P. K. (2013). Forced degradation and impurity profiling: recent trends in analytical perspectives. Journal of pharmaceutical and biomedical analysis, 86, 11-35.
  2. International Conference on Harmonisation. (2006). ICH Q3A(R2): Impurities in new drug substances. IFPMA.
  3. Hardman, J. G., Limbird, L. E., Molinoff, P. B., Ruddon, R. W., & Gilman, A. G. (1999). Goodman & Gilman's the pharmacological basis of therapeutics (9th ed., pp. 3–6). McGraw-Hill.
  4. Chanda, A., Ramalakshmi, N., Nalini, C., & Mahabubi, S. (2015). Impurity profiling an emerging trend in Pharmaceuticals: A Review. PharmaTutor, 3(11), 29-35.
  5. Ingale, S. J., et al. (2011). Advance approaches for the impurity profiling of pharmaceutical drugs: A review. International Journal of Pharmaceutical & Life Sciences, 2(7), 955–962
  6. Patil, P., & Vaidya, D. (2013). Overview on impurity profiling. International Journal for Pharmaceutical Research Scholars, 2(2), 54–65
  7. U.S. Food and Drug Administration. (2003). Guidance for industry: Q3A impurities in new drug substances. https://www.fda.gov
  8. Ahuja, S. (1998). Impurities evaluation of pharmaceuticals (Ed.). Marcel Dekker.
  9. Parimoo, P. (1998). A textbook of pharmaceutical analysis (pp. 20–21). CBS Publishers & Distributors.
  10. International Conference on Harmonization. (1997). Impurities: Guideline for residual solvents Q3C. Federal Register, 62(247), 67377.
  11. Jacobs, P., Dewe, W., Flament, A., Gibella, M., & Ceccato, A. (2005). A new validation approach applied to the GC determination of impurities in organic solvents. Journal of Pharmaceutical and Biomedical Analysis, 40, 294.
  12. Alsante, K. M., Boutres, P., et al. (2004).Pharmaceutical impurity identification: A case study using a multidisciplinary approach. Journal of Pharmaceutical Sciences, 93(9), 2296.
  13. Indian Pharmacopoeia Commission. (1995).Indian Pharmacopoeia 1996 (Vol. 1). Government of India, Ministry of Health and Family Welfare, Controller of Publication
  14. Ahuja, S. (1998). Impurities evaluation of pharmaceuticals (p. 142). Marcel Dekker.
  15. Riley, T. N. (1998). Steric aspects of drug action. Pharmacist, 23(3), 40.
  16. Jacobs, P., Dewe, W., Flament, A., Gibella, M., & Ceccato, A. (2005).A new validation approach applied to the GC determination of impurities in organic solvents. Journal of Pharmaceutical and Biomedical Analysis, 40, 294–300.Cheng, J. Y. K., Chan, M. F., Chan, T. W., & Hung, M. Y. (2006).
  17. Impurity profiling of ecstasy tablets seized in Hong Kong by GC–MS. Forensic Science International, 144, 21–29.
  18. Gimeno, P., Besacier, F., Bottex, M., Dujourdy, L., & Chaudron-Thozet, H. (2005).A study of impurities in intermediates and 3,4-methylenedioxymethamphetamine (MDMA) samples produced via reductive amination routes. Forensic Science International, 155, 141–147.
  19. Bühler, V. (1998).Vademecum for vitamin formulation. Wissenschafltiche Verlagsgesellschaft.
  20. Food and Drug Administration. (1998, May 6).For immediate release: Consumer media (888-INFO-FDA). U.S. Department of Health & Human Services.
  21. Hoq, M. M., Morsheda, S. B., & Gomes, D. J. (1991).Development of appropriate preservative system for liquid antacid: Bacterial contaminants in antacid samples. Journal of Microbiology, 8(1), 5–10.
  22. Roy, J., Islam, M., Khan, A. H., Das, S. C., Akhteruzzaman, M., Deb, A. K., & Alam, A. H. (2001). Diclofenac sodium injection sterilized by autoclave and the occurrence of cyclic reaction producing a small amount of impurity. Journal of Pharmaceutical Sciences, 90, 541.
  23. Roy, J., Mahmud, M., Sobhan, A., Aktheruzzaman, M., Al-Faooque, M., & Ali, E. (1994). Marketed vitamin B-complex injectables: Stability and mutual interaction. Drug Development and Industrial Pharmacy, 20(13), 2157.
  24. Hoerle, S. L., Evans, K. D., & Snider, B. G. (1992). HPLC determination of impurities in a 3rd generation cephalosporine. Eastern Analytical Symposium, November 16–20, Somerset, New Jersey, 12.
  25. Gazdag, M., Babjag, M., Brlik, J., Maho, S., Tuba, Z., & Gorog, S. (1998). Estimation of profile of drug and related materials Part 18: Impurities and degradation product of mazipredone. Journal of Pharmaceutical and Biomedical Analysis, 17, 1029.
  26. Roy, J., Bhuiyan, K., Faraque, A., Sobahan, M., & Al-Farooque, M. (1997). Injectable ergometrine: Stability and packaging for developing countries. Indian Drugs, 34(11), 634.
  27. Kumar, V., Sunder, N., & Potdar, A. (1992). Critical factors in developing pharmaceutical formulations—An overview. Part II. Pharma Tech, 16, 86.
  28. Smith A, Pennefather PM, Kaye 5 B and Hart CA (2001) Fluroquinolones place in ocular therapy. Indian Drugs 61(6):747
  29. Roy J, Das SC, The effect of sunlight on ciprofloxacin eye drops., In press, 14 Condorelli G. De Guidi G, Giulfrido 5, Sortino 5, Chilleni R and Sciuto S (1999) Molecular mechanics of photosensitization induced by drugs XII. Photochemistry and photosensitization of rufloxacin. Unsual photo degradation paths for the antibacterials containing a Fluoroquinolones chromophore, Photochemistry and Photobiology 70(3): 280.
  30.  Sanga 5 V (1979) Review of glass types available for packaging parenteral solutions. J Parenteral Drug Assn 33:61.
  31. Paskier D (1997) Strategy for determining extractable from rubber packaging materials in drug products. J Pharm Sci 51:248,
  32. Hamon M (1981) Plastic materials in pharmaceutical packaging Behaviour in relation to various parameters. Sci Tech Pharm 10:277,
  33.  Malamatais 5, Tsiri K and Goidas P (1992) Sorption of moisture of different size fraction of some direct compression excipients and tensile strength of corresponding tablets, Congr. Int Technol Pharm 6th, 5:195:204.
  34.  Aignasse M F, Prognon P, Stachowicz M, Gheyouche Rand Pradeau D (1995). A new and rapid HPLC method for determination of DEHP in PVC packaging and releasing studies. Int J Pharm113: 241.
  35.  Fras I, Cassagnau P and Michel A (1998) influence of processing
  36. conditions on the leaching of thermal stabilizers from plasticized poly (vinyl chloride) in the presence of water. J Appl Polym Sci 70:2391
  37. Repmeyer IC and Juhl YH (2001) Contamination of injectable solutions with 2 mercaptobenzothiazole leached from rubber closures, J Pharm Sci 2:1302.
  38.  Hartauer KJ, Mayer RF, Schwier R, Bucko IH, Cooke G Gand Ad Sullivan GR (1993) the effect of rayon coiler on the dissolution stability of hard-shell gelatine capsules. Pharm Tech 17 (76-80):82
  39. Keval D. parmar, Dr. N.M.Patel, Dr.P.M.Patel, A review: Impurity profile study Journal of pharmacy research. 2011,4(8), 2566-2569
  40.  Kavita Pilaniya, Harish K. Chandrawanshi, Urmila Pilaniya, Pooja Manchandani, Pratishtha Jain, Nitin singh, recent trand in the impurity profile of pharmaceuticals, www.japtr.org
  41. Ingale S.J., Chandramohan Sahu, Paliwal.R.T, Shivani Vaidya & Singhai. A.K., international Journal of Pharmacy and Life
  42. Peter, J. S., Ahmed, A., & Yan, W. (2006). An HPLC chromatographic reactor approach for investigating the hydrolytic stability of a pharmaceutical compound. Journal of Pharmaceutical and Biomedical Analysis, 41, 883.
  43. Radhakrishna, I., Satyanarayana, J., & Satyanarayana, A. (2002). Determination of loratadine and its related impurities by HPLC. Indian Drugs, 39(6), 342.
  44. Radhakrishna, T., Satyanarayana, J., & Satyanarayana, A. (2002). HPLC method for the degradation of celecoxib and its related impurities. Indian Drugs, 40(3), 166.
  45. Zawilla, N. H., U. B., Hoogmartens, J., & Adams, E. (2006). Improved RP-LC method combined with pulsed electrochemical detection for the analysis of amikacin. Journal of Pharmaceutical and Biomedical Analysis, 42, 114.
  46. Rori, J., Bragieri, M., Zanotti, M. C., Liverani, A., Borzatta, V., Mancini, F., Cavrini, V., & Andrisano, V. (2005). LC–MS for the identification of impurities in d-allethrin samples. Journal of Chromatography A, 1099, 149.

Photo
Rasika Tilekar
Corresponding author

Assistant Professor, Shri Gajanan Maharaj Shikshan Prasarak Mandal’s Dnyanvilas College of pharmacy, Dudulgaon, Pune 411081.

Photo
Smita Waghmare
Co-author

Associate Professor, Shri Gajanan Maharaj Shikshan Prasarak Mandal's Dnyanvilas College of Pharmacy, Dudulgaon, Pune 411081.

Photo
Neelam Bhagdewani
Co-author

Assistant Professor, Shri Gajanan Maharaj Shikshan Prasarak Mandal’s Dnyanvilas College of pharmacy, Dudulgaon, Pune 411081.

Photo
Bhagyashri Gandhile
Co-author

Student, Shri Gajanan Maharaj Shikshan Prasarak Mandal’s Dnyanvilas College of pharmacy, Dudulgaon, Pune 411081.

Photo
Vaibhav Ade
Co-author

Student, Shri Gajanan Maharaj Shikshan Prasarak Mandal’s Dnyanvilas College of pharmacy, Dudulgaon, Pune 411081.

Photo
Pramod Ingale
Co-author

Principal, Shri Gajanan Maharaj Shikshan Prasarak Mandal’s Dnyanvilas College of pharmacy, Dudulgaon, Pune 411081.

Rasika Tilekar, Smita Waghmare, Neelam Bhagdewani, Bhagyashri Gandhile, Vaibhav Ade, Pramod Ingale, Comprehensive Impurity Profiling and Degradation Pathway Elucidation Study, Int. J. of Pharm. Sci., 2025, Vol 3, Issue 12, 3073-3086. https://doi.org/10.5281/zenodo.18000273

More related articles
Tridax procumbens (L.): A Comprehensive Pharmacolo...
Vishal Pawar, Savita Bhise, Gaurav Ghadge, Adarsh Malave, Sayali ...
Development and Validation of RP-HPLC Method for t...
Mahadevan Nanjaian, Alagar Raja, Shanmuga Sundaram Rajagopal, Uma...
Review On Antibacterial Mechanisms of Nanoparticle...
Divya Mehta, Himanshu , Aarti Kumari, Kushi Deora, Rishabh , ...
Formulation And Evaluation Of Tridax Procumbens Emulgel...
Bhapkar Sachin Anandrao , Kshirsagar M.B, Garje S.Y, Sayyed G. A., ...
Pathophysiological Mechanisms and Systemic Complications of Polycystic Ovary Syn...
Malarkodi Velraj, Pratyush Mishra, Yasmin Suthar, Varun Arora, Pragi Arora, Tanmay Ghosh, Rishin Bha...
Related Articles
A Review on Advancement in Inhalation Drug Delivery: “Current Trends and Futur...
Rajeswari. D, Tamizharasu. M, Nandhini. A, Dr. Senthil Rajan. D, ...
A Petri net Modeling and Simulation of Lotka-Volterra (rabbit and fox) system...
Dr. Rajendra Prasad, Smita Tripathi, Mukesh Malviya, ...
Tridax procumbens (L.): A Comprehensive Pharmacological and Therapeutic Review o...
Vishal Pawar, Savita Bhise, Gaurav Ghadge, Adarsh Malave, Sayali Mane, ...
More related articles
Tridax procumbens (L.): A Comprehensive Pharmacological and Therapeutic Review o...
Vishal Pawar, Savita Bhise, Gaurav Ghadge, Adarsh Malave, Sayali Mane, ...
Development and Validation of RP-HPLC Method for the estimation of vitexin in Co...
Mahadevan Nanjaian, Alagar Raja, Shanmuga Sundaram Rajagopal, Uma Poorani T., ...
Review On Antibacterial Mechanisms of Nanoparticles and The Latest Developments ...
Divya Mehta, Himanshu , Aarti Kumari, Kushi Deora, Rishabh , ...
Tridax procumbens (L.): A Comprehensive Pharmacological and Therapeutic Review o...
Vishal Pawar, Savita Bhise, Gaurav Ghadge, Adarsh Malave, Sayali Mane, ...
Development and Validation of RP-HPLC Method for the estimation of vitexin in Co...
Mahadevan Nanjaian, Alagar Raja, Shanmuga Sundaram Rajagopal, Uma Poorani T., ...
Review On Antibacterial Mechanisms of Nanoparticles and The Latest Developments ...
Divya Mehta, Himanshu , Aarti Kumari, Kushi Deora, Rishabh , ...