View Article

Abstract

This wide range of actions for the minimalization of pharmaceuticals should be taken in parallel by various players,globally and at diferent organization levels: scientifc institutions, governments, non-governmental organizations, manufacturers, industry and households. Optimistically, after the literature review of 1990 2018, it is visible that there are rising concerns regarding the pharmaceutical contamination of the environment, as well as eforts of remediation. Educating both healthcare professionals and the general public about the risks and correct ways to dispose of medications is also crucial in reducing these harmful outcomes. These efforts are two of the four key areas highlighted in the National Drug Control Strategy. Programs like AwareRx and Generation Rx are examples of such initiatives. Due to their widespread reach, these programs have the potential to greatly reduce the environmental damage caused by improper medication disposal. This approach will increase the safety of drug use, lower the cost of medications, reduce interactions between drugs and allergy symptoms, improve the effectiveness of treatment, and lower the amount of pharmaceutical residues in food. The next big challenge is to spread medication disposal education programs widely among patients and caregivers in the community. Focused sessions that emphasize the environmental effects of improper disposal can help remove pharmaceuticals and medication compounds from our water supply.

Keywords

Introduction, Medicine westage, Medicine Disposal, Objective, Material, Method

Introduction

Consumers have multiple ways to help reduce the amount of drug residues that end up in the environment. One clear step is to properly dispose of leftover medications. However, a better way to manage this issue would be for doctors and patients to work together. This means less need to throw away unused drugs, which in turn helps protect the environment. These actions can lead to better health results and lower healthcare costs.

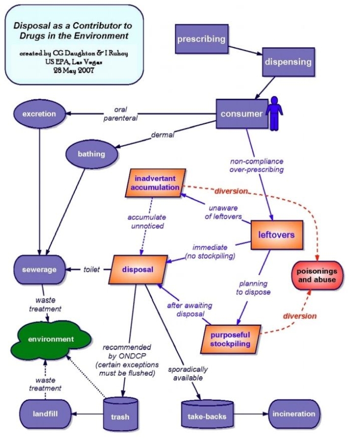
There is still a big gap in understanding how much of these medicines end up in the environment. This is because it's unclear whether the main source is from their intended use, like when people excrete them or use them in baths, or from when they throw away unused or leftover drugs directly, such as into sewers or trash. The role of direct disposal compared to excretion is still up for debate, mainly because there hasn't been an easy way to measure how much medicine actually gets disposed of this way. Also, it's been estimated that medication mistakes and people not following their treatment plans lead to between 44,000 and 98,000 preventable deaths in the United States each year (Charatan, 2000; Nevins and Matas, 2004). In developing countries, the situation is even worse, with up to half of all medicine dispensing events being done incorrectly (Holloway, 2011).

When medicines are poured down the drain or tossed in the trash, they can end up in wastewater, surface water, and soil, which can harm aquatic life and possibly make antibiotics less effective by contributing to drug resistance.

A common issue for patients in drug addiction recovery is getting rid of the prescription and over-the-counter medications they have available.

This article is part of the mini-monograph titled "Cradle-to-Cradle Stewardship of Drugs for Minimizing Their Environmental Disposition While Promoting Human Health. The use of medicinal drugs and other prescribed drugs maintains to upward push. In 2009, 3.9 billion prescriptions have been distributed in pharmacies in the united states, as compared to two.eight billion in 1999.

1.1. Regulatory Bodies that Oversee Pharmaceutical Waste Management:

1.Environmental Protection Agency (EPA)

2.Department of Transportation (DOT)

3.Drug Enforcement Administration (DEA)

4.Occupational Safety and Health Administration (OSHA)

5.State Environmental Agencies

6.State Pharmacy Boards

7.Local Publicly Owned Treatment Works (POTW)

In other countries:

Fig 1: Sterile Wet Product

MATERIAL:

cozy, tamper-resistant medication drop containers with lock and one-way insertion slot (pharmacy-grade).collection bags/bins compliant with neighborhood rules for shipping of pharmaceuticals.stock and chain-of-custody paperwork (paper or digital) for each series occasion and switch.private protective device (gloves, mask) for group of workers managing back medicines. IEC (records, education, verbal exchange) substances: posters, leaflets, social media pictures, radio scripts, and local-language FAQ sheets.facts series gear: pre/put up survey questionnaires for households, schooling. assessment paperwork, collection logs, weight scales for measuring collected mass, and fundamental water sampling kits (optional, if environmental monitoring planned). shipping logistics: cozy, lockable transport bins, trained courier or municipal waste vans authorized for pharmaceutical delivery. very last destruction preparations: agreement with a licensed risky waste incinerator or comfortable encapsulation/immobilization facility or municipal unsafe waste contractor. budget worksheet and recordbook for fees and receipts . academic materials on remedy disposal.Collaboration with local pharmacies and fitness companies.Disposal packing containers for remedy series.Surveys for community comments and participation statistics. The pilot-plant and other equipment used in this project are shown. In detail, the pilot-plant was a stainless steel tank with a volume of 1000 liters. Its dimensions were length 154 cm, height 102 cm, and width 80.5 cm. It had 20 removable Plexiglas® panels, each measuring 70 cm by 40 cm.

METHOD:

Food & Drug management recommendations for household Disposal:

1. Take medicines out of auoverover the counter bins.

2. integrate with unwanted substance like kitty muddle.

3. location aggregate in disposable field with a lid and seal.

4. eliminate any identifying statistics on empty original container.

5. place over-the-counter sealed aggregate and empty original container in trash.

 Expected outcome:

Operational secure series factors hooked up. multiplied community consciousness of safe disposal alternatives. Measurable extent/weight of medicinal drugs amassed and thoroughly disposed.Medium-time period (5months): discount in household garage of unused controlled medications (measured thru surveys).stepped forward practices among pharmacists and prescribers (documented counseling costs). specific program value in line with kg of drugs disposed and assessment of feasibility for scale-up.lengthy-term (submit-challenge): confirmed model for wider municipal adoption.

Environmental surveillance (if finished) showing reduced concentrations of centered prescription drugs, or at minimum a documented discount in household contributions to incorrect disposal .

1. accelerated community focus regarding the correct disposal of medications.

2. A measurable reduction in the quantity of medicinal drugs improperly disposed of in landfills and wastewater systems.

3. A tremendous engagement stage from the community in the medication take-again tasks. four. information demonstrating a decline in times of medication abuse in the community.

1. Remove more harmful chemicals;

2.Use safer options that work just as well;

3.Lower the amount used by making better tools and systems;

4.Keep people away from harmful substances;

5.Clearly mark products and teach those applying them how to handle them safely;

6.Encourage the use of protective gear;

7.Set up rules and procedures to manage the risk.

Plan of work:

- studies and making plans

- software improvement

 - Implementation

 - evaluation

1: research and making plans (Month 1)

- evaluation current literature and perceive fine practices.

- Collaborate with nearby health authorities and stakeholders for program design.

2: program improvement (Months 2-three)

- Create instructional substances.

- set up disposal places and occasion dates.

3. segment three: Implementation (Months four)

- launch the instructional marketing campaign.

- behavior take-back events and display participation.

4. phase 4: evaluation (Month five)

- examine accumulated facts.

- check program effectiveness and community comments.

- put together a very last document summarizing findings and capability for destiny enhancements.

8.3 challenge setup: stakeholder conferences, permissions, baseline survey, selection of collection sites, procurement of drop boxes and substances.

Month:1 set up of drop bins, team of workers recruitment and training, release of public consciousness campaign.

4–10: energetic series segment: non-stop drop-container collections and two main network take-lower back events (Months 1 and 2). month-to-month records logging and meantime reviews.

Midterm and very last critiques; repeat family expertise/conduct surveys.

Month 2: An optionally available Gantt chart can be attached one at a time.

Tracking & assessment (M&E)Key performance indicators (KPIs):quantity of series websites operational.Kilograms of medication amassed in line with month and through category.percent boom in network understanding approximately secure disposal (pre/submit survey).wide variety of pharmacists and medical examiners educated.price per kilogram of disposed medicinal drug.Compliance with chain-of-custody and final-remedy documentation.

Month3: risk management and moral ConsiderationsRisks:flawed segregation (e.g., hazardous/waste requiring extraordinary dealing with) — mitigated with the aid of staff schooling and clear public instructions. prison/regulatory hurdles for controlled materials — mitigate by way of early engagement with law enforcement and regulators and strict chain-of-custody.

Month:4 Public mistrust — mitigate through obvious conversation and visible stakeholder endorsements.ethical concerns: protect privateness of individuals returning medicines; information have to be aggregated and anonymized. ensure that public messaging does no longer Ziscourage appropriate remedy adherence.

RESULT:

Table 1: Respondent Medication

A remedy is most often identified by using the label on the prescription bottle. In a few cases, no tablets were final from a prescription, and the access then showed zero doses disposed. As defined above, the ones medications that had been disbursed as combos of APIs were separated within the spreadsheet into their additives. consequently, one entry does no longer necessarily correlate with simply one medicine inventoried.

A total of 223 pharmacists (47% reaction rate) completed the presurvey. a complete of 158 pharmacists (32% response charge) finished both the pre- and postsurveys. The demographics of respondents are furnished in table 1. In general, maximum respondents were Massachusetts pharmacists in health facility or community exercise with tremendous professional enjoy (fifty five% with >twenty years’ enjoy). The effects of every survey item are supplied in table 2. before the instructional intervention, 47% of pharmacists perceived beside the point medicine disposal to be an environmental problem. This extended to fifty seven% after the intervention (P = zero.03). whilst requested approximately remedy disposal by using sufferers, 10% effectively indicated that patients ought to arrange for unsafe waste choose up at some stage in the presurvey. This proportion accelerated to 20% postintervention (P < zero.01).

The IDU-RAR helps quickly gather information on drug use and the social environment, including how much and what kind of injecting drug use is happening, risky behaviors, health problems linked to injecting drugs, and how people access and use services (WHO, 1998).

 DISCUSSION:

Customer drug disposal practices are variable and range among pharmacies with and with out dropboxes. Over a 3rd of clients in our pattern (41.7%) are storing unused medicinal drugs at home, with potential protection and environmental implications. The maximum commonplace disposal techniques pronounced through our participants had been throwing in the trash (27.five%), flushing (15.8%), and using a dropbox (eight.3%). those prices are lower than other studies investigating purchaser disposal of various drug types inside the united states of america, but that is possibly because of the high variety of customers surveyed that said storing drugs at domestic. 3 studies stated that 45– sixty two% of clients throw drugs in the trash and 18–31% flush capsules down the bathroom or sink, with only 12–17% by no means disposing or storing at domestic centered on medicinal drug garage, their end result concerning remedy disposal turned into comparable to our locating in which 87 % of participants of their examine disposed in their unused medicinal drug through family waste. moreover, this method has been identi-fied as the most common method of disposal in numerous other international locations which includes the

When asked if they wanted to get information about the correct way to dispose of medicines, 78.6% of people said "yes." Also, 70.2% of them thought it was their job to find other ways to get rid of medicines, which shows they are interested in learning. Working together between different government groups to run national education campaigns can help most people get the right information. This study found that the most popular ways people learn about medicine disposal are social media, smartphone apps, and hospital pharmacists. This makes sense because in one study, the Saudi Arabian population spends the most time online each day (5.1 hours) and has a higher percentage of people (91%) using social media compared to other countries.

Industries are usually given to biomedical waste management and are disposed of according to the rules of biomedical waste management.

Women seldom have a say in where latrines are built, how they are designed, or who ensures they are properly maintained. To truly meet women's needs, it is clear that having a toilet alone is not enough. The Millennium Development Goal (MDG) target has focused attention on the presence of an "improved" toilet, often with the unspoken idea that simply having a toilet can solve many non-disease-related health issues. However, our findings show that while the physical structure is important, it is not enough to deal with psychosocial stress. Discussions around the post-2015 Sustainable Development Goals are placing more emphasis on ending open defecation practices.[24]Most of the conversations and studies about how faculty members contribute to the misuse of alcohol have been grouped under the term "curriculum infusion." These discussions have mostly focused on teaching methods that give students information about the effects of alcohol and the risks involved.

CONCLUSION:

Fig 2 – Decrease Pharmaceutical Environment

This wide range of actions for the minimalization of pharmaceuticals should be taken in parallel by various players,globally and at diferent organization levels: scientifc institutions, governments, non-governmental organizations, manufacturers, industry and households. Optimistically, after the  literature review of 1990â??2018, it is visible that there are  rising concerns regarding the pharmaceutical contamination  of the environment, as well as eforts of remediation.

It's clear that properly disposing of unused medications is essential to reduce their availability for misuse and the negative effects on the environment.

Educating both healthcare professionals and the general public about the risks and correct ways to dispose of medications is also crucial in reducing these harmful outcomes. These efforts are two of the four key areas highlighted in the National Drug Control Strategy. Programs like AwareRx and Generation Rx are examples of such initiatives. Due to their widespread reach, these programs have the potential to greatly reduce the environmental damage caused by improper medication disposal.

This approach will increase the safety of drug use, lower the cost of medications, reduce interactions between drugs and allergy symptoms, improve the effectiveness of treatment, and lower the amount of pharmaceutical residues in food. The logical result of treating the impact of actions equally for humans and the environment is connected to the interconnected dependencies within the concept of environmental health. The next big challenge is to spread medication disposal education programs widely among patients and caregivers in the community. Focused sessions that emphasize the environmental effects of improper disposal can help remove pharmaceuticals and medication compounds from our water supply.

REFERENCES

  1. Disposal practices for unwanted residential medications in the United States. Susan T. Glassmeyer, Elizabeth K. Hinchey, Susan E. Boehme, Christian G. Daughton, Ilene S. Ruhoy, Octavia Conerly, Rebecca L. Daniels, Lisa Lauer, Meg McCarthy, Todd G. Nettesheim, Kathy Sykes, Virginia G. Thompson. United States. Environment International 35 (2009) 566–572.
  2. Types and quantities of leftover drugs entering the environment through disposal into sewage – revealed by coroner records. Ilene Sue Ruhoy, Christian G. Daughton. Department of Environmental Studies, University of Nevada, Las Vegas, 4505 Maryland Parkway. 2007. Stoten 0159, page 12.
  3. What happens to unused, expired, and unwanted medications? A survey of community-based medication disposal practices. Akua Afriyie Abruquah, Jacqueline Annabelle Drewry, Francisca Taylor Ampratwum.volum 3 number 12(2014):pages 2175-2185
  4. Educational campaign for correct medication disposal. Courtney I. Jarvis, Sheila M. Seed, Matthew Silva, and Karyn M. Sullivan. Received February 23, 2008, and revised July 9, 2008. Accepted for publication August 23, 2008.49.1
  5. Disposal practices for unwanted residential medications in the United States. Susan T. Glassmeyer, Elizabeth K. Hinchey, Susan E. Boehme, Christian G. Daughton, Ilene S. Ruhoy, Octavia Conerly, Rebecca L. Daniels, Lisa Lauer, Meg McCarthy, Todd G. Nettesheim, Kathy Sykes, Virginia G. Thompson. United States. Environment International 35 (2009) 566–572.
  6. Occurrence and spatial distribution of 158 pharmaceuticals, drugs of abuse, and related metabolites in offshore seawater. Nikiforos A. Alygizakis, Pablo Gago-Ferrero, Viola L. Borova, Alexandra Pavlidou, Ioannis Hatzianestis, Nikolaos S. Thomaidis. 2015. Stoten-18494, pages 9.
  7. Abuse of prescription and over-the-counter medications. James E. Lessenger, MD, and Steven D. Feinberg, MD, MPH. J Am Board Fam Med: first published as 10.3122/jabfm.2008.01.070071 on 4 January 2008. Downloaded on 8 October 2025 by guest. Protected by copyright. http://www.jabfm.
  8. Leftover drug disposal: customer behavior, pharmacist recommendations, and obstacles to drug take-back programs. Amy L. Ehrhart, Elise F. Granek, Max Nielsen-Pincus, Dorothy A. Horn. Portland State University, Department of Environmental Science and Management.
  9. Global scenario of drug disposal: a review of literature. Darshana Ramesh, Sandhrima Sudhakaran, and Shabaraya AR. Department of Pharmacy Practice, Srinivas College of Pharmacy, Valachil, Post Farangipete, Mangalore, Karnataka 574743, India. 2020. Journal of Basic and Clinical Pharmacy.
  10. 1Investigating the disposal of expired and unused medication in Riyadh, Saudi Arabia: a cross-sectional study. Fatma Al-Shareef, Sarah Abu El-Asrar, Lamyaa Al-Bakr, Maisam Al-Amro, Fulwah Alqahtani, Fadilah Aleanizy, Sarah Al-Rashood. Int J Clin Pharm (2016) 38:822–828.
  11. Substance abuse and relationship violence among men referred to batterers’ intervention programs. Gregory L. Stuart, Todd M. Moore, Christopher W. Kahler, Susan E. Ramsey. Substance Abuse, Vol. 24, No. 2, June 2003.
  12. Social norms and the prevention of alcohol misuse in collegiate contexts. H. WESLEY PERKINS, PH.D. Department of Anthropology and Sociology, Hobart and William Smith Colleges, Geneva, New York 14456. 2002.
  13. Two avenues for encouraging conservation behaviors. Martha C. Monroe. School of Forest Resources and Conservation, University of Florida, Gainesville, FL 32611. Ecology Review, Vol. 10, No. 2, 2003.
  14. Society Review 0045-3609© 2005 Center for Business Ethics at Bentley College. 2005. Original Article BUSINESS and SOCIETY REVIEW SAHA and DARNTON. Green Companies or Green Conpanies: Are Companies Really Green, or Are They Pretending to Be? MONICA SAHA AND GEOFFREY DARNTON.
  15. Reducing acute poisoning in developing countries – options for restricting the availability of pesticides. Flemming Konradsen, Wim van der Hoek, Donald C. Cole, Gerard Hutchinson, Hubert Daisley, Surjit Singh, Michael Eddleston. Department of International Health, Institute of Public Health, University of Copenhagen, Panum, Blegdamsvej 3, 2200 Copenhagen, Denmark. Toxicology 192 (2003) 249–261.
  16. Review on pharmaceutical waste management. Bhagyashri Sudin Jadhav, Shrutika Shantinath Vikhe. Pravara Rural College Of Pharmacy Loni, Maharashtra, India. DOI: https://www.doi.org/10.56726/IRJMETS49575. Volume:06/Issue:02/February-2024.
  17. Cradle-to-cradle stewardship of drugs for minimizing their environmental disposition while promoting human health. II. Drug disposal, waste reduction, and future directions. Christian G. Daughton. Environmental Chemistry Branch, Environmental Sciences Division/National Exposure Research Laboratory, Office of Research and Development, U.S. Environmental Protection Agency, Las Vegas, Nevada, USA. 111:775–785 (2003).
  18. A detailed review on medication disposal programs: reducing environmental impact & abuse. Sakshi Bobade, Swapnil Kale, Tanavi Bafana, Sathe Sunil. Arihant college of pharmacy, kedgaon, Ahilyanagar. Int. J. Sci. R. Tech., 2024.
  19. How to decrease pharmaceuticals in the environment? A review. Magda Caban, Piotr Stepnowski. Received: 27 September 2020 / Accepted: 20 January 2021 / Published online: 30 March 2021. © The Author(s) 2021. 19:3115–3138.
  20. Medication disposal practices: increasing patient and clinician education on safe methods. Gustavo Kinrys, Alexandra K. Gold, John J. Worthington, Andrew A. Nierenberg. 2018, Vol. 46(3) 927–939.
  21. Daughton CG and Ruhoy IS The Afterlife of Drugs and Role of Pharmacovigilance. Drug Safety, 2008, 31(12):1069-1082.
  22. 22.Inclueacaddemic papers, government reports, and other reliable sources related to medication disposal, environmental impact, and drug abuse prevention.]
  23. U.S. Environmental Protection Agency (EPA). (2020). "Pharmaceutical Waste." [Link]World Health Organization (WHO). (2019). "Managing Drug Use in the Community." [Link]
  24. Additional sources to support literature review and practices.
  25. The environmental side effects  of medication Alistair B.A. Boxall Downloaded from https://www.embopress.org on October 12, 2025 from IP 2402:8100:3126:d024:9153:25ed:abc8:80b9.
  26. Rapid assessment and response to injecting drug use in Madras, south India M. Suresh Kumar a,b,c,*, Shakuntala Mudaliar a,b, S.P. Thyagarajan d,Senthil Kumar a,c, Arun Selvanayagam a,c, Desmond Daniels a International Journal of Drug Policy 11 (2000) 83–98
  27. Sanitation-related psychosocial stress: A grounded theory study of women across the life-course in Odisha, India Krushna Chandra Sahoo a, 1 , Kristyna R.S. Hulland b, 1 , Bethany A. Caruso c , Rojalin Swain a , Matthew C. Freeman d , Pinaki Panigrahi e , Robert Dreibelbis Social Science & Medicine 139 (2015) 80e89
  28. The biofiltration process by the bivalve D. polymorpha for the removal of some pharmaceuticals and drugs of abuse from civil wastewaters Andrea Binelli a,, Stefano Magni a, Carlo Soavea, Francesca Marazzi b, Ettore Zuccatoc, Sara Castiglioni c, Marco Parolini a, Valeria Mezzanotte b,Ecological Engineering 71 (2014) 710–721.

Reference

  1. Disposal practices for unwanted residential medications in the United States. Susan T. Glassmeyer, Elizabeth K. Hinchey, Susan E. Boehme, Christian G. Daughton, Ilene S. Ruhoy, Octavia Conerly, Rebecca L. Daniels, Lisa Lauer, Meg McCarthy, Todd G. Nettesheim, Kathy Sykes, Virginia G. Thompson. United States. Environment International 35 (2009) 566–572.
  2. Types and quantities of leftover drugs entering the environment through disposal into sewage – revealed by coroner records. Ilene Sue Ruhoy, Christian G. Daughton. Department of Environmental Studies, University of Nevada, Las Vegas, 4505 Maryland Parkway. 2007. Stoten 0159, page 12.
  3. What happens to unused, expired, and unwanted medications? A survey of community-based medication disposal practices. Akua Afriyie Abruquah, Jacqueline Annabelle Drewry, Francisca Taylor Ampratwum.volum 3 number 12(2014):pages 2175-2185
  4. Educational campaign for correct medication disposal. Courtney I. Jarvis, Sheila M. Seed, Matthew Silva, and Karyn M. Sullivan. Received February 23, 2008, and revised July 9, 2008. Accepted for publication August 23, 2008.49.1
  5. Disposal practices for unwanted residential medications in the United States. Susan T. Glassmeyer, Elizabeth K. Hinchey, Susan E. Boehme, Christian G. Daughton, Ilene S. Ruhoy, Octavia Conerly, Rebecca L. Daniels, Lisa Lauer, Meg McCarthy, Todd G. Nettesheim, Kathy Sykes, Virginia G. Thompson. United States. Environment International 35 (2009) 566–572.
  6. Occurrence and spatial distribution of 158 pharmaceuticals, drugs of abuse, and related metabolites in offshore seawater. Nikiforos A. Alygizakis, Pablo Gago-Ferrero, Viola L. Borova, Alexandra Pavlidou, Ioannis Hatzianestis, Nikolaos S. Thomaidis. 2015. Stoten-18494, pages 9.
  7. Abuse of prescription and over-the-counter medications. James E. Lessenger, MD, and Steven D. Feinberg, MD, MPH. J Am Board Fam Med: first published as 10.3122/jabfm.2008.01.070071 on 4 January 2008. Downloaded on 8 October 2025 by guest. Protected by copyright. http://www.jabfm.
  8. Leftover drug disposal: customer behavior, pharmacist recommendations, and obstacles to drug take-back programs. Amy L. Ehrhart, Elise F. Granek, Max Nielsen-Pincus, Dorothy A. Horn. Portland State University, Department of Environmental Science and Management.
  9. Global scenario of drug disposal: a review of literature. Darshana Ramesh, Sandhrima Sudhakaran, and Shabaraya AR. Department of Pharmacy Practice, Srinivas College of Pharmacy, Valachil, Post Farangipete, Mangalore, Karnataka 574743, India. 2020. Journal of Basic and Clinical Pharmacy.
  10. 1Investigating the disposal of expired and unused medication in Riyadh, Saudi Arabia: a cross-sectional study. Fatma Al-Shareef, Sarah Abu El-Asrar, Lamyaa Al-Bakr, Maisam Al-Amro, Fulwah Alqahtani, Fadilah Aleanizy, Sarah Al-Rashood. Int J Clin Pharm (2016) 38:822–828.
  11. Substance abuse and relationship violence among men referred to batterers’ intervention programs. Gregory L. Stuart, Todd M. Moore, Christopher W. Kahler, Susan E. Ramsey. Substance Abuse, Vol. 24, No. 2, June 2003.
  12. Social norms and the prevention of alcohol misuse in collegiate contexts. H. WESLEY PERKINS, PH.D. Department of Anthropology and Sociology, Hobart and William Smith Colleges, Geneva, New York 14456. 2002.
  13. Two avenues for encouraging conservation behaviors. Martha C. Monroe. School of Forest Resources and Conservation, University of Florida, Gainesville, FL 32611. Ecology Review, Vol. 10, No. 2, 2003.
  14. Society Review 0045-3609© 2005 Center for Business Ethics at Bentley College. 2005. Original Article BUSINESS and SOCIETY REVIEW SAHA and DARNTON. Green Companies or Green Conpanies: Are Companies Really Green, or Are They Pretending to Be? MONICA SAHA AND GEOFFREY DARNTON.
  15. Reducing acute poisoning in developing countries – options for restricting the availability of pesticides. Flemming Konradsen, Wim van der Hoek, Donald C. Cole, Gerard Hutchinson, Hubert Daisley, Surjit Singh, Michael Eddleston. Department of International Health, Institute of Public Health, University of Copenhagen, Panum, Blegdamsvej 3, 2200 Copenhagen, Denmark. Toxicology 192 (2003) 249–261.
  16. Review on pharmaceutical waste management. Bhagyashri Sudin Jadhav, Shrutika Shantinath Vikhe. Pravara Rural College Of Pharmacy Loni, Maharashtra, India. DOI: https://www.doi.org/10.56726/IRJMETS49575. Volume:06/Issue:02/February-2024.
  17. Cradle-to-cradle stewardship of drugs for minimizing their environmental disposition while promoting human health. II. Drug disposal, waste reduction, and future directions. Christian G. Daughton. Environmental Chemistry Branch, Environmental Sciences Division/National Exposure Research Laboratory, Office of Research and Development, U.S. Environmental Protection Agency, Las Vegas, Nevada, USA. 111:775–785 (2003).
  18. A detailed review on medication disposal programs: reducing environmental impact & abuse. Sakshi Bobade, Swapnil Kale, Tanavi Bafana, Sathe Sunil. Arihant college of pharmacy, kedgaon, Ahilyanagar. Int. J. Sci. R. Tech., 2024.
  19. How to decrease pharmaceuticals in the environment? A review. Magda Caban, Piotr Stepnowski. Received: 27 September 2020 / Accepted: 20 January 2021 / Published online: 30 March 2021. © The Author(s) 2021. 19:3115–3138.
  20. Medication disposal practices: increasing patient and clinician education on safe methods. Gustavo Kinrys, Alexandra K. Gold, John J. Worthington, Andrew A. Nierenberg. 2018, Vol. 46(3) 927–939.
  21. Daughton CG and Ruhoy IS The Afterlife of Drugs and Role of Pharmacovigilance. Drug Safety, 2008, 31(12):1069-1082.
  22. 22.Inclueacaddemic papers, government reports, and other reliable sources related to medication disposal, environmental impact, and drug abuse prevention.]
  23. U.S. Environmental Protection Agency (EPA). (2020). "Pharmaceutical Waste." [Link]World Health Organization (WHO). (2019). "Managing Drug Use in the Community." [Link]
  24. Additional sources to support literature review and practices.
  25. The environmental side effects  of medication Alistair B.A. Boxall Downloaded from https://www.embopress.org on October 12, 2025 from IP 2402:8100:3126:d024:9153:25ed:abc8:80b9.
  26. Rapid assessment and response to injecting drug use in Madras, south India M. Suresh Kumar a,b,c,*, Shakuntala Mudaliar a,b, S.P. Thyagarajan d,Senthil Kumar a,c, Arun Selvanayagam a,c, Desmond Daniels a International Journal of Drug Policy 11 (2000) 83–98
  27. Sanitation-related psychosocial stress: A grounded theory study of women across the life-course in Odisha, India Krushna Chandra Sahoo a, 1 , Kristyna R.S. Hulland b, 1 , Bethany A. Caruso c , Rojalin Swain a , Matthew C. Freeman d , Pinaki Panigrahi e , Robert Dreibelbis Social Science & Medicine 139 (2015) 80e89
  28. The biofiltration process by the bivalve D. polymorpha for the removal of some pharmaceuticals and drugs of abuse from civil wastewaters Andrea Binelli a,, Stefano Magni a, Carlo Soavea, Francesca Marazzi b, Ettore Zuccatoc, Sara Castiglioni c, Marco Parolini a, Valeria Mezzanotte b,Ecological Engineering 71 (2014) 710–721.

Photo
Balaji Tadas
Corresponding author

Shraddha Institute of Pharmacy, Kondala Zambre, Washim.

Photo
Aditya Unhale
Co-author

Shraddha Institute of Pharmacy, Kondala Zambre, Washim.

Photo
Dr. Swati Deshmukh
Co-author

Shraddha Institute of Pharmacy, Kondala Zambre, Washim.

Balaji Tadas*, Aditya Unhale, Dr. Swati Deshmukh, Medication Disposal Program Reduce Environmental Impact and Abuse, Int. J. of Pharm. Sci., 2025, Vol 3, Issue 11, 401-413 https://doi.org/10.5281/zenodo.17519513

More related articles
A Study on Evaluation of Knowledge, Attitude, And ...
Dr. Shivaraj D. R., Praful Wadekar, Prajwal R., Premakumari T., S...
A Hospital-Based Intervention Study to Identify Me...
Shynia Neola Dsouza, Krishnananda Kamath K, Blessy Fernandes, A.R...
A Comprehensive Review of Transdermal Drug Deliver...
Vikram T Choudhary, Priya Rajkumar, Dr. Gururaj S Kulkarni, ...
Prescription Trends and Pharmacoeconomic Implications of Anti-Diabetic Medicatio...
Jiji K., Dayami Satya , Shubham Raj , Soumyadip Guchhait , Soham Das , ...
A Study on Knowledge, Attitude and Practice About Self-Medication Among Rural Po...
Bhosale Abhilekh , Patti Sri Harsha Vardhan, Siddaling Phoolar, Sagar Reddy, Vishwanath M. Jeevangi,...
Nanosponges: Multifunctional Nanocarriers at the Interface of Drug Delivery, Env...
Bhuvaneswari K, Sathish Kumar D, Dhanalakshmi P, Kumara Guru V, ...
Related Articles
Medication Adherence in Chronic Disease...
Omkar Shinde, Mayuri Waghmare, Prajakta Jadhav, ...
Evaluation of Medication non-adherence and Associated Factors among Diabetic Pat...
Shukaib Ahmad , Sana Hafeez, Tasawar Hussain, Abid Hussain, Muhammad Usman Tahir , ...
Exploring Current Advances in COVID-19: Global Perspectives on Causes, Preventio...
Arpita Salegaonkar , Tanzila Sayyad, Karim Shaikh , Samrin Shaikh, H. D. Jedage, ...
Global Plastic Production, Environmental Impacts, and Sustainable Remediation St...
Sateesh Kumar Beepala, V. Luke Paul, Srividhya Maripi, ...
A Study on Evaluation of Knowledge, Attitude, And Practice Toward Medication Adh...
Dr. Shivaraj D. R., Praful Wadekar, Prajwal R., Premakumari T., Sahana H. C., Sahana M., ...
More related articles
A Study on Evaluation of Knowledge, Attitude, And Practice Toward Medication Adh...
Dr. Shivaraj D. R., Praful Wadekar, Prajwal R., Premakumari T., Sahana H. C., Sahana M., ...
A Hospital-Based Intervention Study to Identify Medication Adherence in Pregnant...
Shynia Neola Dsouza, Krishnananda Kamath K, Blessy Fernandes, A.R. Shabaraya, ...
A Comprehensive Review of Transdermal Drug Delivery Systems for Antihypertensive...
Vikram T Choudhary, Priya Rajkumar, Dr. Gururaj S Kulkarni, ...
A Study on Evaluation of Knowledge, Attitude, And Practice Toward Medication Adh...
Dr. Shivaraj D. R., Praful Wadekar, Prajwal R., Premakumari T., Sahana H. C., Sahana M., ...
A Hospital-Based Intervention Study to Identify Medication Adherence in Pregnant...
Shynia Neola Dsouza, Krishnananda Kamath K, Blessy Fernandes, A.R. Shabaraya, ...
A Comprehensive Review of Transdermal Drug Delivery Systems for Antihypertensive...
Vikram T Choudhary, Priya Rajkumar, Dr. Gururaj S Kulkarni, ...