View Article

  • Regulatory Challenges and Innovations in Herbal Medicine: A Path to Progress

  • Department of Regulatory affairs, Chalapathi Institute of Pharmaceutical Sciences, Guntur, Lam-522034, Andhra Pradesh, India.

Abstract

Herbal formulations have become increasingly significant in modern healthcare as people explore natural alternatives to synthetic drugs. The international regulatory framework for these products is markedly disorganized, leading to challenges in ensuring their safety, efficacy, and market compliance. The article provides a comprehensive analysis of the regulatory frameworks governing herbal products in significant regions, including the United States, European Union, and Asia, with particular focus on the evolving regulatory environment in India. This study analyses the importance of safety and efficacy assessments, including clinical trials and pharmacovigilance, while highlighting compliance strategies for industry stakeholders in relation to various international standards. The evaluation analyses consumer perceptions and market factors affecting the herbal industry, providing suggestions for regulatory alignment, research enhancement, and product quality elevation. The advancement of the herbal industry depends on global collaboration, the use of scientific advancements, and the integration of traditional knowledge with modern regulatory systems.

Keywords

Ayurvedic Medicine, Consumer Perceptions, Compliance Strategies, Good Manufacturing Practices, Herbal Formulations, Pharmacovigilance, Regulatory Framework

Introduction

Herbal formulations, defined as products predominantly originating from natural sources like leaves, roots, seeds, or flowers, have constituted the foundation of healthcare systems across for centuries (Sharma et al. 2021; Parveen et al. 2020). Historically practiced throughout several cultures, these formulas currently hold a significant position in contemporary health and wellness industries due to their perceived safety, natural origins, and therapeutic effectiveness (Qadir and Raja 2021). Consumers have increasingly sought herbal remedies as alternatives to synthetic medications, especially for controlling chronic illnesses such as arthritis, hypertension, and gastrointestinal disorders. The increasing popularity of holistic and preventative health strategies has further pushed this need, with herbal goods now spanning a diverse array of industries, including nutritional supplements, functional foods, cosmetics, and pharmaceuticals (Egbuna et al. 2020). The global medicinal plants market is experiencing significant growth. Recent projections indicate that the global herbal products industry is projected to exceed 5 trillion USD by 2050, with significant contributions from both developed and developing countries (Parvin et al. 2023). This expansion is driven by heightened consumer knowledge of natural health solutions, growing research on the effectiveness of diverse plants, and inventive product creation by various vendors (Chopra et al. 2022). The United States (US) and European Union (EU) markets have experienced robust demand for herbal products, which are promoted not just as ancient remedies but also as essential elements of contemporary health campaigns, including wellness tourism, organic diets, and veganism (Guptill et al. 2022; Agrodimou 2019). In these areas, the prevalence of herbal formulations is frequently associated with an increasing cynicism towards traditional medications, as consumers perceive plant-based alternatives to be milder on the body and more environmentally sustainable (Jansen et al. 2021). However, with this surge in market demand comes a complex array of regulatory challenges. While synthetic drugs undergo rigorous testing for safety and efficacy before they reach the consumer market, herbal formulations do not always face the same level of scrutiny (Abdel-Tawab 2018; Balkrishna et al. 2024). The regulatory landscape for these products varies widely across countries, ranging from highly structured systems, like those in the EU, to more lenient frameworks, as seen in certain Asian and African nations (Enioutina et al. 2017; Peralta et al. 2016). This lack of regulatory uniformity raises important concerns about product safety, quality control, and accurate labelling, leading to the pressing need for a more globally harmonized approach to herbal product regulation. While the U.S. classifies herbal products primarily as dietary supplements under the Dietary Supplement Health and Education Act (DSHEA) of 1994 (Pinco and Halpern 1999; Brown 2017), thus exempting them from stringent pre-market approval processes, EU follows the Traditional Herbal Medicinal Products Directive (THMPD) (Dhaenens 2010; Stemplewski 2018). This directive mandates the registration of herbal medicinal products that have been in use for at least 30 years, thereby offering a more regulated approach to ensure safety and efficacy. Meanwhile, Asian countries, such as China and Japan, integrate traditional knowledge systems such as Traditional Chinese Medicine (TCM) and Kampo into their regulatory frameworks, recognizing the medicinal value of centuries-old practices while enforcing modern safety standards (Payyappallimana and Serbulea 2013; Liang et al. 2021a; Ansari 2021). The global regulatory patchwork often results in inconsistent product quality, varying consumer trust, and challenges for international trade.

1.1. Indian Perspective

The subject of herbal formulations in India is profoundly anchored in the country's extensive heritage of natural medical systems, notably Ayurveda, Unani, Siddha, and Yoga (Khalikova 2018). These medical methods have been utilized for over 5,000 years and continue to be essential to India's healthcare framework, providing both preventive and therapeutic remedies for various maladies (Kizhakkeveettil et al. 2024). India, as the origin of Ayurveda, occupies a distinctive role in the worldwide herbal market, with the Ministry of AYUSH (Ayurveda, Yoga & Naturopathy, Unani, Siddha, and Homeopathy) responsible for the promotion, development, and regulation of traditional medicines and herbal products (Shankar and Patwardhan 2017; Rudra et al. 2017). The Indian herbal market is anticipated to expand significantly, propelled by domestic demand and export opportunities, as consumers increasingly favour natural therapies that resonate with India's philosophy of holistic wellbeing. The Indian government, acknowledging the economic and cultural importance of its traditional medicine systems, has made substantial investments in the promotion and standardization of medicinal herbs. India is enhancing regulation of its herbal business through programs like the National AYUSH Mission and the establishment of pharmacopoeia standards for Ayurvedic and Unani medicines. These initiatives seek to augment customer confidence, improve the export capacity of Indian herbal products, and establish India as a global frontrunner in herbal formulations. The government's emphasis on advancing research and development in traditional medicine, along with the standardization of Ayurvedic products, demonstrates its dedication to ensuring these formulations adhere to international quality standards, thereby enhancing their competitiveness in the global market (Tillu 2018; Samal and Dehury 2019). Nonetheless, India encounters different challenges regarding the regulation of herbal products. The Ministry of AYUSH establishes a comprehensive regulatory framework; nevertheless, the implementation of these norms at state and municipal levels frequently exhibits inconsistency (Lal 2018). The growing commercialization of Ayurveda and other traditional medical systems has raised concerns regarding the adulteration and contamination of herbal products, underscoring the necessity for more stringent quality control methods. The government has been promoting the implementation of Good Manufacturing Practices (GMP) and the development of more effective pharmacovigilance mechanisms to oversee adverse responses to herbal products in the marketplace (Singh et al. 2023; Parihar et al. 2023). Moreover, India's herbal product export market is set for significant expansion, with nations in EU, the Middle East, and Southeast Asia becoming prominent purchasers. Nonetheless, the disparate regulatory mandates of these global markets present considerable obstacles for Indian producers, who must manoeuvre through differing standards for safety, efficacy, and quality. Consequently, there is an increasing demand for enhanced harmonization of regulatory frameworks, both domestically in India and internationally, to promote seamless trade and guarantee that customers globally may obtain safe and effective herbal goods (Jadhav et al. 2020).

2. Regulatory Frameworks for Herbal Products

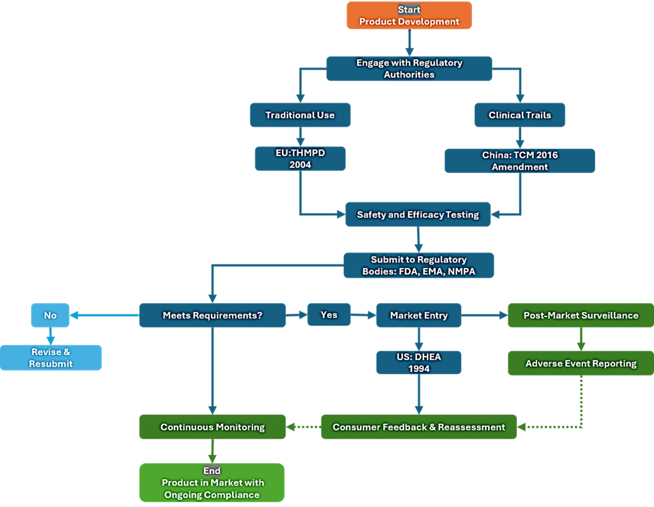
The regulatory frameworks for herbal products globally are as varied as the nations that enforce them which is elucidated in Figure 1. As the global market for herbal formulations expands, regulatory agencies are increasingly prioritizing the assurance that these medicines comply with essential safety and efficacy standards (Bhat et al. 2018). In contrast to conventional medications, which generally follow a standardized and rigorously controlled approval process, herbal drugs frequently encounter disparate regulatory frameworks based on the region which are listed in the Table 1(Chandra and Narayana 2023). This section will include a comparative review of regulatory frameworks across major global countries and provide insights into India's regulatory landscape for herbal products.

2.1. Worldwide Perspective

Herbal products are governed by diverse regulatory frameworks globally, mostly contingent upon each country or region's perception of herbal medicine within its healthcare system as illustrated in Figure 2. Regulatory frameworks can vary from stringent, where herbal goods are controlled akin to pharmaceuticals, to more permissive systems, where herbal products encounter fewer restrictions.

Figure 1.  Global Herbal Product Regulatory Pathway

2.1.1. United States

In the United States, the regulation of herbal products is governed by the Dietary Supplement Health and Education Act (DSHEA) of 1994, enforced by the Food and Drug Administration (FDA) (Wallace 2015). Under DSHEA, herbal products are categorized as dietary supplements instead of pharmaceuticals, indicating they are exempt from the stringent pre-market approval required for pharmaceutical drugs. Manufacturers are accountable for guaranteeing the safety of their products prior to marketing, but the FDA possesses the right to intervene if items are deemed unsafe post-market entry. This post-market surveillance system has faced criticism for its reactive rather than proactive approach to consumer protection (Bailey 2020).  Moreover, labelling is a crucial regulatory element for herbal goods in the U.S., mandating producers to incorporate disclaimers indicating that the FDA has not assessed the product. Assertions on the product's advantages must be validated, however the standard for evidence is less stringent than that mandated for drugs. Notwithstanding these regulatory initiatives, the FDA's constrained oversight has resulted in occurrences of fraudulent claims and contamination inside the market (Sarma et al. 2023).

2.1.2. European Union

The EU adopts a more rigorous regulation framework for herbal goods. The Traditional Herbal Medicinal Products Directive (THMPD), enacted in 2004, regulates the sale of herbal medicinal products in EU member states (Dhaenens 2010; Stemplewski 2018). This regulation mandates the registration of all herbal medicines with the European Medicines Agency (EMA), specifically via the Committee on Herbal Medicinal Products (HMPC) (Clair 2019; Coppens and Pettman 2018). Herbal products must prove a minimum of 30 years of usage (including 15 years within the EU) and furnish evidence of their safety and efficacy derived from traditional use for registration. Products fulfilling this criterion can be released without necessitating new clinical trials, hence streamlining the regulatory process for numerous well-established herbs (Ameh et al. 2014). The THMPD framework prohibits high-level treatment claims without the completion of supplementary clinical trials. This constrains the marketing potential for herbal products in the EU relative to other regions, albeit it guarantees a superior safety standard for customers (Kathuria et al. 2024). Alongside the THMPD, the European Pharmacopoeia establishes quality standards for herbal constituents, thereby facilitating product uniformity throughout the region.

2.1.3. Asia

Asia presents a varied regulatory framework owing to the significant influence of traditional medicine systems such as Traditional Chinese Medicine (TCM) and Ayurveda (Wu et al. 2021). In China, the oversight of herbal medicines is managed by the National Medical Products Administration (NMPA), previously referred to as the China Food and Drug Administration (CFDA). Herbal goods, especially those linked to Traditional Chinese Medicine, are regulated like to pharmaceuticals, necessitating stringent clinical trials for new products and substantial evidence of safety and efficacy (Anjum et al. 2024; Zhang and Yang 2022). Products associated with traditional TCM treatments may face somewhat more permissive regulations due to past usage; nonetheless, new formulations are still subjected to clinical evaluation. Japan employs a comparable system for Kampo (traditional Japanese herbal medicine), wherein herbal products are classified as pharmaceuticals and are required to fulfil identical regulatory standards for approval (Arai 2021; Yoshino et al. 2023). The rigorous criteria in China and Japan demonstrate a significant focus on incorporating traditional medicine into a contemporary regulatory system. Other Asian nations, like as Thailand and Malaysia, are formulating legislation that integrate ancient knowledge with contemporary pharmaceutical standards (Liu 2021).

2.2. Indian Perspective

India possesses a profound and extensive heritage of herbal medicine, predominantly through its systems of Ayurveda, Unani, Siddha, and Yoga. India, as a global leader in traditional medicine, confronts the problem of ensuring its herbal medicines comply with both domestic and international regulatory norms. The Indian government acted by establishing a comprehensive regulatory framework under the auspices of the Ministry of AYUSH (Ayurveda, Yoga & Naturopathy, Unani, Siddha, and Homeopathy).

Figure 2. Compliance Strategy for Herbal Product Manufacturers

2.2.1. National Regulatory Framework

In India, herbal products are classified as Ayurvedic, Siddha, and Unani (ASU) medications in accordance with the medications and Cosmetics Act of 1940 and the accompanying Drugs and Cosmetics Rules of 1945 (Sharma and Pundarikakshudu 2019; Gregorczuk 2024). The Ministry of AYUSH supervises the regulatory framework to guarantee the safety and efficacy of products. The government has created the Pharmacopoeial Laboratory for Indian Medicine (PLIM) and the Pharmacopoeial Commission for Indian Medicine & Homoeopathy (PCIM&H) to develop quality standards for herbal ingredients and products (Jayanthy et al. 2016; Rajeev et al. 2015). The legal framework mandates that herbal product manufacturers comply with Good Manufacturing Practices (GMP) to guarantee product purity and uphold stringent quality standards in production procedures. The Central Council of Research in Ayurvedic Sciences (CCRAS) and other research organizations endorse clinical trials and research initiatives to substantiate the effectiveness of traditional remedies (Organization 2020).

2.2.2. Export Challenges and Global Market Integration

A significant challenge for India's herbal product industry is complying with the regulatory standards of overseas markets. The stringent documentation and scientific evidence necessary for herbal medicines to access markets such as the EU and U.S. pose challenges for businesses dependent on traditional formulas with extensive historical usage but insufficient contemporary clinical validation (Bhat et al. 2018; Chaudhary 2023). Consequently, India has concentrated on standardizing its herbal products to comply with international safety and quality requirements. The Ministry of AYUSH is endeavouring to align Indian regulatory norms with foreign standards to promote the export of Ayurvedic products (Katiyar and Dubey 2023; White et al. 2017). This entails conforming to the WHO’s Traditional Medicine Strategy, which advocates for member nations to establish laws that guarantee the safety and efficacy of herbal products while honouring traditional practices (Organization 2022).

2.2.3. State-Level Variations and Challenges

Despite these progresses, the regulatory structure in India continues to encounter obstacles, especially regarding its implementation at the state and local tiers. Every state possesses regulatory authorities tasked with supervising the manufacturing and sale of herbal products, resulting in discrepancies in the implementation of legislation (Samal and Dehury 2018). This has elicited apprehensions regarding the quality and safety of certain herbal medicines, particularly those marketed through informal channels or by smaller producers who may not comply with GMP requirements.

Table 1. Evolution of Regulatory Frameworks for Herbal Products by Region

Region

Regulatory Body

Key Regulation

Year of Establishment/Amendment

Key Features

Challenges

United States

FDA (Food and Drug Administration)

DSHEA (Dietary Supplement Health and Education Act)

1994

No pre-market approval; manufacturers responsible for product safety; post-market surveillance

Limited pre-market testing; reactive oversight

European Union

EMA (European Medicines Agency)

THMPD (Traditional Herbal Medicinal Products Directive)

2004

Requires registration based on 30 years of traditional use; pre-market approval required for new claims

Complex registration process, limited claims

China

NMPA (National Medical Products Administration)

Regulation of TCM (Traditional Chinese Medicine)

Amended 2016

Clinical trials required for new formulations; well-established TCM products exempt from some trials

Stringent regulations for non-TCM products

India

Ministry of AYUSH

ASU Drugs (Drugs and Cosmetics Act)

1940 (latest amendment in 2010)

Focus on Ayurveda, Siddha, and Unani; increasing emphasis on standardization and clinical research

Lack of harmonization with global standards

3. Safety and Efficacy Assessments

Evaluating the safety and efficacy of herbal medicines is essential to ensure compliance with health standards and to ensure that they deliver the desired therapeutic benefits without negative side effects. In contrast to synthetic medications, which are subjected to stringent clinical trials and extensive regulation, herbal formulations may encounter a more intricate evaluation procedure owing to their natural origins, varied composition, and historical usage. This section analyses global approaches for evaluating the safety and efficacy of herbal products, emphasizing clinical trials, pharmacovigilance, and post-market surveillance, together with the specific obstacles encountered by the Indian regulatory framework.

3.1. Global Perspective

The international market for herbal products necessitates rigorous safety and efficacy evaluations, although the methodologies employed to attain these objectives differ markedly between regions. The dependence on historical usage, along with contemporary scientific methodologies such as clinical studies, establishes a varied evaluative framework. This analysis examines the predominant approaches employed globally to guarantee the safety and efficacy of herbal products.

3.1.1. Clinical Trials and Traditional Use

In many regions, clinical studies represent the definitive standard for validating the safety and efficacy of herbal products. In the US and EU, herbal goods intending to make health claims frequently must present clinical data comparable to that mandated for pharmaceuticals. The methodology varies considerably according to regional regulations and the historical application of herbs (Mukherjee et al. 2015; Indrayanto et al. 2021). In the US, pursuant to the DSHEA Act, herbal supplements are exempt from mandatory clinical trials prior to market entry. Manufacturers are required to guarantee the safety of their products and validate any health claims; however, clinical trials are not obligatory unless a product is identified for safety issues post-market release. This reactive safety strategy may result in deficiencies in consumer protection, as seen by numerous prominent instances of contamination and mislabelling in the US market (Brown 2017; Kennett 2019). Conversely, the EU prioritizes clinical proof, particularly for herbals that assert therapeutic claims. According to the THMPD, products are required to either complete clinical trials or provide proof of safe and effective traditional use for a minimum of 30 years, with at least 15 years within the EU. This permits the endorsement of herbal treatments grounded in historical evidence, but simultaneously necessitating compliance with contemporary safety requirements. St. John’s Wort, a prevalent herbal remedy for mild depression, is extensively endorsed in EU but is under clinical examination due to its interactions with various pharmaceuticals (Stemplewski 2018). Asian nations, notably China and Japan, incorporate clinical studies alongside traditional practices. In China, herbal goods, particularly those linked to TCM, are governed by the NMPA. These products must undergo clinical trials akin to medications unless their safety and efficacy are validated through extensive traditional use. This system guarantees that contemporary formulations or combinations of herbs undergo rigorous scientific evaluation, while simultaneously honouring the historical effectiveness of established medicines (Zhang and Yang 2022).

3.1.2. Pharmacovigilance and Post-Market Surveillance

Pharmacovigilance, the surveillance of adverse effects post-market entry, is essential for maintaining the safety of herbal products. Regions like the US and the EU possess robust pharmacovigilance systems for the oversight of dietary supplements and herbal medications. In the US, the FDA's Adverse Event Reporting System (FAERS) enables consumers and healthcare professionals to report adverse events linked to herbal products (Timbo et al. 2018). The FDA may act, such as issuing warnings or recalls, if a product is associated with multiple adverse incidents. This method is crucial for safety monitoring but is frequently criticized for its underutilization, as many consumers lack awareness of the reporting procedure (Gonzalez-Hernandez et al. 2022). The EU employs a more systematic methodology, especially for herbal medical goods licensed under the THMPD. The EMA supervises pharmacovigilance for these medications, mandating manufacturers to uphold post-market safety data and report any adverse effects. This guarantees that even traditionally used herbal remedies are scrutinized for emerging safety issues that may occur in contemporary settings, like drug-herb interactions or contamination (Bhasale et al. 2021). China and Japan have comprehensive pharmacovigilance procedures for herbal goods, especially with TCM and Kampo. In China, the NMPA mandates producers to gather and submit adverse event data, but Japan’s Ministry of Health, Labour and Welfare implements post-market surveillance for Kampo products, assuring timely resolution of safety problems (Liang 2023).

3.1.3. Case Studies: Regulatory Successes and Failures

Numerous case studies illustrate the diverse effectiveness of regulatory frameworks in guaranteeing the safety and efficacy of herbal products. The instance of Hypericum perforatum also known as St. John's Wort in EU illustrates the advantages of a systematic regulatory framework. Authorized under the THMPD in Germany, St. John’s Wort has demonstrated efficacy for mild to moderate depression, with clinical trials validating its safety when utilized correctly (Ng et al. 2017). Nonetheless, it has had limitations owing to its interactions with other pharmaceuticals, highlighting the significance of post-market surveillance in ensuring the safety of herbal products. The ephedra case in the US underscores the dangers of insufficient pre-market safety evaluations. Ephedra viridis, an herb utilized for weight reduction and athletic enhancement, was associated with severe cardiovascular adverse effects, including myocardial infarctions and cerebrovascular accidents (González-Juárez et al. 2020). Notwithstanding its historical application, insufficient clinical evidence and inadequate post-market surveillance resulted in multiple adverse occurrences prior to the FDA's prohibition of its sale in 2004.

3.2. Indian Perspective

The evaluation of herbal product safety and efficacy in India is closely linked to the country's enduring traditional medical systems, notably Ayurveda, Unani, and Siddha. The government has acknowledged the necessity to modernize and standardize safety assessments in accordance with international principles, particularly as Indian herbal goods increase in worldwide market prominence.

3.2.1. National Approaches to Safety and Efficacy

The Ministry of AYUSH in India regulates herbal goods, emphasizing traditional knowledge alongside contemporary safety standards. Products categorized under Ayurvedic, Unani, and Siddha systems must comply with the Drugs and Cosmetics Act of 1940, which requires manufacturers to implement Good GMP (Charde et al. 2021). Although conventional usage constitutes a crucial component of the safety evaluation process, there is a growing focus on clinical studies and laboratory testing to ensure that products comply with international safety requirements. The Pharmacopoeial Laboratory for Indian Medicine (PLIM) and the Pharmacopoeial Commission for Indian Medicine & Homoeopathy (PCIM&H) are essential in establishing quality standards for herbal products. These organizations are tasked with evaluating herbal components for contamination, potency, and quality, ensuring that products satisfy requisite safety standards prior to consumer distribution. The Central Council for Research in Ayurvedic Sciences (CCRAS) is engaged in clinical research to substantiate the efficacy of traditional medicines (Rajeev et al. 2015).

3.2.2. Pharmacovigilance in India

Pharmacovigilance is an expanding domain within India's regulatory framework. The Ministry of AYUSH has launched the National Pharmacovigilance Program for ASU & H Drugs, which gathers adverse event data about Ayurvedic, Siddha, and Unani goods. This method is intended to oversee the safety of these goods once they enter the market, facilitating the detection of any adverse reactions or interactions between drugs and herbs that may arise. Nonetheless, the initiative remains in its nascent phase, indicating potential for enhancement in public awareness and reporting systems (Singh et al. 2023).

3.2.3. Challenges in Safety and Efficacy Assessments

Despite India's advancements in establishing safety and efficacy evaluations for herbal drugs, many challenges persist. A key concern is the absence of extensive clinical studies for numerous conventional formulations. Although these medications have been utilized for centuries, the lack of robust scientific evidence may impede their popularity in global markets. The disparity in quality requirements among states and the unregulated production of herbal medicines may result in contamination and inconsistent efficacy (Panda and Kar 2021).

4. Compliance Strategies for Industry

In a market characterized by large regional disparities in regulatory frameworks for herbal formulations, it is imperative for producers to implement effective compliance measures. Successfully navigating the intricate regulatory framework necessitates a comprehensive awareness of both domestic and international legislation pertaining to herbal products, alongside the capacity to adhere to safety, efficacy, and quality benchmarks as detailed in Table 2. This section offers a comprehensive review of compliance techniques for herbal product makers, emphasizing best practices for regulatory conformance, negotiating diverse worldwide standards, and circumventing frequent pitfalls. The distinct difficulties and potential within the Indian herbal sector are also examined.

4.1. Worldwide Perspective

The global herbal product market is varied, featuring a multitude of restrictions that differ by both area and product kind. This variability necessitates that manufacturers implement adaptable compliance techniques that may be customized to the distinct requirements of each target market.

4.1.1. Best Practices for Regulatory Compliance

Manufacturers must use a proactive approach to ensure regulatory compliance across many markets, commencing from the first phases of product development. A variety of best practices can assist herbal product makers in managing regulatory challenges, including Interacting with regulatory authorities during the development stage of an herbal product is crucial. This ensures that manufacturers comprehend the precise criteria for safety, efficacy, and labelling in each target market (Thakkar et al. 2020). For instance, EU, herbal goods are required to be registered under the THMPD prior to marketing. Early engagement with the EMA enables companies to optimize the registration process and mitigate delays. Companies must either present clinical study data or exhibit long-term conventional use to substantiate the safety and efficacy of their products, contingent upon the market. In the EU, herbal medications that have been utilized for a minimum of 30 years, including 15 years within the EU, may circumvent certain clinical trial prerequisites if they adhere to traditional usage criteria (Petkova-Gueorguieva et al. 2019). In the US, producers are obligated to verify that their claims adhere to the DSHEA, which mandates the substantiation of safety, notwithstanding the absence of obligatory clinical trials (Prabhakar and Mamoni 2021). Maintaining product quality via GMP is essential for regulatory adherence in numerous jurisdictions. GMPs are mandated in the US under the Current Good Manufacturing Practice (cGMP) laws, as well as in the EU and other markets. These criteria encompass all aspects from raw material procurement and production procedures to packaging and labelling, guaranteeing that products are uniform, safe, and devoid of contamination (Bunn 2019).

4.1.2. Navigating Global Standards

Manufacturers of herbal products targeting at various international markets must contend with a complex array of distinct and frequently conflicting regulatory criteria. Although the worldwide harmonization of regulations remains nascent, organizations can use techniques to assure adherence to varying legal standards. One of the most efficacious tactics for market entry is to customize items to comply with the distinct regulatory criteria of each country. An herbal concoction advertised as a dietary supplement in the U.S. may require registration as a traditional medicinal product in the EU, where it would be governed by more rigorous laws. Comprehending these distinctions and modifying labelling, assertions, and phrasing properly is essential for compliance (Krishna et al. 2024). Regulatory agencies across various nations may impose differing documentation requirements, encompassing clinical trial outcomes, evidence of traditional usage, and pharmacovigilance information. Companies must ensure the preparation of region-specific dossiers that comply with the requirements of local regulators. In Asia, traditional herbal remedies in China and Japan are regulated akin to pharmaceuticals, necessitating comprehensive safety and efficacy data for market approval. Collaborating with local professionals who comprehend the intricacies of compliance in each market often enhances firms' success in navigating regional regulatory landscapes (Enioutina et al. 2017). Regulatory consultants can elucidate local legislation, enhance communication with regulatory authorities, and aid in the submission of necessary documentation. This is especially significant in places such as China, where the amalgamation of ancient knowledge and contemporary regulatory norms generates a difficult landscape for international enterprises.

4.1.3. Common Pitfalls and Recommendations

Despite their best efforts, numerous herbal product businesses encounter compliance difficulties when entering new markets. Inconsistent labelling and unverified health claims are prevalent problems that may result in regulatory intervention. In the US, the FDA mandates that manufacturers affix a disclaimer on herbal supplements indicating that the product is not meant to diagnose, treat, cure, or prevent any disease unless such assertions are supported by strong scientific evidence (Smolla 2015). Noncompliance may lead to admonitory letters, product withdrawals, or litigation. Noncompliance with GMP may result in significant regulatory sanctions, such as product recalls and prohibitions. Inconsistent production processes frequently lead to contamination, unpredictability in product potency, and mislabelling of items. Consistent audits and compliance with GMP processes are crucial for guaranteeing that products satisfy regulatory standards in various regions (Ratanavinitkul and Nawatrakulpisut 2019). A prevalent error committed by manufacturers is the underestimation of regulatory disparities among markets. A product that receives prompt approval in one region may necessitate substantial adjustments to obtain clearance in another. The rigorous criteria for clinical studies of herbal medical products in the EU are significantly more exacting than the comparatively relaxed post-market surveillance regime in the U.S. Organizations must allocate resources to comprehend these distinctions to prevent expensive delays and rejections.

Table 2: Key Compliance Strategies for Herbal Industry with Establishments

Compliance Strategy

Description

Year Implemented

Regions Benefiting

Challenges

Reference

Early Engagement with Regulatory Bodies

Collaboration with regulatory bodies early in development to meet requirements effectively

Ongoing

Global

Regional variations in regulations

(Lezotre 2013)

Good Manufacturing Practices (GMP)

Guidelines ensuring product consistency and safety, covering raw material sourcing, production, and packaging

U.S. (1994), India (2010)

Global

Ensuring smaller manufacturers meet standards

(Singh et al., 2023)

Traditional Use Documentation

Leveraging historical use to support safety and efficacy, particularly for products with a long usage history

EU (2004), India (ongoing)

Europe, India, Asia

Some regions demand modern clinical trials

(Ali and Nollet 2024)

Tailoring Products to Local Regulations

Customizing formulations, labelling, and claims to meet different regional regulations

Ongoing

U.S., EU, Asia

High costs, complex regulatory environments

(Reis 2021)

4.2. Indian Perspective

India ranks among the foremost global producers of herbal products, boasting a rich heritage of traditional medicinal systems including Ayurveda, Siddha, and Unani. With the expansion of the herbal product sector in India, manufacturers are increasingly confronted with the issue of adhering to both domestic and international regulatory standards. The Ministry of AYUSH is pivotal in regulating and promoting herbal goods; yet, the changing global market necessitates that enterprises implement new compliance measures.

4.2.1. National Compliance Strategies

The Ministry of AYUSH in India requires herbal product makers to comply with Good Manufacturing Practices as stipulated by the Drugs and Cosmetics Act. GMP compliance guarantees that products are produced in a sanitized and regulated environment, devoid of contamination, and with uniform quality (Katiyar et al. 2023). The PCIM&H establishes norms and criteria for Ayurvedic and herbal goods, which companies must comply with to obtain regulatory clearance. Due to the extensive history of Ayurvedic, Siddha, and Unani medicine in India, producers frequently utilize traditional use documents to substantiate safety and efficacy (Chandra and Narayana 2023). India is striving to enhance its herbal product exports and is stressing the necessity for further clinical evidence to comply with international regulatory standards, especially in the EU and the US, where traditional usage alone may not suffice for market authorization. The expanding export market for herbal products in India encounters the issue of adhering to various international standards. The Ministry of AYUSH is diligently striving to match Indian rules with international norms, particularly in accordance with the WHO’s Traditional Medicine Strategy. This effort seeks to enhance the safety, quality, and efficacy of herbal products, hence allowing their access to international markets. Nonetheless, further advancement is required in establishing comprehensive pharmacovigilance procedures and guaranteeing uniform enforcement of GMP requirements throughout jurisdictions (Jauhri and Pathak 2022).

4.2.2. Challenges and Opportunities

The Indian herbal enterprises have achieved notable progress in regulatory compliance, however numerous problems persist. A primary concern is the absence of extensive clinical trials to substantiate the effectiveness of traditional mixtures (Katiyar and Dubey 2023). Despite India's extensive traditional knowledge, the lack of robust scientific proof may impede the acceptance of these goods in international markets, especially in areas such as the EU, where clinical data is essential for product registration. The Indian government is promoting research and development in partnership with universities and research organizations to produce the requisite clinical evidence (Krishna et al. 2024). Moreover, the Indian herbal market is significantly fragmented, with small and medium companies (SMEs) frequently deficient in resources to comply with GMP and international regulatory norms. The government is offering financial incentives and technical assistance to enable smaller enterprises to enhance their facilities and comply with global standards. This will subsequently augment the competitiveness of Indian herbal items in the worldwide marketplace (Parveen et al. 2020).

5. Consumer Perspectives and Market Dynamics

The demand for herbal goods is primarily influenced by customer perceptions and preferences, which subsequently define the dynamics of the worldwide herbal industry. The increasing consumer interest in natural, plant-based alternatives to traditional medicine, alongside the emergence of wellness trends, has substantially enhanced the global herbal sector. Market dynamics are influenced by regulatory compliance, product safety, and the capacity to innovate in response to changing consumer expectations, which are listed in Table 3.

5.1. Worldwide Perspective

The global market for herbal goods is marked by a rising desire for natural medicines, driven by increased scepticism towards synthetic drugs and heightened knowledge of preventive healthcare. Consumers are increasingly knowledgeable and selective regarding the items they utilize, demanding transparency, effectiveness, and safety in the herbal products they get.

5.1.1. Consumer Perceptions of Safety and Efficacy

The growing demand for herbal products is mostly driven by the belief that they are safer and less detrimental than synthetic medications. Consumers frequently see herbal formulations as "natural" options, linking them to less side effects and a comprehensive approach to health. Research suggests that several consumers perceive herbal products as facilitators of the body's innate healing mechanisms, offering a milder and more sustainable approach to health management than traditional pharmaceuticals (Obahiagbon and Ogwu 2024). Nonetheless, although some customers presume that herbal products are intrinsically safe, this is not invariably true. The absence of uniform rules across various markets results in not all herbal products receiving thorough safety evaluations (Alostad et al. 2018).  In areas with less stringent laws, such as the US, herbal products are frequently marketed without prior approval, resulting in possible hazards such as contamination or unverified health assertions. The inconsistency in regulatory requirements undermines consumer trust and underscores the necessity of informing customers about the potential risks linked to herbal mixtures (Adusei-Mensah et al. 2019). Within the EU, herbal products are subject to stringent regulations under the THMPD, ensuring that customers can rely on the safety and efficacy of these products prior to their market availability. This systematic methodology bolsters consumer confidence and facilitates greater consistency in product quality (Gatt et al. 2024). In markets such as China and Japan, where herbal remedies are included into the conventional healthcare system and regulated similarly to pharmaceuticals, customer trust is typically elevated (Teng et al. 2016).

Figure 3. Consumer Decision-Making Process for Herbal Products

5.1.2. Market Trends and Consumer Preferences

Consumer preferences are influencing the development and marketing of herbal products. The current wellness movement, prioritizing preventive health, nutrition, and self-care, has broadened the range of herbal products beyond conventional medicine. Herbal supplements, functional meals, and beauty items using herbal components are increasingly significant development sectors within the market (Tulunay et al. 2015). These items attract people aiming to include natural cures into their everyday routines, either for health preservation or beauty improvement. Herbal remedies purporting to strengthen immunity, improve digestion, or augment cognitive function are in significant demand, particularly in the aftermath of the COVID-19 epidemic, which increased public awareness of immunological health (Demeke et al. 2021).  Likewise, the natural cosmetics and beauty industry has experienced a rise in popularity, as consumers are more drawn to goods that provide reduced chemicals and synthetic ingredients. Ingredients such as Curcuma longa, Aloe barbadensis Mill, and Camellia sinensis are frequently used in these products, indicating market demand for the integration of health advantages with cosmetic uses. Moreover, there is an increasing demand for openness and sustainability within the herbal business. Consumers are more concerned with the origin and sourcing methods of their herbal ingredients, preferring goods that are ethically manufactured and environmentally sustainable (Bareetseng 2022; Al-Harrasi et al. 2022). The transition to sustainable and responsible consumption is impacting the supply chain, prompting corporations to implement practices like organic farming and fair-trade sourcing. Organizations that emphasize transparency, traceability, and sustainability are acquiring a competitive advantage in the market.

5.1.3. Impact of Regulatory Compliance on Consumer Trust

Regulatory compliance significantly influences consumer trust in herbal goods. In areas with strict laws, such as the EU and certain parts of Asia, consumers may be assured that the herbal products they buy have undergone thorough safety and efficacy evaluations. This bolsters the reputation of herbal products and fosters greater adoption within conventional healthcare. In contrast, in areas with less severe regulations, people may exhibit greater scepticism regarding the safety and usefulness of herbal remedies. The absence of pre-market approval for herbal supplements in the US necessitates that consumers depend on third-party testing or certifications to ascertain product quality. This may result in confusion and distrust, especially when items include unknown components or do not fulfil label assertions (Dewi 2024).

Table 3: Evolution of Safety and Efficacy Assessment Methods by Region

Region

Assessment Method

Year Introduced

Pre-Market Approval Required?

Post-Market Surveillance

Example

Citation

United States

Manufacturer safety substantiation; no mandatory clinical trials

1994 (DSHEA)

No

FDA Adverse Event Reporting System (FAERS)

Ephedra ban (2004)

(Kara et al., 2021)

European Union

Clinical trials or traditional use documentation

2004 (THMPD)

Yes

European Pharmacovigilance System

St. John’s Wort (approved with restrictions)

(Rausch et al. 2024)

China

Clinical trials for new products

Amended 2016

Yes

National pharmacovigilance for TCM

TCM-based treatments

(Li et al. 2024)

India

Traditional use documentation and clinical trials

1940 (amended 2010)

No

National Pharmacovigilance Program for ASU drugs

Ayurvedic immunity boosters

(Sahu et al. 2024)

5.2. Indian Perspective

In India, customer opinions of herbal products are significantly shaped by the nation's enduring heritage of traditional medicines, especially Ayurveda, Siddha, and Unani. These conventional medical systems are broadly recognized and incorporated into healthcare procedures in both rural and urban settings. The Indian customer base is increasingly acquainted with herbal formulations and typically has confidence in their efficacy and safety. The Indian herbal industry is among the rapidly expanding industries in the nation, propelled by a blend of cultural inclination towards traditional medicine and an increasing knowledge of preventive health measures.

5.2.1. Consumer Perceptions of Traditional Medicine

In India, the familiarity and cultural endorsement of traditional herbal systems, especially Ayurveda, significantly influence consumer perceptions of herbal goods. A significant number of customers consider Ayurvedic formulations essential to their health and wellness regimens, employing these products for purposes ranging from normal health maintenance to the treatment of specific conditions. The Ministry of AYUSH enhances this cultural trust by promoting traditional medicine and aggressively endorsing the incorporation of herbal items into conventional healthcare. Nonetheless, similar to other industries, there is an increasing desire for scientific validation of herbal medicines, especially in urban and foreign markets. Informed consumers are progressively demanding proof of safety and efficacy, leading Indian firms to allocate resources towards clinical trials and contemporary research to substantiate traditional remedies (Srivastava and Wagh 2018). This tendency corresponds with India's overarching objective of establishing itself as a global leader in the herbal sector by ensuring its goods comply with international standards.

5.2.2. Market Dynamics in India

The Indian herbal market is experiencing tremendous expansion, driven by domestic demand and export opportunities. In recent years, India has experienced a rise in the popularity of Ayurvedic supplements, functional foods, and cosmetic items. The COVID-19 pandemic significantly expedited this tendency, resulting in a considerable increase in sales of items such as immunity boosters, herbal teas, and Ayurvedic medicines. Consumers are progressively opting for herbal products for both therapeutic and preventive healthcare, in accordance with worldwide wellness trends. Ayurvedic cosmetics and personal care products have experienced substantial growth, as people choose natural alternatives to synthetic beauty items. Formulations frequently use ingredients such as neem, turmeric, and sandalwood, attracting consumers who value purity and little chemical application. This transition to natural cosmetics reflects global trends in the beauty sector, as customers increasingly scrutinize the substances used on their skin and hair (Dias and Joshi 2024; Bhat et al. 2018).

5.2.3. Challenges and Opportunities in the Indian Market

India's herbal market possesses considerable growth potential, although it encounters hurdles. A primary concern is the absence of standards and quality control among smaller manufacturers. Numerous herbal products, especially those available in informal marketplaces, lack thorough safety testing, resulting in apprehensions regarding contamination and variable product quality (Krishna et al. 2020). This presents a barrier to customer confidence, particularly as India aims to enhance its herbal product exports to areas with more stringent regulatory requirements, such as the EU and US. The Indian government, via the Ministry of AYUSH, is proactively tackling these difficulties by advocating for the standardization of Ayurvedic products and pushing the implementation of GMP. These programs seek to enhance the quality and safety of herbal products for both domestic customers and the export market. Moreover, India's robust heritage in herbal medicine and increasing investment in research and development present substantial prospects for expansion in the global herbal industry (Katiyar et al. 2023).

6. Future Directions and Recommendations

The growing popularity of the worldwide herbal product market necessitates the establishment of unified laws, new research, and enhanced safety and efficacy standards. The future of the herbal product business is optimistic, necessitating collaborative efforts among regulatory agencies, the industry, and researchers to ensure safe, effective, and accessible herbal goods for customers globally as listed in Table 4. The Indian herbal industry is positioned to significantly impact the global market, contingent upon its ability to overcome significant challenges and conform to international norms.

6.1. Worldwide Perspective

The global herbal market is anticipated to persist in its growth in the forthcoming years, propelled by consumer demand for natural and preventative healthcare options, alongside breakthroughs in product creation and scientific inquiry. The disjointed regulatory framework and the necessity for enhanced safety standards pose persistent issues that demand innovative solutions.

6.1.1. Harmonizing Global Regulatory Frameworks

A primary difficulty confronting the herbal product sector is the absence of uniformity among regulatory frameworks across different domains. At present, laws differ significantly, with certain areas imposing rigorous standards for safety and efficacy, whereas others adopt more permissive frameworks that depend mostly on post-market monitoring. Standardizing these laws would streamline the market entry process for businesses and ensure that customers globally may obtain safe and effective herbal products. Initiatives to standardize regulations are now in progress in several areas (Thakkar et al. 2020). The World Health Organization (WHO) has formulated the Traditional Medicine Strategy 2014-2023, which advocates for member nations to establish policies that endorse the safe and effective utilization of traditional medicine, including herbal products. This strategy promotes the incorporation of traditional medicine into national healthcare systems and urges the establishment of established norms for the manufacturing, safety, and efficacy of herbal formulations (Barkat et al. 2021). Furthermore, regional entities such as the International Conference on Integration of Technical Requirements for Registration of Pharmaceuticals for Human Use (ICH) and the Association of Southeast Asian Nations (ASEAN) are endeavouring to synchronize regulatory practices for herbal medicines. Nonetheless, significant advancements remain necessary, especially in guaranteeing that safety and efficacy evaluations are uniform across international boundaries. Harmonization would advantage firms by simplifying the navigation of many regulatory systems and bolster consumer trust by guaranteeing that products adhere to consistent safety standards (Izah 2024).

6.1.2. Embracing Technological Advancements in Herbal Research

The incorporation of contemporary scientific instruments and technical innovations is essential for the improvement of herbal manufactured goods. Traditional knowledge underpins numerous herbal formulations, while contemporary research techniques like genomics, metabolomics, and bioinformatics provide innovative insights into the mechanisms of action and therapeutic efficacy of herbal compounds (Vyshnava et al. 2020). These instruments can additionally be employed to detect and measure active constituents in herbal goods, guaranteeing uniformity and efficacy across several batches. Furthermore, breakthroughs in nanotechnology are facilitating novel opportunities for the creation of herbal products, especially in medicine delivery systems. Nanotechnology can boost the bioavailability of herbal substances, facilitating their more effective absorption by the body (Vyshnava et al. 2023; Chekuri et al. 2023). Nano-encapsulation techniques can enhance the solubility of poorly soluble herbal compounds, hence increasing their efficacy at reduced dosages. These improvements enhance the medicinal efficacy of herbal medicines and assist manufacturers in complying with stringent regulatory criteria by assuring consistent quality (Jamal 2023; Saggar et al. 2022).

6.1.3. Expanding Clinical Research and Evidence-Based Approaches

As customer demand for scientifically verified herbal products increases, the necessity for rigorous clinical research will intensify. Although some herbal products have been utilized for centuries in traditional medicinal practices, the absence of extensive clinical trials has constrained their acceptance in certain areas, notably within the EU and the US (Wang et al. 2023). Manufacturers must invest in clinical research that adheres to contemporary scientific standards to bridge this gap.  A promising avenue is the proliferation of randomized controlled trials (RCTs), regarded as the gold standard for assessing the efficacy of medical interventions. Implementing randomized controlled trials on herbal medicines can furnish the requisite evidence to substantiate medicinal claims and secure regulatory approval in markets with stringent safety and efficacy standards (Kalachaveedu et al. 2023). Furthermore, observational studies and meta-analyses can assess the long-term effects and safety profiles of herbal products, offering a thorough understanding of their health impacts.

Table 4. Future directions for the herbal industry with timelines and recommendations

Action

Recommendation

Target Year

Stakeholders Involved

Expected Outcome

Citation

Harmonization of Global Regulatory Frameworks

WHO, ICH, and regional bodies collaborate to align regulations

2023-2025

Regulators, industry, research bodies

Streamlined compliance; consumer safety

(Raut et al. 2023)

Expand Clinical Research for Herbal Products

Conduct large-scale RCTs for traditional formulations

Ongoing

Manufacturers, researchers, governments

Stronger evidence for product claims

(Enioutina et al. 2017)

Invest in Technological Advancements

Leverage genomics, nanotechnology for improved efficacy

2022-2027

Researchers, pharmaceutical companies, regulators

Enhanced bioavailability, consistent product quality

(Domingues et al. 2022)

Improve GMP Standards and Pharmacovigilance

Strengthen enforcement of manufacturing standards globally

Ongoing

Global and national regulatory bodies

Increased consumer trust and product safety

(Singh et al. 2023)

Figure.4. Displays the market share for each region in 2023, showing the proportional distribution.

Figure.5. Horizontal Bar Chart (Right): Represents market share as bars, with annotations indicating the projected growth trend (e.g., "Steady growth," "Fastest-growing") for each region. The bar colors correspond to the growth descriptors.

6.2. Indian Perspective

India, with its extensive heritage in herbal medicine and expanding herbal product sector, is strategically positioned to dominate the worldwide market for natural health solutions. To fully achieve its potential, the Indian herbal business must confront critical hurdles, including regulatory compliance, quality assurance, and the necessity for scientific validation of traditional formulas.

6.2.1. Harmonizing Indian Regulations with International Standards

India's pursuit of expanding herbal product exports necessitates the alignment of domestic legislation with international norms. The Ministry of AYUSH has made considerable progress in standardizing via efforts like the PCIM&H, which establishes quality standards for Ayurvedic, Siddha, and Unani medications. There is a necessity to further align Indian regulations with those of major export markets, such the EU and the US, where rigorous safety and efficacy standards must be satisfied for market entry. Consequently, India must persist in implementing worldwide best practices for the regulation of herbal goods, encompassing more rigorous enforcement of GMP and improved pharmacovigilance systems. By doing so, Indian manufacturers may establish credibility with international authorities and customers, so securing the success of Ayurvedic and other traditional products in global markets (Singh et al. 2023).

6.2.2. Strengthening Research and Development (R&D) in India

India possesses a distinctive chance to spearhead research and development in herbal products, especially in substantiating traditional formulations via contemporary scientific methodologies. The Central Council for Research in Ayurvedic Sciences (CCRAS) and many research organizations are diligently advancing clinical trials and scientific inquiry in Ayurveda, Siddha, and Unani systems. Nevertheless, additional expenditure is necessary to perform extensive clinical trials and produce the evidence needed for international regulatory approval.

Alongside conventional research methodologies, India might capitalize on modern technologies like genomics and bioinformatics to investigate the molecular mechanisms of herbal items. By amalgamating traditional knowledge with advanced scientific methodologies, Indian researchers can unveil novel treatment possibilities and develop innovative products for both domestic as well as global markets (Barkat et al. 2021).

6.2.3. Promoting Public-Private Partnerships and Collaboration

The future of the Indian herbal enterprises relies on cooperation among the government, corporate sector, and academic institutions. Public-private partnerships (PPPs) are essential for enhancing research, elevating manufacturing standards, and enabling market access for Indian herbal products. Collaborations between governmental research entities such as the CCRAS and private enterprises can expedite the marketing of scientifically substantiated Ayurvedic products. This cooperation can facilitate the establishment of standardized quality control systems, assuring that products adhere to worldwide safety and efficacy requirements. Additionally, collaboration with international entities like the World Health Organization (WHO) and the International Organization for Standardization (ISO) can assist India in aligning its regulatory practices with global standards, thereby facilitating easier market entry for its herbal products in significant export regions (Salmerón-Manzano et al. 2020).

6.2.4. Recommendations for Stakeholders

The potential growth of the global and Indian herbal industries necessitates collaborative efforts from several stakeholders, including regulators, manufacturers, researchers, and consumers. In light of prevailing trends and difficulties, the subsequent proposals are proffered:

a. For Regulatory Authorities: Persist in the endeavour to harmonize regulatory frameworks across places to guarantee that herbal products adhere to uniform safety and efficacy requirements worldwide. Enhance post-market surveillance and pharmacovigilance mechanisms to oversee the safety of herbal products and mitigate any potential risks.

b. Pertaining to Industry: Allocate resources to scientific research to substantiate the safety and efficacy of herbal products, emphasizing the execution of clinical trials and the generation of comprehensive data to endorse therapeutic assertions. Implement optimal protocols in Good Manufacturing Practices (GMP) to guarantee that products are devoid of contamination and comply with quality standards across various markets.

c. For Scholars: Investigate the therapeutic potential of herbal products with contemporary scientific methodologies, including genomes, bioinformatics, and nanotechnology, to enhance product quality and efficacy. Engage with industry and governmental organizations to execute extensive clinical trials and disseminate research results that endorse the global acceptance of herbal medicines.

d. For Consumers: Remain cognizant of the regulatory framework governing herbal products and choose products from esteemed manufacturers that comply with safety and quality benchmarks. Promote transparency in labelling, sourcing, and production methods to ensure that herbal products are safe, effective, and ethically manufactured.

7. CONCLUSIONS

Herbal products are poised to play an expanding role in global healthcare, propelled by consumer demand for natural and preventive health solutions. Ensuring its safety, efficacy, and regulatory compliance is a considerable challenge due to the fragmented nature of global legislation. The imperative for regional integration, particularly through international collaboration and the establishment of standardized safety protocols, is crucial for the industry's progress. India, capitalizing on its rich tradition in herbal medicine, has the capacity to become a global leader by harmonizing its regulatory frameworks with international standards, advancing clinical research, and refining manufacturing processes. The future of the herbal industry will rely on the integration of traditional knowledge with scientific validation, while improving transparency, quality, and sustainability across the supply chain.

ACKNOWLEDGEMENTS

The institutions whose assistance made it possible to access the literature and the resources deserve our extended gratitude, as do the authors who have conducted works which fed into this review. We also thank the peer reviewers for their constructive insight on this manuscript.

REFERENCES

  1. Abdel-Tawab M (2018) Do we need plant food supplements? A critical examination of quality, safety, efficacy, and necessity for a new regulatory framework. Planta medica 84 (06/07):372-393
  2. Adusei-Mensah F, Haaranen A, Kauhanen J, Tikkanen-Kaukanen C, Henneh IT, Ganu D, Ametsetor ESE, Olaleye SA, Ekor M (2019) Post-market safety and efficacy surveillance of herbal medicinal products from users’ perspective: a qualitative semi-structured interview study in Kumasi, Ghana. International Journal of Pharmaceutics & Pharmacology 3 (1)
  3. 3. Agrodimou A (2019) Wellness tourism: through the lens of millennials' attitude: An exploratory qualitative study.
  4. Al-Harrasi A, Bhatia S, Chigurupati S, Behl T, Kaushik D (2022) Global Herbal Drug Market and Its Regulations. In:  Recent Advances in Natural Products Science. CRC Press, pp 1-34
  5. Ali F, Nollet LM (2024) Global Regulations of Medicinal, Pharmaceutical, and Food Products. CRC Press,
  6. Alostad AH, Steinke DT, Schafheutle EI (2018) International comparison of five herbal medicine registration systems to inform regulation development: United Kingdom, Germany, United States of America, United Arab Emirates and Kingdom of Bahrain. Pharmaceutical medicine 32:39-49
  7. Ameh SJ, Toge BK, Ebeshi BU, Ambi AA, Garba M, Alfa J, Gamaniel KS (2014) Herbal Drug Development from Traditional Formulations: Refocusing Pharmaceutics and Posology for Accelerated Validation. British Journal of Pharmaceutical Research 4 (12):1451-1476
  8. Anjum V, Sharma K, Jha P, Potoroko I, Kumar R (2024) Regulations in China. In:  Global Regulations of Medicinal, Pharmaceutical, and Food Products. CRC Press, pp 115-132
  9. Ansari S (2021) Overview of traditional systems of medicine in different continents. In:  Preparation of Phytopharmaceuticals for the Management of Disorders. Elsevier, pp 431-473
  10. Arai I (2021) Clinical studies of traditional Japanese herbal medicines (Kampo): Need for evidence by the modern scientific methodology. Integrative Medicine Research 10 (3):100722
  11. Bailey RL (2020) Current regulatory guidelines and resources to support research of dietary supplements in the United States. Critical reviews in food science and nutrition 60 (2):298-309
  12. Balkrishna A, Sharma N, Srivastava D, Kukreti A, Srivastava S, Arya V (2024) Exploring the Safety, Efficacy, and Bioactivity of Herbal Medicines: Bridging Traditional Wisdom and Modern Science in Healthcare. Future Integrative Medicine 3 (1):35-49
  13. Bareetseng S (2022) The worldwide herbal market: trends and opportunities. Journal ISSN 2766:2276
  14. Barkat MA, Goyal A, Barkat HA, Salauddin M, Pottoo FH, Anwer ET (2021) Herbal medicine: Clinical perspective and regulatory status. Combinatorial chemistry & high throughput screening 24 (10):1573-1582
  15. Bhasale AL, Sarpatwari A, De Bruin ML, Lexchin J, Lopert R, Bahri P, Mintzes BJ (2021) Postmarket safety communication for protection of public health: A comparison of regulatory policy in Australia, Canada, the European Union, and the United States. Clinical Pharmacology & Therapeutics 109 (6):1424-1442
  16. Bhat MH, Jain AK, Fayaz M (2018) Indian herbal drug industry: challenges and future prospects. Plant and Human Health, Volume 1: Ethnobotany and Physiology:657-673
  17. Bilbrough NR (2014) The FDA, congress, and mobile health apps: lessons from DSHEA and the regulation of dietary supplements. Md L Rev 74:921
  18. Brown AC (2017) An overview of herb and dietary supplement efficacy, safety and government regulations in the United States with suggested improvements. Part 1 of 5 series. Food and Chemical Toxicology 107:449-471
  19. Bunn GP (2019) Status and Applicability of US Regulations: CGMP. In:  Good Manufacturing Practices for Pharmaceuticals, Seventh Edition. CRC Press, pp 1-17
  20. Chandra S, Narayana DBA (2023) Evaluation of drug standards, quality control, and trade in medicinal plants. Journal of Research in Ayurvedic Sciences 7 (1):13-20
  21. Charde VA, Dane G, Kaur H, Jagtap CY, Kumar V, Sarkar BK, Babu G, Sharma BS (2021) An overview of current manufacturing guidelines for Ayurveda formulations. Journal of Drug Research in Ayurvedic Sciences 6 (3):122-127
  22. Chaudhary A (2023) Gateway to global recognition of Ayurveda as the system of medicine-compulsory criteria of overseas regulators must be complied by India. vol 17. Medknow,
  23. Chekuri S, Vyshnava SS, Somisetti SL, Cheniya SBK, Gandu C, Anupalli RR (2023) Isolation and anticancer activity of quercetin from Acalypha indica L. against breast cancer cell lines MCF-7 and MDA-MB-231. 3 Biotech 13 (8):289
  24. Chopra AS, Lordan R, Horba?czuk OK, Atanasov AG, Chopra I, Horba?czuk JO, Jó?wik A, Huang L, Pirgozliev V, Banach M (2022) The current use and evolving landscape of nutraceuticals. Pharmacological Research 175:106001
  25. Clair S (2019) The challenges in regulating traditional plant medicines in the era of contemporary evidence-based health policy.
  26. Coppens P, Pettman S (2018) The regulatory situation in Europe and other continents. Food Supplements Containing Botanicals: Benefits, Side Effects and Regulatory Aspects: The Scientific Inheritance of the EU Project PlantLIBRA:27-59
  27. Demeke CA, Woldeyohanins AE, Kifle ZD (2021) Herbal medicine use for the management of COVID-19: A review article. Metabolism Open 12:100141
  28. Dewi DK Regulation and Legal Impact of Herbal Medicine Products in the Effort to Fulfill Health Rights in Indonesia. In: Proceedings: International Forum Research on Education, Social Sciences Technology and Humanities, 2024. vol 2. pp 21-25
  29. Dhaenens C (2010) Coming EU legislation: herbal recipes for disaster. RCHM J:35
  30. Dias E, Joshi N (2024) A Socio-Demographic Perspective and the COVID-19 Effect on Indian Ayush Products. Pacific Business Review International 17 (1)
  31. Domingues C, Santos A, Alvarez-Lorenzo C, Concheiro A, Jarak I, Veiga F, Barbosa I, Dourado M, Figueiras A (2022) Where is nano today and where is it headed? A review of nanomedicine and the dilemma of nanotoxicology. ACS nano 16 (7):9994-10041
  32. Egbuna C, Mishra AP, Goyal MR (2020) Preparation of phytopharmaceuticals for the management of disorders: The development of nutraceuticals and traditional medicine. Academic Press,
  33. Enioutina EY, Salis ER, Job KM, Gubarev MI, Krepkova LV, Sherwin CM (2017) Herbal Medicines: challenges in the modern world. Part 5. status and current directions of complementary and alternative herbal medicine worldwide. Expert review of clinical pharmacology 10 (3):327-338
  34. Gatt AR, Vella Bonanno P, Zammit R (2024) Ethical considerations in the regulation and use of herbal medicines in the European Union. Frontiers in Medical Technology 6:1358956
  35. Gonzalez-Hernandez G, Krallinger M, Muñoz M, Rodriguez-Esteban R, Uzuner Ö, Hirschman L (2022) Challenges and opportunities for mining adverse drug reactions: perspectives from pharma, regulatory agencies, healthcare providers and consumers. Database 2022:baac071
  36. González-Juárez DE, Escobedo-Moratilla A, Flores J, Hidalgo-Figueroa S, Martínez-Tagüeña N, Morales-Jiménez J, Muñiz-Ramírez A, Pastor-Palacios G, Pérez-Miranda S, Ramírez-Hernández A (2020) A review of the Ephedra genus: distribution, ecology, ethnobotany, phytochemistry and pharmacological properties. Molecules 25 (14):3283
  37. Gregorczuk K (2024) Legal protection of traditional medicine in India. Gda?skie Studia Azji Wschodniej (25):193-208
  38. Guptill AE, Copelton DA, Lucal B (2022) Food & society: Principles and paradoxes. John Wiley & Sons,
  39. Indrayanto G, Putra GS, Suhud F (2021) Validation of in-vitro bioassay methods: Application in herbal drug research. Profiles of drug substances, excipients and related methodology 46:273-307
  40. Izah SC (2024) Herbal medicine phytochemistry: applications and trends.
  41. Jadhav CA, Vikhe DN, Jadhav R (2020) Global and domestic market of herbal medicines: A review. Research Journal of Science and Technology 12 (4):327-330
  42. Jamal A (2023) Embracing nature's therapeutic potential: Herbal medicine. International Journal of Multidisciplinary Sciences and Arts 2 (1):117-126
  43. Jansen C, Baker J, Kodaira E, Ang L, Bacani A, Aldan J, Shimoda L, Salameh M, Small-Howard A, Stokes A (2021) Medicine in motion: Opportunities, challenges and data analytics-based solutions for traditional medicine integration into western medical practice. Journal of Ethnopharmacology 267:113477
  44. Jauhri A, Pathak N (2022) Quality Assurance in Ayush: Relevance of Voluntary Certifications and Accreditations. Traditional medicine Review 2 (2)
  45. Jayanthy A, Maurya A, Verma SC, Srivastava A, Shankar MB, Sharma RK (2016) A brief review on pharmacognosy, phytochemistry and therapeutic potential of Solanum indium L. used in Indian Systems of Medicine. Asian Journal of Research in Chemistry 9 (3):127-132
  46. Kalachaveedu M, Senthil R, Azhagiyamanavalan S, Ravi R, Meenakshisundaram H, Dharmarajan A (2023) Traditional medicine herbs as natural product matrices in cancer chemoprevention: A trans pharmacological perspective (scoping review). Phytotherapy Research 37 (4):1539-1573
  47. Kathuria D, Sharma A, Verma M, Nayik GA (2024) Bioprospecting of Natural Sources for Cosmeceuticals. Royal Society of Chemistry,
  48. Katiyar CK, Chakrabarty AK, Dubey SK, Pandey PK, Tumulu M, Narwaria A (2023) Enhancing quality of Ayush products–Strategies and efforts of the ministry of Ayush and Ayush industry. Journal of Research in Ayurvedic Sciences 7 (Suppl 1):S73-S81
  49. Katiyar CK, Dubey SK (2023) Opportunities and challenges for Ayurvedic industry. International Journal of Ayurveda Research 4 (3):123-131
  50. Kennett G (2019) Time for change: stepping up the FDA's regulation of dietary supplements to promote consumer safety and awareness. JL & Health 33:vii
  51. Khalikova VR (2018) Medicine and the cultural politics of national belongings in contemporary India: medical plurality or Ayurvedic hegemony? Asian Medicine 13 (1-2):198-221
  52. Kizhakkeveettil A, Parla J, Patwardhan K, Sharma A, Sharma S (2024) History, Present and Prospect of Ayurveda. In:  History, Present and Prospect of World Traditional Medicine. World Scientific, pp 1-72
  53. Krishna PD, Gowrav M, Bhaskaran M, MR K (2024) Current Regulations of Herbal Medicines in the US and EU. Current Traditional Medicine 10 (6):141-151
  54. Krishna S, Dinesh K, Nazeema P (2020) Globalizing ayurveda-opportunities and challenges. Int J Health Sci Res 10 (3):55-68
  55. Lal DK (2018) Regulation of health workforce in India. Revista de Direito Sanitário 19 (2):87-130
  56. Lezotre P-L (2013) International cooperation, convergence and harmonization of pharmaceutical regulations: a global perspective. Academic Press,
  57. Li P, Wang S, Chen Y (2024) Use of Real-World Evidence in Regulatory Decisions for Traditional Chinese Medicine: Current Status and Future Directions. Therapeutic Innovation & Regulatory Science 58 (1):34-41
  58. Liang Z (2023) The Product Development of Traditional Chinese Medicine Classical Prescription From the Perspective of Regulatory Science: A Case Study of Shengxian Decoction. University of Macau,
  59. Liang Z, Hu H, Li J, Yao D, Wang Y, Ung COL (2021a) Advancing the regulation of traditional and complementary medicine products: A comparison of five regulatory systems on traditional medicines with a long history of use. Evidence?Based Complementary and Alternative Medicine 2021 (1):5833945
  60. Liang Z, Lai Y, Li M, Shi J, Lei CI, Hu H, Ung COL (2021b) Applying regulatory science in traditional chinese medicines for improving public safety and facilitating innovation in China: a scoping review and regulatory implications. Chinese medicine 16:1-16
  61. Linek EV (2015) International regulatory status of phytotherapies. Phytotherapies: Efficacy, Safety, and Regulation:593-634
  62. Liu C-X (2021) Overview on development of ASEAN traditional and herbal medicines. Chinese Herbal Medicines 13 (4):441-450
  63. Mukherjee PK, Bahadur S, Chaudhary SK, Kar A, Mukherjee K (2015) Quality related safety issue-evidence-based validation of herbal medicine farm to pharma. In:  Evidence-based validation of herbal medicine. Elsevier, pp 1-28
  64. Ng QX, Venkatanarayanan N, Ho CYX (2017) Clinical use of Hypericum perforatum (St John's wort) in depression: a meta-analysis. Journal of affective disorders 210:211-221
  65. Obahiagbon EG, Ogwu MC (2024) Consumer Perception and Demand for Sustainable Herbal Medicine Products and Market. In:  Herbal Medicine Phytochemistry: Applications and Trends. Springer, pp 1-34
  66. Organization WH (2020) Regional workshop on clinical research methodologies in traditional medicine for the WHO South-East Asia Region: report of the regional workshop. World Health Organization. Regional Office for South-East Asia,
  67. Organization WH (2022) WHO benchmarks for the practice of ayurveda. World Health Organization,
  68. Panda AK, Kar S (2021) Drug Safety Assessment in Ayurveda Clinical Trial and Practice: An Approach towards Concepts and Issues.
  69. Parihar N, Barve K, Bhatt LK (2023) Clinical, ethical, and regulatory issues of botanicals. In:  Phytopharmaceuticals and Herbal Drugs. Elsevier, pp 265-279
  70. Parveen B, Parveen A, Parveen R, Ahmad S, Ahmad M, Iqbal M (2020) Challenges and opportunities for traditional herbal medicine today, with special reference to its status in India. Ann Phytomed 9 (2):97-112
  71. Parvin S, Reza A, Das S, Miah MMU, Karim S (2023) Potential Role and International Trade of Medicinal and Aromatic Plants in the World. European Journal of Agriculture and Food Sciences 5 (5):89-99
  72. Payyappallimana U, Serbulea M (2013) Integration of traditional medicine in the health system of Japan–policy lessons and challenges. European Journal of Integrative Medicine 5 (5):399-409
  73. Peralta PD, Botija FG, Martin CC (2016) Regulating the Risks from Traditional Herbal Medicine Resources and Herbal Supplements in the EU—the Borderline Products. European Food and Feed Law Review 11 (4):274-289
  74. Petkova-Gueorguieva ES, Getov IN, Ivanov KV, Ivanova SD, Gueorguiev SR, Getova VI, Mihaylova AA, Madzharov VG, Staynova RA (2019) Regulatory requirements for food supplements in the European Union and Bulgaria. Folia Med (Plovdiv) 61 (1):41-48
  75. Pinco RG, Halpern TH (1999) Guidelines for the promotion of dietary supplements: examining government regulation five years after enactment of the Dietary Supplement Health and Education Act of 1994. Food and Drug Law Journal 54 (4):567-586
  76. Prabhakar P, Mamoni B (2021) Technical problems, regulatory and market challenges in bringing herbal drug into mainstream of modern medicinal practices. Res J Biotechnol 16:3
  77. Qadir SU, Raja V (2021) Herbal medicine: Old practice and modern perspectives. In:  Phytomedicine. Elsevier, pp 149-180
  78. Rajeev K, Joshi V, Vinod S, Chandra TR, Deep KG (2015) Development of herb based pharmaceutical industry in Uttarakhand state. International journal of Ayurveda and pharma research
  79. Ratanavinitkul A, Nawatrakulpisut N (2019) Safety measures for medicinal products. Thammasat University,
  80. Rausch H, Schröder S, Friedemann T, Cameron S, Kuchta K, Konrad M (2024) History and Present of European Traditional Herbal Medicine (Phytotherapy). In:  History, Present and Prospect of World Traditional Medicine. World Scientific, pp 131-234
  81. Raut N, Bajaj K, Matte P, Vhora M, Kale V, Umekar M, Harane S (2023) Building Bridges: Harmonization efforts for enhanced collaboration between developed and developing countries. International Journal Of Drug Regulatory Affairs 11 (3):68-79
  82. Reis ME (2021) Regulatory challenges of developing a combination product in a globalised world.
  83. Rudra S, Kalra A, Kumar A, Joe W (2017) Utilization of alternative systems of medicine as health care services in India: Evidence on AYUSH care from NSS 2014. PloS one 12 (5):e0176916
  84. Saggar S, Mir PA, Kumar N, Chawla A, Uppal J, Kaur A (2022) Traditional and herbal medicines: opportunities and challenges. Pharmacognosy Research 14 (2)
  85. Sahu A, Srivastava N, Jena D, Singh A, Kumar S, Chauhan I (2024) Important Regulatory Guidelines on Natural Products. Current Traditional Medicine 10 (6):152-172
  86. Salmerón-Manzano E, Garrido-Cardenas JA, Manzano-Agugliaro F (2020) Worldwide research trends on medicinal plants. International journal of environmental research and public health 17 (10):3376
  87. Samal J, Dehury RK (2018) Can the AYUSH system be instrumental in achieving universal health coverage in India. Indian J Med Ethics 3 (1):61-65
  88. Samal J, Dehury RK (2019) Utilization, preference, perception and characteristics of people adopting traditional and AYUSH systems of medicine in India: a systematic review. Journal of Complementary and Integrative Medicine 16 (2):20180020
  89. Sarma N, Upton R, Rose U, Guo D-a, Marles R, Khan I, Giancaspro G (2023) Pharmacopeial standards for the quality control of botanical dietary supplements in the United States. Journal of Dietary Supplements 20 (3):485-504
  90. Shankar D, Patwardhan B (2017) AYUSH for New India: Vision and strategy. Journal of Ayurveda and integrative medicine 8 (3):137
  91. Sharma A, Sabharwal P, Dada R (2021) Herbal medicine—An introduction to Its history. In:  Herbal Medicine in Andrology. Elsevier, pp 1-8
  92. Sharma AK, Pundarikakshudu K (2019) Regulatory aspects of traditional Indian medicines (TIM) in India and in international purview. Journal of AOAC International 102 (4):993-1002
  93. Singh N, Garg M, Chopra R (2023) An overview of herbal formulations: from processing to pharmacovigilance. IJPSR 14 (2):562-578
  94. Smolla RA (2015) Off-Label Drug Advertising and the First Amendment. Wake Forest L Rev 50:81
  95. Srivastava R, Wagh S (2018) Study of consumers' perception towards pharmaceutical over-the-counter products in emerging markets–India. International Journal of healthcare management 11 (1):60-70
  96. Stemplewski HE (2018) Regulation of medicinal products for human use in the European Union.
  97. Teng L, Zu Q, Li G, Yu T, Job KM, Yang X, Di L, Sherwin CM, Enioutina EY (2016) Herbal medicines: challenges in the modern world. Part 3. China and Japan. Expert review of clinical pharmacology 9 (9):1225-1233
  98. Thakkar S, Anklam E, Xu A, Ulberth F, Li J, Li B, Hugas M, Sarma N, Crerar S, Swift S (2020) Regulatory landscape of dietary supplements and herbal medicines from a global perspective. Regulatory Toxicology and Pharmacology 114:104647
  99. Tillu G (2018) AYUSH research for New India: Vision and strategies. Journal of Ayurveda and Integrative Medicine 9 (3):240
  100. Timbo BB, Chirtel SJ, Ihrie J, Oladipo T, Velez-Suarez L, Brewer V, Mozersky R (2018) Dietary supplement adverse event report data from the FDA center for food safety and applied nutrition adverse event reporting system (CAERS), 2004-2013. Annals of Pharmacotherapy 52 (5):431-438
  101. Tulunay M, Aypak C, Yikilkan H, Gorpelioglu S (2015) Herbal medicine use among patients with chronic diseases. Journal of intercultural ethnopharmacology 4 (3):217
  102. Vyshnava SS, Kanderi DK, Panjala SP, Paramasivam K, Pandluru G, Banapuram S, Anupalli RR, Dowlatabad MR (2020) A computational approach on the activity of hesperidin as antagonist for proteins of SARS-CoV-2.
  103. Vyshnava SS, Swetha K, Dowlathabad MR (2023) Smart drug nanoparticles from microorganisms and drug delivery. In:  Microbial processes for synthesizing nanomaterials. Springer, pp 227-259
  104. Wallace TC (2015) Twenty years of the dietary supplement health and education act—how should dietary supplements be regulated? The Journal of Nutrition 145 (8):1683-1686
  105. Wang H, Chen Y, Wang L, Liu Q, Yang S, Wang C (2023) Advancing herbal medicine: enhancing product quality and safety through robust quality control practices. Frontiers in Pharmacology 14:1265178
  106. White JD, O’Keefe BR, Sharma J, Javed G, Nukala V, Ganguly A, Khan IA, Kumar NB, Mukhtar H, Pauli GF (2017) India-United States dialogue on traditional medicine: toward collaborative research and generation of an evidence base. Journal of Global Oncology 4:1-10
  107. Wu L, Chen W, Wang Z (2021) Traditional Indian medicine in China: The status quo of recognition, development and research. Journal of Ethnopharmacology 279:114317
  108. Yoshino T, Kashio A, Terasawa Y, Hachiki M, Yoshinaga R, Arita R (2023) The integration of traditional medicine with conventional biomedicine: a narrative review of the Japanese perspective. Journal of Integrative and Complementary Medicine 29 (6-7):372-379
  109. Zhang L, Yang T (2022) Pharmacovigilance for traditional Chinese medicinal drugs in China. In:  Pharmacovigilance for herbal and traditional medicines: advances, challenges and international perspectives. Springer, pp 357-369.

Reference

  1. Abdel-Tawab M (2018) Do we need plant food supplements? A critical examination of quality, safety, efficacy, and necessity for a new regulatory framework. Planta medica 84 (06/07):372-393
  2. Adusei-Mensah F, Haaranen A, Kauhanen J, Tikkanen-Kaukanen C, Henneh IT, Ganu D, Ametsetor ESE, Olaleye SA, Ekor M (2019) Post-market safety and efficacy surveillance of herbal medicinal products from users’ perspective: a qualitative semi-structured interview study in Kumasi, Ghana. International Journal of Pharmaceutics & Pharmacology 3 (1)
  3. 3. Agrodimou A (2019) Wellness tourism: through the lens of millennials' attitude: An exploratory qualitative study.
  4. Al-Harrasi A, Bhatia S, Chigurupati S, Behl T, Kaushik D (2022) Global Herbal Drug Market and Its Regulations. In:  Recent Advances in Natural Products Science. CRC Press, pp 1-34
  5. Ali F, Nollet LM (2024) Global Regulations of Medicinal, Pharmaceutical, and Food Products. CRC Press,
  6. Alostad AH, Steinke DT, Schafheutle EI (2018) International comparison of five herbal medicine registration systems to inform regulation development: United Kingdom, Germany, United States of America, United Arab Emirates and Kingdom of Bahrain. Pharmaceutical medicine 32:39-49
  7. Ameh SJ, Toge BK, Ebeshi BU, Ambi AA, Garba M, Alfa J, Gamaniel KS (2014) Herbal Drug Development from Traditional Formulations: Refocusing Pharmaceutics and Posology for Accelerated Validation. British Journal of Pharmaceutical Research 4 (12):1451-1476
  8. Anjum V, Sharma K, Jha P, Potoroko I, Kumar R (2024) Regulations in China. In:  Global Regulations of Medicinal, Pharmaceutical, and Food Products. CRC Press, pp 115-132
  9. Ansari S (2021) Overview of traditional systems of medicine in different continents. In:  Preparation of Phytopharmaceuticals for the Management of Disorders. Elsevier, pp 431-473
  10. Arai I (2021) Clinical studies of traditional Japanese herbal medicines (Kampo): Need for evidence by the modern scientific methodology. Integrative Medicine Research 10 (3):100722
  11. Bailey RL (2020) Current regulatory guidelines and resources to support research of dietary supplements in the United States. Critical reviews in food science and nutrition 60 (2):298-309
  12. Balkrishna A, Sharma N, Srivastava D, Kukreti A, Srivastava S, Arya V (2024) Exploring the Safety, Efficacy, and Bioactivity of Herbal Medicines: Bridging Traditional Wisdom and Modern Science in Healthcare. Future Integrative Medicine 3 (1):35-49
  13. Bareetseng S (2022) The worldwide herbal market: trends and opportunities. Journal ISSN 2766:2276
  14. Barkat MA, Goyal A, Barkat HA, Salauddin M, Pottoo FH, Anwer ET (2021) Herbal medicine: Clinical perspective and regulatory status. Combinatorial chemistry & high throughput screening 24 (10):1573-1582
  15. Bhasale AL, Sarpatwari A, De Bruin ML, Lexchin J, Lopert R, Bahri P, Mintzes BJ (2021) Postmarket safety communication for protection of public health: A comparison of regulatory policy in Australia, Canada, the European Union, and the United States. Clinical Pharmacology & Therapeutics 109 (6):1424-1442
  16. Bhat MH, Jain AK, Fayaz M (2018) Indian herbal drug industry: challenges and future prospects. Plant and Human Health, Volume 1: Ethnobotany and Physiology:657-673
  17. Bilbrough NR (2014) The FDA, congress, and mobile health apps: lessons from DSHEA and the regulation of dietary supplements. Md L Rev 74:921
  18. Brown AC (2017) An overview of herb and dietary supplement efficacy, safety and government regulations in the United States with suggested improvements. Part 1 of 5 series. Food and Chemical Toxicology 107:449-471
  19. Bunn GP (2019) Status and Applicability of US Regulations: CGMP. In:  Good Manufacturing Practices for Pharmaceuticals, Seventh Edition. CRC Press, pp 1-17
  20. Chandra S, Narayana DBA (2023) Evaluation of drug standards, quality control, and trade in medicinal plants. Journal of Research in Ayurvedic Sciences 7 (1):13-20
  21. Charde VA, Dane G, Kaur H, Jagtap CY, Kumar V, Sarkar BK, Babu G, Sharma BS (2021) An overview of current manufacturing guidelines for Ayurveda formulations. Journal of Drug Research in Ayurvedic Sciences 6 (3):122-127
  22. Chaudhary A (2023) Gateway to global recognition of Ayurveda as the system of medicine-compulsory criteria of overseas regulators must be complied by India. vol 17. Medknow,
  23. Chekuri S, Vyshnava SS, Somisetti SL, Cheniya SBK, Gandu C, Anupalli RR (2023) Isolation and anticancer activity of quercetin from Acalypha indica L. against breast cancer cell lines MCF-7 and MDA-MB-231. 3 Biotech 13 (8):289
  24. Chopra AS, Lordan R, Horba?czuk OK, Atanasov AG, Chopra I, Horba?czuk JO, Jó?wik A, Huang L, Pirgozliev V, Banach M (2022) The current use and evolving landscape of nutraceuticals. Pharmacological Research 175:106001
  25. Clair S (2019) The challenges in regulating traditional plant medicines in the era of contemporary evidence-based health policy.
  26. Coppens P, Pettman S (2018) The regulatory situation in Europe and other continents. Food Supplements Containing Botanicals: Benefits, Side Effects and Regulatory Aspects: The Scientific Inheritance of the EU Project PlantLIBRA:27-59
  27. Demeke CA, Woldeyohanins AE, Kifle ZD (2021) Herbal medicine use for the management of COVID-19: A review article. Metabolism Open 12:100141
  28. Dewi DK Regulation and Legal Impact of Herbal Medicine Products in the Effort to Fulfill Health Rights in Indonesia. In: Proceedings: International Forum Research on Education, Social Sciences Technology and Humanities, 2024. vol 2. pp 21-25
  29. Dhaenens C (2010) Coming EU legislation: herbal recipes for disaster. RCHM J:35
  30. Dias E, Joshi N (2024) A Socio-Demographic Perspective and the COVID-19 Effect on Indian Ayush Products. Pacific Business Review International 17 (1)
  31. Domingues C, Santos A, Alvarez-Lorenzo C, Concheiro A, Jarak I, Veiga F, Barbosa I, Dourado M, Figueiras A (2022) Where is nano today and where is it headed? A review of nanomedicine and the dilemma of nanotoxicology. ACS nano 16 (7):9994-10041
  32. Egbuna C, Mishra AP, Goyal MR (2020) Preparation of phytopharmaceuticals for the management of disorders: The development of nutraceuticals and traditional medicine. Academic Press,
  33. Enioutina EY, Salis ER, Job KM, Gubarev MI, Krepkova LV, Sherwin CM (2017) Herbal Medicines: challenges in the modern world. Part 5. status and current directions of complementary and alternative herbal medicine worldwide. Expert review of clinical pharmacology 10 (3):327-338
  34. Gatt AR, Vella Bonanno P, Zammit R (2024) Ethical considerations in the regulation and use of herbal medicines in the European Union. Frontiers in Medical Technology 6:1358956
  35. Gonzalez-Hernandez G, Krallinger M, Muñoz M, Rodriguez-Esteban R, Uzuner Ö, Hirschman L (2022) Challenges and opportunities for mining adverse drug reactions: perspectives from pharma, regulatory agencies, healthcare providers and consumers. Database 2022:baac071
  36. González-Juárez DE, Escobedo-Moratilla A, Flores J, Hidalgo-Figueroa S, Martínez-Tagüeña N, Morales-Jiménez J, Muñiz-Ramírez A, Pastor-Palacios G, Pérez-Miranda S, Ramírez-Hernández A (2020) A review of the Ephedra genus: distribution, ecology, ethnobotany, phytochemistry and pharmacological properties. Molecules 25 (14):3283
  37. Gregorczuk K (2024) Legal protection of traditional medicine in India. Gda?skie Studia Azji Wschodniej (25):193-208
  38. Guptill AE, Copelton DA, Lucal B (2022) Food & society: Principles and paradoxes. John Wiley & Sons,
  39. Indrayanto G, Putra GS, Suhud F (2021) Validation of in-vitro bioassay methods: Application in herbal drug research. Profiles of drug substances, excipients and related methodology 46:273-307
  40. Izah SC (2024) Herbal medicine phytochemistry: applications and trends.
  41. Jadhav CA, Vikhe DN, Jadhav R (2020) Global and domestic market of herbal medicines: A review. Research Journal of Science and Technology 12 (4):327-330
  42. Jamal A (2023) Embracing nature's therapeutic potential: Herbal medicine. International Journal of Multidisciplinary Sciences and Arts 2 (1):117-126
  43. Jansen C, Baker J, Kodaira E, Ang L, Bacani A, Aldan J, Shimoda L, Salameh M, Small-Howard A, Stokes A (2021) Medicine in motion: Opportunities, challenges and data analytics-based solutions for traditional medicine integration into western medical practice. Journal of Ethnopharmacology 267:113477
  44. Jauhri A, Pathak N (2022) Quality Assurance in Ayush: Relevance of Voluntary Certifications and Accreditations. Traditional medicine Review 2 (2)
  45. Jayanthy A, Maurya A, Verma SC, Srivastava A, Shankar MB, Sharma RK (2016) A brief review on pharmacognosy, phytochemistry and therapeutic potential of Solanum indium L. used in Indian Systems of Medicine. Asian Journal of Research in Chemistry 9 (3):127-132
  46. Kalachaveedu M, Senthil R, Azhagiyamanavalan S, Ravi R, Meenakshisundaram H, Dharmarajan A (2023) Traditional medicine herbs as natural product matrices in cancer chemoprevention: A trans pharmacological perspective (scoping review). Phytotherapy Research 37 (4):1539-1573
  47. Kathuria D, Sharma A, Verma M, Nayik GA (2024) Bioprospecting of Natural Sources for Cosmeceuticals. Royal Society of Chemistry,
  48. Katiyar CK, Chakrabarty AK, Dubey SK, Pandey PK, Tumulu M, Narwaria A (2023) Enhancing quality of Ayush products–Strategies and efforts of the ministry of Ayush and Ayush industry. Journal of Research in Ayurvedic Sciences 7 (Suppl 1):S73-S81
  49. Katiyar CK, Dubey SK (2023) Opportunities and challenges for Ayurvedic industry. International Journal of Ayurveda Research 4 (3):123-131
  50. Kennett G (2019) Time for change: stepping up the FDA's regulation of dietary supplements to promote consumer safety and awareness. JL & Health 33:vii
  51. Khalikova VR (2018) Medicine and the cultural politics of national belongings in contemporary India: medical plurality or Ayurvedic hegemony? Asian Medicine 13 (1-2):198-221
  52. Kizhakkeveettil A, Parla J, Patwardhan K, Sharma A, Sharma S (2024) History, Present and Prospect of Ayurveda. In:  History, Present and Prospect of World Traditional Medicine. World Scientific, pp 1-72
  53. Krishna PD, Gowrav M, Bhaskaran M, MR K (2024) Current Regulations of Herbal Medicines in the US and EU. Current Traditional Medicine 10 (6):141-151
  54. Krishna S, Dinesh K, Nazeema P (2020) Globalizing ayurveda-opportunities and challenges. Int J Health Sci Res 10 (3):55-68
  55. Lal DK (2018) Regulation of health workforce in India. Revista de Direito Sanitário 19 (2):87-130
  56. Lezotre P-L (2013) International cooperation, convergence and harmonization of pharmaceutical regulations: a global perspective. Academic Press,
  57. Li P, Wang S, Chen Y (2024) Use of Real-World Evidence in Regulatory Decisions for Traditional Chinese Medicine: Current Status and Future Directions. Therapeutic Innovation & Regulatory Science 58 (1):34-41
  58. Liang Z (2023) The Product Development of Traditional Chinese Medicine Classical Prescription From the Perspective of Regulatory Science: A Case Study of Shengxian Decoction. University of Macau,
  59. Liang Z, Hu H, Li J, Yao D, Wang Y, Ung COL (2021a) Advancing the regulation of traditional and complementary medicine products: A comparison of five regulatory systems on traditional medicines with a long history of use. Evidence?Based Complementary and Alternative Medicine 2021 (1):5833945
  60. Liang Z, Lai Y, Li M, Shi J, Lei CI, Hu H, Ung COL (2021b) Applying regulatory science in traditional chinese medicines for improving public safety and facilitating innovation in China: a scoping review and regulatory implications. Chinese medicine 16:1-16
  61. Linek EV (2015) International regulatory status of phytotherapies. Phytotherapies: Efficacy, Safety, and Regulation:593-634
  62. Liu C-X (2021) Overview on development of ASEAN traditional and herbal medicines. Chinese Herbal Medicines 13 (4):441-450
  63. Mukherjee PK, Bahadur S, Chaudhary SK, Kar A, Mukherjee K (2015) Quality related safety issue-evidence-based validation of herbal medicine farm to pharma. In:  Evidence-based validation of herbal medicine. Elsevier, pp 1-28
  64. Ng QX, Venkatanarayanan N, Ho CYX (2017) Clinical use of Hypericum perforatum (St John's wort) in depression: a meta-analysis. Journal of affective disorders 210:211-221
  65. Obahiagbon EG, Ogwu MC (2024) Consumer Perception and Demand for Sustainable Herbal Medicine Products and Market. In:  Herbal Medicine Phytochemistry: Applications and Trends. Springer, pp 1-34
  66. Organization WH (2020) Regional workshop on clinical research methodologies in traditional medicine for the WHO South-East Asia Region: report of the regional workshop. World Health Organization. Regional Office for South-East Asia,
  67. Organization WH (2022) WHO benchmarks for the practice of ayurveda. World Health Organization,
  68. Panda AK, Kar S (2021) Drug Safety Assessment in Ayurveda Clinical Trial and Practice: An Approach towards Concepts and Issues.
  69. Parihar N, Barve K, Bhatt LK (2023) Clinical, ethical, and regulatory issues of botanicals. In:  Phytopharmaceuticals and Herbal Drugs. Elsevier, pp 265-279
  70. Parveen B, Parveen A, Parveen R, Ahmad S, Ahmad M, Iqbal M (2020) Challenges and opportunities for traditional herbal medicine today, with special reference to its status in India. Ann Phytomed 9 (2):97-112
  71. Parvin S, Reza A, Das S, Miah MMU, Karim S (2023) Potential Role and International Trade of Medicinal and Aromatic Plants in the World. European Journal of Agriculture and Food Sciences 5 (5):89-99
  72. Payyappallimana U, Serbulea M (2013) Integration of traditional medicine in the health system of Japan–policy lessons and challenges. European Journal of Integrative Medicine 5 (5):399-409
  73. Peralta PD, Botija FG, Martin CC (2016) Regulating the Risks from Traditional Herbal Medicine Resources and Herbal Supplements in the EU—the Borderline Products. European Food and Feed Law Review 11 (4):274-289
  74. Petkova-Gueorguieva ES, Getov IN, Ivanov KV, Ivanova SD, Gueorguiev SR, Getova VI, Mihaylova AA, Madzharov VG, Staynova RA (2019) Regulatory requirements for food supplements in the European Union and Bulgaria. Folia Med (Plovdiv) 61 (1):41-48
  75. Pinco RG, Halpern TH (1999) Guidelines for the promotion of dietary supplements: examining government regulation five years after enactment of the Dietary Supplement Health and Education Act of 1994. Food and Drug Law Journal 54 (4):567-586
  76. Prabhakar P, Mamoni B (2021) Technical problems, regulatory and market challenges in bringing herbal drug into mainstream of modern medicinal practices. Res J Biotechnol 16:3
  77. Qadir SU, Raja V (2021) Herbal medicine: Old practice and modern perspectives. In:  Phytomedicine. Elsevier, pp 149-180
  78. Rajeev K, Joshi V, Vinod S, Chandra TR, Deep KG (2015) Development of herb based pharmaceutical industry in Uttarakhand state. International journal of Ayurveda and pharma research
  79. Ratanavinitkul A, Nawatrakulpisut N (2019) Safety measures for medicinal products. Thammasat University,
  80. Rausch H, Schröder S, Friedemann T, Cameron S, Kuchta K, Konrad M (2024) History and Present of European Traditional Herbal Medicine (Phytotherapy). In:  History, Present and Prospect of World Traditional Medicine. World Scientific, pp 131-234
  81. Raut N, Bajaj K, Matte P, Vhora M, Kale V, Umekar M, Harane S (2023) Building Bridges: Harmonization efforts for enhanced collaboration between developed and developing countries. International Journal Of Drug Regulatory Affairs 11 (3):68-79
  82. Reis ME (2021) Regulatory challenges of developing a combination product in a globalised world.
  83. Rudra S, Kalra A, Kumar A, Joe W (2017) Utilization of alternative systems of medicine as health care services in India: Evidence on AYUSH care from NSS 2014. PloS one 12 (5):e0176916
  84. Saggar S, Mir PA, Kumar N, Chawla A, Uppal J, Kaur A (2022) Traditional and herbal medicines: opportunities and challenges. Pharmacognosy Research 14 (2)
  85. Sahu A, Srivastava N, Jena D, Singh A, Kumar S, Chauhan I (2024) Important Regulatory Guidelines on Natural Products. Current Traditional Medicine 10 (6):152-172
  86. Salmerón-Manzano E, Garrido-Cardenas JA, Manzano-Agugliaro F (2020) Worldwide research trends on medicinal plants. International journal of environmental research and public health 17 (10):3376
  87. Samal J, Dehury RK (2018) Can the AYUSH system be instrumental in achieving universal health coverage in India. Indian J Med Ethics 3 (1):61-65
  88. Samal J, Dehury RK (2019) Utilization, preference, perception and characteristics of people adopting traditional and AYUSH systems of medicine in India: a systematic review. Journal of Complementary and Integrative Medicine 16 (2):20180020
  89. Sarma N, Upton R, Rose U, Guo D-a, Marles R, Khan I, Giancaspro G (2023) Pharmacopeial standards for the quality control of botanical dietary supplements in the United States. Journal of Dietary Supplements 20 (3):485-504
  90. Shankar D, Patwardhan B (2017) AYUSH for New India: Vision and strategy. Journal of Ayurveda and integrative medicine 8 (3):137
  91. Sharma A, Sabharwal P, Dada R (2021) Herbal medicine—An introduction to Its history. In:  Herbal Medicine in Andrology. Elsevier, pp 1-8
  92. Sharma AK, Pundarikakshudu K (2019) Regulatory aspects of traditional Indian medicines (TIM) in India and in international purview. Journal of AOAC International 102 (4):993-1002
  93. Singh N, Garg M, Chopra R (2023) An overview of herbal formulations: from processing to pharmacovigilance. IJPSR 14 (2):562-578
  94. Smolla RA (2015) Off-Label Drug Advertising and the First Amendment. Wake Forest L Rev 50:81
  95. Srivastava R, Wagh S (2018) Study of consumers' perception towards pharmaceutical over-the-counter products in emerging markets–India. International Journal of healthcare management 11 (1):60-70
  96. Stemplewski HE (2018) Regulation of medicinal products for human use in the European Union.
  97. Teng L, Zu Q, Li G, Yu T, Job KM, Yang X, Di L, Sherwin CM, Enioutina EY (2016) Herbal medicines: challenges in the modern world. Part 3. China and Japan. Expert review of clinical pharmacology 9 (9):1225-1233
  98. Thakkar S, Anklam E, Xu A, Ulberth F, Li J, Li B, Hugas M, Sarma N, Crerar S, Swift S (2020) Regulatory landscape of dietary supplements and herbal medicines from a global perspective. Regulatory Toxicology and Pharmacology 114:104647
  99. Tillu G (2018) AYUSH research for New India: Vision and strategies. Journal of Ayurveda and Integrative Medicine 9 (3):240
  100. Timbo BB, Chirtel SJ, Ihrie J, Oladipo T, Velez-Suarez L, Brewer V, Mozersky R (2018) Dietary supplement adverse event report data from the FDA center for food safety and applied nutrition adverse event reporting system (CAERS), 2004-2013. Annals of Pharmacotherapy 52 (5):431-438
  101. Tulunay M, Aypak C, Yikilkan H, Gorpelioglu S (2015) Herbal medicine use among patients with chronic diseases. Journal of intercultural ethnopharmacology 4 (3):217
  102. Vyshnava SS, Kanderi DK, Panjala SP, Paramasivam K, Pandluru G, Banapuram S, Anupalli RR, Dowlatabad MR (2020) A computational approach on the activity of hesperidin as antagonist for proteins of SARS-CoV-2.
  103. Vyshnava SS, Swetha K, Dowlathabad MR (2023) Smart drug nanoparticles from microorganisms and drug delivery. In:  Microbial processes for synthesizing nanomaterials. Springer, pp 227-259
  104. Wallace TC (2015) Twenty years of the dietary supplement health and education act—how should dietary supplements be regulated? The Journal of Nutrition 145 (8):1683-1686
  105. Wang H, Chen Y, Wang L, Liu Q, Yang S, Wang C (2023) Advancing herbal medicine: enhancing product quality and safety through robust quality control practices. Frontiers in Pharmacology 14:1265178
  106. White JD, O’Keefe BR, Sharma J, Javed G, Nukala V, Ganguly A, Khan IA, Kumar NB, Mukhtar H, Pauli GF (2017) India-United States dialogue on traditional medicine: toward collaborative research and generation of an evidence base. Journal of Global Oncology 4:1-10
  107. Wu L, Chen W, Wang Z (2021) Traditional Indian medicine in China: The status quo of recognition, development and research. Journal of Ethnopharmacology 279:114317
  108. Yoshino T, Kashio A, Terasawa Y, Hachiki M, Yoshinaga R, Arita R (2023) The integration of traditional medicine with conventional biomedicine: a narrative review of the Japanese perspective. Journal of Integrative and Complementary Medicine 29 (6-7):372-379
  109. Zhang L, Yang T (2022) Pharmacovigilance for traditional Chinese medicinal drugs in China. In:  Pharmacovigilance for herbal and traditional medicines: advances, challenges and international perspectives. Springer, pp 357-369.

Photo
Ananthu Umamaheswara Reddy
Corresponding author

Department of Regulatory affairs, Chalapathi Institute of Pharmaceutical Sciences, Guntur, Lam-522034, Andhra Pradesh, India.

Photo
Yetukuri Koushik
Co-author

Department of Regulatory affairs, Chalapathi Institute of Pharmaceutical Sciences, Guntur, Lam-522034, Andhra Pradesh, India.

Ananthu Umamaheshwara Reddy*, Yetukuri Koushik, Regulatory Challenges and Innovations in Herbal Medicine: A Path to Progress, Int. J. of Pharm. Sci., 2025, Vol 3, Issue 9, 40-68 https://doi.org/10.5281/zenodo.17015890

More related articles
Guava (Psidium guajava) Leaf - Based Tablet: A Nov...
Sanchita Gavali , Shiwanshi Shashikant Hingane , Maithili Nimbalk...
Dichrostachys Cinerea: A Comprehensive Review on i...
Dr. H. R. Ambujakshi, S. Pooja, H. R. Gowtham Kalyan, N. T. Sachi...
Catharanthus Roseus (Vinca Rosea), Taxonomy, Phyto...
Abdul Hameed, Yash Srivastav, Aayush Singh Chauhan, ...
Chewable Tablets as a Patient-Friendly Drug Delivery System: A Comprehensive Rev...
Vaishnavi Bakka , Dr. M. Sunitha Reddy , Annie Vijetha, ...
A Comprehensive Review on Tectona grandis and Its Medicinal Aspects...
Shruti Shukla, Dr. Arvind Kumar Srivastava, Kuldeep Singh, Rishita Shrivastava, ...
Nanostructured Lipid Carriers (NLCs): A Comprehensive Review of Design, Applicat...
Aman Noorani, Dr. Ravikiran Wakade, Bhumika Bidwaik, Akshay Jadhav, Rehan Beniwale, ...
Related Articles
A Review On Updates To OECD Guidelines On The Testing Of Chemicals ...
Aniket Dattatraya Takale, Dr. Ajay Y. Kale, Dr. Kishor V. Otari, ...
Desin And Development of Immediate Release Tablet Using Kollidon 90f As Carrier...
Pruthviraj Kale , Atish velhal , P. D. Jadhav, V. K. Redasani, Monika sabale , ...
Potential Pharmacological Effect Of Fenugreek On Hyperlipidemia...
Monika Devi, Rahi Sharma, Kapil Kumar Verma, ...
FORMULATION & EVALUATION OF HERBAL -CREAM CONTAINING CURCUMIN FROM CURCUMA LONG...
Kalyani Sharad Khairnar , Jitesh Ravindra Desale, Mr. Mayur Sakharam Gangurde, ...
Guava (Psidium guajava) Leaf - Based Tablet: A Novel Approach for Diabetes...
Sanchita Gavali , Shiwanshi Shashikant Hingane , Maithili Nimbalkar , Ulka Mote , ...
More related articles
Guava (Psidium guajava) Leaf - Based Tablet: A Novel Approach for Diabetes...
Sanchita Gavali , Shiwanshi Shashikant Hingane , Maithili Nimbalkar , Ulka Mote , ...
Dichrostachys Cinerea: A Comprehensive Review on its Phytochemical & Pharmacolog...
Dr. H. R. Ambujakshi, S. Pooja, H. R. Gowtham Kalyan, N. T. Sachin Gowda, Mohammed Adhil, Shalini Go...
Guava (Psidium guajava) Leaf - Based Tablet: A Novel Approach for Diabetes...
Sanchita Gavali , Shiwanshi Shashikant Hingane , Maithili Nimbalkar , Ulka Mote , ...
Dichrostachys Cinerea: A Comprehensive Review on its Phytochemical & Pharmacolog...
Dr. H. R. Ambujakshi, S. Pooja, H. R. Gowtham Kalyan, N. T. Sachin Gowda, Mohammed Adhil, Shalini Go...