View Article

Abstract

Peptic ulcer disease results from erosion of the gastrointestinal mucosa due to an imbalance between protective factors and aggressive agents such as gastric acid and pepsin. This study evaluated the anti-ulcer potential of Spondias pinnata leaves extracted using ethanol by maceration. The extract (ESP) was assessed through in vitro methods, including acid neutralisation capacity (ANC) and H?/K?-ATPase inhibition. The ESP exhibited significant concentration-dependent anti-ulcer activity, showing ANC values of 15.87 ± 0.09 at 50 mg (p< 0.001)and 20.17 ± 0.09 at 200 mg compared with the standard (P< 0.001) (AH MH, 500 mg). The percentage inhibition of H+K+ ATPase activity increased from 22.50 ± 1.00 at 50 mg to 72.47 ± 0.09 at 200 mg when compared with omeprazole. Maximum activity was observed at 200 mg, indicating a positive dose-response relationship, though the standard drug remained more potent. These findings suggest that Spondias pinnata possesses promising anti-ulcer activity and may serve as a potential plant-based alternative to conventional anti-ulcer agents. Further isolation and characterisation of active constituents are required to elucidate the mechanism of action.

Keywords

Peptic ulcer, Acid Neutralising Capacity, H+K+ATPase, Spondias pinnata

Introduction

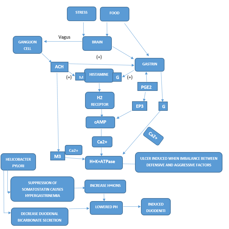
The World Health Organisation (WHO) defines Peptic Ulcer Disease (PUD) as an erosion or ulcer in the lining of the gastrointestinal tract, primarily the stomach or duodenum, caused by the corrosive action of gastric acid or pepsin on the damaged mucosal layer. Peptic ulcer disease (PUD) refers to the breakdown of the mucosal lining in the upper gastrointestinal tract due to the corrosive action of gastric acid and pepsin. [1] Peptic ulcers develop when there is an imbalance between the stomach’s protective mechanisms, such as mucus and bicarbonate secretion, sufficient blood flow, prostaglandin E2, nitric oxide, sulfhydryl compounds, and antioxidant enzymes, and harmful elements like acid and pepsin. This chronic condition is also associated with environmental and lifestyle factors, including Helicobacter pylori infection, alcohol intake, smoking, unhealthy diet, and prolonged use of non-steroidal anti-inflammatory drugs (NSAIDs). [2,3]Peptic ulcers are generally categorised into 2 types: gastric (stomach) ulcers and duodenal ulcers. Gastric ulcers primarily affect elderly individuals and are usually located along the lesser curvature of the stomach.[4] Duodenal ulcers are 4 times more common than gastric ulcers. A common symptom of a duodenal ulcer is epigastric pain that typically occurs before meals or at night, and this pain is often relieved by eating or drinking milk.[5]Peptic ulcer disease remains a significant global health problem, affecting a substantial proportion of the population worldwide. Ulcers affect approximately 10% of the global population, with gastric ulcers accounting for about 5% of this. Moreover, peptic ulcers are more common in males than in females.[6] The lifetime prevalence of peptic ulcer disease is estimated to be between 5 and 10%, with an incidence rate of 0.1 to 0.3% [7]. Epidemiological studies have established that the prevalence of PU is a reflection of Helicobacter pylori (H. pylori) infection and increases with the use of non-steroidal anti-inflammatory drugs (NSAIDs), aspirin (ASA), and ageing. Until the late 20th century, peptic ulcer disease (PUD) caused significant morbidity and mortality, but its incidence declined due to environmental changes and improved hygiene, which reduced childhood H. pylori infections, especially in developed countries [8]. Peptic ulcers may remain asymptomatic in many individuals, and in some cases, the initial clinical presentation is a serious complication such as gastrointestinal haemorrhage. At present, the most frequent clinical manifestation of peptic ulcer disease is epigastric pain. [6]Additional clinical features include nausea, vomiting, anorexia, unintended weight loss, and signs of gastrointestinal bleeding such as hematemesis and melena.[8,12]

 

 

 

 

Figure 1: Pathogenesis of ulcer [10, 12]

 

Management of the condition involves both pharmacological therapy and eradication of Helicobacter pylori infection.[13] Medical treatment includes the use of H2-receptor antagonists such as cimetidine and ranitidine, or proton pump inhibitors (PPIs) including omeprazole and lansoprazole.[11,13] Additional therapeutic options include prostaglandin analogues like misoprostol and antacids such as Maalox and Mylanta. Eradication of H. pylori is a key component of treatment and is commonly achieved through triple therapy. This regimen consists of a proton pump inhibitor (omeprazole or lansoprazole) combined with clarithromycin and either amoxicillin or metronidazole, administered for 14 days. Following this course, PPI therapy is continued for an additional 4–6 weeks. Shorter treatment regimens lasting 7–10 days are less effective. Alternatively, quadruple therapy may be employed, particularly in resistant cases. This regimen includes bismuth subsalicylate, tetracycline, metronidazole, and a proton pump Inhibitor such as omeprazole or lansoprazole, and is administered for a duration of two weeks. [14]

Plant-derived natural products are being used more frequently in medicine due to their low toxicity and minimal side effects. According to the WHO, 65-68% of people across the world use herbal products derived from plants, which help them to maintain good health and prevent illness [15,16]. Spondias pinnata shows various pharmacological properties like antihyperglycemic, anti-cancerous, anti-inflammatory, antioxidant, antimicrobial, hepatoprotective, etc. [17 ]

Ayurveda, the oldest medicinal system in the world, provides leads to find therapeutically useful compounds from plants. Therefore, Ayurvedic knowledge supported by modern medicine is necessary to isolate, characterise, and standardise the active constituents from the herbal source. This combination of traditional and modern knowledge can produce better antiulcer drugs with fewer side effects.[18] Synthetic drugs such as proton pump inhibitors, H2 receptors, cytoprotectants, demulcents, anticholinergics, antacids and prostaglandin analogues are used for the treatment of ulceration, but these drugs produce several side effects. For example, PP inhibitors may cause nausea, abdominal pain, constipation, diarrhoea, and H2 receptor antagonists may cause gynecomastia and loss of libido[19,20]. Due to the occurrence of many side effects from the use of synthetic drugs for many diseases, medicinal plants are considered the main source of new drugs, as they have fewer side effects. As herbal drugs are considered safe for the treatment of ulcers with fewer side effects, economical, effective, and relatively less toxic, extensive research is carried out in search of potential antiulcer agents of plant origin. Herbs are widely available in India and other countries. The wide spectrum makes them an attractive candidate for further research.[21,22]

 

Table 1: List of herbal plants with anti-ulcer activity

 

Sl.No

Medicinal Plant

Family

Phytoconstituent

Plant Part & Solvent

Animal Used For Preclinical Study

Refernce

1

Aloe Vera

Liliaceae

Barbaloin ,isobarbaloin,, Alo-

Emodin, aloesin, flavonoids, anthraquinone glycoside, tannins, saponins.

Leaf

Rats

Widyastiwi et al; [23]

2

Amala

 

Phyllantaceae

Alkaloids, saponins, flavonoids, tannins, steroids

carbohydrate

Fruit, ethanolic extract

Rats

M.Madhavi Kumari et al; [24]

3

Cassia fistula

Leguminosa

Flavonoids,sapnins, alkaloids, tannins,  glycosides, terpenoids

Leaf,

ethanolic extract

Rats

S Karthikeyan et al; [25]

4

Mentha

Lamiceae

Phenolic compounds, Carbohydrate, alkaloid, flavonoid, tannins

Leaf

alcoholic extract

(in vitro)

G. Kalyani et al;  [26]

5

Henna

Lythraceae

Tannins, flavonoids, alkaloids, saponins, lawsone

Leaf

Chloroform extract

Rats

Goswami M et al;  [27]

6

Custard apple

Annonaceae

Tannins, flavonoid saponins, phenolic compounds, carbohydrate

Leaf

Ethanolic extract

Rats

Palanisamy A et al; [28]

7

Guava

Myrtaceae

Alkaloids, tannins, flavonoids, phenolic compounds, saponins

Leaf

Hydroalcoholic extract

Rats

Rameshwari K et al; [29]

8

Tulsi

Lamiaceae

Flavonoids, terpenoids, essential oils, and phenolic compounds.

Leaf

Aqueous and ethanolic extract

Rats

Mohapatra Bharat et al; [30]

9

Neem

Meliaceae

Alkaloids, flavonoids, carbohydrates, Terpenoids, Tannins, Saponins

Aqueous leaf extract

Rats

Ndi Sirri Akwen [31,32]

10

Morinda citrifolia

Rubiaceae

Terpenoids, alkaloids, glycosides, flavonoids, phenols

ethyl acetate extract of the fruit

Rats

P. Muralidharan [33]

11

Black seed

Ranunculaceae

Saponins, Tannins, Flavonoids, Alkaloids, Glycosides, Steroids

Aqueous seed extract & oil

Rats

Nwafor, O.I [34]

12

Thani

Combretaceae

Saponins, tannins, flavonoids, alkaloids, Terpenoids, Steroids

methanolic extract of the leaf

Rats

Taslima Begum [35]

13

Bael

Rutaceae

Alkaloids,  flavonoids, Terpenoids, tannins, and phenolic acids,

Leaf

Aqueous extract

Rats

J. ILAVARASAN. R [36]

 

Spondias pinnata (L.f.) Kurz belongs to the Kingdom Plantae, Subkingdom Tracheobionta, Superdivision Spermatophyta, Subclass Rosids, Order Sapindales, and Family Anacardiaceae. It is a deciduous ornamental tree attaining a height of approximately 12–18 m, characterised by an upright growth habit, soft-wooded stem, and a well-developed deep tap root system. Commonly known as Indian hog plum or wild mango, S. pinnata is native to the Malesian region and is widely distributed throughout India, Nepal, Bhutan, southern China, and Myanmar. Indigenous groups have traditionally used the plant's edible fruits, which can be eaten raw or pickled, for ethnomedical purposes. The bark is traditionally used in Ayurveda medicine to treat diabetes mellitus, muscular rheumatism, and dysentery. In Nepal's mountainous regions, bark juice is used to cure rheumatic illnesses, diarrhoea, and stomachaches. The latex is administered topically to heal wounds in far-western Nepal, while the blossoms are used as a flavouring in Illam, Nepal. Fruit pulp is applied to wounds and sores, leaves, stems, and bark are used to cure diarrhoea and dysentery, and bark is used to treat gonorrhoea. Pharmacological research has shown that the fruit extract has antidiabetic and antilipidemic properties in addition to the bark's hypoglycemic efficacy. Additionally, leaf extracts have strong antioxidant and free-radical-scavenging capability due to their high phenolic content and antibacterial and antiviral properties.

2.  MATERIALS AND METHODS

2.1 Collection of Spondias pinnata

Fresh leaves of Spondias pinnata were collected from local areas of Ettumanoor, Kottayam district, and authenticated by Dr Vargheese M.C (HOD Botany department), Devamatha College, Kuravilangad. The collected plant parts were sorted to remove any undesirable material or plant sections. They were shade-dried for three weeks and powdered to a coarse form.

2.2 Extraction of Spondias pinnata

The extraction process of Spondias pinnata was done by maceration. Macerate the dry powder of the plant in 400ml 80% ethanol at room temperature for 2 days, and the filtrate was collected, concentrated and dried the filtrate using a heating mantle. The percentage yield was calculated for the plant extract by using the formula

Percentage yield = (Weight in grams of extract obtained / Weight in grams of plant material taken) x 100 [43]

2.3 In vitro anti-ulcer screening methods

2.3.1Acid Neutralisation Method

Take 2 mL of the ethanolic extract of Spondias pinnata at four different concentrations (50, 100, 150, and 200 mg/mL), make up the volume to 50 mL with sufficient water and mix for 2 minutes, then add 30 mL of 1 N HCl to the test solution; prepare the standard solution in the same manner using aluminium hydroxide and magnesium hydroxide (100 mg), stir each mixture for 15 minutes, add a few drops of phenolphthalein and mix gently, and finally titrate the excess HCl with 0.5 N NaOH added drop wise until a persistent light pink colour appears.[44,45]                                                                             

Acid neutralising capacity (ANC) per gram of antacid = (Vol. of HCl ×Normality of HCl) - (Vol. Of NaOH × Normality of NaOH) [46]

2.3.2 H+K+ATPase Inhibition Method

Fresh sheep stomach was obtained from a slaughterhouse, the fundus region was opened and the mucosa removed, the inner layer was scraped to collect parietal cells, which were homogenized in 16 mM Tris buffer (pH 7.4) containing 10% Triton X-100, centrifuged at 6000 g for 10 minutes, and the supernatant was collected as the enzyme preparation for H?/K?-ATPase.The H?/K?-ATPase inhibition assay was carried out by incubating 0.1 mL of enzyme extract with plant extract (50, 100, 150, and 200 mg/mL) at 37 °C for 60 minutes, initiating the reaction with 2 mM ATP, 2 mM MgCl?, and 10 mM KCl (200 µL each), further incubating for 30 minutes at 37 °C, stopping the reaction with 4.5% ammonium molybdate and 60% perchloric acid, and centrifuging the mixture at 2000 g for 10 minutes. From the centrifuged mixture, 1 mL of supernatant was collected and mixed with 4 mL of Millipore water, 1 mL of 2.5% ammonium molybdate, and 0.4 mL of ANSA reagent, allowed to stand for 10 minutes at room temperature, the absorbance was measured at 660 nm, and enzyme activity was expressed as µmol of inorganic phosphate released per hour at different extract doses and compared with the standard drug omeprazole. [48, 49]

Absorbance of standard - absorbance of test sample

Percentage inhibition =   ---------------------------------------------------------------- × 100 [47, 50]

Absorbance of standard

3. RESULTS

Percentage Yield of the Plant Extracts

The Spondias pinnata leaves were extracted by the simple maceration method, and the percentage yield of extract was found to be 11.66% w/w.

Plant name

Part used

Method of extraction

Solvent

Spondias pinnata

Leaf

Maceration

Ethanol

Percentage yield = 6.4955.66×100

= 11.66 % w/w

 

Evaluation of Anti-ulcer activity by the acid neutralisation method

Anti-ulcer activity of Spondias pinnata was evaluated by measuring the Acid Neutralization Capacity (ANC) of the plant extract. (Table.)

Table: Acid Neutralisation Capacity of the Spondias pinnata leaf extract

Sl.no

Concentration

ANC

1

500mg (Standard)

29.50 ±0.12

2

50mg (Extract)

15.87 ± 0.09***

3

100mg (Extract)

17.87± 0.09***

4

150mg (Extract)

19.60 ± 0.06***

5

200mg (Extract)

20.17 ± 0.09***

 

All the values are in Mean±SEM.  *P<0.05, **P<0.01, ***P<0.001 when compared to control.

 

 

 

Figure 2: Evaluation of Spondias pinnata using ANC

 

The test samples used in this method is 50,100,150 and 200 mg/ml of the ethanolic extracts of Spondias pinnata, and aluminium hydroxide and magnesium hydroxide (500mg) are used as a standard drug. The standard drug in the concentration of 500mg/ml shows significant anti-ulcer activity when compared to the test samples with 29.50 ±0.12 as ANC (P<0.001)

One-way ANOVA demonstrated a significant difference in ANC among the experimental groups. Dunnett’s post-hoc analysis was used to compare each treatment dose with the standard control.  Evaluation of Anti-ulcer activity by the H+K+ATPase inhibition method

Evaluation of anti-ulcer activity of Spondias pinnata leaf extract using H+K+ATPase inhibition in-vitro technique by measuring the percentage inhibition.

Concentration

% inhibition (Standard)

%inhibition (extract)

50mg

59.12 ± 0.76

22.50 ± 1.00

100mg

68.90 ± 0.89

62.32 + 0.25

150mg

74.47 ±0.71

68.14 ± 0.32

200mg

79.35 ± 0.66

72.47 ± 0.09

All the values are in Mean±SEM.  *P<0.05, **P<0.01, ***P<0.001 when compared to control.

 

 

 

Figure 11: Evaluation of Spondias pinnata using H+K+ATPase inhibition method

 

The percentage inhibition produced by the standard and the extract at different dose levels (50, 100, 150, and 200 mg) was analysed using one-way analysis of variance (ANOVA) in SPSS. Comparisons were performed dose-wise, i.e., standard versus extract at the same dose level. Results are expressed as mean ± standard deviation (SD). At 50 mg, one-way ANOVA revealed a statistically significant difference in percentage inhibition between the standard and the extract (p < 0.001). The standard exhibited a significantly higher inhibitory effect compared to the extract at this dose. Similarly, at 100 mg, a significant difference was observed between the standard and the extract (p < 0.01), indicating that the inhibitory activity of the standard remained significantly greater than that of the extract. At 150 mg, the analysis demonstrated a statistically significant difference between the two groups (p < 0.05). Although the extract showed increased inhibition compared to lower doses, its effect was still significantly lower than that of the standard. At the highest dose tested, 200 mg, one-way ANOVA again indicated a highly significant difference between the standard and the extract (p < 0.001). Both treatments exhibited increased inhibition; however, the standard consistently produced greater inhibition than the extract. Overall, the statistical analysis confirmed that the percentage inhibition differed significantly between the standard and extract at all tested dose levels.

4. DISCUSSION

The main objective of the present study is to evaluate the anti-ulcer activity of the leaf extract of Spondias pinnata using in-vitro screening technique, such as determination of acid neutralisation capacity and H+K+ATPase inhibition method. This study evaluated the impact of escalating treatment doses on ANC in comparison with a standard control group. Statistical analysis revealed a highly significant decrease in ANC across all treated groups. Notably, a substantial reduction was evident even at the lowest dose of 50 mg, indicating a strong treatment effect. Although ANC levels showed a dose-dependent increase at higher concentrations, they remained significantly lower than those observed in the standard group. These results suggest that the treatment markedly influences neutrophil levels, possibly by affecting neutrophil production or survival. Further investigations are required to clarify the underlying mechanisms responsible for this effect.One-way ANOVA demonstrated that the standard exhibited significantly greater inhibitory activity than the extract at all evaluated doses (50–200 mg). The extract exhibited inhibition at 50 mg, 100 and 150 mg, and showed a dose-dependent increase in inhibitory action; nevertheless, efficacy was still much lower than the standard. Both treatments reached maximum inhibition at 200 mg, indicating a positive dose-response relationship, while the standard remained more potent. Overall, the dose-dependent increase in inhibition observed with the extract suggests the presence of bioactive constituents, although their effectiveness may be limited by lower concentration or reduced bioavailability compared with the standard.

CONCLUSION

The pharmacological evaluation of Spondias pinnata leaf extract demonstrated significant gastroprotective and antiulcerogenic activity, supporting its potential as an effective herbal remedy in the management of peptic ulcer disease. The plant exhibits antiulcer activity due to major constituents including carbohydrates, alkaloids, flavonoids, phenols, tannins, and terpenoids. But flavonoids act as the major constituent responsible for antiulcer activity. The leaves were extracted by a simple maceration process using ethanol as the solvent. The antiulcer activity was evaluated by the acid neutralisation method and the H+K+ATPase inhibition method. On the basis of statistical analysis, we may conclude that the leaf extract of Spondias pinnata may possess an antiulcer property. However, further studies are required to establish its exact mode of action.

REFERENCES

  1. Srivastav Y, Kumar V, Srivastava Y, Kumar M. Peptic Ulcer Disease (PUD), Diagnosis, and Current Medication-Based Management Options: Schematic Overview. JAMPS. 2023 Dec 2;25(11):14–27.
  2. Marks JG, Miller JJ. CHAPTER 19 - Ulcers. In: Marks JG, Miller JJ, editors. Lookingbill & Marks’ Principles of Dermatology (Fourth Edition) [Internet]. Edinburgh: W.B. Saunders; 2006 [cited 2025 Oct 3]. p. 255–9. Available from: https://www.sciencedirect.com/science/article/pii/B9781416031857500242
  3. Malfertheiner P, Chan FK, McColl KE. Peptic ulcer disease. Lancet. 2009 Oct 24;374(9699):1449-61. doi: 10.1016/S0140-6736(09)60938-7.
  4. Laksemi DAAS. Biological activity of Spondias pinnata: A review. IJBS [Internet]. 2019 Dec 30 [cited 2026 Jan 26];13(2). Available from: https://ijbs-udayana.org/index.php/ijbs/article/view/218
  5. Sharifi-Rad M, Fokou PVT, Sharopov F, Martorell M, Ademiluyi AO, Rajkovic J, et al. Antiulcer Agents: From Plant Extracts to Phytochemicals in Healing Promotion. Molecules. 2018 Jul 17;23(7):1751.
  6. Singh LP, Chatterjee S, Kar SK. A comprehensive review of peptic ulcer disease: epidemiology, experimental models, and mechanistic insights. J Appl Pharm Res. 2025 Apr 30;13(2):39–54.
  7. Mukheet A, Hussain MA, Hussain SK, Tabassum G, Aliuddin SM. Anti-ulcer activity of medicinal plants: a review. Int J Pharm Sci Rev Res. 2019 Jan-Feb;54(1):96-102.
  8. Badapanda SS, Kaur A, Jain D, Bhatia D. Epidemiology, Pathogenesis, and Induction of Peptic Ulcer: A Comprehensive Review. NEMJ. 2025 Mar 19;05:e02506882348139.
  9. Altwejry AS, Alsaiari OA, Saleem ER, Khalid N, Alzahrani AA, Alamri SM, et al. AN OVERVIEW ON PEPTIC ULCER DISEASE, DIAGNOSIS AND MANAGEMENT APPROACH. 2020;
  10. Prabhu V, Shivani A. An overview of history, pathogenesis and treatment of perforated peptic ulcer disease with evaluation of prognostic scoring in adults. Ann Med Health Sci Res. 2014;4(1):22.
  11. Mehrin F, Santhosh A, Vrinda R, Thykkaden RT. Peptic ulcer disease and screening approaches: a comprehensive review. Int J Pharm Sci. 2025 Dec 20;3(12):3096-104. doi: 10.5281/zenodo.18000619.
  12. Kim SH. Peptic Ulcer Disease. Korean J Helicobacter Up Gastrointest Res. 2025 Mar 10;25(1):13–6.
  13. Ghule PV, Deshmukh AR. A comprehensive review of the screening model for the pharmacological assessment of antiulcer drugs. EPRA Int J Multidiscip Res. 2024;10(11):729–736. doi:10.36713/epra2013
  14. Abdelraheem AHM, Alharthi AZ, Alziyadi FBH. Peptic ulcer disease among adult male and female patients at King Khalid Hospital from 4-7/1434. Indo Am J Pharm Sci. 2019;06(02):2885-92.
  15. Bhoumik D, Masresha B, Mallik A. Antiulcer properties of herbal drugs: a review. Int J Biomed Res. 2017;8(03):116-124. doi: 10.7439/ijbr.v8i3.4061.
  16. S. Swathi SS, K. Lakshman KL. Phytopharmacological and Biological Exertion of Spondias pinnata: (A Review). Orient J Chem. 2022 Apr 29;38(2):268–77.
  17. Sameh S, Al-Sayed E, Labib RM, Singab AN. Genus Spondias?: A Phytochemical and Pharmacological Review. García Giménez D, editor. Evidence-Based Complementary and Alternative Medicine. 2018 Jan;2018(1):5382904.
  18. Chaniad P, Phuwajaroanpong A, Plirat W, Techarang T, Chukaew A, Punsawad C. In vivo assessment of the antimalarial activity and acute oral toxicity of an ethanolic seed extract of Spondias pinnata (L.f.) Kurz. BMC Complement Med Ther. 2022 Dec;22(1):72.
  19. Jain P. Antioxidant and Antibacterial Activities of Spondias pinnata Kurz. Leaves\. EJMP. 2014 Jan 10;4(2):183–95.
  20. Li R, Yang JJ, Song XZ, Wang YF, Corlett R, Xu YK, et al. Chemical Composition and the Cytotoxic, Antimicrobial, and Anti-Inflammatory Activities of the Fruit Peel Essential Oil from Spondias pinnata (Anacardiaceae) in Xishuangbanna, Southwest China. Molecules. 2020 Jan 15;25(2):343.
  21. Dharmani P, Palit G. Exploring Indian medicinal plants for antiulcer activity. Indian J Pharmacol. 2006 Apr;38(2):95-9.
  22. Srinivas TL, Lakshmi SM, Shama SN, Reddy GK, Prasanna KR. Medicinal plants as anti-ulcer agents. J Pharmacogn Phytochem. 2013;2(4):91-7.
  23. Widyastiwi, Oktaviani N. Antiulcer activity of Aloe vera in aspirin-induced mice. In: Proceeding of the 1st International Conference on Interprofessional Health Collaboration and Community Empowerment; 2018 Dec 7-8; Bandung, Indonesia. Bandung: Poltekkes Kemenkes Bandung; 2018. p. 190-7.
  24. Kumari MM, Chakraborty P. Evaluation of antiulcer activity of Emblica officinalis fruit extract in rats. J Innov Appl Pharm Sci. 2025;10(3):16-19.
  25. Karthikeyan S, Gobianand K. Antiulcer activity of ethanol leaf extract of Cassia fistula. Pharmaceutical Biology. 2010 Aug;48(8):869–77.
  26. Kalyani G, Kanimozhi B, Kalaivani P. Phytochemistry investigation and antiulcer activity of Mentha leaves. In: Kalaivani P, Jenefa A, Jeba Sheeja S, Krishnaveni N, editors. Synergy in sciences: from molecules to machines. 1st ed. Chennai: Merimax Publications; 2025. p. 41–53.
  27. Othman MR, Basir SA, Ahmad K, Salehen N, Nelli G, Othman R, et al. Gastroprotective Effect and Anti-Apoptotic Role of Lawsonia inermis Extract against Ethanol-Induced Gastric Ulcers in Sprague Dawley. JSM. 2025 Apr 30;54(4):1127–45.
  28. Palanisamy A, Rajesh V, Perumal P, Vamsi B. Anti ulcer activity of ethanolic extract of Annona squamosa leaves. Int J Pharm Res Dev. 2011;4(1):162–167.
  29. Divyapraba M, Chitra P, Rameshwari KS. Anti-ulcer activity of Psidium guajava on pylorus ligation induced gastric ulcer in albino rats. Int J Pharm Sci Res. 2021;12(1):443–449. doi:10.13040/IJPSR.0975-8232.12(1).443-49.
  30. Vaseem A, Ali M, Afshan K. Activity of Tulsi leaves (Ocimum sanctum linn) in protecting gastric ulcer in rats by cold restrain method. Int J Basic Clin Pharmacol. 2017 Sep 23;6(10):2343.
  31. Estella TF, Agbor AM, Fomnboh DJ, Edwige TMV, Herve B, Nono NB, et al. Phytochemical Screening, Evaluation of Anti-Peptic Ulcer Activities of Aqueous Leaf Extract of Neem Azadirachta indica A. Juss (Meliaceae) in Wistar Rats.
  32. Tembe Fokunang E, Ndi Sirri A, Mbong Grace A, Ashu Michael A, Dobgima John F, Tchadji Mayoudom Vanessa E, et al. Phytochemical Screening, Evaluation of Anti-Peptic Ulcer Activities of Aqueous Leaf Extract of Neem Azadirachta indica A. Juss (Meliaceae) in Wistar Rats. Int Res J Gastroenterol Hepatol. 2022 Jan 5;5(1):1-17. Article no.IRJGH.78019.
  33. Srikanth J, Muralidharan P. Antiulcer Activity of Morinda Citrifolia Linn Fruit Extract. J Sci Res. 2009 Apr 23;1(2):345–52.
  34. Bruce SO, Nwafor OI, Omoirri MA, Adione NM, Onyeka IP, Ezeoru VC. GC-MS, FTIR and Antiulcer Screening of Aqueous Seed Extract and Oil of Nigella sativa in Wistar Rats. J Drug Delivery Ther. 2021 Nov 15;11(6):48–60.
  35. Akter S, Begum T, Begum R, Tonny TS, Yasmin M, Shifa S, et al. Phytochemical analysis and investigation of anti-inflammatory and anti-ulcer activity of Terminalia bellirica leaves extract. Int J Pharmacognosy. 2019;6(2):54-65. doi: 10.13040/IJPSR.0975-8232.IJP.6(2).54-65.
  36. Ilavarasan J, Monideen S, Vijayalakshmi M. Antiulcer activity of Aegle marmelos Linn. Ancient Sci Life. 2002 Apr;21(4):256-9.
  37. Nitheesh S, Devanathan K, Balaji R. A review of Spondias pinnata (L.f.) Kurz's phytochemical constituents, traditional uses, and pharmacological activities: an important medicinal plant in Ayurveda. Texila Int J Public Health. 2024 Dec 27;Special Issue-2024:Art022. doi: 10.21522/TIJPH.2013.SE.24.05.Art022.
  38. Sai K, Chhetri SBB, Devkota SR, Khatri D. Evaluation of the Hypoglycemic Potential of Leaves Extract of Spondias pinnata (L.f.) Kurz. from Nepal. Cheng JT, editor. The Scientific World Journal. 2021 Jun 25;2021:1–6.
  39. Lv J, Yang S, Zhou W, Liu Z, Tan J, Wei M. Microbial regulation of plant secondary metabolites: Impact, mechanisms and prospects. Microbiological Research. 2024 Jun;283:127688.
  40. Ahanger MA, Bhat JA, Siddiqui MH, Rinklebe J, Ahmad P. Integration of silicon and secondary metabolites in plants: a significant association in stress tolerance. Singh V, editor. Journal of Experimental Botany. 2020 Dec 2;71(21):6758–74.
  41. Bennett RN, Wallsgrove RM. Secondary metabolites in plant defence mechanisms. New Phytologist. 1994 Aug;127(4):617–33.
  42. Nihar RK, Shreechandan P, Priyadarshini P, Sampad SS. Herbal drugs in treatment of peptic ulcer. J Bio Innov. 2017 May;6(3):499-508.
  43. Sri Laksemi DAA, Arijana IGK, Sudarmaja IM, Ariwati NL, Tunas K, Damayanti PAA, et al. Ethanol Extract of Spondias pinnata Leaves Reduce Parasite Number and Increase Macrophage Phagocytosis Capacity of Mice Infected by Plasmodium berghei. Indones Biomed J. 2021 Mar 1;13(1):40–7.
  44. Pravala EN, Tahniyath U, Vineela M, Anirudh C, Sharma MS, Aakanksha V. Formulation and evaluation of herbal drug tablets of Woodfordia fruticosa and in-vitro evaluation of it's anti-ulcer, anti-microbial and anti-inflammatory activity. World J Pharm Res. 2025;14(5):650-63.
  45. Mahato TK, Sharma K. Quantitative assessment of acid-neutralizing capacity in antibacterial and antiulcer herbal drugs. Int J Green Pharm. 2025 Jan-Mar;19(1):50-6.
  46. Kumar R. Investigation of In- Vitro Method of Antiulcer Activity. J Res Appl Sci Biotechnol. 2023 Mar 2;2(1):264–7.
  47. Pandian P. In-vitro evaluation of antiulcer activity of aqueous extract of Malvastrum tricuspidatum. Int J Pharm Sci & Res. 2021 Mar 1;12(3):1811-15. doi: 10.13040/IJPSR.0975-8232.12(3).1811-15.
  48. Rai G, Yadav P, Ganeshpurkar A. In vitro H+ -K+ ATPase inhibitory potential of methanolic extract of Cissus quadrangularis Linn. Phcog Res. 2012;4(2):123.
  49. Kumar R, Singh A, Painuly N. Investigation of in-vitro anti-oxidant & anti-ulcer activity of polyherbal medicinal plants. J Pharm Negat Results. 2022 Oct 21;13(Special Issue 1):2077-88. doi: 10.47750/pnr.2022.13.S01.244.
  50. Gupta RP, Pradeepa, Hanumanthappa M. In vitro antioxidant and H+ , K+ -ATPase inhibition activities of Acalypha wilkesiana foliage extract. J Pharm Bioall Sci. 2013;5(3):214.
  51. Tariq A, Mussarat S, Adnan M, Abd_Allah EF, Hashem A, Alqarawi AA, et al. Ethnomedicinal evaluation of medicinal plants used against gastrointestinal complaints. BioMed Res Int. 2015 May 27;2015:892947. doi: 10.1155/2015/892947.
  52. Sai Kiran PS, Kulkarni MP, Behera TK, Vandana PB, Sagar, Kumar P, et al. Potential Role of Spondias pinnata in Food and Pharmacological Applications. IJRAR. 2019 Jan;6(1):830-41.
  53. He K, Ye S, Kou Y, Du S, Yuan W, Ge L, et al. Global trends and future predictions of gastrointestinal ulcers in youth. Front Public Health. 2025 Jul 18;13:1511050. doi: 10.3389/fpubh.2025.1511050.
  54. Bereda G. Peptic Ulcer Disease: Definition, Pathophysiology, and Treatment. J Biomed Biol Sci. 2022;1(2):1-10.

Reference

  1. Srivastav Y, Kumar V, Srivastava Y, Kumar M. Peptic Ulcer Disease (PUD), Diagnosis, and Current Medication-Based Management Options: Schematic Overview. JAMPS. 2023 Dec 2;25(11):14–27.
  2. Marks JG, Miller JJ. CHAPTER 19 - Ulcers. In: Marks JG, Miller JJ, editors. Lookingbill & Marks’ Principles of Dermatology (Fourth Edition) [Internet]. Edinburgh: W.B. Saunders; 2006 [cited 2025 Oct 3]. p. 255–9. Available from: https://www.sciencedirect.com/science/article/pii/B9781416031857500242
  3. Malfertheiner P, Chan FK, McColl KE. Peptic ulcer disease. Lancet. 2009 Oct 24;374(9699):1449-61. doi: 10.1016/S0140-6736(09)60938-7.
  4. Laksemi DAAS. Biological activity of Spondias pinnata: A review. IJBS [Internet]. 2019 Dec 30 [cited 2026 Jan 26];13(2). Available from: https://ijbs-udayana.org/index.php/ijbs/article/view/218
  5. Sharifi-Rad M, Fokou PVT, Sharopov F, Martorell M, Ademiluyi AO, Rajkovic J, et al. Antiulcer Agents: From Plant Extracts to Phytochemicals in Healing Promotion. Molecules. 2018 Jul 17;23(7):1751.
  6. Singh LP, Chatterjee S, Kar SK. A comprehensive review of peptic ulcer disease: epidemiology, experimental models, and mechanistic insights. J Appl Pharm Res. 2025 Apr 30;13(2):39–54.
  7. Mukheet A, Hussain MA, Hussain SK, Tabassum G, Aliuddin SM. Anti-ulcer activity of medicinal plants: a review. Int J Pharm Sci Rev Res. 2019 Jan-Feb;54(1):96-102.
  8. Badapanda SS, Kaur A, Jain D, Bhatia D. Epidemiology, Pathogenesis, and Induction of Peptic Ulcer: A Comprehensive Review. NEMJ. 2025 Mar 19;05:e02506882348139.
  9. Altwejry AS, Alsaiari OA, Saleem ER, Khalid N, Alzahrani AA, Alamri SM, et al. AN OVERVIEW ON PEPTIC ULCER DISEASE, DIAGNOSIS AND MANAGEMENT APPROACH. 2020;
  10. Prabhu V, Shivani A. An overview of history, pathogenesis and treatment of perforated peptic ulcer disease with evaluation of prognostic scoring in adults. Ann Med Health Sci Res. 2014;4(1):22.
  11. Mehrin F, Santhosh A, Vrinda R, Thykkaden RT. Peptic ulcer disease and screening approaches: a comprehensive review. Int J Pharm Sci. 2025 Dec 20;3(12):3096-104. doi: 10.5281/zenodo.18000619.
  12. Kim SH. Peptic Ulcer Disease. Korean J Helicobacter Up Gastrointest Res. 2025 Mar 10;25(1):13–6.
  13. Ghule PV, Deshmukh AR. A comprehensive review of the screening model for the pharmacological assessment of antiulcer drugs. EPRA Int J Multidiscip Res. 2024;10(11):729–736. doi:10.36713/epra2013
  14. Abdelraheem AHM, Alharthi AZ, Alziyadi FBH. Peptic ulcer disease among adult male and female patients at King Khalid Hospital from 4-7/1434. Indo Am J Pharm Sci. 2019;06(02):2885-92.
  15. Bhoumik D, Masresha B, Mallik A. Antiulcer properties of herbal drugs: a review. Int J Biomed Res. 2017;8(03):116-124. doi: 10.7439/ijbr.v8i3.4061.
  16. S. Swathi SS, K. Lakshman KL. Phytopharmacological and Biological Exertion of Spondias pinnata: (A Review). Orient J Chem. 2022 Apr 29;38(2):268–77.
  17. Sameh S, Al-Sayed E, Labib RM, Singab AN. Genus Spondias?: A Phytochemical and Pharmacological Review. García Giménez D, editor. Evidence-Based Complementary and Alternative Medicine. 2018 Jan;2018(1):5382904.
  18. Chaniad P, Phuwajaroanpong A, Plirat W, Techarang T, Chukaew A, Punsawad C. In vivo assessment of the antimalarial activity and acute oral toxicity of an ethanolic seed extract of Spondias pinnata (L.f.) Kurz. BMC Complement Med Ther. 2022 Dec;22(1):72.
  19. Jain P. Antioxidant and Antibacterial Activities of Spondias pinnata Kurz. Leaves\. EJMP. 2014 Jan 10;4(2):183–95.
  20. Li R, Yang JJ, Song XZ, Wang YF, Corlett R, Xu YK, et al. Chemical Composition and the Cytotoxic, Antimicrobial, and Anti-Inflammatory Activities of the Fruit Peel Essential Oil from Spondias pinnata (Anacardiaceae) in Xishuangbanna, Southwest China. Molecules. 2020 Jan 15;25(2):343.
  21. Dharmani P, Palit G. Exploring Indian medicinal plants for antiulcer activity. Indian J Pharmacol. 2006 Apr;38(2):95-9.
  22. Srinivas TL, Lakshmi SM, Shama SN, Reddy GK, Prasanna KR. Medicinal plants as anti-ulcer agents. J Pharmacogn Phytochem. 2013;2(4):91-7.
  23. Widyastiwi, Oktaviani N. Antiulcer activity of Aloe vera in aspirin-induced mice. In: Proceeding of the 1st International Conference on Interprofessional Health Collaboration and Community Empowerment; 2018 Dec 7-8; Bandung, Indonesia. Bandung: Poltekkes Kemenkes Bandung; 2018. p. 190-7.
  24. Kumari MM, Chakraborty P. Evaluation of antiulcer activity of Emblica officinalis fruit extract in rats. J Innov Appl Pharm Sci. 2025;10(3):16-19.
  25. Karthikeyan S, Gobianand K. Antiulcer activity of ethanol leaf extract of Cassia fistula. Pharmaceutical Biology. 2010 Aug;48(8):869–77.
  26. Kalyani G, Kanimozhi B, Kalaivani P. Phytochemistry investigation and antiulcer activity of Mentha leaves. In: Kalaivani P, Jenefa A, Jeba Sheeja S, Krishnaveni N, editors. Synergy in sciences: from molecules to machines. 1st ed. Chennai: Merimax Publications; 2025. p. 41–53.
  27. Othman MR, Basir SA, Ahmad K, Salehen N, Nelli G, Othman R, et al. Gastroprotective Effect and Anti-Apoptotic Role of Lawsonia inermis Extract against Ethanol-Induced Gastric Ulcers in Sprague Dawley. JSM. 2025 Apr 30;54(4):1127–45.
  28. Palanisamy A, Rajesh V, Perumal P, Vamsi B. Anti ulcer activity of ethanolic extract of Annona squamosa leaves. Int J Pharm Res Dev. 2011;4(1):162–167.
  29. Divyapraba M, Chitra P, Rameshwari KS. Anti-ulcer activity of Psidium guajava on pylorus ligation induced gastric ulcer in albino rats. Int J Pharm Sci Res. 2021;12(1):443–449. doi:10.13040/IJPSR.0975-8232.12(1).443-49.
  30. Vaseem A, Ali M, Afshan K. Activity of Tulsi leaves (Ocimum sanctum linn) in protecting gastric ulcer in rats by cold restrain method. Int J Basic Clin Pharmacol. 2017 Sep 23;6(10):2343.
  31. Estella TF, Agbor AM, Fomnboh DJ, Edwige TMV, Herve B, Nono NB, et al. Phytochemical Screening, Evaluation of Anti-Peptic Ulcer Activities of Aqueous Leaf Extract of Neem Azadirachta indica A. Juss (Meliaceae) in Wistar Rats.
  32. Tembe Fokunang E, Ndi Sirri A, Mbong Grace A, Ashu Michael A, Dobgima John F, Tchadji Mayoudom Vanessa E, et al. Phytochemical Screening, Evaluation of Anti-Peptic Ulcer Activities of Aqueous Leaf Extract of Neem Azadirachta indica A. Juss (Meliaceae) in Wistar Rats. Int Res J Gastroenterol Hepatol. 2022 Jan 5;5(1):1-17. Article no.IRJGH.78019.
  33. Srikanth J, Muralidharan P. Antiulcer Activity of Morinda Citrifolia Linn Fruit Extract. J Sci Res. 2009 Apr 23;1(2):345–52.
  34. Bruce SO, Nwafor OI, Omoirri MA, Adione NM, Onyeka IP, Ezeoru VC. GC-MS, FTIR and Antiulcer Screening of Aqueous Seed Extract and Oil of Nigella sativa in Wistar Rats. J Drug Delivery Ther. 2021 Nov 15;11(6):48–60.
  35. Akter S, Begum T, Begum R, Tonny TS, Yasmin M, Shifa S, et al. Phytochemical analysis and investigation of anti-inflammatory and anti-ulcer activity of Terminalia bellirica leaves extract. Int J Pharmacognosy. 2019;6(2):54-65. doi: 10.13040/IJPSR.0975-8232.IJP.6(2).54-65.
  36. Ilavarasan J, Monideen S, Vijayalakshmi M. Antiulcer activity of Aegle marmelos Linn. Ancient Sci Life. 2002 Apr;21(4):256-9.
  37. Nitheesh S, Devanathan K, Balaji R. A review of Spondias pinnata (L.f.) Kurz's phytochemical constituents, traditional uses, and pharmacological activities: an important medicinal plant in Ayurveda. Texila Int J Public Health. 2024 Dec 27;Special Issue-2024:Art022. doi: 10.21522/TIJPH.2013.SE.24.05.Art022.
  38. Sai K, Chhetri SBB, Devkota SR, Khatri D. Evaluation of the Hypoglycemic Potential of Leaves Extract of Spondias pinnata (L.f.) Kurz. from Nepal. Cheng JT, editor. The Scientific World Journal. 2021 Jun 25;2021:1–6.
  39. Lv J, Yang S, Zhou W, Liu Z, Tan J, Wei M. Microbial regulation of plant secondary metabolites: Impact, mechanisms and prospects. Microbiological Research. 2024 Jun;283:127688.
  40. Ahanger MA, Bhat JA, Siddiqui MH, Rinklebe J, Ahmad P. Integration of silicon and secondary metabolites in plants: a significant association in stress tolerance. Singh V, editor. Journal of Experimental Botany. 2020 Dec 2;71(21):6758–74.
  41. Bennett RN, Wallsgrove RM. Secondary metabolites in plant defence mechanisms. New Phytologist. 1994 Aug;127(4):617–33.
  42. Nihar RK, Shreechandan P, Priyadarshini P, Sampad SS. Herbal drugs in treatment of peptic ulcer. J Bio Innov. 2017 May;6(3):499-508.
  43. Sri Laksemi DAA, Arijana IGK, Sudarmaja IM, Ariwati NL, Tunas K, Damayanti PAA, et al. Ethanol Extract of Spondias pinnata Leaves Reduce Parasite Number and Increase Macrophage Phagocytosis Capacity of Mice Infected by Plasmodium berghei. Indones Biomed J. 2021 Mar 1;13(1):40–7.
  44. Pravala EN, Tahniyath U, Vineela M, Anirudh C, Sharma MS, Aakanksha V. Formulation and evaluation of herbal drug tablets of Woodfordia fruticosa and in-vitro evaluation of it's anti-ulcer, anti-microbial and anti-inflammatory activity. World J Pharm Res. 2025;14(5):650-63.
  45. Mahato TK, Sharma K. Quantitative assessment of acid-neutralizing capacity in antibacterial and antiulcer herbal drugs. Int J Green Pharm. 2025 Jan-Mar;19(1):50-6.
  46. Kumar R. Investigation of In- Vitro Method of Antiulcer Activity. J Res Appl Sci Biotechnol. 2023 Mar 2;2(1):264–7.
  47. Pandian P. In-vitro evaluation of antiulcer activity of aqueous extract of Malvastrum tricuspidatum. Int J Pharm Sci & Res. 2021 Mar 1;12(3):1811-15. doi: 10.13040/IJPSR.0975-8232.12(3).1811-15.
  48. Rai G, Yadav P, Ganeshpurkar A. In vitro H+ -K+ ATPase inhibitory potential of methanolic extract of Cissus quadrangularis Linn. Phcog Res. 2012;4(2):123.
  49. Kumar R, Singh A, Painuly N. Investigation of in-vitro anti-oxidant & anti-ulcer activity of polyherbal medicinal plants. J Pharm Negat Results. 2022 Oct 21;13(Special Issue 1):2077-88. doi: 10.47750/pnr.2022.13.S01.244.
  50. Gupta RP, Pradeepa, Hanumanthappa M. In vitro antioxidant and H+ , K+ -ATPase inhibition activities of Acalypha wilkesiana foliage extract. J Pharm Bioall Sci. 2013;5(3):214.
  51. Tariq A, Mussarat S, Adnan M, Abd_Allah EF, Hashem A, Alqarawi AA, et al. Ethnomedicinal evaluation of medicinal plants used against gastrointestinal complaints. BioMed Res Int. 2015 May 27;2015:892947. doi: 10.1155/2015/892947.
  52. Sai Kiran PS, Kulkarni MP, Behera TK, Vandana PB, Sagar, Kumar P, et al. Potential Role of Spondias pinnata in Food and Pharmacological Applications. IJRAR. 2019 Jan;6(1):830-41.
  53. He K, Ye S, Kou Y, Du S, Yuan W, Ge L, et al. Global trends and future predictions of gastrointestinal ulcers in youth. Front Public Health. 2025 Jul 18;13:1511050. doi: 10.3389/fpubh.2025.1511050.
  54. Bereda G. Peptic Ulcer Disease: Definition, Pathophysiology, and Treatment. J Biomed Biol Sci. 2022;1(2):1-10.

Photo
Rynu Tom Thykaden
Corresponding author

Assosciate Proifessor, Caritas College of Pharmacy,Ettumanoor,Kottayam,Kerala

Photo
Avani Santhosh
Co-author

Caritas College of Pharmacy,Ettumanoor,Kottayam,Kerala

Photo
Fatima Mehrin
Co-author

Caritas College of Pharmacy,Ettumanoor,Kottayam,Kerala

Photo
Vrinda R.
Co-author

Caritas College of Pharmacy,Ettumanoor,Kottayam,Kerala

Fatima Mehrin, Avani Santhosh, Vrinda R, Rynu Tom Thykkaden, Evaluation Of In Vitro Anti-Ulcer Activity of Spondias Pinnata Leaf Extract, Int. J. of Pharm. Sci., 2026, Vol 4, Issue 2, 2859-2869. https://doi.org/10.5281/zenodo.18683579

More related articles
A Comprehensive Review About Exploring the Functio...
Dr. Mohd Abid, Nadir Khan, Farzeen Shaba, Abu Sehma, Mohd Faizan,...
Impact On Climate Change on Medicinal Plants and T...
Kirti Burman , Dr. Satish Nayak, ...
N-Acetyl Cysteine Modifies the Action of Disulfira...
Meenakshy E. S., Nandana C. R., Lone Ahtisham UL Farooq, Rita Ant...
A Comprehensive Review On History, Pathogenesis, And Treatment Innovations For M...
Adithi P., Monika N., , Nasiba N. K., , Nidhishree S., , Nikshep N. S., , P. Jeevitha, ...
Sources And Applications Of Chitin: A Review...
Shanmugavadivu Muthusamy, Niveda Kannappan, Dhanalakshmi Karuppasamy, ...
Mpox - Rapidly implementing Disease ...
Borphale Pallavi Rajendra , Patel Muskan Rajjak, Dharashive Pradnya Shivsamb, Giram Tushar Bankat , ...
Related Articles
Formulation, Development and Evaluation of Resveratol Nanostructured Lipid Carri...
Mayur Bhad, Vikas Shinde, Shubham Adhav, Pankaj Mahajan, ...
A Review on Enhydra Fluctuans Lour: Botanical, Phytochemical, Pharmacological, A...
Snehal Sidam, Vrutika Kachare, Akansha Ramteke, Sadhana Gautam, Bhushan Gandhare, ...
Calcinized Eggshell: An Environmentally Benign Green Catalyst For Synthesis Of N...
Jayshree Kokat , Bharat Jadhav , Rajesh Mokate, Puja Aher, ...
A Comprehensive Review About Exploring the Functional Diversity, Structural Comp...
Dr. Mohd Abid, Nadir Khan, Farzeen Shaba, Abu Sehma, Mohd Faizan, Rumana Siddqui, ...
More related articles
A Comprehensive Review About Exploring the Functional Diversity, Structural Comp...
Dr. Mohd Abid, Nadir Khan, Farzeen Shaba, Abu Sehma, Mohd Faizan, Rumana Siddqui, ...
N-Acetyl Cysteine Modifies the Action of Disulfiram on Cyclophosphamide Induced ...
Meenakshy E. S., Nandana C. R., Lone Ahtisham UL Farooq, Rita Antony Rozario, Sajna Sabu, Binil Raj ...
A Comprehensive Review About Exploring the Functional Diversity, Structural Comp...
Dr. Mohd Abid, Nadir Khan, Farzeen Shaba, Abu Sehma, Mohd Faizan, Rumana Siddqui, ...
N-Acetyl Cysteine Modifies the Action of Disulfiram on Cyclophosphamide Induced ...
Meenakshy E. S., Nandana C. R., Lone Ahtisham UL Farooq, Rita Antony Rozario, Sajna Sabu, Binil Raj ...