View Article

  • Nanofibers as Drug Delivery System: Applications in Solubility Enhancement and Controlled Drug Release

  • 1,3 Terna Public Charitable Trust's College of Engineering, Department of Pharmacy, Dharashiv, Osmanabad.
    2 Vidyaniketan College of Pharmacy Anjangaon surji.
     

Abstract

Nanofiber-based drug delivery systems are quickly becoming a modern solution for improving how medicines function in the body, particularly for drugs that have trouble dissolving and absorbing. Because nanofibers are very small and provide a large surface area, they can help medications dissolve more quickly and allow their release to be spread out ovfffer time. This makes treatment easier and potentially more comfortable. These fibers can be tailored to target specific tissues or even carry multiple drugs at the same time, creating new opportunities for therapies. The article looks at how different types of nanofibers are produced and how they enhance drug solubility and release. It also discusses methods for customizing drug delivery for the best results. With increasing research, these smart fibers might change how medications are given, resulting in better-targeted treatments, less frequent doses, and fewer side effects. In summary, nanofibers are changing the future of drug delivery by improving medicine effectiveness when people need it most.

Keywords

Nanofibers, Drug delivery system, Solubility enhancement, Controlled release & Targeted delivery.

Introduction

Drugs are essential in the diagnosis, prevention, and treatment of human and animal illnesses. In recent years, the consumption of drugs has been on the rise worldwide, due to economic growth, an aging population, increased stress, changes in living conditions, and heightened awareness of healthcare. According to statistics, global drug consumption reached $1153.1 billion in 2016 and had risen to $1298.7 billion by 2020, with 74.3% of this being chemical drugs, 20.8% biological agents, and 4.8% peptides. The most commonly consumed drugs include antineoplastic drugs (40%), cardiovascular drugs (30%), antiviral drugs (20%), and autoimmune disease drugs (10%).

Drugs have become an integral part of daily life for both humans and animals. Drug delivery systems (DDS) are formulations or devices that introduce drugs into the body and deliver them to specific target organs or tissues The solubility of a drug is a critical factor that determines its bioavailability, which is a measure of the amount of drug that reaches the systemic circulation and exerts its therapeutic effect. Poorly soluble drugs, which constitute around 40-60% of new drug candidates, often have low bioavailability and are associated with various challenges such as low oral absorption, poor stability, and lack of specificity.  One of the most effective strategies to overcome these challenges is to enhance the solubility of these drugs. Several techniques can be used to increased several solubility such as particle size reduction, pH modification, complexation, and use of solubility-enhancing excipients. ,

The controlled release of drugs is a critical concept in drug delivery, as it enables drugs to be delivered to the intended site over a long period of time. This can improve the efficacy of drugs and reduce the frequency of dosing, which is important for patient compliance and reducing side effects.

There are various methods of controlled drug release, such as chemical modification of drugs, use of polymers, and use of nanoparticles.  One of the most promising platforms for controlled drug release is nanotechnology. Nanoparticles, such as nanoparticles, nanofibers, and nanocapsules, have unique physical and chemical properties that enable them to effectively incorporate drugs and release them in a controlled manner.

Drug delivery systems that can enhance the solubility of poorly soluble drugs and control their release have attracted significant attention in recent years. Nanofibers, which are fibers with diameters in the range of 100 nm or less, have unique physical and chemical properties that make them suitable for solubility enhancement and controlled release of drugs.  The small dimensions of nanofibers, coupled with their high surface-to-volume ratio, allow them to effectively incorporate drugs and release them in a controlled manner. The fibrous structure of nanofibers also provides a large specific surface area for the adsorption of drugs, which can enhance the dissolution of drugs.  The release rate of drugs from nanofibers can be tailored by controlling various factors such as the composition, morphology, and structure of the nanofibers. ,  This article aims to provide an overview of the concept of solubility enhancement and controlled release of drugs using nanofibers, including the synthesis methods, characterization techniques, and various examples of nanofiber-based drug delivery systems.

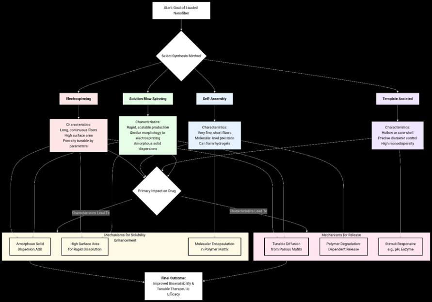
SYNTHESIS METHODS OF NANOFIBERS AND THEIR IMPACT ON DRUG SOLUBILITY AND RELEASE:

Nanofibers are a promising platform for drug delivery due to their unique physical and chemical properties. These properties can be tailored by controlling the synthesis methods of nanofibers, which have a direct impact on drug solubility and release.

There are several methods for the synthesis of nanofibers, including electrospinning, self-assembly, and template-assisted methods. Electrospinning is a widely used method for the synthesis of nanofibers, which involves the application of an electric field to a polymer solution, resulting in the formation of fibers with nanometer scale diameters range. Self-assembly methods, on the other hand, involve the spontaneous organization of molecules into nanofiber structures. Lastly, template-assisted methods involve the use of a template, such as a porous membrane, to guide the formation of nanofiber. 

The choice of synthesis method has a significant impact on the properties of nanofibers, such as their morphology, composition, and structure, which in turn can affect the solubility and release of drugs incorporated into the nanofibers. For example, electrospun nanofibers tend to have a higher surface area to volume ratio, which can increase the solubility of drugs. Additionally, the morphology and structure of nanofibers can affect the release kinetics of drugs, enabling precise control over the release rate.

Electrospinning technique:

Electrospinning is one of the most used method for producing nanofibers. This method involves the application of an electric field to a polymer solution, resulting in the formation of fibers with diameters in the nanometer range. The electric field causes the polymer solution to be drawn out into a jet, which is then solidified as it is stretched and pulled by the electric field. The resulting fibers have diameters that range from several tens of nanometers to a few micrometers, depending on the applied electric field, solution viscosity, and other parameters.  Electrospinning is a simple, low-cost, and versatile method that can be used to produce a wide range of nanofibers from various polymers. There are six main types of electrospinning procedures: basic electrospinning, hybrid electrospinning, emulsion electrospinning, melt electrospinning, coaxial electrospinning, and triaxial electrospinning. , ,  Researchers have utilized this method to create composite nanofiber materials with various properties, such as wound dressings and 3D cell culture scaffolds. However, electrospinning technology can have limitations, such as low production efficiency and difficulty in creating large-scale 3D networks, which may limit its widespread use and application .

In electro spun nanofibers, the high surface area to volume ratio allows drugs to be incorporated at high concentrations, which can increase their solubility. The high surface area also allows for an increased rate of mass transfer, which can enhance the release of drugs. Additionally, electro spun nanofibers can be designed to have a porous structure, which can further enhance the release of drugs

Self-assembly technique:

Another method for the synthesis of nanofibers is self-assembly. This method involves the spontaneous organization of molecules into nanofiber structures. Self-assembly can occur through various mechanisms, such as hydrogen bonding, electrostatic interactions, and van der Waals forces. Self-assembly can be used to produce nanofibers from a wide range of molecules, including proteins, lipids, and polysaccharides. The resulting fibers have diameters that range from several tens of nanometers to several micrometers, depending on the properties of the molecules used.

Self-assembled nanofibers also have an impact on drug solubility and release. The spontaneous organization of molecules into nanofiber structures can lead to the formation of fibers with specific morphologies, such as tubes or wires, which can affect the release kinetics of drugs. Additionally, self-assembled nanofibers can be designed to have a specific chemical composition, which can affect the solubility of drugs .

Figure 1. "Nanofiber Synthesis Methods: Impact on Drug Solubility and Release Profiles"

Template assisted synthesis:

A third method for the synthesis of nanofibers is template-assisted methods. With this technique, the formation of nanofibers guided by a template such as a porous membrane. The template provides a surface on which the fibers can grow and form a structure with a specific morphology. Template-assisted methods can be used to produce nanofibers with a wide range of morphologies, such as tubes, wires, and sheets. The resulting fibers have diameters that range from several tens of nanometers to several micrometers, depending on the properties of the template used .

In template-assisted synthesis, a polymer solution is poured over the template and then allowed to dry. The polymer molecules will then align and adhere to the template, resulting in the formation of fibers. The fibers are then removed from the template and are ready for use. One of the benefits of this method is that the template can be designed to have specific pore sizes, which can impact the size and shape of the fibers. This can lead to the creation of highly ordered and uniform fibers, which can enhance the solubility and release of drugs .

Solution blow spinning technique:

Solution blow spinning is a technique used for the production of nanofibers, which utilizes a high-pressure air stream to blow a polymer solution through a nozzle. This process results in the formation of fine fibers with diameters ranging from a few nanometers to a few micrometers. The solution blow spinning technique is particularly useful for the synthesis of electro spun nanofibers, which are made from a wide range of polymers and can be used in a variety of applications, including drug delivery and tissue engineering .

One of the primary benefits of solution blow spinning is that it enables for the production of highly uniform fibers with a high degree of control over the fiber diameter and morphology. Additionally, this technique is relatively simple and can be easily scaled up to produce large quantities of fibers .

However, the solution blow spinning technique does have some limitations. For example, it requires a high degree of control over the polymer solution properties and the air stream pressure, which can be difficult to achieve. Additionally, the fibers produced by this technique can be brittle and may not be suitable for certain applications . One of the main advantages of this technique is that it allows the production of fibers with a high surface area-to-volume ratio. Additionally, the high degree of uniformity in fiber diameter can also contribute to improved solubility, as it allows for more efficient dissolution of drugs .

Furthermore, solution blow spinning can also be used to create composite fibers, where drugs are embedded within the polymer matrix. This can lead to improved control release of drugs, as the rate of release is dependent on the rate of polymer degradation. This can be controlled by adjusting the composition of the polymer or the conditions under which the fibers are formed.

Centrifugal Spinning technique:

Centrifugal spinning is a technique for the synthesis of nanofibers that utilizes the principle of centrifugal force to produce fibers with diameters in the nanometer range. In this technique, a polymer solution is placed in a spinning chamber and is then subjected to high rotation speeds. The centrifugal force generated by the spinning motion causes the solution to be extruded through a small nozzle, resulting in the formation of fine fibers.

One advantage of the centrifugal spinning technique is that it can produce fibers with a wide range of diameters, from sub-micron to several microns. This makes it suitable for the synthesis of fibers for a variety of applications, such as tissue engineering, drug delivery, and wound healing , . Additionally, this technique can also be used to produce fibers with different morphologies, such as beads-on-string, core-shell, and hierarchical structures. ,

In terms of drug solubility and release, centrifugal spinning can be used to produce fibers with specific drug-loading capacities and release profiles. For example, by controlling the spinning conditions and the composition of the polymer solution, it is possible to produce fibers with high drug-loading capacities, which can be useful for sustained release applications. Additionally, fibers produced by centrifugal spinning can also be used to enhance the solubility of poorly soluble drugs, by increasing the surface area available for dissolution .

DRUG LOADING TECHNIQUES FOR NANOFIBER BASED DRUG DELIVERY:

Drug loading techniques for nanofibers involve incorporating drugs into the polymer matrix during the nanofiber synthesis process. There are several different techniques that can be used to achieve this, including physical adsorption, chemical conjugation, electrostatic interactions, nanoprecipitation and solvent evaporation techniques.

Physical Adsorption:

Physical adsorption is a drug loading technique, which involves adsorbing the drug onto the surface of the polymer fibers. This method involves immersing the polymer fibers in a solution containing the drug, allowing the drug molecules to adsorb onto the fibers. The adsorption process is driven by the attraction between the drug molecules and the polymer fibers. The drug loading efficiency can be influenced by several factors, including the concentration of the drug in the solution, the surface area of the fibers, and the degree of compatibility between the drug and the polymer fibers , .Physical adsorption has been used in several studies to load drugs into nanofibers for various applications. For example, in a study by Siqueira et al. (2015), physical adsorption was used to load Lipase enzyme onto Poly (lactic acid)/chitosan based nanofibers for enzyme immobilization35. Another In a study conducted by Khampieng et al. used physical adsorption to load doxycycline hyclate (DOXY-h) onto poly(acrylic acid) (PAA) nanofibers. The resultant fibers showed a fickian diffusion based release after an initial burst release in an in vitro dissolution study36.

Figure 2. Overview of Drug Loading Techniques for Nanofiber Systems

Chemical Conjugation:

Another drug loading technique is chemical conjugation, which involves covalently linking the drug to the polymer fibers. The method uses chemical linkers to connect the drug to the polymer, creating a stable chemical bond between the two molecules. This method is typically more efficient than physical adsorption, as the drug is held more securely in the polymer matrix. However, it requires more complex synthesis procedures and may also require functionalization of the polymer before conjugation. Additionally, the chemical linkers used in the conjugation process can also affect the properties of the nanofibers, such as their mechanical strength and biocompatibility. Examples of drug molecules that can be chemically conjugated to nanofibers include antibiotics, and growth factors , .

Alavarse et al. prepared a wound dressing using a Polyvinyl Alcohol (PVA)- Chitosan base loaded with Tetracycline Hydrochloride by chemical conjugation method. Before Electrospinning, the polymer solution was combined with Tetracycline hydrochloride. The resultant electrospunfibres were then crosslinked, with glutaraldehyde as a crosslinker38.

Another example is the conjugation of Nerve Growth Factor (NGF) with electrospun PEG-PCL (Polyethylene Glycol- Polycaprolactone) nanofibers studied by Cho Y et al. These conjugated nanofibrous meshes were used to study the neuronal differentiation of mesenchymal stem cells37.

Electrostatic Interaction:

Another technique is electrostatic interactions, which involves using electrostatic interactions to bind the drug to the polymer fibers. The electrostatic interaction technique for nanofiber drug loading involves incorporating drugs into the polymer matrix during the nanofiber synthesis process by utilizing electrostatic interactions between the drug and the polymer fibers. This approach operates on the concept that opposite charges attract and like charges repel. This technique can be achieved by using a positively charged drug and a negatively charged polymer, which will naturally bind to each other through electrostatic interactions. This method is also known to be more stable as the drug molecules are covalently bound to the polymer fibers. This ensures that the drug molecules are near the polymer fibers, which improves the drug release profile39.

Examples of drugs that have been loaded onto nanofibers using electrostatic interactions include doxorubicin, Paclitaxel and vancomycin. Studies have shown that electrostatic interactions have been used to load drugs onto various polymeric nanofibers, including polycaprolactone, poly (ethylene oxide), poly acrylic acid and Eudragit.

Each of these techniques has its own advantages and limitations, and the appropriate method will depend on the specific requirements of the drug and the application for which it will be used.

Table 1. Different Drug loading techniques and their applications

Sr. No.

Drug Loading technique

Drug Name

Polymer base for Nanofibers.

Drug Category

References

1

Physical Adsorption technique

Lipase enzyme

Poly (lactic acid)/Chitosan

Digestive Enzyme

35

Doxycycline Hyclate (DOXY-h)

Poly (acrylic acid) (PAA)

Tetracycline antibiotic

36

2

Chemical Conjugation Technique

Tetracycline Hydrochloride

Polyvinyl Alcohol (PVA)- Chitosan

Tetracycline antibiotic

38

Nerve Growth Factor (NGF)

Polyethylene Glycol -Polycaprolactone (PEG-PCL)

Neuropeptide

37

3

Electrostatic Interaction Technique

Doxorubicin Hydrochloride (DOX)

Polycaprolactone (PCL),

Polyacrylic acid

Antineoplastic drug

40

Paclitaxel (PTX)

Polyethylene Oxide (PEO),

Cellulose Acetate

Antineoplastic drug

45

Vancomycin

Eudragit E100

Glycopeptide antibiotics

41

4

Nanoprecipitation technique

Doxorubicin Hydrochloride

(DOX)

Poly(?-caprolactone)

Antineoplastic drug

46

Paclitaxel (PTX)

Poly(l-lactide) (PLLA)

Antineoplastic drug

42

Polymyxin B

PLA-b-PEG polymer

Polypeptide bactericidal antibiotic

47

5

Solvent Evaporation technique

Paclitaxel (PTX)

Poly(l-lactide) (PLLA)

Antineoplastic drug

42

Insulin

Chitosan-Polyethylene Oxide

Peptide Hormone

44

Nanoprecipitation technique:

Nanoprecipitation is a technique for loading drugs into nanofibers by creating a nanoparticle suspension of the drug within a polymer solution. This technique involves dissolving the drug in a solvent and then adding it to a polymer solution. The mixture is then rapidly cooled or subjected to a high shear force, causing the drug to precipitate out of solution and form nanoparticles within the polymer matrix42.

Examples of drugs that have been loaded into nanofibers using nanoprecipitation include anticancer drugs, such as paclitaxel and doxorubicin, as well as proteins and peptides. These drugs have been found to have improved solubility and controlled release when loaded into nanofibers using nanoprecipitation.

Solvent Evaporation technique:

The solvent evaporation technique is a method of loading drugs into nanofibers by dissolving the drug in a solvent and then evaporating the solvent to leave the drug incorporated into the polymer matrix. This technique can be used for both hydrophilic and hydrophobic drugs and is suitable for drugs that are not stable in high temperatures or high shear. The drug can be dissolved in a solvent and then added to the polymer solution before electrospinning or it can be added to the electrospinning solution after the polymer has been dissolved.

One example of using this technique is a study by Li et al. where they loaded paclitaxel, a hydrophobic anticancer drug, into poly(L-lactide) (PLLA) nanofibers using the solvent evaporation method42.

Another example is a study by Lancina et al. where they loaded insulin, a high molecular weight hormone, into Chitosan- poly (ethylene oxide) (PEO) nanofibers using the solvent evaporation method. They dissolved insulin in water and added it to the Chitosan-PEO solution before electrospinning. The result nanofibers had a high buccal permeation due to the high mucoadhesive activity of chitosan.

CHARACTERIZATION TECHNIQUES FOR EVALUATING THE DRUG LOADING AND RELEASE PROPERTIES OF NANOFIBER-BASED SYSTEMS:

There are several characterization techniques that can be used to evaluate the drug loading and release properties of nanofiber-based systems. Some of the most used techniques include: UV Spectroscopy, FT-IR Studies, XRD, SEM, TEM, Zeta Potential, Light scattering studies and drug release studies.

UV-Vis spectroscopy: This technique is used to measure the concentration of a drug in a solution or on the surface of a nanofiber. It can be used to determine the amount of drug that has been loaded onto a nanofiber and to monitor the release of the drug from the nanofiber over time.

Fourier-transform infrared spectroscopy (FTIR): Using this method, one can determine which chemical linkages between a drug and a polymer in a nanofiber. It can be used to confirm that a drug has been covalently linked to a polymer in a nanofiber through chemical conjugation.

X-ray diffraction (XRD): This technique is used to determine the crystal structure of a drug in a nanofiber. It can be used to confirm that a drug is in the crystalline form that is required for optimal activity.

Scanning electron microscopy (SEM): This technique is used to examine the surface morphology of a nanofiber. It can be used to determine the size and shape of a nanofiber, as well as to confirm that a drug is evenly distributed on the surface of a nanofiber 47.

Transmission electron microscopy (TEM): This technique is used to examine the internal structure of a nanofiber. It can be used to determine the size and shape of the drug particles that are embedded in a nanofiber, as well as to confirm that a drug is evenly distributed throughout a nanofiber

Zeta potential: This approach is used to determine the surface charge of a nanofiber. It can be used to confirm that the charge density of a nanofiber is suitable for electrostatic interactions with a drug48.

In-vitro release studies: This technique is used to study the release of drugs from nanofiber matrices. It can be used to determine the release kinetics of drugs from nanofiber matrices and to compare the release profiles of different drugs or different nanofiber matrices.

In-vivo studies: This technique is used to study the pharmacokinetics and pharmacodynamics of drugs that are delivered from nanofiber matrices. It can be used to determine the efficacy of drugs that are delivered from nanofiber matrices and to compare the efficacy of different drugs or different nanofiber matrices.

COMPARISON OF NANOFIBER-BASED SYSTEMS WITH TRADITIONAL DRUG DELIVERY SYSTEMS:

Nanofiber-based systems have been widely studied as a potential drug delivery platform due to their unique properties, such as high surface area to volume ratio, tunable pore size, and biocompatibility. These properties can be exploited to enhance drug solubility and control drug release. Traditional drug delivery systems, such as tablets and capsules, have been used for decades and have proven to be effective for oral drug delivery. However, these systems have certain limitations, such as poor bioavailability and lack of control over drug release.

Compared to traditional drug delivery systems, nanofiber-based systems have several advantages. For example, the high surface area to volume ratio of nanofibers can enhance drug solubility by increasing the amount of drug that can be loaded onto the fibers. Additionally, the pore size of nanofibers can be controlled to achieve a desired release profile for a drug. Additionally, to enhance their functionality, nanofibers can be functionalized with bioactive chemicals and to improve their performance50, 

Nanofiber based drug delivery systems for anticancer drugs are currently under preclinical and clinical trials. Most widely studied anticancer drugs developed in nanofiber-based delivery system were from natural sources. These were mostly incorporated into nanofibers to increase the solubility of such drugs. Electro spun Nanofibers of the drug Camptothecin have been developed in various polymer bases including Polycaprolactone, Polyethylene glycol and Peptide bases for improved solubility and enhanced anticancer activity , ,  Doxorubicin is a hydrophobic drug that has been incorporated into nanofibrous bases like Polycaprolactone and Polyethylene Glycol for improved water solubility and targeted drug delivery . Tangeretin is another antineoplastic drug that was incorporated in Polyvinyl Alcohol and PolyAcrylic acid nanofibres by emulsion electrospinning techique . Tamoxifen was incorporated in nanofibers by side by side electrospinning technique .

Among antibiotics, Moxifloxacin have been incorporated in nanofibrous form including gelatin and Polycaprolactone bases using electrospinning technique . Tetracycline was developed into fast dissolving formulations by electrospinning using Hydroxypropyl-beta-cyclodextrin base62.

Acyclovir is an antiviral drug that was incorporated in cellulose acetate nanofibers by triaxial electrospinning technique . Examples among BCS class II drugs that have been developed into nanofibers for solubility enhancement include Irbesartan, Cyclosporine, Ibuprofen, Lovastatin . Irbesartan is an angiotensin II receptor antagonist which was electrospun with Poly vinyl Pyrollidine (PVP) into nanofibers for dissolution enhancement . Cyclosporine is an immunosuppressant drug that was also incorporated into Polyvinyl pyrollidone (PVP) fibers by electrospinning48.

Ibuprofen and acetaminophen are analgesic drugs that were incorporated in nanofibers with various bases. Ibuprofen was electrospun for improved solubility  whereas acetaminophen was electrospun for local application for burn wounds.

Table 2. List of drugs developed in nanofibrous dosage form along with their applications

Drug Name

Drug Category

Polymer base for Nanofibers

Nanofiber synthesis technique

Application

References

Acetaminophen

Analgesic

Polyvinyl pyrolldine

Electrospinning

Wound dressing

??35?

 

Acyclovir

Antiviral

Cellulose acetate

Triaxial Electrospinning

Sustained Release formulation

??36?

 

Camptothecin

Antineoplastic

Polyethylene glycol, Polycaprolactone, Peptides

Electrospinning

 

Acid responsive drug delivery

??38?

 

Doxorubicin

Antineoplastic

Polyvinyl Alcohol

(PVA), Polycaprolactone(PCL)

Coaxial Electrospinning

Solubility enhancement and targeted drug delivery.

??37?

 

Doxycycline

Antibiotic

Polycaprolactone/polyvinyl alcohol (PCL/PVA)

Coaxial Electrospinning

Implant

??40?

 

5-Flurouracil

Anticancer

Polyvinyl Pyrollidine (PVP), PLGA

Coaxial Electrospinning

Targeted drug delivery

??39,45?

 

Ibuprofen

Analgesic

Polyvinyl Pyrrolidone PVP

Electrospinning

Oral Solubility enhancement

??41?

 

Moxifloxacin

Antibiotic

Gelatin, Polycaprolactone (PCL)

Quadaxial Electrospinning

Controlled drug release formulation

??46?

 

Nimorazole

Antibiotic

poly(L-lactide-co-ε-caprolactone) and poly(L-lactide-co-glycolide-co-trimethylene carbonate)

Coaxial Electrospinning

Delayed and prolonged release

??42?

 

Paclitaxel

Anticancer

chitosan/polyethylene oxide (PEO), Hyaluronic cid

Coaxial Electrospinning

 

Controlled release

??47?

 

Tamoxifen

Anticancer

Poly Vinyl Pyrollidone (PVP),

Ethyl Cellulose(EC)

Side by side Electrospinning

Sustained Release formulation

??42?

 

Tangeritin

Phytoconstituent Flavanoid

Polyvinyl Alcohol (PVA), Polyacrylic acid (PAA)

Emulsion Electrospinning

Sustained release Formulation

??44?

 

Temozolamide

 

Alkyating agent (Anticancer)

PCL-Diol-b-PU/gold nanocompsite

Coaxial Electrospinning

Electrospinning

??35?

 

Tetracycline

Antibiotic

Hydroxy propyl Beta Cyclodextrin

Electrospinning

Fast dissolving formulation

??36?

 

FUTURE PERSPECTIVES AND RESEARCH DIRECTIONS IN THE APPLICATION OF NANOFIBERS FOR DRUG DELIVERY:

There are several future perspectives and research directions in the application of nanofibers for drug delivery that have the potential to improve their effectiveness and practicality.

One promising area of research is the use of different types of nanofibers, such as those made from biodegradable polymers, to enhance the biocompatibility and safety of these systems. Additionally, the use of nanofibers made from biodegradable polymers can also improve the controlled release of drugs by enabling the fibers to degrade over time53.

Another area of research is the development of new techniques for the synthesis of nanofibers, such as those that are scalable and cost-effective. This can make the production of nanofiber-based systems more accessible for practical applications. In addition, there is a growing interest in the use of nanofibers for targeted drug delivery, such as using functionalized nanofibers that can specifically target cancer cells. This can improve the efficacy of the drug delivery while reducing toxicity to healthy cells .

Furthermore, researchers are also exploring the use of nanofibers for the delivery of macromolecules and gene therapy. This includes the use of nanofibers as scaffolds for regenerative medicine, such as tissue engineering . Researchers are also exploring the use of nanofibers in combination with other technologies, such as nanoparticles, to enhance the solubility and controlled release of drugs.

CONCLUSION:

In conclusion, it has been established that nanofiber-based systems are a promising platform for enhancing the solubility and controlled release of drugs. The small size and high surface area of nanofibers enable them to effectively increase the solubility and dissolution of poorly soluble drugs, and also control the release of drugs over an extended period of time. Many drugs have shown improved efficacy with the use of nanofibers as drug delivery system. Furthermore, the utilization of different types of nanofibers and functionalization methods can facilitate targeted drug delivery and the simultaneous delivery of multiple drugs or therapeutic agents. Overall, the current state of the field of nanofibers for increasing drug solubility and controlled release is promising, and ongoing research is expected to continue to improve the effectiveness and practicality of these systems.

REFERENCES

  1. Qureshi, M. H. Top 200 Pharmaceuticals 2021V2. Top 200 pharmaceuticals 2021V2Scribd. Scribd. Available at: https://www.scribd.com/document/606468041/Top-200-Pharmaceuticals-2021V2-1 (Accessed: February 3, 2023).
  2. Savjani KT, Gajjar AK, Savjani JK. Drug Solubility: Importance and Enhancement Techniques. ISRN Pharm 2012; 2012: 1–10. https://doi.org/10.5402/2012/195727.
  3. Bhalani D v., Nutan B, Kumar A, Singh Chandel AK. Bioavailability Enhancement Techniques for Poorly Aqueous Soluble Drugs and Therapeutics. Biomedicines 2022; 10. https://doi.org/10.3390/biomedicines10092055.
  4. Shukla V, Anand Kharia Aurobindo Pharma A, Deepshikha S, Vaibhav S, Ankit Anand K, P CD. Techniques for solubility enhancement of poorly soluble drugs: An overview. Journal of Medical Pharmaceutical and Allied Sciences 2012:18–38.
  5. Adepu S, Ramakrishna S. Controlled drug delivery systems: Current status and future directions. Molecules 2021;26. https://doi.org/10.3390/molecules26195905.
  6. Liechty WB, Kryscio DR, Slaughter B v., Peppas NA. Polymers for drug delivery systems. Annu Rev Chem Biomol Eng 2010; 1: 149–73. https://doi.org/10.1146/annurev-chembioeng-073009-100847.
  7. Lee JH, Yeo Y. Controlled drug release from pharmaceutical nanocarriers. Chem Eng Sci 2015; 125: 75–84. https://doi.org/10.1016/j.ces.2014.08.046.
  8. Morie A, Garg T, Goyal AK, Rath G. Nanofibers as novel drug carrier - An overview. Artif Cells Nanomed Biotechnol 2016; 44. https://doi.org/10.3109/21691401.2014.927879.
  9. Patel GC, Yadav BK. Polymeric nanofibers for controlled drug delivery applications. Organic Materials as Smart Nanocarriers for Drug Delivery, 2018; https://doi.org/10.1016/B978-0-12-813663-8.00004-X.
  10. Hrib J, Sirc J, Hobzova R, Hampejsova Z, Bosakova Z, Munzarova M, et al. Nanofibers for drug delivery - Incorporation and release of model molecules, influence of molecular weight and polymer structure. Beilstein Journal of Nanotechnology 2015; 6: 1939–1945. https://doi.org/10.3762/bjnano.6.198.
  11. Haroosh HJ, Dong Y, Jasim S, Ramakrishna S. Morphological Structures and Drug Release Effect of Multiple Electrospun Nanofibre Membrane Systems Based on PLA, PCL, and PCL/Magnetic Nanoparticle Composites. J Nanomater 2022; 19. https://doi.org/10.1155/2022/5190163.
  12. Kenry, Lim CT. Nanofiber technology: current status and emerging developments. Prog Polym Sci 2017;70: 1-17. https://doi.org/10.1016/j.progpolymsci.2017.03.002.
  13. Alghoraibi I, Alomari S. Different Methods for Nanofiber Design and Fabrication. Handbook of Nanofibers, 2019: 3-44. https://doi.org/10.1007/978-3-319-53655-2_11.
  14. Haider A, Haider S, Kang IK. A comprehensive review summarizing the effect of electrospinning parameters and potential applications of nanofibers in biomedical and biotechnology. Arabian Journal of Chemistry 2018; 11(8): 1165-1188. https://doi.org/10.1016/j.arabjc.2015.11.015.
  15. Wei Z. Research Process of Polymer Nanofibers Prepared by Melt Spinning. IOP Conf Ser Mater Sci Eng, 2018; 452 (2): 2002. https://doi.org/10.1088/1757-899X/452/2/022002.
  16. Yu DG, Li XY, Wang X, Yang JH, Bligh SWA, Williams GR. Nanofibers Fabricated Using Triaxial Electrospinning as Zero Order Drug Delivery Systems. ACS Appl Mater Interfaces 2015; 7(33): 18891–18897. https://doi.org/10.1021/acsami.5b06007.
  17. Buzgo M, Mickova A, Doupnik M, Rampichova M. Blend electrospinning, coaxial electrospinning, and emulsion electrospinning techniques. Core-Shell Nanostructures for Drug Delivery and Theranostics: Challenges, Strategies and Prospects for Novel Carrier Systems, 2018: 325-347. https://doi.org/10.1016/B978-0-08-102198-9.00011-9.
  18. Bacakova L, Pajorova J, Bacakova M, Skogberg A, Kallio P, Kolarova K, et al. Versatile application of nanocellulose: From industry to skin tissue engineering and wound healing. Nanomaterials 2019; 9(2): 164. https://doi.org/10.3390/nano9020164.
  19. Luraghi A, Peri F, Moroni L. Electrospinning for drug delivery applications: A review. Journal of Controlled Release 2021; 334: 463-484. https://doi.org/10.1016/j.jconrel.2021.03.033
  20. Zhang B. Principles, Methods, Formation Mechanisms, and Structures of Nanomaterials Prepared via Self-Assembly. Physical Fundamentals of Nanomaterials, 2018: 177-210. https://doi.org/10.1016/b978-0-12-410417-4.00005-8.
  21. Yadav S, Sharma AK, Kumar P. Nanoscale Self-Assembly for Therapeutic Delivery. Front Bioeng Biotechnol 2020; 8. https://doi.org/10.3389/fbioe.2020.00127.
  22. Yadav S, Sharma AK, Kumar P. Nanoscale Self-Assembly for Therapeutic Delivery. Front Bioeng Biotechnol 2020; 8. https://doi.org/10.3389/fbioe.2020.00127.
  23. Dougherty, S. (1970) [PDF] template-assisted fabrication of nano-biomaterials: Semantic scholar, [PDF] Template-assisted fabrication of nano-biomaterials | Semantic Scholar. Available at: https://www.semanticscholar.org/paper/Template-assisted-fabrication-of-nano-biomaterials-Dougherty/1ebcf57b6ad60285b42d9e567702bc54f04d6b6e.
  24. Dougherty, S. (1970) [PDF] template-assisted fabrication of nano-biomaterials: Semantic scholar, [PDF] Template-assisted fabrication of nano-biomaterials | Semantic Scholar. Available at: https://www.semanticscholar.org/paper/Template-assisted-fabrication-of-nano-biomaterials-Dougherty/1ebcf57b6ad60285b42d9e567702bc54f04d6b6e.
  25. Vasireddi R, Kruse J, Vakili M, Kulkarni S, Keller TF, Monteiro DCF, et al. Solution blow spinning of polymer/nanocomposite micro-/nanofibers with tunable diameters and morphologies using a gas dynamic virtual nozzle. Sci Rep 2019; 9: 14297. https://doi.org/10.1038/s41598-019-50477-6.
  26. Gao Y, Zhang J, Su Y, Wang H, Wang XX, Huang LP, et al. Recent progress and challenges in solution blow spinning. Mater Horiz 2021; 8: 426-446. https://doi.org/10.1039/d0mh01096k.
  27. Santos DM, Correa DS, Medeiros ES, Oliveira JE, Mattoso LHC. Advances in Functional Polymer Nanofibers: From Spinning Fabrication Techniques to Recent Biomedical Applications. ACS Appl Mater Interfaces 2020; 12 (41): 45673–45701. https://doi.org/10.1021/acsami.0c12410.
  28. Souza MA, Sakamoto KY, Mattoso LHC. Release of the diclofenac sodium by nanofibers of poly (3-hydroxybutyrate- co -3-hydroxyvalerate) obtained from electrospinning and solution blow spinning. J Nanomater 2014; 2014. https://doi.org/10.1155/2014/129035.
  29. Zhang X, Lu Y. Centrifugal spinning: An alternative approach to fabricate nanofibers at high speed and low cost. Polymer Reviews 2014; 54(4): 677-701. https://doi.org/10.1080/15583724.2014.935858.
  30. Satish S, Priya R. A mini review on centrifugal spinning technique for production of nanofibers and its applications in drug delivery. Journal of Medical Pharmaceutical and Allied Sciences 2022; 11: 4349–52. https://doi.org/10.22270/jmpas.V11I1.2176.
  31. Ren L, Pandit V, Elkin J, Denman T, Cooper JA, Kotha SP. Large-scale and highly efficient synthesis of micro- and nano-fibers with controlled fiber morphology by centrifugal jet spinning for tissue regeneration. Nanoscale 2013; 5: 2337-2345. https://doi.org/10.1039/c3nr33423f.
  32. Krifa M, Hammami MA, Wu H. Occurrence and morphology of bead-on-string structures in centrifugal forcespun PA6 fibers. Journal of the Textile Institute 2015; 106: 284-294. https://doi.org/10.1080/00405000.2014.917812.
  33. Buzgo M, Rampichova M, Vocetkova K, Sovkova V, Lukasova V, Doupnik M, et al. Emulsion centrifugal spinning for production of 3D drug releasing nanofibres with core/shell structure. RSC Adv 2017; 7(3). https://doi.org/10.1039/c6ra26606a.
  34. Satish S, Priya R. A mini review on centrifugal spinning technique for production of nanofibers and its applications in drug delivery. Journal of Medical Pharmaceutical and Allied Sciences 2022; 11: 4349–52. https://doi.org/10.22270/jmpas.V11I1.2176.
  35. Zhong H, Li Z, Zhao T, Chen Y. Surface Modification of Nanofibers by Physical Adsorption of Fiber-Homologous Amphiphilic Copolymers and Nanofiber-Reinforced Hydrogels with Excellent Tissue Adhesion. ACS Biomater Sci Eng 2021; 7 (10): 4828–4837. https://doi.org/10.1021/acsbiomaterials.1c00982.
  36. Nataly M. Poly (lactic acid)/chitosan fiber mats: Investigation of effects of the support on lipase immobilization. Int J Biol Macromol 2015; 72: 998-1004. https://doi.org/10.1016/j.ijbiomac.2014.08.048.
  37. Khampieng T, Wnek GE, Supaphol P. Electrospun DOXY-h loaded-poly(acrylic acid) nanofiber mats: In vitro drug release and antibacterial properties investigation. J Biomater Sci Polym Ed 2014; 25 (12): 1292-1305. https://doi.org/10.1080/09205063.2014.929431.
  38. Cho Y il, Choi JS, Jeong SY, Yoo HS. Nerve growth factor (NGF)-conjugated electrospun nanostructures with topographical cues for neuronal differentiation of mesenchymal stem cells. Acta Biomater 2010; 6(12): 4725-4733. https://doi.org/10.1016/j.actbio.2010.06.019.
  39. Alavarse AC, de Oliveira Silva FW, Colque JT, da Silva VM, Prieto T, Venancio EC, et al. Tetracycline hydrochloride-loaded electrospun nanofibers mats based on PVA and chitosan for wound dressing. Materials Science and Engineering C 2017; 77: 271-281. https://doi.org/10.1016/j.msec.2017.03.199.
  40. Ma G, Liu Y, Peng C, Fang D, He B, Nie J. Paclitaxel loaded electrospun porous nanofibers as mat potential application for chemotherapy against prostate cancer. Carbohydr Polym 2011; 86: 505–12. https://doi.org/10.1016/j.carbpol.2011.04.082.
  41. Tiwari AP, Bhattarai DP, Maharjan B, Ko SW, Kim HY, Park CH, et al. Polydopamine-based Implantable Multifunctional Nanocarpet for Highly Efficient Photothermal-chemo Therapy. Sci Rep 2019; 9: 2493. https://doi.org/10.1038/s41598-019-39457-y. 
  42. Abdel-Rahman LM, Eltaher HM, Abdelraouf K, Bahey-El-Din M, Ismail C, Kenawy ERS, et al. Vancomycin-functionalized Eudragit-based nanofibers: Tunable drug release and wound healing efficacy. J Drug Deliv Sci Technol 2020; 58: 101812. https://doi.org/10.1016/j.jddst.2020.101812.
  43. Liu W, Wei J, Chen Y. Electrospun poly(l-lactide) nanofibers loaded with paclitaxel and water-soluble fullerenes for drug delivery and bioimaging. New Journal of Chemistry 2014; 38: 6223-6229. https://doi.org/10.1039/c4nj01259c.
  44. Wang Z, Zhao Y, Shen M, Tomás H, Zhou B, Shi X. Antitumor Efficacy of Doxorubicin?Loaded Electrospun Attapulgite–Poly(Lactic?co?glycolic Acid) Composite Nanofibers. J Funct Biomater 2022; 13(2): 55 https://doi.org/10.3390/jfb13020055.
  45. Dubey P, Barker SA, Craig DQM. Design and Characterization of Cyclosporine A-Loaded Nanofibers for Enhanced Drug Dissolution. ACS Omega 2020; 5(2): 1003–1013. https://doi.org/10.1021/acsomega.9b02616.
  46. Ta?ski T, Matysiak W, Witek P. Uv-vis analysis of composite polyacrylonitrile/iron oxide nanoparticles thin fibrous mats. Applied Engineering Letters 2017; 2(1): 54-59.
  47. Ganjkhanlou Y, Bayandori Moghaddam A, Hosseini S, Nazari T, Gazmeh A, Badraghi J. Application of image analysis in the characterization of electrospun nanofibers. Iranian Journal of Chemistry and Chemical Engineering (IJCCE). 2014 Jun 1; 33(2): 37-45. https://doi.org/10.30492/IJCCE.2014.10750
  48. Robles-García JL, Meléndez A, Yates D, Santiago-Avilés JJ, Ramos I, Campo EM. Transmission electron microscopy of electrospun GaN nanofibers. Scanning Microscopies 2011: Advanced Microscopy Technologies for Defense, Homeland Security, Forensic, Life, Environmental, and Industrial Sciences, vol. 8036, 2011. https://doi.org/10.1117/12.885543.
  49. Uhljar LÉ, Kan SY, Radacsi N, Koutsos V, Szabó-Révész P, Ambrus R. In vitro drug release, permeability, and structural test of ciprofloxacin-loaded nanofibers. Pharmaceutics 2021; 13(4): 556. https://doi.org/10.3390/pharmaceutics13040556.
  50. Torres-Martínez EJ, Pérez-González GL, Serrano-Medina A, Grande D, Vera-Graziano R, Cornejo-Bravo JM, et al. Drugs Loaded into Electrospun Polymeric Nanofibers for Delivery. Journal of Pharmacy and Pharmaceutical Sciences 2019; 22(1): 313–331. https://doi.org/10.18433/jpps29674.
  51. Cheng H, Yang X, Che X, Yang M, Zhai G. Biomedical application and controlled drug release of electrospun fibrous materials. Materials Science and Engineering C 2018; 90: 750-763. https://doi.org/10.1016/j.msec.2018.05.007.
  52. Zhou Z, Piao Y, Hao L, Wang G, Zhou Z, Shen Y. Acidity-responsive shell-sheddable camptothecin-based nanofibers for carrier-free cancer drug delivery. Nanoscale 2019; 11(34): 15907-15916. https://doi.org/10.1039/c9nr03872h.
  53. Soukasene S, Toft DJ, Moyer TJ, Lu H, Lee HK, Standley SM, et al. Antitumor activity of peptide amphiphile nanofiber-encapsulated camptothecin. ACS Nano 2011; 5. https://doi.org/10.1021/nn203343z.
  54. Amna T, Barakat NAM, Hassan MS, Khil MS, Kim HY. Camptothecin loaded poly(ε-caprolactone) nanofibers via one-step electrospinning and their cytotoxicity impact. Colloids Surf A Physicochem Eng Asp 2013; 431. https://doi.org/10.1016/j.colsurfa.2013.04.026.
  55. Yan E, Jiang J, Yang X, Fan L, Wang Y, An Q, et al. pH-sensitive core-shell electrospun nanofibers based on polyvinyl alcohol/polycaprolactone as a potential drug delivery system for the chemotherapy against cervical cancer. J Drug Deliv Sci Technol 2020; 55: 101455. https://doi.org/10.1016/j.jddst.2019.101455.
  56. Zhan F, Yan X, Li J, Sheng F, Li B. Encapsulation of tangeretin in PVA/PAA crosslinking electrospun fibers by emulsion-electrospinning: Morphology characterization, slow-release, and antioxidant activity assessment. Food Chem 2021; 337: 127763. https://doi.org/10.1016/j.foodchem.2020.127763.
  57. Zheng X, Kang S, Wang K, Yang Y, Yu DG, Wan F, et al. Combination of structure-performance and shape-performance relationships for better biphasic release in electrospun Janus fibers. Int J Pharm 2021; 596: 120203. https://doi.org/10.1016/j.ijpharm.2021.120203.
  58. Zhang X, Chi C, Chen J, Zhang X, Gong M, Wang X, et al. Electrospun quad-axial nanofibers for controlled and sustained drug delivery. Mater Des 2021; 206: 109732. https://doi.org/10.1016/j.matdes.2021.109732. 
  59. Hsiung E, Celebioglu A, Chowdhury R, Kilic ME, Durgun E, Altier C, et al. Antibacterial nanofibers of pullulan/tetracycline-cyclodextrin inclusion complexes for Fast-Disintegrating oral drug delivery. J Colloid Interface Sci 2022; 610: 321-333. https://doi.org/10.1016/j.jcis.2021.12.013.
  60. Wang M, Hou J, Yu DG, Li S, Zhu J, Chen Z. Electrospun tri-layer nanodepots for sustained release of acyclovir. J Alloys Compd 2020; 846: 156471. https://doi.org/10.1016/j.jallcom.2020.156471.
  61. Kamble RN, Gaikwad S, Maske A, Patil SS. Fabrication of electrospun nanofibres of BCS II drug for enhanced dissolution and permeation across skin. J Adv Res 2016; 7: 483-9. https://doi.org/10.1016/j.jare.2016.03.009
  62. Panda DS, Alruwaili NK, Pattnaik S, Swain K. Ibuprofen Loaded Electrospun Polymeric Nanofibers: A Strategy to Improve Oral Absorption. Acta Chim Slov 2022; 69(2): 483–8. https://doi.org/10.17344/acsi.2022.7370.
  63. Kajdi? S, Zupan?i? Š, Roškar R, Kocbek P. The potential of nanofibers to increase solubility and dissolution rate of the poorly soluble and chemically unstable drug lovastatin. Int J Pharm 2020; 573: 118809. https://doi.org/10.1016/j.ijpharm.2019.118809.
  64. Yang G, Wang J, Wang Y, Li L, Guo X, Zhou S. An implantable active-targeting micelle-in-nanofiber device for efficient and safe cancer therapy. ACS Nano 2015; 9(2): 1161-1174. https://doi.org/10.1021/nn504573u.
  65. Vasita R, Katti DS. Nanofibers and their applications in tissue engineering. Int J Nanomedicine 2006; 1(1): 15-30. https://doi.org/10.2147/nano.2006.1.1.15.

Reference

  1. Qureshi, M. H. Top 200 Pharmaceuticals 2021V2. Top 200 pharmaceuticals 2021V2Scribd. Scribd. Available at: https://www.scribd.com/document/606468041/Top-200-Pharmaceuticals-2021V2-1 (Accessed: February 3, 2023).
  2. Savjani KT, Gajjar AK, Savjani JK. Drug Solubility: Importance and Enhancement Techniques. ISRN Pharm 2012; 2012: 1–10. https://doi.org/10.5402/2012/195727.
  3. Bhalani D v., Nutan B, Kumar A, Singh Chandel AK. Bioavailability Enhancement Techniques for Poorly Aqueous Soluble Drugs and Therapeutics. Biomedicines 2022; 10. https://doi.org/10.3390/biomedicines10092055.
  4. Shukla V, Anand Kharia Aurobindo Pharma A, Deepshikha S, Vaibhav S, Ankit Anand K, P CD. Techniques for solubility enhancement of poorly soluble drugs: An overview. Journal of Medical Pharmaceutical and Allied Sciences 2012:18–38.
  5. Adepu S, Ramakrishna S. Controlled drug delivery systems: Current status and future directions. Molecules 2021;26. https://doi.org/10.3390/molecules26195905.
  6. Liechty WB, Kryscio DR, Slaughter B v., Peppas NA. Polymers for drug delivery systems. Annu Rev Chem Biomol Eng 2010; 1: 149–73. https://doi.org/10.1146/annurev-chembioeng-073009-100847.
  7. Lee JH, Yeo Y. Controlled drug release from pharmaceutical nanocarriers. Chem Eng Sci 2015; 125: 75–84. https://doi.org/10.1016/j.ces.2014.08.046.
  8. Morie A, Garg T, Goyal AK, Rath G. Nanofibers as novel drug carrier - An overview. Artif Cells Nanomed Biotechnol 2016; 44. https://doi.org/10.3109/21691401.2014.927879.
  9. Patel GC, Yadav BK. Polymeric nanofibers for controlled drug delivery applications. Organic Materials as Smart Nanocarriers for Drug Delivery, 2018; https://doi.org/10.1016/B978-0-12-813663-8.00004-X.
  10. Hrib J, Sirc J, Hobzova R, Hampejsova Z, Bosakova Z, Munzarova M, et al. Nanofibers for drug delivery - Incorporation and release of model molecules, influence of molecular weight and polymer structure. Beilstein Journal of Nanotechnology 2015; 6: 1939–1945. https://doi.org/10.3762/bjnano.6.198.
  11. Haroosh HJ, Dong Y, Jasim S, Ramakrishna S. Morphological Structures and Drug Release Effect of Multiple Electrospun Nanofibre Membrane Systems Based on PLA, PCL, and PCL/Magnetic Nanoparticle Composites. J Nanomater 2022; 19. https://doi.org/10.1155/2022/5190163.
  12. Kenry, Lim CT. Nanofiber technology: current status and emerging developments. Prog Polym Sci 2017;70: 1-17. https://doi.org/10.1016/j.progpolymsci.2017.03.002.
  13. Alghoraibi I, Alomari S. Different Methods for Nanofiber Design and Fabrication. Handbook of Nanofibers, 2019: 3-44. https://doi.org/10.1007/978-3-319-53655-2_11.
  14. Haider A, Haider S, Kang IK. A comprehensive review summarizing the effect of electrospinning parameters and potential applications of nanofibers in biomedical and biotechnology. Arabian Journal of Chemistry 2018; 11(8): 1165-1188. https://doi.org/10.1016/j.arabjc.2015.11.015.
  15. Wei Z. Research Process of Polymer Nanofibers Prepared by Melt Spinning. IOP Conf Ser Mater Sci Eng, 2018; 452 (2): 2002. https://doi.org/10.1088/1757-899X/452/2/022002.
  16. Yu DG, Li XY, Wang X, Yang JH, Bligh SWA, Williams GR. Nanofibers Fabricated Using Triaxial Electrospinning as Zero Order Drug Delivery Systems. ACS Appl Mater Interfaces 2015; 7(33): 18891–18897. https://doi.org/10.1021/acsami.5b06007.
  17. Buzgo M, Mickova A, Doupnik M, Rampichova M. Blend electrospinning, coaxial electrospinning, and emulsion electrospinning techniques. Core-Shell Nanostructures for Drug Delivery and Theranostics: Challenges, Strategies and Prospects for Novel Carrier Systems, 2018: 325-347. https://doi.org/10.1016/B978-0-08-102198-9.00011-9.
  18. Bacakova L, Pajorova J, Bacakova M, Skogberg A, Kallio P, Kolarova K, et al. Versatile application of nanocellulose: From industry to skin tissue engineering and wound healing. Nanomaterials 2019; 9(2): 164. https://doi.org/10.3390/nano9020164.
  19. Luraghi A, Peri F, Moroni L. Electrospinning for drug delivery applications: A review. Journal of Controlled Release 2021; 334: 463-484. https://doi.org/10.1016/j.jconrel.2021.03.033
  20. Zhang B. Principles, Methods, Formation Mechanisms, and Structures of Nanomaterials Prepared via Self-Assembly. Physical Fundamentals of Nanomaterials, 2018: 177-210. https://doi.org/10.1016/b978-0-12-410417-4.00005-8.
  21. Yadav S, Sharma AK, Kumar P. Nanoscale Self-Assembly for Therapeutic Delivery. Front Bioeng Biotechnol 2020; 8. https://doi.org/10.3389/fbioe.2020.00127.
  22. Yadav S, Sharma AK, Kumar P. Nanoscale Self-Assembly for Therapeutic Delivery. Front Bioeng Biotechnol 2020; 8. https://doi.org/10.3389/fbioe.2020.00127.
  23. Dougherty, S. (1970) [PDF] template-assisted fabrication of nano-biomaterials: Semantic scholar, [PDF] Template-assisted fabrication of nano-biomaterials | Semantic Scholar. Available at: https://www.semanticscholar.org/paper/Template-assisted-fabrication-of-nano-biomaterials-Dougherty/1ebcf57b6ad60285b42d9e567702bc54f04d6b6e.
  24. Dougherty, S. (1970) [PDF] template-assisted fabrication of nano-biomaterials: Semantic scholar, [PDF] Template-assisted fabrication of nano-biomaterials | Semantic Scholar. Available at: https://www.semanticscholar.org/paper/Template-assisted-fabrication-of-nano-biomaterials-Dougherty/1ebcf57b6ad60285b42d9e567702bc54f04d6b6e.
  25. Vasireddi R, Kruse J, Vakili M, Kulkarni S, Keller TF, Monteiro DCF, et al. Solution blow spinning of polymer/nanocomposite micro-/nanofibers with tunable diameters and morphologies using a gas dynamic virtual nozzle. Sci Rep 2019; 9: 14297. https://doi.org/10.1038/s41598-019-50477-6.
  26. Gao Y, Zhang J, Su Y, Wang H, Wang XX, Huang LP, et al. Recent progress and challenges in solution blow spinning. Mater Horiz 2021; 8: 426-446. https://doi.org/10.1039/d0mh01096k.
  27. Santos DM, Correa DS, Medeiros ES, Oliveira JE, Mattoso LHC. Advances in Functional Polymer Nanofibers: From Spinning Fabrication Techniques to Recent Biomedical Applications. ACS Appl Mater Interfaces 2020; 12 (41): 45673–45701. https://doi.org/10.1021/acsami.0c12410.
  28. Souza MA, Sakamoto KY, Mattoso LHC. Release of the diclofenac sodium by nanofibers of poly (3-hydroxybutyrate- co -3-hydroxyvalerate) obtained from electrospinning and solution blow spinning. J Nanomater 2014; 2014. https://doi.org/10.1155/2014/129035.
  29. Zhang X, Lu Y. Centrifugal spinning: An alternative approach to fabricate nanofibers at high speed and low cost. Polymer Reviews 2014; 54(4): 677-701. https://doi.org/10.1080/15583724.2014.935858.
  30. Satish S, Priya R. A mini review on centrifugal spinning technique for production of nanofibers and its applications in drug delivery. Journal of Medical Pharmaceutical and Allied Sciences 2022; 11: 4349–52. https://doi.org/10.22270/jmpas.V11I1.2176.
  31. Ren L, Pandit V, Elkin J, Denman T, Cooper JA, Kotha SP. Large-scale and highly efficient synthesis of micro- and nano-fibers with controlled fiber morphology by centrifugal jet spinning for tissue regeneration. Nanoscale 2013; 5: 2337-2345. https://doi.org/10.1039/c3nr33423f.
  32. Krifa M, Hammami MA, Wu H. Occurrence and morphology of bead-on-string structures in centrifugal forcespun PA6 fibers. Journal of the Textile Institute 2015; 106: 284-294. https://doi.org/10.1080/00405000.2014.917812.
  33. Buzgo M, Rampichova M, Vocetkova K, Sovkova V, Lukasova V, Doupnik M, et al. Emulsion centrifugal spinning for production of 3D drug releasing nanofibres with core/shell structure. RSC Adv 2017; 7(3). https://doi.org/10.1039/c6ra26606a.
  34. Satish S, Priya R. A mini review on centrifugal spinning technique for production of nanofibers and its applications in drug delivery. Journal of Medical Pharmaceutical and Allied Sciences 2022; 11: 4349–52. https://doi.org/10.22270/jmpas.V11I1.2176.
  35. Zhong H, Li Z, Zhao T, Chen Y. Surface Modification of Nanofibers by Physical Adsorption of Fiber-Homologous Amphiphilic Copolymers and Nanofiber-Reinforced Hydrogels with Excellent Tissue Adhesion. ACS Biomater Sci Eng 2021; 7 (10): 4828–4837. https://doi.org/10.1021/acsbiomaterials.1c00982.
  36. Nataly M. Poly (lactic acid)/chitosan fiber mats: Investigation of effects of the support on lipase immobilization. Int J Biol Macromol 2015; 72: 998-1004. https://doi.org/10.1016/j.ijbiomac.2014.08.048.
  37. Khampieng T, Wnek GE, Supaphol P. Electrospun DOXY-h loaded-poly(acrylic acid) nanofiber mats: In vitro drug release and antibacterial properties investigation. J Biomater Sci Polym Ed 2014; 25 (12): 1292-1305. https://doi.org/10.1080/09205063.2014.929431.
  38. Cho Y il, Choi JS, Jeong SY, Yoo HS. Nerve growth factor (NGF)-conjugated electrospun nanostructures with topographical cues for neuronal differentiation of mesenchymal stem cells. Acta Biomater 2010; 6(12): 4725-4733. https://doi.org/10.1016/j.actbio.2010.06.019.
  39. Alavarse AC, de Oliveira Silva FW, Colque JT, da Silva VM, Prieto T, Venancio EC, et al. Tetracycline hydrochloride-loaded electrospun nanofibers mats based on PVA and chitosan for wound dressing. Materials Science and Engineering C 2017; 77: 271-281. https://doi.org/10.1016/j.msec.2017.03.199.
  40. Ma G, Liu Y, Peng C, Fang D, He B, Nie J. Paclitaxel loaded electrospun porous nanofibers as mat potential application for chemotherapy against prostate cancer. Carbohydr Polym 2011; 86: 505–12. https://doi.org/10.1016/j.carbpol.2011.04.082.
  41. Tiwari AP, Bhattarai DP, Maharjan B, Ko SW, Kim HY, Park CH, et al. Polydopamine-based Implantable Multifunctional Nanocarpet for Highly Efficient Photothermal-chemo Therapy. Sci Rep 2019; 9: 2493. https://doi.org/10.1038/s41598-019-39457-y. 
  42. Abdel-Rahman LM, Eltaher HM, Abdelraouf K, Bahey-El-Din M, Ismail C, Kenawy ERS, et al. Vancomycin-functionalized Eudragit-based nanofibers: Tunable drug release and wound healing efficacy. J Drug Deliv Sci Technol 2020; 58: 101812. https://doi.org/10.1016/j.jddst.2020.101812.
  43. Liu W, Wei J, Chen Y. Electrospun poly(l-lactide) nanofibers loaded with paclitaxel and water-soluble fullerenes for drug delivery and bioimaging. New Journal of Chemistry 2014; 38: 6223-6229. https://doi.org/10.1039/c4nj01259c.
  44. Wang Z, Zhao Y, Shen M, Tomás H, Zhou B, Shi X. Antitumor Efficacy of Doxorubicin?Loaded Electrospun Attapulgite–Poly(Lactic?co?glycolic Acid) Composite Nanofibers. J Funct Biomater 2022; 13(2): 55 https://doi.org/10.3390/jfb13020055.
  45. Dubey P, Barker SA, Craig DQM. Design and Characterization of Cyclosporine A-Loaded Nanofibers for Enhanced Drug Dissolution. ACS Omega 2020; 5(2): 1003–1013. https://doi.org/10.1021/acsomega.9b02616.
  46. Ta?ski T, Matysiak W, Witek P. Uv-vis analysis of composite polyacrylonitrile/iron oxide nanoparticles thin fibrous mats. Applied Engineering Letters 2017; 2(1): 54-59.
  47. Ganjkhanlou Y, Bayandori Moghaddam A, Hosseini S, Nazari T, Gazmeh A, Badraghi J. Application of image analysis in the characterization of electrospun nanofibers. Iranian Journal of Chemistry and Chemical Engineering (IJCCE). 2014 Jun 1; 33(2): 37-45. https://doi.org/10.30492/IJCCE.2014.10750
  48. Robles-García JL, Meléndez A, Yates D, Santiago-Avilés JJ, Ramos I, Campo EM. Transmission electron microscopy of electrospun GaN nanofibers. Scanning Microscopies 2011: Advanced Microscopy Technologies for Defense, Homeland Security, Forensic, Life, Environmental, and Industrial Sciences, vol. 8036, 2011. https://doi.org/10.1117/12.885543.
  49. Uhljar LÉ, Kan SY, Radacsi N, Koutsos V, Szabó-Révész P, Ambrus R. In vitro drug release, permeability, and structural test of ciprofloxacin-loaded nanofibers. Pharmaceutics 2021; 13(4): 556. https://doi.org/10.3390/pharmaceutics13040556.
  50. Torres-Martínez EJ, Pérez-González GL, Serrano-Medina A, Grande D, Vera-Graziano R, Cornejo-Bravo JM, et al. Drugs Loaded into Electrospun Polymeric Nanofibers for Delivery. Journal of Pharmacy and Pharmaceutical Sciences 2019; 22(1): 313–331. https://doi.org/10.18433/jpps29674.
  51. Cheng H, Yang X, Che X, Yang M, Zhai G. Biomedical application and controlled drug release of electrospun fibrous materials. Materials Science and Engineering C 2018; 90: 750-763. https://doi.org/10.1016/j.msec.2018.05.007.
  52. Zhou Z, Piao Y, Hao L, Wang G, Zhou Z, Shen Y. Acidity-responsive shell-sheddable camptothecin-based nanofibers for carrier-free cancer drug delivery. Nanoscale 2019; 11(34): 15907-15916. https://doi.org/10.1039/c9nr03872h.
  53. Soukasene S, Toft DJ, Moyer TJ, Lu H, Lee HK, Standley SM, et al. Antitumor activity of peptide amphiphile nanofiber-encapsulated camptothecin. ACS Nano 2011; 5. https://doi.org/10.1021/nn203343z.
  54. Amna T, Barakat NAM, Hassan MS, Khil MS, Kim HY. Camptothecin loaded poly(ε-caprolactone) nanofibers via one-step electrospinning and their cytotoxicity impact. Colloids Surf A Physicochem Eng Asp 2013; 431. https://doi.org/10.1016/j.colsurfa.2013.04.026.
  55. Yan E, Jiang J, Yang X, Fan L, Wang Y, An Q, et al. pH-sensitive core-shell electrospun nanofibers based on polyvinyl alcohol/polycaprolactone as a potential drug delivery system for the chemotherapy against cervical cancer. J Drug Deliv Sci Technol 2020; 55: 101455. https://doi.org/10.1016/j.jddst.2019.101455.
  56. Zhan F, Yan X, Li J, Sheng F, Li B. Encapsulation of tangeretin in PVA/PAA crosslinking electrospun fibers by emulsion-electrospinning: Morphology characterization, slow-release, and antioxidant activity assessment. Food Chem 2021; 337: 127763. https://doi.org/10.1016/j.foodchem.2020.127763.
  57. Zheng X, Kang S, Wang K, Yang Y, Yu DG, Wan F, et al. Combination of structure-performance and shape-performance relationships for better biphasic release in electrospun Janus fibers. Int J Pharm 2021; 596: 120203. https://doi.org/10.1016/j.ijpharm.2021.120203.
  58. Zhang X, Chi C, Chen J, Zhang X, Gong M, Wang X, et al. Electrospun quad-axial nanofibers for controlled and sustained drug delivery. Mater Des 2021; 206: 109732. https://doi.org/10.1016/j.matdes.2021.109732. 
  59. Hsiung E, Celebioglu A, Chowdhury R, Kilic ME, Durgun E, Altier C, et al. Antibacterial nanofibers of pullulan/tetracycline-cyclodextrin inclusion complexes for Fast-Disintegrating oral drug delivery. J Colloid Interface Sci 2022; 610: 321-333. https://doi.org/10.1016/j.jcis.2021.12.013.
  60. Wang M, Hou J, Yu DG, Li S, Zhu J, Chen Z. Electrospun tri-layer nanodepots for sustained release of acyclovir. J Alloys Compd 2020; 846: 156471. https://doi.org/10.1016/j.jallcom.2020.156471.
  61. Kamble RN, Gaikwad S, Maske A, Patil SS. Fabrication of electrospun nanofibres of BCS II drug for enhanced dissolution and permeation across skin. J Adv Res 2016; 7: 483-9. https://doi.org/10.1016/j.jare.2016.03.009
  62. Panda DS, Alruwaili NK, Pattnaik S, Swain K. Ibuprofen Loaded Electrospun Polymeric Nanofibers: A Strategy to Improve Oral Absorption. Acta Chim Slov 2022; 69(2): 483–8. https://doi.org/10.17344/acsi.2022.7370.
  63. Kajdi? S, Zupan?i? Š, Roškar R, Kocbek P. The potential of nanofibers to increase solubility and dissolution rate of the poorly soluble and chemically unstable drug lovastatin. Int J Pharm 2020; 573: 118809. https://doi.org/10.1016/j.ijpharm.2019.118809.
  64. Yang G, Wang J, Wang Y, Li L, Guo X, Zhou S. An implantable active-targeting micelle-in-nanofiber device for efficient and safe cancer therapy. ACS Nano 2015; 9(2): 1161-1174. https://doi.org/10.1021/nn504573u.
  65. Vasita R, Katti DS. Nanofibers and their applications in tissue engineering. Int J Nanomedicine 2006; 1(1): 15-30. https://doi.org/10.2147/nano.2006.1.1.15.

Photo
Ab Ahesan Ab Faruk
Corresponding author

Vidyaniketan College of Pharmacy, Anjangaon Surji

Photo
Shaikh Almas
Co-author

Terna public charitable Trust's college of Engineering Department of pharmacy Dharashiv (Osmanabad)

Photo
Kazi Abusufeeyan
Co-author

Terna public charitable Trust's college of Engineering Department of pharmacy Dharashiv (Osmanabad)

Shaikh Almas, Ab Ahesan Ab Faruk, Kazi Abusufeeyan, Nanofibers as Drug Delivery System: Applications in Solubility Enhancement and Controlled Drug Release, Int. J. of Pharm. Sci., 2025, Vol 3, Issue 10, 728-743. https://doi.org/10.5281/zenodo.17294922

More related articles
Pharmaceutical Preparation And Evaluation Of Herba...
Deepali Suryavanshi, Ajit.A.Naik, Anjum.G.Bairagdar, Aditi.R.Pati...
Uterine Fibroids: From Pathogenic Signalling and M...
Dr. Subashini R, Abinaya S, Anupama Sankar, Christy Immaculate J,...
The Evolution of Prodrug Strategies: From Simple C...
Piyush Shewale , Bhavesh Satbhai , Mudassar Shah, Suvarna Katti, ...
Melatonin Loaded Nanocarriers...
Raslamol K., Saranya K. G., Amayasree Suresh, Archa Ani, A. S. Athira, Febiya Joy, Gayathri Prasad, ...
Formulation Development and Evaluation of Polyherbal Shampoo Powder...
Srushti Dhone, Tejas Sharma, Anand Gawai, Dr. Shivshankar Mhaske, Rutuja Wagh, Tushar Hone, ...
Formulation, Evaluation Of Antifungal Cream Form Pongamia Pinnata...
Shivaji Balu Pujari, Khushi Krushna Rathod, Rutuja Sunil Kawale , ...
Related Articles
Study Of Adverse Drug Reaction Of Paracetamol Dose...
Atharv S. Gangarde, Kiran H. Bibave, ...
Urtica Dioica: In Used To Treat Benign Prostatic Hyperplasia...
Abhilash Kutlehria, Kapil Kumar Verma, Rohit Sharma, ...
Schiff’s Base of Different Sulfonamides ...
Janardan Khandekar, Charan Shinde, Ganesh Kedar,, ...
A Study on Knowledge, Attitude and Practice About Self-Medication Among Rural Po...
Bhosale Abhilekh , Patti Sri Harsha Vardhan, Siddaling Phoolar, Sagar Reddy, Vishwanath M. Jeevangi,...
Pharmaceutical Preparation And Evaluation Of Herbal Cold Cream ...
Deepali Suryavanshi, Ajit.A.Naik, Anjum.G.Bairagdar, Aditi.R.Patil, Snehal Bongarde , ...
More related articles
Pharmaceutical Preparation And Evaluation Of Herbal Cold Cream ...
Deepali Suryavanshi, Ajit.A.Naik, Anjum.G.Bairagdar, Aditi.R.Patil, Snehal Bongarde , ...
Uterine Fibroids: From Pathogenic Signalling and Molecular Classification to Pre...
Dr. Subashini R, Abinaya S, Anupama Sankar, Christy Immaculate J, Abitha P, ...
The Evolution of Prodrug Strategies: From Simple Carriers to Smart, Targeted Sys...
Piyush Shewale , Bhavesh Satbhai , Mudassar Shah, Suvarna Katti, ...
Pharmaceutical Preparation And Evaluation Of Herbal Cold Cream ...
Deepali Suryavanshi, Ajit.A.Naik, Anjum.G.Bairagdar, Aditi.R.Patil, Snehal Bongarde , ...
Uterine Fibroids: From Pathogenic Signalling and Molecular Classification to Pre...
Dr. Subashini R, Abinaya S, Anupama Sankar, Christy Immaculate J, Abitha P, ...
The Evolution of Prodrug Strategies: From Simple Carriers to Smart, Targeted Sys...
Piyush Shewale , Bhavesh Satbhai , Mudassar Shah, Suvarna Katti, ...