View Article

  • Composting of Household Organic Waste

  • Satija Healthcare, Krishna Nagar Hisar, Haryana

Abstract

This project demonstrates how household organic waste can be efficiently converted into nutrient-rich compost using microbes and earthworms. The aim was to reduce biodegradable waste that usually ends up in landfills and to create an eco-friendly fertilizer suitable for kitchen gardens. The process used simple materials and natural decomposers to produce high-quality compost within a few weeks (1,2).

Keywords

Organic waste; Vermicomposting; Microbial decomposition; Eco-friendly fertilizer; Waste management

Introduction

Household waste is a contributory factor to environmental pollution and landfill overflow (3). A portion of this waste is biodegradable and which can be naturally recycled. Composting is defined as biological process in which microorganisms and earthworms break down organic materials into a dark, soil-like substance known as compost (1,2).

Advantage of Composting

  1. helps in reducing waste,
  2. improving soil health, and
  3. promoting sustainable living (4).

This project focuses on designing and testing a small-scale home composting system to convert kitchen waste into useful compost.

Aim

The aim was to reduce biodegradable component of waste and create an eco-friendly fertilizer for kitchen gardens.

Objectives

  1. To recycle household kitchen waste into compost using earthworms and microbes.
  2. To reduce the volume of biodegradable waste.
  3. To produce an eco-friendly organic fertilizer for home gardening.

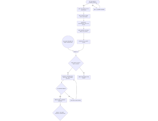
MATERIALS AND METHODS

Materials Used:

  • Laundry basket (with holes for air circulation)
  • Old newspaper (for lining)
  • Cow dung (as microbial culture)
  • Compost (starter culture)
  • Red wiggler earthworms (Eisenia fetida)
  • Kitchen waste (vegetable peels, fruit scraps, tea leaves, paper, etc.)
  • Hand cutter (for shredding waste)
  • Moist cloth (to cover and maintain humidity)

Procedure:

  1. The laundry basket was lined with newspaper at the bottom.
  2. A layer of compost mixed with cow dung was added as a starter culture (5).
  3. Earthworms were introduced into the setup.
  4. Chopped kitchen waste was added in layers over the bedding.
  5. The setup was covered with a moist cloth to retain humidity.
  6. The waste was turned gently once a week to ensure aeration (6).
  7. Temperature, moisture, and worm activity were regularly observed.

Duration: 4–6 weeks, until dark, crumbly compost was obtained (2,4).

RESULTS

  • House hold waste decreased to 90% of the total volume, in which final compost was dark brown, crumbly, and odourless.
  • The study shows the use of this compost in comparison to soil without compost showed better growth and greener leaves for plants in the school kitchen garden.

DISCUSSION

Previous studies show Vermicomposting is an effective, low-cost, and eco-friendly method to manage household organic waste (1,2,4). The use of earthworms accelerates the decomposition process and produces compost rich in essential nutrients like nitrogen, phosphorus, and potassium (6). Advantage of this compost are

  1. improves soil structure,
  2. increases water retention, and
  3. supports healthy plant growth (5).

This method can easily be adopted or scaled at home, schools, and communities to promote waste reduction and sustainable gardening (7).

CONCLUSION

My study proved that small-scale vermicomposting is a practical and beneficial method for managing household waste. It not only reduces waste volume but also produces high-quality organic manure, promoting environmental conservation and sustainable living.

ACKNOWLEDGMENT

I sincerely thank my teachers and parents for their continuous guidance, encouragement, and support throughout this project.

REFERENCE

  1. Edwards CA, Arancon NQ, Sherman R. Vermiculture Technology: Earthworms, Organic Waste, and Environmental Management. Boca Raton (FL): CRC Press; 2011.
  2. Domínguez J, Edwards CA. Biology and ecology of earthworm species used for vermicomposting. In: Edwards CA, editor. Earthworm Ecology. 2nd ed. Boca Raton (FL): CRC Press; 2004. p. 401–424.
  3. Tchobanoglous G, Theisen H, Vigil S. Integrated Solid Waste Management: Engineering Principles and Management Issues. 2nd ed. New York: McGraw-Hill; 1993.
  4. Yadav A, Garg VK. Nutrient recycling from organic wastes by vermicomposting using earthworms: A review. Int J Recycl Org Waste Agricult. 2011;1(21):1–19.
  5. Kale RD. Earthworms: Nature’s gift for utilization of organic wastes. Waste Management & Research. 1998;16(2):111–121.
  6. Sharma S, Garg VK. Management of food and vegetable waste by vermicomposting using earthworms. Bioresource Technology. 2018;248:707–713.
  7. Haug RT. The Practical Handbook of Compost Engineering. Boca Raton (FL): Lewis Publishers; 1993.

Reference

  1. Edwards CA, Arancon NQ, Sherman R. Vermiculture Technology: Earthworms, Organic Waste, and Environmental Management. Boca Raton (FL): CRC Press; 2011.
  2. Domínguez J, Edwards CA. Biology and ecology of earthworm species used for vermicomposting. In: Edwards CA, editor. Earthworm Ecology. 2nd ed. Boca Raton (FL): CRC Press; 2004. p. 401–424.
  3. Tchobanoglous G, Theisen H, Vigil S. Integrated Solid Waste Management: Engineering Principles and Management Issues. 2nd ed. New York: McGraw-Hill; 1993.
  4. Yadav A, Garg VK. Nutrient recycling from organic wastes by vermicomposting using earthworms: A review. Int J Recycl Org Waste Agricult. 2011;1(21):1–19.
  5. Kale RD. Earthworms: Nature’s gift for utilization of organic wastes. Waste Management & Research. 1998;16(2):111–121.
  6. Sharma S, Garg VK. Management of food and vegetable waste by vermicomposting using earthworms. Bioresource Technology. 2018;248:707–713.
  7. Haug RT. The Practical Handbook of Compost Engineering. Boca Raton (FL): Lewis Publishers; 1993.

Photo
Ayanika
Corresponding author

Satija Healthcare, Krishna Nagar Hisar, Haryana

Ayanika, Composting of Household Organic Waste, Int. J. of Pharm. Sci., 2025, Vol 3, Issue 11, 4213-4215. https://doi.org/10.5281/zenodo.17724654

More related articles
A Comprehensive Review of Achyranthes Aspera Root:...
Kaviya Ganesan, Muthusamy Periyannan, Vijaya Bharathi Raj Kishore...
A Comparative Study of Anthelmintic Activity of Hy...
Sumaiya Iqbal Mulani, Rutuja Jadhav, Rohan Sawant, Aditi Pawar, S...
Formulation And Evaluation Of Multi-Herbal Anti- D...
Durgesh Pagar, Dipika Gosavi, Gaurav Kasar, Nikita Jadhav, Vaibha...
Comparative Study Of Different Polymer Based Emulgel...
Mona Piplani, Kriti Sharma, Rishu Yadav, Pankaj Bhateja, Anjana Devi, ...
The Science and Tradition of Calendula: A Review of Phytochemistry and Ethnophar...
Lalit Ambhore, Kaveri Bharat Jagtap , Leena Umesh Parkhi , Mahendra Siddheshwar Shendkar, Lahoo Balu...
Formulation And Evaluation Of Nebivolol Transdermal Drug Delivery System ...
K. Mugilan, A. Vasanthan, Senthilkumar K. L., Karthick S., ...
Related Articles
Psoriasis: A Brief Review of Existing Treatments And Pathogenesis...
Shivati manohar, Karan Sharma , Satpal Singh, ...
Synthetic Approaches and AI-Assisted Characterization of API-Based Ionic Liquids...
Deep Chaudhari, Sofiya Mujawar, Vinayak Rasal, Harshit Shende, Chetan Shahare, ...
Design and Evaluation of Nanotechnology Approaches for Kidney Stone Management...
Omprakash Swami, Samruddhi Patil, Mohd. Zubair Arshad, Rashmi Kumari, Hemant Chaudhari, Divya Shikha...
A Comprehensive Review of Achyranthes Aspera Root: Pharmacognosy, Phytochemistry...
Kaviya Ganesan, Muthusamy Periyannan, Vijaya Bharathi Raj Kishore, Sangeetha Narasimhan, Radha Ramal...
More related articles
A Comprehensive Review of Achyranthes Aspera Root: Pharmacognosy, Phytochemistry...
Kaviya Ganesan, Muthusamy Periyannan, Vijaya Bharathi Raj Kishore, Sangeetha Narasimhan, Radha Ramal...
A Comparative Study of Anthelmintic Activity of Hydroalcoholic Extract & Petrole...
Sumaiya Iqbal Mulani, Rutuja Jadhav, Rohan Sawant, Aditi Pawar, Shital Chavan, ...
Formulation And Evaluation Of Multi-Herbal Anti- Diabetic Cookies...
Durgesh Pagar, Dipika Gosavi, Gaurav Kasar, Nikita Jadhav, Vaibhav Pawar, ...
A Comprehensive Review of Achyranthes Aspera Root: Pharmacognosy, Phytochemistry...
Kaviya Ganesan, Muthusamy Periyannan, Vijaya Bharathi Raj Kishore, Sangeetha Narasimhan, Radha Ramal...
A Comparative Study of Anthelmintic Activity of Hydroalcoholic Extract & Petrole...
Sumaiya Iqbal Mulani, Rutuja Jadhav, Rohan Sawant, Aditi Pawar, Shital Chavan, ...
Formulation And Evaluation Of Multi-Herbal Anti- Diabetic Cookies...
Durgesh Pagar, Dipika Gosavi, Gaurav Kasar, Nikita Jadhav, Vaibhav Pawar, ...