View Article

Abstract

Drug discovery and design are difficult, expensive, and time-consuming procedures. Drug discovery in the past was based on trial and error. Traditional drug development methods often involve screening chemicals that are either naturally occurring or created in laboratories at random. However, there are a number of serious problems with this strategy, such as expensive and time-consuming design cycles. After the 20th century, modern techniques are applied. The goal of drug design is to identify a chemical compound that can physically and chemically fit into a certain protein target cavity. Computer engineering and software development advances have improved rational drug design to save time and money, making computer-aided drug design (CADD) a viable substitute. CADD applications are widely used at various stages of design and discovery, and ligand-based approaches are widely recognized as powerful and successful techniques in drug development and discovery. Several CADD approaches are evaluated as promising techniques in all structure-based drug design. It still takes years for a treatment to be discovered, despite the amazing use of CADD; therefore, new methods to improve the design and discovery processes should be put into place. Machine learning, deep learning, and artificial intelligence are given special consideration in order to increase the efficacy and efficiency of creating new pharmaceutical medicines.

Keywords

Drug designing, CADD, AI, Computational methods, Machine learning, deep learning

Introduction

The process of finding possible new therapeutic entities through a combination of computational, experimental, translational, and clinical models is known as drug discovery. The creative process of developing novel drugs based on an understanding of a biological target is known as drug design. In its most basic form, drug design is the process of creating molecules that complement the molecular target they interact and bind to in terms of shape and charge [1]. According to industry average statistics given to the Pharmaceutical Manufacturer's Association, drug development expenditures have increased from $4 million in 1962 to over $350 million in 1996. Between 1960 and 1980, a drug's improvement time from initial synthesis to first release on the market nearly doubled. Since 1980, it has been mostly unaltered over the current 9–13-year span. Pharmaceutical producers and researchers estimate that the entire drug discovery process costs over US$880 million and takes up to 14 years, from the start of research to the successful 2001 launch of a new drug [2]. Another obstacle in the medication design and development process was the time and expense required to create innovative therapeutic agents [3]. The difficulties and obstacles associated with conventional medication design and development can be removed by computer-aided drug design that incorporates artificial intelligence algorithms thanks to technological breakthroughs. While machine learning includes supervised, unsupervised, and reinforcement learning, artificial intelligence is referred to as a superset that includes machine learning. Additionally, medication design and development have made substantial use of deep learning, a subset of machine learning [4].

Historical Perspective:

According to certain research, Paleolithic people were aware of the use of psychoactive or bitter plants that contained poison for self-medication. The agricultural development that brought civilization and infectious disease plagues began about 10,000 years ago when the human species settled from nomadic life and began growing plants for food. There was no medical system in place in the ancient world, and plants-which were primarily found by accident—were the main source of medication used to heal illnesses.
Some of the "drugs" found, like tea and alcohol, had no therapeutic value, while others, like opium and cannabis, are dangerous and addictive. Cultures and religions had a significant influence on the practices, and the uses of plants as remedies were passed down orally or inscribed on caves [5].  Herbs and plant extracts were among the first natural compounds used for medical purposes, and this is where the history of medication design begins. However, with the development of organic chemistry and the separation of active ingredients from natural sources in the late 19th and early 20th centuries, the methodical creation of medications got underway. Paul Ehrlich's creation of salvarsan in 1909, the first successful therapy for syphilis, was one of the early achievements in drug design [6].

Modern Drug Discovery

The goal of the target-based approach used in drug development is to create medications that selectively treat the deficiency underlying the disease without generating adverse effects. The organism is viewed as a collection of genes and pathways. Chemical structures that can be detrimental to a chemical compound can be designed and simulated on a computer. The sickness is brought on by enzymes attaching to the proper location on a cell's membrane. Researchers can use a computer to see the receptor site's appearance and how to modify a substance to prevent an enzyme from binding there. [7]

Stages in Modern Drug Discovery

Figure 1: Stages in modern drug discovery

Drug Designing

Drug design is the creative process of developing new drugs based on target knowledge. In short, it involves the formation of molecules that complement the form and charge of the object to which they connect and interact [8]. The outlines of compounds that complement the molecular target they interact and bind with in terms of shape and structure are the first step in the drug design process [9]. These are the two primary types of drug design, which are referred to as

a) structure-based drug design and

b) ligand-based drug design, respectively [10].

Computer aided drug designing (CADD)

The two broad types of CADD are ligand-based drug design (LBDD) and structure-based drug design (SBDD) [11]. When the target proteins' three-dimensional structures are known, SBDD is utilized; when the structures are unknown, LBDD design is used. CADD techniques rely on databases, software, and bioinformatics tools [12].

A] Structure-based drug design (SBDD)

In drug design, the method to be employed is structure-based drug design. Structure-based drug design aids in the process of finding new medications [13]. The target protein's structure is known in SBDD, and all tested compounds have known interactions or bioaffinities. The cost of drug discovery and development can be as low as 50%. CADD uses any software that is based on procedure for creating a standard to connect structure to activity [14]. 3D structural study of biological molecules is necessary for structure-based medication design. Significant progress has been made in this field thanks to biomolecular spectroscopic techniques like NMR and X-ray crystallography, which have significantly improved the structural information of the therapeutic target. This method predicts whether a novel drug would bind with high affinity in the site where the interaction alters protein function, leading to a therapeutic effect, using structural target knowledge [15].  The fundamental phases of SBDD include target preparation, binding site identification, molecular docking, virtual screening, and molecular dynamics [16].

Overview of CADD steps:

1. Target preparation:

If the target proteins' 3D structures are not available, computational techniques such as comparative or homology modeling, threading, and ab initio modeling have been successful in determining the structures of proteins from their sequences. This is because X-ray and NMR structure elucidation techniques have advanced so quickly that 3D structures of proteins deposited in the Protein Data Bank (PDB) are easily accessible [16].

2. Identification of active binding site and characterization for preparation:

Protein-ligand interaction is necessary for drug action. Only if high-affinity binding sites are discovered is it feasible. Finding druggable holes or pockets on a target protein is crucial to the development of innovative strategies in a structure-based drug discovery process. Whether or whether they contain a ligand, protein surface cavities known as "binding sites" (BSs) can differ greatly in size and form. [16]

3. Molecular docking

A computer technique for examining the interactions between a ligand and a target is called molecular docking. In order to find the ideal conformations and orientations, tiny molecules are positioned within the target's active site using docking algorithms. These algorithms predict the ligand's affinity in a given posture by exploring the conformational space for docking poses and using a score function [15]. The three primary components of molecular docking approach are objectives that are related to one another, such as: prediction of virtual, bioaffinity, and binding pose screening [14].

Table: 3 List of docking tools/ software.

4. virtual screening

With the use of knowledge about the protein target or known active ligands, virtual screening has emerged as a highly practical method for identifying the most advantageous bioactive molecules. Virtual screening has emerged as a remarkable substitute for high-throughput screening in recent years, mostly due to its cost-effectiveness and likelihood of identifying the most relevant novel hit by filtering through the vast chemical libraries [14].

4.1 Structure-based virtual screening

In SBVS, the compound database is docked into a
specific target binding location. In addition to forecasting the binding mode, SBVS rates the molecules that were docked. This rating can serve as the only standard. for choosing compounds that show promise or combining with other methods of evaluation. Experiments are carried out to ascertain the biological activity of the prescribed drugs according to the molecular target being studied. There are four phases in SBVS: [16]

 (i) molecular target preparation, (ii) choosing compounds from databases, (iii) molecular
docking and (iv) analysis after docking.

4.2 Ligand-based virtual screening

The information about the ligands that bind to the target efficiently can be used to create a model of the target protein using a computer method known as ligand-based virtual screening.

5. Molecular dynamics

The foundation of this advanced physical method is Newton's equations of motion, which govern interactions between atoms. It is employed to predict each atom's location within a chemical system in relation to time.

B] Ligand based drug designing

When three-dimensional information about the receptor is not available, ligand-based drug design is employed. Understanding the molecules that attach to the biological target of interest is essential to the approach. LBDD techniques improve existing medications or direct the creation of new ones with increased activity by using a known antibiotic (ligands) as a target to establish a structure-activity relationship (SAR) between their physiochemical characteristics and antibiotic activities Pharmacophore and QSAR (quantitative structure-activity relationship) are two LBDD techniques [16]. The pharmaceutical industry optimizes medication pharmacokinetic parameters such as absorption, distribution, metabolism, excretion, and toxicity by using ligand-based drug discovery techniques to screen for novel ligands with intriguing biological activities. Based on the notion that molecules with similar structures have comparable biological effects, these techniques predict similar chemical entities using the structure of known ligands. These techniques examine the known ligands' 2D or 3D structures in relation to the target molecule. The objective is to remove unnecessary information while capturing the physicochemical characteristics required for the intended interactions [15].

  1. Quantitative Structural Activity Relationship [QSAR]

A computerized statistical tool called a quantitative structural activity relationship (QSAR) can be used to explain the observed variation in structure changes brought about by replacement. These mathematical models show how a ligand's structural characteristics impact a target's activity response when it binds to it. Electronic, hydrophobic, steric, and substructural effects are examples of molecular factors that can be utilized to construct QSAR models. The parameters are discussed in depth below [16].

2.  Pharmacophore Modelling

Ligand-oriented another computational approach to drug creation is pharmacophore modeling, which finds ligands with comparable structural and physical characteristics that bind to a protein. A 3D model of a ligand's physiologically active characteristics, including hydrophobic areas, aromatic rings, and hydrogen-bonding groups, is produced using this technique. A ligand-based pharmacophore is made by layering many active compounds to overlap in a geometric pattern. Molecular flexibility can identify overlapping regions in more accurate applications. Conformational flexibility can be incorporated by pre-calculating each ligand's conformal space, generating a general-purpose model, or adjusting molecule positions as required by the alignment method [15].

Figure 2: Steps in Pharmacophore Modelling

In drug development, computer-aided drug design (CADD) approaches are becoming more and more important for the economical identification of viable therapeutic candidates. These computational techniques are important for reducing the use of animal models in pharmacological research, helping to rationally design new and safe drug candidates, repositioning already-marketed medications, and assisting pharmacologists and medicinal chemists throughout the drug discovery process [18]. A new understanding of the quantitative relationship between structure and biological activity has led to the emergence of computer-aided drug design applications in search of new therapeutics against tuberculosis (TB), in contrast to the time-consuming, costly, and laborious traditional drug discovery approach. Lead analogue synthesis and testing account for a large amount of the $500–800 million and 10–15 years it takes on average to bring a medication to market. Because there are computer models that can screen thousands of compounds prior to synthesis and in vitro testing, applying computational methods during optimization significantly lowers the costs associated with drug development [19]. In order to boost the success rate with high precision in a brief amount of time, scientists and researchers looked for alternative tools. CADD is one of the best approaches for drug discovery among these strategies. The term "CADD" is frequently used to describe the many computer techniques utilized in complex design. Typically, it covers compound analysis, modeling, management, and storage. The drug discovery and development pipeline has changed as a result of CADD's implementation. CADD tools may be used in preclinical research, validate and improve processes, and maybe find medication targets [20]. These days, CADD is essential to the hunt for novel molecular entities. Improved data source management and design, computer programs that produce vast libraries of pharmacologically intriguing compounds, new algorithms to evaluate the potency and selectivity of lead candidates, and the development of predictive tools to detect possible ADME/Tox liabilities are among the current priorities [21].

Figure 3: Recent programs in CADD

Advantages of CADD [22]

The screening of millions of tiny molecules to identify a limited number of possible candidates for additional assessment in experimental testing is one of CADD's primary benefits.

• The creation of new, patentable compounds using scaffold-hopping, fragment-based, or de novo techniques.
• Reducing the number of human and animal experiments.
• Forecasting lead molecule PK/PD parameters.
• The creation and application of top-notch libraries and databases to maximize lead molecules for similarity or diversity.
• Drug resistance is being reduced and overcome.

Challenges in CADD

There have been several developments in computer-aided drug design (CADD) techniques during the last few decades. In many instances, in vitro or in vivo investigations have demonstrated good potential for the compounds that are improved and screened utilizing different CADD approaches. There aren't many practical uses for these techniques, even with their improvements and implementations. Numerous issues and difficulties with different CADD approaches remain unresolved. The limits of CADD approaches can be lessened by extensive use of the highly accurate computational program, which can also offer an effective solution that could cut down on the overall time and expense of drug design [23]. In order to reduce erroneous expectations and improve CADD production, other issues that need to be addressed include appropriate scientific dissemination, data exchange, and education [24]

New Approaches in CADD

Molecular docking, dynamics, and other conventional techniques are examples of classical CADD-based technologies that must overcome various obstacles. Because the actual approach necessitates numerous steps, including (i) target validation, (ii) lead optimization, and (iii) biological assays, artificial intelligence (AI)-based techniques like machine learning (ML) and deep learning (DL) algorithms may be the next generation of CADD. By learning from prior entry data, machine learning can resolve issues. When solving problems, the machine mimics "human reasoning." As a result, artificial intelligence (AI) algorithms are being used in a variety of fields, including drug screening, drug repurposing, finding novel compounds and targets, directing molecular synthesis, and biological evaluation. In this sense, will the next generation of drug design and CADD techniques use AI, ML, and DL [25]

AI in Drug Discovery and Designing

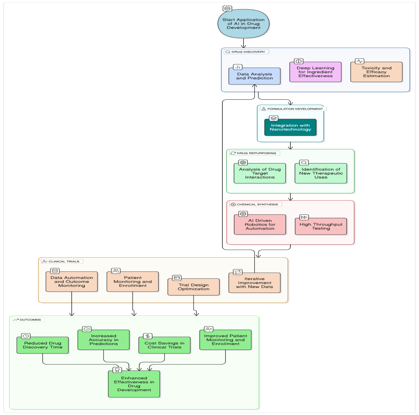
Due to long timescales and high failure rates, the drug discovery pipeline has historically been associated with expensive prices. Pharmaceutical businesses may more effectively and efficiently traverse this complicated market by integrating AI-driven approaches. Machine learning algorithms, for instance, are able to examine enormous information and find complex patterns. This makes it possible to find new therapeutic targets and anticipate possible drug candidates more quickly and accurately than with conventional trial-and-error methods. This has accelerated the process of developing drugs for a wide range of illnesses [26]. The use of innovative methods that are self-sufficient to overcome the difficulties posed by conventional computing methodologies is on the rise. Deep learning (DL) and machine learning (ML) algorithms are two examples of artificial intelligence (AI) that has surfaced as a potential remedy to address issues and challenges in the drug design and discovery process [27]. The discovery of various, strong, target-specific, and drug-like ligands for protein targets can be accelerated using AI-driven methods. This finding could lead to more cost-effective and efficient drug discovery, which would ultimately help create safer and more efficacious treatments [28]. The distinction between artificial intelligence (AI) and computational intelligence is that the latter uses genetic algorithms and neurons to convey information, drawing inspiration from biological processes such as evolution. Big data and effective machine learning approaches are needed to develop models with high accuracy and precision. "Big data" is defined as having a large volume (TB to ZB), fluctuating rapidly over brief periods of time, and being extremely diversified (words, images, graphs, vectors, symbols, etc.). A good machine learning model in AI is one that can generalize well to new cases that haven't been implemented in the training database without overfitting, in other words, predictions from extrapolated data are reasonable and predictions within the dataset range, or interpolations, are typically easy to achieve [29]. When applied correctly, artificial intelligence (AI) technology can assist in the analysis of enormous volumes of data, including chemical, proteomic, and genomic data, in order to forecast the toxicity or efficacy of drugs and identify possible therapeutic compounds. The ability of AI to forecast possible new applications for currently available medications is a breakthrough that could speed up the drug development process and lower related expenses [30]. Emerging AI-ML platforms and medical and pathological trends are revolutionizing the sector by providing creative ways to improve clinical decision support, operational workflows, diagnostic accuracy, and clinical outcomes [31]. In drug discovery, artificial intelligence (AI) tools are being used more and more to support each step of the Design-Make-Test-Analyze (DMTA) cycle [32]. Artificial intelligence is mostly used to anticipate medication qualities, which could eliminate the need for clinical trials and live research participants, which would be advantageous from an ethical and cost perspective.
This section discusses the research found in this review that backs the use of AI to enhance the drug development process's efficacy, precision, and output [33].

Figure 4: Application of AI in Drug Discovery

Challenges in AI:

Choosing and developing algorithms is essential. The particular issue at hand will determine which AI algorithms are most suited for the finding of a substance. It takes knowledge of both AI and materials science to create specialized algorithms that can manage the particular difficulties of material data, such as high dimensionality and non-linear connections. Even though AI models are able to anticipate material qualities with remarkable precision, it is still difficult to understand the underlying causes of these predictions. To direct future research and design, it is crucial to comprehend the connection between the input qualities and output properties. Lastly, the integration of domain-specific knowledge, such thermodynamics or quantum mechanics, is frequently necessary for efficient material discovery. It is crucial to combine AI methods with specific scientific understanding to guarantee precise forecasts and significant breakthroughs [34]. Future healthcare is anticipated to be greatly impacted by artificial intelligence, while it is still difficult to define its potential for patient-level decision-making. The methods used now don't increase confidence, guarantee human decision accuracy, or enable AI recommendations in therapeutic contexts. Medical practitioners must use prudence while utilizing AI systems, and they should encourage authorities to guarantee safety and offer explanations prior to implementing AI in healthcare settings [35].

FUTURE POTENTIAL OF AI:

AI is predicted to help and change every industry in the future, including clinical pharmaceutical services and healthcare. But AI is not a panacea that can fix every issue. It's important to understand the capabilities and limits of any AI-adapted program before utilizing it [36]. An emerging trend in machine learning is explainable AI, and its use in drug development will help to build an iterative loop of artificial intelligence, experimental biology, and human input. It would be ideal if the AI model could reveal how it arrives at a specific prediction, such as which training molecules are used. Understanding the reasoning and insight behind AI's predictions will assist scientists in avoiding making inaccurate forecasts for the wrong reasons and in highlighting warning signs that are too subtle for the human brain to see [37]. In some cases, AI/ML is being utilized to improve human decision-making skills; the FDA has taken proactive steps to guarantee that machine-made decisions are at least as strong and dependable as human analysis; and AI/ML models are now widely employed to speed up drug discovery. Numerous rules, directives, and White Papers have been published to guarantee that choices made by machines are consistently contested [38].

CONCLUSION:

Drug design and discovery are inherently expensive and time-consuming procedures. Researchers are using computer-aided drug design (CADD) more and more to address these issues. Prior to synthesis, CADD prioritizes and optimizes compounds using virtual screening and computational modeling. CADD can drastically cut down on the time and resources required for conventional synthesis and testing by filtering sizable chemical libraries in silico. However, there are significant drawbacks to CADD. Because of its limited accuracy, virtual screening frequently produces false positives and negatives, and docking algorithms have to streamline molecular flexibility and scoring, which may compromise reliability. AI models, for instance, can create new molecules with optimized properties and predict protein structures with high accuracy, significantly broadening the search space beyond what is practical to do by hand. In the future, combining AI and CADD has a lot of potential.

REFERENCES

        1. Shu-Feng Zhou and Wei-Zhu Zhong, Drug Design and Discovery: Principles and Applications, molecules,2017
        2. Divya Vemula, Perka Jayasurya, Varthiya Sushmitha, Yethirajula Naveen Kumar, Vasundhra Bhandari, CADD, AI and ML in drug discovery: A comprehensive review, European Journal of Pharmaceutical Sciences,2023
        3. Wadood A, Ahmed N, Shah L, Ahmad A, Hassan H, Shams S. In-silico drug design: An approach which revolutionarised the drug discovery process. OA Drug Design & Delivery 2013.
        4. Rohan Gupta, Devesh Srivastava, Mehar Sahu, Swati Tiwari, Rashmi Ambasta, Pravir Kumar, Artificial intelligence to deep learning: machine intelligence approach for drug discovery, Molecular Diversity (2021)
        5. Chai Xin Yu and Chau Ling Tham, Drug discovery and development: A historical overview, current challenges and perspectives, 2024
        6. Weichao Dong, Historical Perspective and Principles of Drug Design, Journal of Pharmacological Reports, vol. 8 issue 1, 2024, DOI: 10.35248/jpr.24.8.203
        7. V. Srinivasa Rao and K. Srinivas, Department of Computer Science and Engineering, V.R Siddhartha Engineering College, Kanuru, Vijayawada-520 007, India., Review Modern drug discovery process: An in silico approach, Journal of Bioinformatics and Sequence Analysis Vol. 2(5),2011
        8. Biala G, Kedzierska E, Kruk-Slomka M, Orzelska-Gorka J, Hmaidan S, Skrok A, Kaminski J, Havrankova E, Nadaska D, Malik I. Research in the Field of Drug Design and Development. Pharmaceuticals (Basel). 2023 Sep 11;16(9):1283.
        9. Brian Montes Department of Pharmacology, University of Florence, Florence, Italy, Drug Design: Types and its Determination, American Journal of Physiology Biochemistry and Pharmacology, 2023 VOL 13, NO. 01, PAGE 01-02
        10. Abdulilah Ece, Computer-aided drug design, BMC Chemistry, (2023), https://doi.org/10.1186/s13065-023-00939-w
        11. Mohammad Hassan Baig, Khurshid Ahmad, Sudeep Roy, Jalaluddin Mohammad Ashraf, Mohd Adil, Mohammad Haris Siddiqui, Saif Khan, Mohammad Amjad Kamal, Ivo Provazník and Inho Choi, Computer Aided Drug Design: Success and Limitations, Current Pharmaceutical Design, 2016, 22, 572-581
        12. Injamul Hoque, Arkendu Chatterjee, Somenath Bhattacharya, Raj Biswas, An Approach of Computer-Aided Drug Design (CADD) Tools for In Silico Pharmaceutical Drug Design and Development, International Journal of Advanced Research in Biological Sciences ISSN: 2348-8069, Volume 4, Issue 2 – 2017, DOI: 10.22192/ijarbs.
        13. Surabhi, B. K. Singh, COMPUTER AIDED DRUG DESIGN: AN OVERVIEW, Journal of Drug Delivery and Therapeutics, 2018The fundamental phases of SBDD include target preparation, binding site identification, molecular docking, virtual screening, and molecular dynamics.
        14. Opeyemi Iwaloye, Paul Olamide Ottu, Femi Olawale, Olorunfemi Oyewole Babalola, et. al, Computer-aided drug design in anti-cancer drug discovery: What have we learnt and what is the way forward? Informatics in Medicine Unlocked, ELSEVIER, 2023.
        15. Divya Vemula, Perka Jayasurya, Varthiya Sushmitha, Yethirajula Naveen Kumar, Vasundhra Bhandari, CADD, AI and ML in drug discovery: A comprehensive review, European Journal of Pharmaceutical Sciences, 2023
        16. Elvis A. Martis and Rakesh R. Somani, Drug Designing, Discovery and Development Techniques,
        17. Murtala A. Ejalonibu, Segun A. Ogundare, Ahmed A. Elrashedy, Morufat A. Ejalonibu, Monsurat M. Lawal, Ndumiso N. Mhlongo and Hezekiel M. Kumalo, Review Drug Discovery for Mycobacterium tuberculosis Using Structure-Based Computer-Aided Drug Design Approach, International Journal of Molecular Sciences, 2021
        18. Zahid Manzoor1, Shaukat Hussain Munawar, Muhammad Farrukh Nisar, Muhammad Yasir Waqas and Muhammad Mazhar Munir, Computational Methods for COVID-19 Treatment, Coronavirus Disease-19 (COVID-19): A Perspective of New Scenario, 2021, Vol. 2, 288-313, CHAPTER 12
        19. Chun Meng Song, Shen Jean Lim and Joo Chuan Tong, Recent advances in computer-aided drug design, BRIEFINGS IN BIOINFORMATICS. VOL 10. NO 5. 579591 Advance Access publication May 11, 2009, doi:10.1093/bib/bbp023
        20. OLEGTROTT, ARTHURJ. OLSON, Software News and Update AutoDock Vina: Improving the Speed and Accuracy of Docking with a New Scoring Function, Efficient Optimization, and Multithreading, 4 June 2009 in Wiley InterScience, DOI 10.1002/jcc.21334
        21. Ashish Shah, Manav Jain, Chapter 9 - Limitations and future challenges of computer-aided drug design methods, Computer Aided Drug Design (CADD): From Ligand-Based Methods to Structure-Based Approaches, ELSEVIER
        22. Akshita Arora, Simranjeet Kaur, Amandeep Singh, Chapter 14 Challenges and Emerging Problems in CADD, Drug Delivery Systems Using Quantum Computing.
        23. Igor José dos Santos Nascimento, Thiago Mendonça de Aquino1 and Edeildo Ferreira da Silva-Júnior1, The New Era of Drug Discovery: The Power of Computer-aided Drug Design (CADD), BENTHAM SCIENCE, Letters in Drug Design & Discovery, 2022, 19, 951-955
        24. Dolores R. Serrano, Francis C. Luciano, Brayan J. Anaya, Baris Ongoren, Aytug Kara, Gracia Molina, Bianca I. Ramirez, Sergio A. Sánchez-Guirales, Jesus A. Simon, Greta Tomietto, Chrysi Rapti, Helga K. Ruiz Satyavati Rawat, Dinesh Kumar and Aikaterini Lalatsa, Review Artificial Intelligence (AI) Applications in Drug Discovery and Drug Delivery: Revolutionizing Personalized Medicine, pharmaceutics.
        25. Gupta R, Srivastava D, Sahu M, Tiwari S, Ambasta RK, Kumar P. Artificial intelligence to deep learning: machine intelligence approach for drug discovery. Mol Divers. 2021 Aug;25(3):1315-1360. doi: 10.1007/s11030-021-10217-3. Epub 2021 Apr 12. PMID: 33844136; PMCID: PMC8040371.
        26. Siddiqui B, Yadav CS, Akil M, Faiyyaz M, Khan AR, Ahmad N, Hassan F, Azad MI, Owais M, Nasibullah M, Azad I. Artificial Intelligence in Computer-Aided Drug Design (CADD) Tools for the Finding of Potent Biologically Active Small Molecules: Traditional to Modern Approach. Comb Chem High Throughput Screen. 2025 Jan 15. doi: 10.2174/0113862073334062241015043343. Epub ahead of print. PMID: 39819404.
        27. Alya A Arabi, Artificial Intelligence in Drug Design: Algorithms, Applications, Challenges and Ethics, Future Drug Discov. 2021, 3, FDD59. https://doi.org/10.4155/fdd-2020-0028
        28. Han R, Yoon H, Kim G, Lee H, Lee Y. Revolutionizing Medicinal Chemistry: The Application of Artificial Intelligence (AI) in Early Drug Discovery. Pharmaceuticals (Basel). 2023 Sep 6;16(9):1259. doi: 10.3390/ph16091259. PMID: 37765069; PMCID: PMC10537003.
        29. Hanna MG, Pantanowitz L, Dash R, Harrison JH, Deebajah M, Pantanowitz J, Rashidi HH. Future of Artificial Intelligence-Machine Learning Trends in Pathology and Medicine. Mod Pathol. 2025 Apr;38(4):100705. doi: 10.1016/j.modpat.2025.100705. Epub 2025 Jan 4. PMID: 39761872. 
        30. Patronov A, Papadopoulos K, Engkvist O. Has Artificial Intelligence Impacted Drug Discovery? Methods Mol Biol. 2022; 2390:153-176. doi: 10.1007/978-1-0716-1787-8_6. PMID: 34731468.
        31. Veer Patel, Manan Shah, Review, Artificial intelligence and machine learning in drug discovery and development, ELSEVIER, Intelligent Medicine Volume 2, Issue 3, August 2022, Pages 134-140, https://doi.org/10.1016/j.imed.2021.10.001
        32. Alexandre Blanco-González, Alfonso Cabezón, Alejandro Seco-González, Daniel Conde-Torres, Paula Antelo-Riveiro, Ángel Piñeiro and Rebeca Garcia-Fandino, Review the Role of AI in Drug Discovery: Challenges, Opportunities, and Strategies, pharmaceuticals
        33. Visan AI, Negut I. Integrating Artificial Intelligence for Drug Discovery in the Context of Revolutionizing Drug Delivery. Life (Basel). 2024 Feb 7;14(2):233. doi: 10.3390/life14020233. PMID: 38398742; PMCID: PMC10890405.
        34. Fahim MI, Tonny TS, Al Noman A. Realizing the potential of AI in pharmacy practice: Barriers and pathways to adoption. Intelligent Pharmacy. 2024 Jun 1;2(3):308-11.
        35. Chakraborty C, Bhattacharya M, Lee SS, Wen ZH, Lo YH. The changing scenario of drug discovery using AI to deep learning: Recent advancement, success stories, collaborations, and challenges. Molecular Therapy. Nucleic Acids. 2024 Aug 8;35(3):102295.
        36. Sato H. [Development of Clinical Pharmaceutical Services via Artificial Intelligence Adaptation]. Yakugaku Zasshi. 2022;142(4):337-340. Japanese. doi: 10.1248/yakushi.21-00178-4. PMID: 35370188.
        37. Luo Y, Peng J, Ma J. Next Decade's AI-Based Drug Development Features Tight Integration of Data and Computation. Health Data Sci. 2022 Jan 17; 2022:9816939. doi: 10.34133/2022/9816939. PMID: 38487490; PMCID: PMC10880149.
        38. Niazi SK. The Coming of Age of AI/ML in Drug Discovery, Development, Clinical Testing, and Manufacturing: The FDA Perspectives. Drug Des Devel Ther. 2023 Sep 6; 17:2691-2725. doi: 10.2147/DDDT.S424991. PMID: 37701048; PMCID: PMC10493153.

Reference

  1. Shu-Feng Zhou and Wei-Zhu Zhong, Drug Design and Discovery: Principles and Applications, molecules,2017
  2. Divya Vemula, Perka Jayasurya, Varthiya Sushmitha, Yethirajula Naveen Kumar, Vasundhra Bhandari, CADD, AI and ML in drug discovery: A comprehensive review, European Journal of Pharmaceutical Sciences,2023
  3. Wadood A, Ahmed N, Shah L, Ahmad A, Hassan H, Shams S. In-silico drug design: An approach which revolutionarised the drug discovery process. OA Drug Design & Delivery 2013.
  4. Rohan Gupta, Devesh Srivastava, Mehar Sahu, Swati Tiwari, Rashmi Ambasta, Pravir Kumar, Artificial intelligence to deep learning: machine intelligence approach for drug discovery, Molecular Diversity (2021)
  5. Chai Xin Yu and Chau Ling Tham, Drug discovery and development: A historical overview, current challenges and perspectives, 2024
  6. Weichao Dong, Historical Perspective and Principles of Drug Design, Journal of Pharmacological Reports, vol. 8 issue 1, 2024, DOI: 10.35248/jpr.24.8.203
  7. V. Srinivasa Rao and K. Srinivas, Department of Computer Science and Engineering, V.R Siddhartha Engineering College, Kanuru, Vijayawada-520 007, India., Review Modern drug discovery process: An in silico approach, Journal of Bioinformatics and Sequence Analysis Vol. 2(5),2011
  8. Biala G, Kedzierska E, Kruk-Slomka M, Orzelska-Gorka J, Hmaidan S, Skrok A, Kaminski J, Havrankova E, Nadaska D, Malik I. Research in the Field of Drug Design and Development. Pharmaceuticals (Basel). 2023 Sep 11;16(9):1283.
  9. Brian Montes Department of Pharmacology, University of Florence, Florence, Italy, Drug Design: Types and its Determination, American Journal of Physiology Biochemistry and Pharmacology, 2023 VOL 13, NO. 01, PAGE 01-02
  10. Abdulilah Ece, Computer-aided drug design, BMC Chemistry, (2023), https://doi.org/10.1186/s13065-023-00939-w
  11. Mohammad Hassan Baig, Khurshid Ahmad, Sudeep Roy, Jalaluddin Mohammad Ashraf, Mohd Adil, Mohammad Haris Siddiqui, Saif Khan, Mohammad Amjad Kamal, Ivo Provazník and Inho Choi, Computer Aided Drug Design: Success and Limitations, Current Pharmaceutical Design, 2016, 22, 572-581
  12. Injamul Hoque, Arkendu Chatterjee, Somenath Bhattacharya, Raj Biswas, An Approach of Computer-Aided Drug Design (CADD) Tools for In Silico Pharmaceutical Drug Design and Development, International Journal of Advanced Research in Biological Sciences ISSN: 2348-8069, Volume 4, Issue 2 – 2017, DOI: 10.22192/ijarbs.
  13. Surabhi, B. K. Singh, COMPUTER AIDED DRUG DESIGN: AN OVERVIEW, Journal of Drug Delivery and Therapeutics, 2018The fundamental phases of SBDD include target preparation, binding site identification, molecular docking, virtual screening, and molecular dynamics.
  14. Opeyemi Iwaloye, Paul Olamide Ottu, Femi Olawale, Olorunfemi Oyewole Babalola, et. al, Computer-aided drug design in anti-cancer drug discovery: What have we learnt and what is the way forward? Informatics in Medicine Unlocked, ELSEVIER, 2023.
  15. Divya Vemula, Perka Jayasurya, Varthiya Sushmitha, Yethirajula Naveen Kumar, Vasundhra Bhandari, CADD, AI and ML in drug discovery: A comprehensive review, European Journal of Pharmaceutical Sciences, 2023
  16. Elvis A. Martis and Rakesh R. Somani, Drug Designing, Discovery and Development Techniques,
  17. Murtala A. Ejalonibu, Segun A. Ogundare, Ahmed A. Elrashedy, Morufat A. Ejalonibu, Monsurat M. Lawal, Ndumiso N. Mhlongo and Hezekiel M. Kumalo, Review Drug Discovery for Mycobacterium tuberculosis Using Structure-Based Computer-Aided Drug Design Approach, International Journal of Molecular Sciences, 2021
  18. Zahid Manzoor1, Shaukat Hussain Munawar, Muhammad Farrukh Nisar, Muhammad Yasir Waqas and Muhammad Mazhar Munir, Computational Methods for COVID-19 Treatment, Coronavirus Disease-19 (COVID-19): A Perspective of New Scenario, 2021, Vol. 2, 288-313, CHAPTER 12
  19. Chun Meng Song, Shen Jean Lim and Joo Chuan Tong, Recent advances in computer-aided drug design, BRIEFINGS IN BIOINFORMATICS. VOL 10. NO 5. 579591 Advance Access publication May 11, 2009, doi:10.1093/bib/bbp023
  20. OLEGTROTT, ARTHURJ. OLSON, Software News and Update AutoDock Vina: Improving the Speed and Accuracy of Docking with a New Scoring Function, Efficient Optimization, and Multithreading, 4 June 2009 in Wiley InterScience, DOI 10.1002/jcc.21334
  21. Ashish Shah, Manav Jain, Chapter 9 - Limitations and future challenges of computer-aided drug design methods, Computer Aided Drug Design (CADD): From Ligand-Based Methods to Structure-Based Approaches, ELSEVIER
  22. Akshita Arora, Simranjeet Kaur, Amandeep Singh, Chapter 14 Challenges and Emerging Problems in CADD, Drug Delivery Systems Using Quantum Computing.
  23. Igor José dos Santos Nascimento, Thiago Mendonça de Aquino1 and Edeildo Ferreira da Silva-Júnior1, The New Era of Drug Discovery: The Power of Computer-aided Drug Design (CADD), BENTHAM SCIENCE, Letters in Drug Design & Discovery, 2022, 19, 951-955
  24. Dolores R. Serrano, Francis C. Luciano, Brayan J. Anaya, Baris Ongoren, Aytug Kara, Gracia Molina, Bianca I. Ramirez, Sergio A. Sánchez-Guirales, Jesus A. Simon, Greta Tomietto, Chrysi Rapti, Helga K. Ruiz Satyavati Rawat, Dinesh Kumar and Aikaterini Lalatsa, Review Artificial Intelligence (AI) Applications in Drug Discovery and Drug Delivery: Revolutionizing Personalized Medicine, pharmaceutics.
  25. Gupta R, Srivastava D, Sahu M, Tiwari S, Ambasta RK, Kumar P. Artificial intelligence to deep learning: machine intelligence approach for drug discovery. Mol Divers. 2021 Aug;25(3):1315-1360. doi: 10.1007/s11030-021-10217-3. Epub 2021 Apr 12. PMID: 33844136; PMCID: PMC8040371.
  26. Siddiqui B, Yadav CS, Akil M, Faiyyaz M, Khan AR, Ahmad N, Hassan F, Azad MI, Owais M, Nasibullah M, Azad I. Artificial Intelligence in Computer-Aided Drug Design (CADD) Tools for the Finding of Potent Biologically Active Small Molecules: Traditional to Modern Approach. Comb Chem High Throughput Screen. 2025 Jan 15. doi: 10.2174/0113862073334062241015043343. Epub ahead of print. PMID: 39819404.
  27. Alya A Arabi, Artificial Intelligence in Drug Design: Algorithms, Applications, Challenges and Ethics, Future Drug Discov. 2021, 3, FDD59. https://doi.org/10.4155/fdd-2020-0028
  28. Han R, Yoon H, Kim G, Lee H, Lee Y. Revolutionizing Medicinal Chemistry: The Application of Artificial Intelligence (AI) in Early Drug Discovery. Pharmaceuticals (Basel). 2023 Sep 6;16(9):1259. doi: 10.3390/ph16091259. PMID: 37765069; PMCID: PMC10537003.
  29. Hanna MG, Pantanowitz L, Dash R, Harrison JH, Deebajah M, Pantanowitz J, Rashidi HH. Future of Artificial Intelligence-Machine Learning Trends in Pathology and Medicine. Mod Pathol. 2025 Apr;38(4):100705. doi: 10.1016/j.modpat.2025.100705. Epub 2025 Jan 4. PMID: 39761872. 
  30. Patronov A, Papadopoulos K, Engkvist O. Has Artificial Intelligence Impacted Drug Discovery? Methods Mol Biol. 2022; 2390:153-176. doi: 10.1007/978-1-0716-1787-8_6. PMID: 34731468.
  31. Veer Patel, Manan Shah, Review, Artificial intelligence and machine learning in drug discovery and development, ELSEVIER, Intelligent Medicine Volume 2, Issue 3, August 2022, Pages 134-140, https://doi.org/10.1016/j.imed.2021.10.001
  32. Alexandre Blanco-González, Alfonso Cabezón, Alejandro Seco-González, Daniel Conde-Torres, Paula Antelo-Riveiro, Ángel Piñeiro and Rebeca Garcia-Fandino, Review the Role of AI in Drug Discovery: Challenges, Opportunities, and Strategies, pharmaceuticals
  33. Visan AI, Negut I. Integrating Artificial Intelligence for Drug Discovery in the Context of Revolutionizing Drug Delivery. Life (Basel). 2024 Feb 7;14(2):233. doi: 10.3390/life14020233. PMID: 38398742; PMCID: PMC10890405.
  34. Fahim MI, Tonny TS, Al Noman A. Realizing the potential of AI in pharmacy practice: Barriers and pathways to adoption. Intelligent Pharmacy. 2024 Jun 1;2(3):308-11.
  35. Chakraborty C, Bhattacharya M, Lee SS, Wen ZH, Lo YH. The changing scenario of drug discovery using AI to deep learning: Recent advancement, success stories, collaborations, and challenges. Molecular Therapy. Nucleic Acids. 2024 Aug 8;35(3):102295.
  36. Sato H. [Development of Clinical Pharmaceutical Services via Artificial Intelligence Adaptation]. Yakugaku Zasshi. 2022;142(4):337-340. Japanese. doi: 10.1248/yakushi.21-00178-4. PMID: 35370188.
  37. Luo Y, Peng J, Ma J. Next Decade's AI-Based Drug Development Features Tight Integration of Data and Computation. Health Data Sci. 2022 Jan 17; 2022:9816939. doi: 10.34133/2022/9816939. PMID: 38487490; PMCID: PMC10880149.
  38. Niazi SK. The Coming of Age of AI/ML in Drug Discovery, Development, Clinical Testing, and Manufacturing: The FDA Perspectives. Drug Des Devel Ther. 2023 Sep 6; 17:2691-2725. doi: 10.2147/DDDT.S424991. PMID: 37701048; PMCID: PMC10493153.

Photo
Sakshi Bhope
Corresponding author

KDK College of Pharmacy and Research Institute, Nagpur

Photo
Riddhi Shirbhate
Co-author

KDK College of Pharmacy and Research Institute, Nagpur

Photo
Shruti Shende
Co-author

KDK College of Pharmacy and Research Institute, Nagpur

Photo
Sapna Patel
Co-author

KDK College of Pharmacy and Research Institute, Nagpur

Photo
Kamlesh Wadher
Co-author

KDK College of Pharmacy and Research Institute, Nagpur

Riddhi Shirbhate*, Shruti Shende, Sakshi Bhope*, Sapna Patel, Kamlesh Wadher, Artificial Intelligence in Computer- Aided Drug Design: A Comprehensive Review, Int. J. of Pharm. Sci., 2025, Vol 3, Issue 6, 5541-5553. https://doi.org/10.5281/zenodo.15763461

More related articles
Exploring the Anticancer Potential of Spathodea ca...
Chaithra K, Yashaswini S, Yashaswini S M, Kirana, Manisha S Gowda...
Microneedle-Based Transdermal Delivery of Lovastat...
Rajni dubey, Rani Namdev, Dr. Bhaskar Kumar Gupta, Mariya Beg, ...
Evaluation And Formulation of Antidiabetic Syrup f...
Reshma Matere, Neha Ballarpure, Hiteshwari Rajgade, Pooja Ghutke,...
Formulation Development and Analytical Method Development of Dapsone and Ethoxzo...
Babu Anmulwad , Asha Chopde , Dr. Pawan Avhad , Kiran Thorat, Pritam Ghadge , ...
A Review: On Formulation and Evaluation of Digestive Syrup...
Pavan Bisen, Sanika Ladhaikar, Chandrashekhar Badwaik, Nitin Kapgate, Updesh Lade, ...
Related Articles
A Comprehensive Review on Floating Drug Delivery System ...
Nikita Mhase, Adinath Sangale, Megha salve, ...
A Descriptive Study to Assess the Knowledge and Practice about Respiratory Disea...
Dr. R S Meghasri, Adharsh Adhoni, Pavan G R, Roopa, Adarsh Meti, Akash Benakatti, ...
Exploring the Anticancer Potential of Spathodea campanulata, Ziziphus oenoplia, ...
Chaithra K, Yashaswini S, Yashaswini S M, Kirana, Manisha S Gowda, MD Mufid Ansari, ...
More related articles
Exploring the Anticancer Potential of Spathodea campanulata, Ziziphus oenoplia, ...
Chaithra K, Yashaswini S, Yashaswini S M, Kirana, Manisha S Gowda, MD Mufid Ansari, ...
Microneedle-Based Transdermal Delivery of Lovastatin for Enhanced Wound Healing:...
Rajni dubey, Rani Namdev, Dr. Bhaskar Kumar Gupta, Mariya Beg, ...
Evaluation And Formulation of Antidiabetic Syrup from Butea Monosperma Flower...
Reshma Matere, Neha Ballarpure, Hiteshwari Rajgade, Pooja Ghutke, ...
Exploring the Anticancer Potential of Spathodea campanulata, Ziziphus oenoplia, ...
Chaithra K, Yashaswini S, Yashaswini S M, Kirana, Manisha S Gowda, MD Mufid Ansari, ...
Microneedle-Based Transdermal Delivery of Lovastatin for Enhanced Wound Healing:...
Rajni dubey, Rani Namdev, Dr. Bhaskar Kumar Gupta, Mariya Beg, ...
Evaluation And Formulation of Antidiabetic Syrup from Butea Monosperma Flower...
Reshma Matere, Neha Ballarpure, Hiteshwari Rajgade, Pooja Ghutke, ...