View Article

Abstract

Globally, chronic illnesses including cancer, diabetes, heart disease, and neurological disorders are among the top causes of death and morbidity. The therapeutic value of phytonutrients—bioactive, non-nutritive substances produced from plants—in the prevention and treatment of various disorders is becoming more and more clear. Strong antioxidant, anti-inflammatory, immunomodulatory, and metabolic regulating properties are displayed by phytonutrients such flavonoids, carotenoids, polyphenols, and glucosinolates. By modifying cellular pathways such as NF-?B, NLRP3 inflammasome, and Nrf2, these substances aid in lowering oxidative stress, reducing chronic inflammation, and enhancing immunological resilience. Phytonutrients also affect cellular signaling, enzyme function, and gene expression linked to the onset of chronic diseases. Bioavailability and metabolic effects are further enhanced by their interaction with the gut bacteria. In addition to their medicinal uses, phytonutrients support plants' ecological defense and food sensory appeal. Their therapeutic effectiveness varies depending on dose, bioavailability, and individual metabolic reaction, despite the fact that they are typically safe when taken through whole meals. The potential of phytonutrients as multitargeted medicines in integrative approaches for the prevention and treatment of chronic diseases is highlighted in this study. Including a range of plant foods high in phytonutrients in daily meals can provide a comprehensive, long-term strategy for improving human health and lowering the prevalence of chronic illnesses worldwide.

Keywords

Phytonutrients, Chronic diseases, Antioxidants, Anti-inflammatory agents, Immune modulation, Gut microbiota, Flavonoids, Polyphenols, Nutraceuticals.

Introduction

Living with chronic disease is complex and demanding. A possible, effective solution is found in the realm of phytonutrients. To manage chronic conditions such as diabetes, arthritis and other long-term health issues, these natural chemicals found in plants prove of great help [1, 2]. The phytonutrients group includes flavonoids, carotenoids, polyphenols, and so many others. Each of these offer unique health benefits. For example, flavonoids as a group uniquely function to exert very potent antioxidant effect that help in the battle against oxidative stress while reducing one's chance of developing a heart disease and even cancer [3]. Additionally, beta-carotene which is part of the carotenoids family helps in boosting the immune system as well as promotes eye health. At the same time, polyphenols which can be found in green tea and berries have been found to possess anti-inflammatory and anticancer properties [4]. It is essential to appreciate the role of these phytonutrients within the context of effective therapeutic and dietary approaches aimed at managing chronic disease. The plant-based foods not only assist dieticians in the formulation of the right diet but also helps the patients improve their health and the burden of chronic diseases in the holistic straight [1]. Key nutrients found in food include macronutrients such as proteins, carbohydrates, and fats; and micronutrients which refer to minerals and vitamins. Each of these has a major role to play towards food nourishing a human organism. A few of the active constituents in food also called phytochemicals or phytonutrients further aid in reinforcing the health of an individual.[5].These plant-bases compounds which are classified as phytonutrients specially benefit human well-being. They aid the body and can even elongate life by assisting the body in its normal physiological functions. These phytochemicals together with phytonutrients have distinct and important curative roles in prevention and cure of different ailments of any given human being. Likewise, a number of under-researched botanicals may contain phytochemicals manifesting a range of health-promoting effects [6, 7].Plants have other protective and supportive roles. Such as attracting insects for pollination and protecting pests, defending plants from UV radiation [8].Phytochemicals contribute to describing plants too. They give plants a certain smell, taste, and color which make them distinguishable. These compounds have been identified to be of great nutritional value and promote human health. These phytochemicals are present in our daily diet

Cancer and chronic conditions are global health concerns leading to millions of deaths and disabilities [9]. Numerous epidemiological studies along with meta-analyses have indicated that numerous natural phytochemicals offer health benefits, including preventing predominant chronic diseases and cancers [10-15]. Phytochemicals are classified as bioactive compounds, non-nutrient substances found in fruits and vegetables [16]. Some studies suggest that phytochemicals exert protective effects because of their antioxidant and anti-inflammatory properties [17, 18]. Overproduction of oxidants, such as reactive oxygen species or nitrogen species (ROS/RNS), has been implicated in the development of several chronic diseases, cancers, and aging [19–22]. Moreover, phytochemicals can influence gene expression at both the transcription and expression levels of several antioxidant-associated genes, thereby altering regulatory proteins and counteracting oxidative stress [10, 20, 23–25]. Phytochemicals - plant based compounds – have received important focus attention focus due to their possible phyto-therapeutic marinades effects on chronic diseases. These substances also help in the fight against diseases for multi-dimensional interactions as oppose to multi-organ targeting. There are several chronic conditions like cardiovascular diseases, cancers, diabetes, and neurodegenerative disorders which are multifaceted and often need holistic approaches to solve the complete set of problems. These plant-based medicines such as phytochemicals can be an exciting innovative approach when compared with the conventional and synthetic drugs which usually focus on one specific pathway or problem and are likely to have higher side effects [26]

Figure 1: Phytonutrient Benefits and Sources

DEFINITION AND DIVERSITY OF PHYTONUTRIENTS

Phytonutrients, also referred to as phytochemicals, are naturally occurring, and biologically active compounds found in plants that contribute to their colour, flavour, and resistance to environmental stressors. Unlike essential nutrients such as carbohydrates, proteins, fats, vitamins, and minerals, phytonutrients are not required by the human body for sustaining life. However, they offer significant health benefits when consumed regularly and in sufficient quantities through a plant-based diet [27]. The term “phytonutrient” is derived from the Greek word phyto, meaning plant, and nutrient, referring to a substance that provides nourishment. These compounds play critical roles in plant physiology, serving as defense mechanisms against ultraviolet radiation, pathogens, and herbivores. In humans, they contribute to disease prevention and health promotion, particularly through their antioxidant, anti-inflammatory, anticancer, and cardio protective properties [28]. With hundreds of distinct compounds discovered too far, phytonutrient variety is enormous. Based on their chemical makeup and biological roles, they are divided into a number of key categories. Among the most studied classes are:

  1. Flavonoids

Fruits, vegetables, tea, and wine all contain these polyphenolic chemicals. Flavonols (like quercetin), flavones, flavanones, flavanols (like catechins), anthocyanins (found in red cabbage and berries), and isoflavones (like soy genistein) are some of the subclasses. Strong anti-inflammatory and antioxidant properties are exhibited by flavonoids [29].

  1. Carotenoids

Many fruits and vegetables have red, orange, and yellow hues due to these lipid-soluble pigments. Beta-carotene, lutein, lycopene, and zeaxanthin are examples of common carotenoids. They have been linked to lower chances of chronic illnesses and are well known for promoting immunological and ocular health [30].

  1. Glucosinolates

Glucosinolates, which are mostly found in cruciferous vegetables like broccoli, cabbage, and Brussels sprouts, are building blocks for physiologically active substances like isothiocyanates and indoles, which have the ability to prevent cancer by modifying gene expression and enzyme function [31].

  1. Phenolic acids

These include substances that are present in whole grains, fruits, and coffee, such as ferulic acid and caffeic acid. They contribute to cardiovascular protection and are well-known for their antibacterial and antioxidant qualities [32].

  1. Saponins

Saponins, which are present in oats, ginseng, and legumes, have been shown to have anticancer, immunostimulating, and cholesterol-lowering effects. They are amphipathic glycosides that affect signaling pathways and membrane permeability [33].

  1. Terpenoids

Citrus fruits, herbs, and spices contain monoterpenes, diterpenes, and triterpenes. Terpenoids have anti-inflammatory, antiviral, and anticancer properties and add to the fragrant qualities of plants [34].

  1. Alkaloids

Foods including potatoes, tomatoes, and chocolate contain these nitrogen-containing substances. While certain alkaloids, like theobromine and caffeine, have analgesic and antibacterial qualities, others have stimulating effects [35].

  1. Lignans

Lignans, which function as phytoestrogens and are found in seeds (particularly flaxseed), whole grains, and some fruits, are linked to a lower risk of osteoporosis, cardiovascular disorders, and hormone-related malignancies [36].

The wide range of physiological effects that phytonutrients have on the human body is supported by their structural and functional diversity. Their capacity to interact with different cellular targets, alter gene expression, and affect signaling pathways related to inflammation, oxidation, metabolism, and immunological response frequently results in their advantageous qualities [37].Regular consumption of these chemicals is associated with a lower incidence of non-communicable illnesses, despite the fact that they are not considered necessary nutrients. A diet high in whole grains, legumes, fruits, and vegetables offers a wide range of phytonutrients, promoting a comprehensive strategy for disease prevention and health promotion [38].

Figure 2: phytonutrient comparison

ANTIOXIDANT AND ANTI-INFLAMMATORY MECHANISMS OF PHYTONUTRIENTS

Phytonutrients, or phytochemicals, are a broad category of bioactive compounds present in plants which have numerous positive impacts on human health. Their antioxidant and anti-inflammatory actions are well recognized and are critical in preventing and managing chronic diseases including cardiovascular disease, cancer, diabetes, and neurodegenerative disorders. Oxidative stress is an imbalance between the generation of reactive oxygen species of free radicals (ROS) and the ability to detoxify ROS or repair the harm caused (damage). ROS are very aggressive molecules that attack cellular structures, lipids, proteins, and DNA resulting in the progression of many pathological conditions. Antioxidants neutralize ROS through direct neutralization, or by stimulating the activity of antioxidant enzymes like superoxide dismutase (SOD), catalase (CAT), and glutathione peroxidase (GPx) [39]. Oxidative stress can be combated with phytonutrients such as flavonoids, polyphenols, carotenoids, and phenolic acids which are potent antioxidants. Flavonoids present in fruits, vegetables, tea, and cocoa are known to donate hydrogen atoms to free radicals neutralizing their threat and preventing cellular damage. They also chelate transition metal ions such as iron and copper which are known to catalyse ROS formation through Fenton reactions [40]. To illustrate, quercetin and catechins have shown strong radical-scavenging activities in numerous in vitro and in vivo studies [41].

Aside from antioxidant effects, phytonutrients have the capacity to modulate inflammatory responses by targeting several action pathways. Chronic inflammation underlies many metabolic disorders like atherosclerosis and certain cancers, categorized as a low-grade inflammatory state. Phytonutrients possess the ability to suppress the expression and action of TNF-α, IL-6, COX-2, and iNOS, which are pro-inflammatory mediators [42]. One of the molecular mechanisms that are deeply involved in inflammation is the signalling pathway known as nuclear factor kappa B (NF-κB). NF-κB is a transcription factor with a central role for inflammation, immune response, and cellular growth as it controls the expression of multiple genes. NF-κB is kept inactive in the cytoplasm in resting cells bound to its inhibitor IκB. IκB can be stimulated by cytokines, oxidative stress, or even bacterial lipopolysaccharide which leads to its phosphorylation and degradation. This enables NF-κB to enter the nucleus and cause transcription of inflammatory genes [43]. Certain phytonutrients including curcumin, resveratrol, and epigallocatechin gallate (EGCG) were found to inhibit the inflammation by blocking the activation of NF-κB [44] From turmeric, curcumin one of the principal curcuminoids has been very well researched for its antioxidant and anti-inflammatory actions. It was found to suppress production of reactive oxygen species (ROS) and reactive nitrogen species (RNS), increase endogenous antioxidant defences, and down regulate pro-inflammatory cytokines by activating antioxidant defences and inhibiting NF-κB and MAPK pathways [45]. Another good example is resveratrol which is a polyphenol present in grapes and red wine and has strong anti-inflammatory effects due to its inhibition of NF-κB and IL-1β secretion [46].

In conclusion, phytonutrients primarily reduce chronic inflammation and oxidative stress, which contributes to their health-promoting benefits. By altering inflammatory signalling pathways and redox balance, these plant-based chemicals provide intriguing approaches to managing and preventing chronic illnesses. To fully realize their therapeutic potential, more investigation is needed into their modes of action, bioavailability, and clinical effectiveness.

Figure 3: Phytonutrients' Role in Health Management

IMMUNE-SYSTEM MODULATION BY PHYTONUTRIENTS

To safeguard the body from pathogens, toxins, and abnormal cells, the human immune system employs a sophisticated set of mechanisms consisting of organs, specialized cells, and signalling molecules, which work in close cooperation. This system's effectiveness relies on genetic and environmental factors in addition to nutrition. With respect to nutrition, phytonutrients—bioactive compounds from foods of plant origin—are among the most notable for their immune-modulating functions as well as their ability to support immune homeostasis [47] Both innate and adaptive immunity are impacted by phytonutrients. Phytonutrients can impact immune cell development, activation, and function through multiple molecular mechanisms. The innate immune system, which consists of the macrophages and dendritic cells and natural killer (NK) cells, is a guardian’s first line of defines. Adaptive immunity includes T and B lymphocytes. Phytonutrients exert antioxidant and anti-inflammatory effects which further enhance defines and regulation and, therefore, bolster immunity [48]. Some dietary phytonutrients (e.g. flavonoids, carotenoids, phenolic acids, glucosinolates and alkaloids) are being studied for their immunomodulatory activity. Quercetin, kaempferol and EGCG are examples of flavonoids with the potential to potentiate macrophage phagocytosis, inhibit certain pro-inflammatory cytokines such as IL-6 and TNF-α, and immunoregulate interferon and other immune mediators [49] For example, quercetin has the ability to stabilize mast cells and inhibit histamine release which is advantageous in allergic responses and inflammatory disorders [50].

Turmeric contains curcumin, a polyphenolic compound which modulates immune function through inhibition of the nuclear factor-kappa B (NF-κB) pathway which is central to immune and inflammatory response regulation. Curcumin downregulates NF-κB signalling and, therefore, the expression of several cytokines and enzymes like COX-2 and iNOS which leads to chronic inflammation and immune overdrive [51]. Immune function is supported by carotenoids beta-carotene, lutein, and lycopene. Beta-carotene’s role as a precursor for a vitamin A also helps in sustaining barriers and the functions of T and B lymphocytes. Deficiency of Vitamin A leads to impaired immune functions but can be complemented with supplementation [52]. Lutein and lycopene also modulate T cell responses, boost antibody production, and reduce oxidative stress on immune cells [53]. Glucosinolates and their hydrolysis phytonutrients like sulforaphane are other significant ones found in cruciferous vegetables. Sulforaphane can activate phase II detoxification enzymes along with Nrf2 pathways which in turn, amplifies antioxidant defences and indirectly support immune functions [54].

In addition, resveratrol, a stilbene found in grapes, as well as red wine, boosts immune response through the activation of Tregs and down regulation of pro-inflammatory cytokines secretion. Furthermore, it enhances NK cell activity and cellular immunity in elderly individuals, indicating possible involvement in the mitigation of immunosenescence, [55]. The immune-modulating effects of phytonutrients extend beyond direct contact with immune cells and also target gut-associated lymphoid tissue (GALT) which contains more than 70 percent of the body’s immune cells. Through the gut, phytonutrients, especially polyphenols, can help to increase diversity and promote beneficial bacteria such as Lactobacillus and Bifidobacterium while decreasing harmful microorganisms. These changes in microbiota are inarguably linked to better immune resilience along with reduced inflammatory conditions, [56].

To summarize, phytonutrients can enhance immunity by aiding the body’s defense systems, controlling immune cell activity, modulating inflammation, and improving the interactions between the gut and the immune system. Consequently, such phytonutrients can be included in a well-balanced, plant-based diet for better immune health, disease prevention, and overall wellness

Figure 4: Enhancing Immunity with Phytonutrients

CHRONIC DISEASE PREVENTION AND THERAPY BY PHYTONUTRIENTS

Chronic conditions such as cardiovascular disease (CVD), type 2 diabetes mellitus (T2DM), and certain cancers, along with neurodegenerative diseases Alzheimer's and Parkinson's, greatly contribute to global mortality and morbidity. These conditions share some common features such as chronic inflammation, oxidative stress, immune system dysfunction, and metabolic disorders. It has recently been shown that phytonutrients which are naturally occurring bioactive compounds in plants, have significant role in the prevention and mitigation of these chronic diseases through several biochemical and physiological pathways [57].,These benefits are achieved mainly through modulation of oxidative stress, inflammation, lipid and glucose mercaptan, apoptosis, cellular signalling, and other critical pathways. Their antioxidant and anti-inflammatory properties have been widely documented, allowing them to significantly aid in the reduction of chronic illnesses progression or associated risk factors [58].

  1. Cardiovascular Disease (CVD)

Vascular endothelial dysfunction and oxidative lipid damage are closely linked to cardiovascular disease. By lowering oxidative stress, preventing low-density lipoprotein (LDL) oxidation, and improving nitric oxide bioavailability, phytonutrients such flavonoids, carotenoids, and polyphenols contribute to the protection of endothelial cells [59]. For instance, it has been demonstrated that flavonoids found in berries, green tea, and chocolate lower blood pressure, enhance vascular function, and decrease levels of the inflammatory marker C-reactive protein [60]. Tomatoes contain lycopene, a carotenoid linked to a lower risk of stroke and atherosclerosis [61].

  1. Type 2 Diabetes Mellitus (T2DM)

Chronic hyperglycemia in diabetes causes insulin resistance, pancreatic β-cell malfunction, and oxidative stress. By enhancing insulin sensitivity, lowering blood glucose levels, and shielding pancreatic cells from oxidative damage, phytonutrients—in particular, polyphenols like resveratrol, curcumin, and quercetin—have shown antidiabetic effects [62]. Resveratrol promotes lipid oxidation and glucose absorption by activating AMP-activated protein kinase (AMPK) and sirtuin 1 (SIRT1) [63]. By blocking the NF-κB and TNF-α pathways, curcumin has been shown to reduce inflammation brought on by hyperglycemia [64].

  1. Cancer Prevention

Unchecked cell division is a feature of cancer, which is frequently brought on by oxidative DNA damage, inflammation, and mutations. The beginning, promotion, and development of carcinogenesis are among the processes that phytonutrients influence. Cruciferous vegetable components, such as indole-3-carbinol and sulforaphane, block phase I enzymes that activate carcinogens and promote phase II detoxification enzymes [65]. By altering gene expression and cell cycle regulation, flavonoids and polyphenols such genistein from soybeans and epigallocatechin gallate (EGCG) from green tea cause apoptosis, prevent angiogenesis, and slow tumor development [66]. By influencing pathways including PI3K/Akt, MAPK, and Wnt/β-catenin, curcumin has shown chemopreventive benefits against a variety of cancer types, including colon, breast, and prostate cancer [67]

  1. Neurodegenerative Diseases

Progressive neuronal loss, inflammation, and mitochondrial dysfunction are hallmarks of neurodegenerative diseases such as Parkinson's and Alzheimer's. Because they may penetrate the blood-brain barrier and fight oxidative stress and neuroinflammation, phytonutrients have neuroprotective qualities. For example, in models of Alzheimer's disease, curcumin has been demonstrated to suppress tau phosphorylation and amyloid-beta aggregation [68]. By improving mitochondrial function and lowering neuroinflammation, resveratrol enhances cognitive function [69]. Additionally, polyphenols trigger the Nrf2 pathway, which stimulates neuronal cells to produce more cytoprotective and antioxidant genes [70].

  1. Obesity and Metabolic Syndrome

Adipocyte malfunction and persistent low-grade inflammation are characteristics of obesity-related diseases. Saponins and flavonoids enhance insulin signalling, decrease adipogenesis, and regulate lipid metabolism. Clinical research have shown that anthocyanins from berries and catechins from green tea lower blood triglycerides, body weight, and fat storage [71]. Additionally, these phytonutrients decrease the absorption of fat and carbohydrates by inhibiting enzymes such α-glucosidase and pancreatic lipase [72].

  1. Multitargeted and Synergistic Effects

Phytonutrients have multitargeted activities and synergistic effects, in contrast to manufactured medicines that frequently operate on single targets. When used in conjunction with traditional treatments, they may improve therapeutic efficacy and lessen toxicity and drug resistance. For example, people with cancer have demonstrated better results and fewer adverse effects when curcumin is used in conjunction with chemotherapy or radiation [73].
In conclusion, because of their capacity to regulate oxidative stress, inflammation, metabolic dysfunction, and cellular signaling, phytonutrients are essential for the prevention, management, and supplemental therapy of chronic illnesses. Their incorporation into regular eating regimens, including plant-based or Mediterranean diets, is linked to a lower risk of developing chronic illnesses. However, more clinical research is necessary to ascertain the best doses, bioavailability, and long-term safety for their therapeutic usage [74]

Figure 5: Phytonutrient Health Cycle

COMPREHENSIVE FUNCTIONS AND THERAPEUTIC PROMISE OF PHYTONUTRIENTS

By focusing on important molecular and cellular processes implicated in a number of chronic illnesses, phytonutrients have preventive benefits that are particular to each disease. For instance, flavonols with anti-inflammatory and antioxidant properties, such quercetin and kaempferol, have been associated with better immunological and cardiovascular health [75]. The polyphenol resveratrol, which is present in berries and grapes, helps with neurodegenerative and cardiovascular disorders by enhancing endothelial function and lowering oxidative stress [76]. Because it inhibits insulin-like growth factor signaling and antioxidant activity, lycopene, which is mostly present in tomatoes, is linked to lower chances of breast and prostate cancer [77].By altering epigenetic and cell cycle pathways, sulforaphane, a glucosinolate derivative found in broccoli and other cruciferous vegetables, stimulates phase II detoxification enzymes and has demonstrated encouraging chemopreventive qualities [78]. These phytonutrients affect apoptosis, inflammation, angiogenesis, and cellular repair through a variety of signaling pathways, including as the NF-κB, MAPK, PI3K/Akt, and SIRT1 pathways [79,80].By enhancing color, taste, and scent, phytonutrients in plants play a variety of natural ecological functions, including defense against diseases and herbivores, UV resistance, and pollinator attraction [81]. These same qualities improve foods' sensory appeal and increase their desirability in human diets. However, bioavailability, which is frequently constrained by low solubility, fast metabolism, or gastrointestinal tract degradation, is intimately linked to their health impact [82].Crucially, in the colon, a lot of phytonutrients are transformed by microbes to produce metabolites that are more bioactive and more absorbed [83]. In addition to improving the effectiveness of phytonutrients, this gut microbiota interaction also influences the microbial ecology, promoting advantageous species such as Lactobacillus and Bifidobacterium while decreasing inflammatory microbial populations [84]. Whole food phytonutrients are typically safe, but it's important to take into account things like dose, duration, individual metabolism, and any drug interactions. To create long-term safety profiles and uniform treatment guidelines, more clinical studies are required [85, 85].

Figure 6: Phytonutrient Health Benefits and Bioavailability

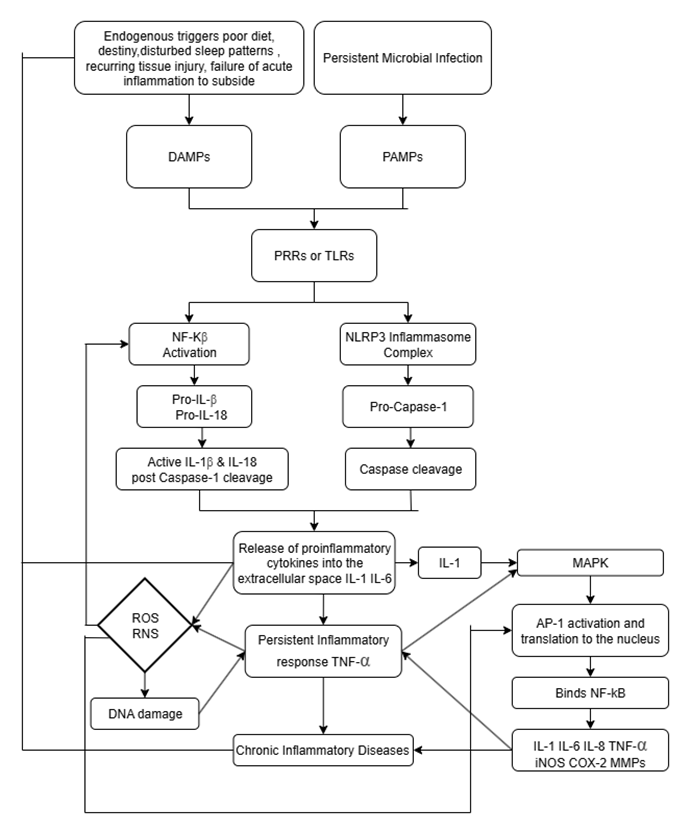
PHYTONUTRIENT-MEDIATED REGULATION OF CHRONIC INFLAMMATION IN DISEASE PREVENTION

The pathophysiology of several non-communicable illnesses, including cardiovascular disease, type 2 diabetes, neurodegenerative disorders, and some types of cancer, is significantly influenced by chronic inflammation. It is fueled by ongoing immunological activation brought on by microbial infections, unhealthy lifestyle choices, and unresolved tissue damage. By identifying damage-associated molecular patterns (DAMPs) and pathogen-associated molecular patterns (PAMPs), these stimuli trigger pattern recognition receptors (PRRs), which include Toll-like receptors (TLRs). Following this activation, proinflammatory cytokines including IL-1β, IL-6, and TNF-α mature and are released as a result of downstream signaling involving nuclear factor-kappa B (NF-κB) and the NLRP3 inflammasome. Reactive oxygen and nitrogen species (ROS and RNS) are produced in tandem, which exacerbates inflammation, damages cells and DNA, and feeds the cycle that results in chronic inflammatory illnesses (1,2). By modifying these inflammatory pathways, phytonutrients—in particular, polyphenols and other bioactive chemicals derived from plants—offer great therapeutic potential. It has been demonstrated that some compounds, including curcumin, resveratrol, sulforaphane, and quercetin, reduce the production of inflammatory cytokines by suppressing MAPK signaling, blocking the assembly of the NLRP3 inflammasome, and inhibiting the activation of NF-κB (3, 4). Additionally, a large number of these phytochemicals stimulate the Nrf2 signalling pathway, which in turn stimulates the production of antioxidant enzymes that counteract oxidative damage and reestablish redox equilibrium (5). These dual functions—anti-inflammatory and antioxidant—support the incorporation of phytonutrients into long-term public health and treatment strategies by highlighting their significance as functional agents in the prevention and management of chronic illnesses through food (6).

Figure 7: Schematic representation of the molecular pathway linking chronic endogenous and microbial stimuli to the persistent activation of NF-κB and NLRP3 inflammasome, resulting in ROS/RNS generation, cytokine release (IL-1, IL-6, and TNF-α), and chronic inflammatory disease progression. Key intervention points for phytonutrients include inhibition of NF-κB, MAPK, and NLRP3 pathways, and activation of antioxidant defenses via Nrf2.

CONCLUSION

Phytonutrients, a broad class of biologically active compounds derived from plants, are gaining recognition as integral components of preventive and therapeutic strategies for chronic diseases. Their remarkable structural diversity—ranging from flavonoids and polyphenols to carotenoids and glucosinolates—enables them to modulate a wide range of molecular targets associated with disease pathogenesis. One of their most prominent roles is in the regulation of oxidative stress and inflammation, wherein phytonutrients like curcumin, resveratrol, and sulforaphane inhibit key inflammatory mediators (NF-κB, MAPK, NLRP3) and stimulate antioxidant pathways (e.g., Nrf2), thereby interrupting the cycle of cellular damage and persistent inflammation. Beyond their antioxidant and anti-inflammatory actions, phytonutrients significantly influence immune system balance by modulating cytokine production, enhancing immune cell function, and supporting gut-immune interactions. Their ability to improve insulin sensitivity, lipid profiles, vascular integrity, and neuroprotection underscores their therapeutic relevance across a spectrum of diseases, including diabetes, cardiovascular disorders, cancer, and neurodegeneration. Moreover, their presence in plants not only contributes to ecological functions such as defense and pollination but also enhances the sensory appeal of food through color, flavor, and aroma—encouraging greater dietary intake of fruits and vegetables.

Despite their therapeutic promise, the effectiveness of phytonutrients depends on factors such as bioavailability, individual metabolic responses, and gut microbiota interactions. While many phytonutrients exhibit low systemic absorption, colonic microbial metabolism often converts them into more bioactive forms, reinforcing the importance of a diverse, fiber-rich diet. Their safety profile is generally excellent, especially when consumed through whole foods, although standardized dosages and formulations require further clinical validation. Ultimately, phytonutrients represent a promising, multifaceted approach to chronic disease prevention and management, bridging nutrition and medicine. Continued interdisciplinary research is essential to translate their molecular benefits into practical health outcomes through diet and integrative therapies.

ACKNOWLEDGEMENT

We would like to express our heartfelt gratitude to all those who supported and guided us throughout the completion of this article. First and foremost, we sincerely thank Dr. Shivajirao Kadam College of Pharmacy for providing us with the necessary facilities and a conducive academic environment. We are deeply grateful to all the faculty members of the institution for their constant encouragement, valuable suggestions, and continuous support during the preparation of this work. We would also like to extend our special thanks to our mentors and guides for their insightful guidance, motivation, and constructive feedback, which helped us improve the quality of our work. This article is a collaborative effort by the following authors: Pranav Ganesh Mandlik, Manasi Chandrakant Gajankush, Prajwal Bandu Koli, Arti Dilip Chavan, Yash Atul Kamble, and Pranjali Nandkumar Rane. Their dedication, teamwork, and commitment to research have been instrumental in the successful completion of this article.

REFERENCES

  1. Mehta, P.; Tawfeeq, S.; Padte, S.; Sunasra, R.; Desai, H.; Surani, S.; Kashyap, R. Plant-based diet and its effect on coronary artery disease: A narrative review. World Journal of Clinical Cases 2023, 11 (20), 4752.
  2. Ghosh, S.; Sarkar, T.; Pati, S.; Kari, Z. A.; Edinur, H. A.; Chakraborty, R. Novel bioactive compounds from marine sources as a tool for functional food development. Frontiers in Marine Science 2022, 9, 832957.
  3. Banwo, K.; Olojede, A. O.; Adesulu-Dahunsi, A. T.; Verma, D. K.; Thakur, M.; Tripathy, S.; Singh, S.; Patel, A. R.; Gupta, A. K.; Aguilar, C. N. Functional importance of bioactive compounds of foods with Potential Health Benefits: A review on recent trends. Food Bioscience 2021, 43, 101320.
  4. Yadav, D. K. Potential therapeutic strategies of phytochemicals in neurodegenerative disorders. Current Topics in Medicinal Chemistry 2021, 21 (31), 2814−2838.
  5. Gupta, C.; Prakash, D. Phytonutrients as therapeutic agents. Journal of Complementary and Integrative Medicine 2014, 11 (3), 151− 169.
  6. Memariani, Z.; Farzaei, M. H.; Ali, A.; Momtaz, S. Nutritional and bioactive characterization of unexplored food rich in phytonu trients. In Phytonutrients in Food; Elsevier, 2020; pp 157−175.
  7. Tufail, T.; Khan, T.; Bader Ul Ain, H.; Morya, S.; Shah, M. A. Garden cress seeds: a review on nutritional composition, therapeutic potential, and industrial utilization. Food Science & Nutrition 2024, 12, 3834.
  8. Zaynab, M.; Fatima, M.; Sharif, Y.; Zafar, M. H.; Ali, H.; Khan, K. A. Role of primary metabolites in plant defense against pathogens. Microbial pathogenesis 2019, 137, 103728.
  9. GBD 2016 Causes of Death Collaborators. Global, regional, and national age-sex specific mortality for 264 causes of death, 1980–2016: A systematic analysis for the global burden of disease study 2016. Lancet 2017, 390, 1151–1210. [CrossRef]
  10. Lampe, J.W. Health effects of vegetables and fruit: Assessing mechanisms of action in human experimental studies. Am. J. Clin. Nutr. 1999, 70, 475S–490S. [CrossRef]
  11.  Yamada, T.; Hayasaka, S.; Shibata, Y.; Ojima, T.; Saegusa, T.; Gotoh, T.; Ishikawa, S.; Nakamura, Y.; Kayaba, K. Frequency of citrus fruit intake is associated with the incidence of cardiovascular disease: The Jichi Medical School cohort study. J. Epidemiol. 2011, 21, 169–175. [CrossRef] [PubMed]
  12. Kyro, C.; Skeie, G.; Loft, S.; Landberg, R.; Christensen, J.; Lund, E.; Nilsson, L.M.; Palmqvist, R.; Tjonneland, A.; Olsen, A. Intake of whole grains from different cereal and food sources and incidence of colorectal cancer in the Scandinavian HELGA cohort. Cancer Causes Control 2013, 24, 1363–1374. [CrossRef] [PubMed]
  13. Wang, X.; Ouyang, Y.; Liu, J.; Zhu, M.; Zhao, G.; Bao, W.; Hu, F.B. Fruit and vegetable consumption and mortality from all causes, cardiovascular disease, and cancer: Systematic review and dose-response meta-analysis of prospective cohort studies. BMJ 2014, 349, g4490. [CrossRef]
  14.  Mursu, J.; Virtanen, J.K.; Tuomainen, T.P.; Nurmi, T.; Voutilainen, S. Intake of fruit, berries, and vegetables and risk of type 2 diabetes in Finnish men: The Kuopio ischaemic heart disease risk factor study. Am. J. Clin. Nutr. 2014, 9, 328–333. [CrossRef]
  15. Kruk, J. Association between vegetable, fruit and carbohydrate intake and breast cancer risk in relation to physical activity. Asian Pac. J. Cancer Prev. 2014, 15, 4429–4436.
  16. Wang, L.F.; Chen, J.Y.; Xie, H.H.; Ju, X.R.; Liu, R.H. Phytochemical profiles and antioxidant activity of adlay varieties. J. Agric. Food Chem. 2013, 61, 5103–5113. [CrossRef] [PubMed]
  17. Heim, K.E.; Tagliaferro, A.R.; Bobilya, D.J. Flavonoid antioxidants: Chemistry, metabolism and structure-activity relationships. J. Nutr. Biochem. 2002, 13, 572–584. [CrossRef]
  18. Potapovich, A.I.; Lulli, D.; Fidanza, P.; Kostyuk, V.A.; De Luca, C.; Pastore, S.; Korkina, L.G. Plant polyphenols differentially modulate inflammatory responses of human keratinocytes by interfering with activation of transcription factors NFB and AhR and EGFR-ERKpathway. Toxicol. Appl. Pharmacol. 2011, 255, 138–149. [CrossRef]
  19.  Hertog, M.G.L.; Feskens, E.J.M.; Hollman, P.C.H.; Katan, M.B.; Kromhout, D. Dietary antioxidant flavonoids and risk of coronary heart-disease—The Zutphen Elderly Study. Lancet 1993, 342, 1007–1011. [CrossRef] [PubMed]
  20. Kaulmann, A.; Bohn, T. Carotenoids, inflammation, and oxidative stress-implications of cellular signaling pathways and relation to chronic disease prevention. Nutr. Res. 2014, 34, 907–929. [CrossRef] [PubMed]
  21. Sajadimajd, S.; Bahramsoltani, R.; Iranpanah, A.; Kumar Patra, J.; Das, G.; Gouda, S.; Rahimi, R.; Rezaeiamiri, E.; Cao, H.; Giampieri, F.; et al. Advances on natural polyphenols as anticancer agents for skin cancer. Pharmacol. Res. 2020, 151, 104584. [CrossRef]
  22. Thompson, H.J.; Heimendinger, J.; Diker, A.; O’Neill, C.; Haegele, A.; Meinecke, B.; Wolfe, P.; Sedlacek, S.; Zhu, Z.; Jiang, W. Dietary botanical diversity affects the reduction of oxidative biomarkers in women due to high vegetable and fruit intake. J. Nutr. 2006, 136, 2207–2212. [CrossRef] [PubMed]
  23. Liu, R.H. Health benefits of fruit and vegetables are from additive and synergistic combinations of phytochemicals. Am. J. Clin. Nutr. 2003, 78, 517S–520S. [CrossRef] [PubMed]
  24. Zhang, H.; Tsao, R. Dietary polyphenols, oxidative stress and antioxidant and anti-inflammatory effects. Curr. Opin. Food Sci. 2016, 8, 33–42. [CrossRef]
  25. Stranieri, C.; Guzzo, F.; Gambini, S.; Cominacini, L.; Fratta Pasini, A.M. Intracellular polyphenol wine metabolites oppose oxidative stress and upregulate Nrf2/ARE pathway. Antioxidants 2022, 11, 2055. [CrossRef]
  26. Alam, M.D.N., Bristi, N.J., Rafiquzzaman, M. "Review on in vivo and In vitro methods evaluation of antioxidant activity." Saudi Pharmaceutical Journal (2013).
  27. Liu RH. Health-promoting components of fruits and vegetables in the diet. Adv Nutr. 2013;4(3):384S–392S.
  28. Lila MA. From beans to berries and beyond: teamwork between plant chemicals for protection of optimal human health. Ann N Y Acad Sci. 2007; 1114:372–380.
  29. Peterson JJ, Dwyer JT, Jacques PF, McCullough ML. Associations between flavonoids and cardiovascular disease incidence or mortality in European and US populations. Nutr Rev. 2012; 70(9):491–508.
  30. Rao AV, Rao LG. Carotenoids and human health. Pharmacol Res. 2007; 55(3):207–216.
  31. Verhoeven DT, Goldbohm RA, van Poppel G, Verhagen H, van den Brandt PA. Epidemiological studies on brassica vegetables and cancer risk. Cancer Epidemiol Biomarkers Prev. 1996;5(9):733–748.
  32. Manach C, Scalbert A, Morand C, Rémésy C, Jiménez L. Polyphenols: food sources and bioavailability. Am J Clin Nutr. 2004; 79(5):727–747.
  33. Shi J, Arunasalam K, Yeung D, Kakuda Y, Mittal G, Jiang Y. Saponins from edible legumes: chemistry, processing, and health benefits. J Med Food. 2004; 7(1):67–78.
  34. Wagner KH, Elmadfa I. Biological relevance of terpenoids: overview focusing on mono-, di-, and tetraterpenes. Ann Nutr Metab. 2003; 47(3-4):95–106.
  35. Wink M. Biochemistry of plant secondary metabolism. 2nd ed. Oxford: Wiley-Blackwell; 2010.
  36. Penalvo JL, Heinonen SM, Aura AM, Adlercreutz H. Dietary sesamin is converted to enterolactone in humans. J Nutr. 2005; 135(5):1056–1062.
  37. Beecher GR. Phytonutrients’ role in metabolism: effects on resistance to degenerative processes. J Nutr. 2003; 133(10):3810S–3814S.
  38. World Health Organization (WHO). Diet, nutrition and the prevention of chronic diseases. WHO Technical Report Series No. 916. Geneva: WHO; 2003.
  39. Valko M, Leibfritz D, Moncol J, Cronin MT, Mazur M, Telser J. Free radicals and antioxidants in normal physiological functions and human disease. Int J Biochem Cell Biol. 2007; 39(1):44–84.
  40. Heim KE, Tagliaferro AR, Bobilya DJ. Flavonoid antioxidants: chemistry, metabolism and structure-activity relationships. J Nutr Biochem. 2002; 13(10):572–584.
  41. Boots AW, Haenen GR, Bast A. Health effects of quercetin: from antioxidant to nutraceutical. Eur J Pharmacol. 2008; 585(2-3):325–337.
  42. Aggarwal BB, Harikumar KB. Potential therapeutic effects of curcumin, the anti-inflammatory agent, against neurodegenerative, cardiovascular, pulmonary, metabolic, autoimmune and neoplastic diseases. Int J Biochem Cell Biol. 2009; 41(1):40–59.
  43. Ghosh S, Hayden MS. New regulators of NF-κB in inflammation. Nat Rev Immunol. 2008; 8(11):837–848.
  44. Shakibaei M, Harikumar KB, Aggarwal BB. Resveratrol addiction: To die or not to die. Mol Nutr Food Res. 2009; 53(1):115–128.
  45. Gupta SC, Patchva S, Aggarwal BB. Therapeutic roles of curcumin: lessons learned from clinical trials. AAPS J. 2013; 15(1):195–218.
  46. Baur JA, Sinclair DA. Therapeutic potential of resveratrol: the in vivo evidence. Nat Rev Drug Discov. 2006;5(6):493–506.
  47. Calder PC. Feeding the immune system. Proc Nutr Soc. 2013; 72(3):299–309.
  48. Rimbach G, Egert S, de Pascual-Teresa S. Polyphenols and human health: prevention of disease and mechanisms of action. Nutrients. 2010;2(11):1106–1131.
  49. Li Y, Yao J, Han C, et al. Quercetin, inflammation and immunity. Nutrients. 2016;8(3):167.
  50. Boots AW, Haenen GRMM, Bast A. Health effects of quercetin: from antioxidant to nutraceutical. Eur J Pharmacol. 2008; 585(2-3):325–337.
  51. Aggarwal BB, Sung B. Pharmacological basis for the role of curcumin in chronic diseases: an age-old spice with modern targets. Trends Pharmacol Sci. 2009; 30(2):85–94.
  52. Stephensen CB. Vitamin A, infection, and immune function. Annu Rev Nutr. 2001;21:167–192.
  53. Chew BP, Park JS. Carotenoid action on the immune response. J Nutr. 2004;134(1):257S–261S.
  54. Dinkova-Kostova AT, Kostov RV. Glucosinolates and isothiocyanates in health and disease. Trends Mol Med. 2012;18(6):337–347.
  55. Gao X, Xu YX, Janakiraman N, Chapman RA, Gautam SC. Immunomodulatory activity of resveratrol: suppression of lymphocyte proliferation, development of cell-mediated cytotoxicity, and cytokine production. Biochem Pharmacol. 2001;62(9):1299–1308.
  56. Nohara K, Chen Z, Yoo SH. The molecular clock and gut microbiota. J Endocrinol. 2017;233(1):R1–R18.
  57. Liu RH. Dietary bioactive compounds and their health implications. J Food Sci. 2013;78 Suppl 1:A18–25.
  58. Opara EI. The emerging role of nutritional genomics in disease prevention and health promotion. J Nutr Biochem. 2004;15(6):426–427.
  59. Kris-Etherton PM, Hecker KD, Bonanome A, et al. Bioactive compounds in foods: their role in the prevention of cardiovascular disease and cancer. Am J Med. 2002;113(9B):71S–88S.
  60. Hooper L, Kroon PA, Rimm EB, et al. Flavonoids, flavonoid-rich foods, and cardiovascular risk: a meta-analysis of randomized controlled trials. Am J Clin Nutr. 2008;88(1):38–50.
  61. Arab L, Steck S. Lycopene and cardiovascular disease. Am J Clin Nutr. 2000;71(6):1691S–1695S.
  62. Hanhineva K, Törrönen R, Bondia-Pons I, et al. Impact of dietary polyphenols on carbohydrate metabolism. Int J Mol Sci. 2010;11(4):1365–1402.
  63. Baur JA, Pearson KJ, Price NL, et al. Resveratrol improves health and survival of mice on a high-calorie diet. Nature. 2006;444(7117):337–342.
  64. Weisberg SP, Leibel R, Tortoriello DV. Dietary curcumin significantly improves obesity-associated inflammation and diabetes in mouse models of diabesity. Endocrinology. 2008; 149(7):3549–3558.
  65. Zhang Y, Talalay P, Cho CG, Posner GH. A major inducer of anticarcinogenic protective enzymes from broccoli: isolation and elucidation of structure. Proc Natl Acad Sci U S A. 1992; 89(6):2399–2403.
  66. Yang CS, Landau JM, Huang MT, Newmark HL. Inhibition of carcinogenesis by dietary polphenolic compounds. Annu Rev Nutr. 2001;21:381–406.
  67. Aggarwal BB, Kumar A, Bharti AC. Anticancer potential of curcumin: preclinical and clinical studies. Anticancer Res. 2003;23(1A):363–398.
  68. Ringman JM, Frautschy SA, Cole GM, Masterman DL, Cummings JL. A potential role of the curry spice curcumin in Alzheimer’s disease. Curr Alzheimer Res. 2005;2(2):131–136.
  69. Witte AV, Kerti L, Margulies DS, Flöel A. Long-term resveratrol supplementation improves memory performance and hippocampal connectivity in older adults. J Neurosci. 2014;34(23):7862–7870.
  70. Scapagnini G, Vasto S, Abraham NG, et al. Modulation of Nrf2/ARE pathway by food polyphenols: a nutritional neuroprotective strategy for cognitive and neurodegenerative disorders. Mol Neurobiol. 2011; 44(2):192–201.
  71. Basu A, Rhone M, Lyons TJ. Berries: emerging impact on cardiovascular health. Nutr Rev. 2010;68(3):168–177.
  72. McDougall GJ, Shpiro F, Dobson P, Smith P, Blake A, Stewart D. Different polyphenolic components of soft fruits inhibit α-amylase and α-glucosidase. J Agric Food Chem. 2005;53(7):2760–2766.
  73. Goel A, Aggarwal BB. Curcumin, the golden spice from Indian saffron, is a chemosensitizer and radiosensitizer for tumors and protects normal organs. Nutr Cancer. 2010;62(7):919–930.
  74. Scalbert A, Manach C, Morand C, Rémésy C, Jiménez L. Dietary polyphenols and the prevention of diseases. Crit Rev Food Sci Nutr. 2005; 45(4):287–306.
  75. Boots AW, Haenen GRMM, Bast A. Health effects of quercetin: from antioxidant to nutraceutical. Eur J Pharmacol. 2008; 585(2-3):325–337.
  76. Baur JA, Sinclair DA. Therapeutic potential of resveratrol: the in vivo evidence. Nat Rev Drug Discov. 2006; 5(6):493–506.
  77. Arab L, Steck S. Lycopene and cardiovascular disease. Am J Clin Nutr. 2000;71(6 Suppl):1691S–1695S.
  78. Zhang Y, Talalay P. Mechanism of induction of phase II enzymes by cancer chemoprotective agents. Cancer Res. 1994; 54(17):4806–4810.
  79. Aggarwal BB, Harikumar KB. Potential therapeutic effects of curcumin. Int J Biochem Cell Biol. 2009;41(1):40–59.
  80. Scalbert A, Manach C, Morand C, Rémésy C, Jiménez L. Dietary polyphenols and the prevention of diseases. Crit Rev Food Sci Nutr. 2005;45(4):287–306.
  81. Wink M. Introduction: Biochemistry, physiology and ecological functions of secondary metabolites. In: Annual Plant Reviews Volume 40: Functions and Biotechnology of Plant Secondary Metabolites. Wiley-Blackwell; 2010.
  82. Manach C, Williamson G, Morand C, Scalbert A, Rémésy C. Bioavailability and bioefficacy of polyphenols in humans. Am J Clin Nutr. 2005;81(1 Suppl):230S–242S.
  83. Selma MV, Espín JC, Tomás-Barberán FA. Interaction between phenolics and gut microbiota: role in human health. J Agric Food Chem. 2009;57(15):6485–6501.
  84. Cardona F, Andrés-Lacueva C, Tulipani S, Tinahones FJ, Queipo-Ortuño MI. Benefits of polyphenols on gut microbiota and implications in human health. J Nutr Biochem. 2013; 24(8):1415–1422.
  85. Williamson G, Holst B. Dietary reference intake (DRI) value for dietary polyphenols: are we heading in the right direction? Br J Nutr. 2008; 99 Suppl 3:S55–S58.
  86. Kok DE, Kruitwagen EA, Aarts JM, Bast A. Dealing with the expected increase in polyphenol intake: how to optimize their preventive health effects? Curr Opin Lipidol. 2008;19(1):66–71.
  87. Medzhitov R. Origin and physiological roles of inflammation. Nature. 2008;454(7203):428–435.
  88. Hotamisligil GS. Inflammation and metabolic disorders. Nature. 2006;444(7121):860–867.
  89. Gupta SC, Patchva S, Aggarwal BB. Therapeutic roles of curcumin: lessons learned from clinical trials. AAPS J. 2013;15(1):195–218.
  90. Kim Y, Je Y. Flavonoid intake and mortality from cardiovascular disease and all causes: a meta-analysis of prospective cohort studies. Clin Nutr. 2017;36(3):744–750.
  91. Dinkova-Kostova AT, Kostov RV. Glucosinolates and isothiocyanates in health and disease. Trends Mol Med. 2012;18(6):337–347.
  92. Scalbert A, Johnson IT, Saltmarsh M. Polyphenols: antioxidants and beyond. Am J Clin Nutr. 2005;81(1 Suppl):215S–217S.

Reference

  1. Mehta, P.; Tawfeeq, S.; Padte, S.; Sunasra, R.; Desai, H.; Surani, S.; Kashyap, R. Plant-based diet and its effect on coronary artery disease: A narrative review. World Journal of Clinical Cases 2023, 11 (20), 4752.
  2. Ghosh, S.; Sarkar, T.; Pati, S.; Kari, Z. A.; Edinur, H. A.; Chakraborty, R. Novel bioactive compounds from marine sources as a tool for functional food development. Frontiers in Marine Science 2022, 9, 832957.
  3. Banwo, K.; Olojede, A. O.; Adesulu-Dahunsi, A. T.; Verma, D. K.; Thakur, M.; Tripathy, S.; Singh, S.; Patel, A. R.; Gupta, A. K.; Aguilar, C. N. Functional importance of bioactive compounds of foods with Potential Health Benefits: A review on recent trends. Food Bioscience 2021, 43, 101320.
  4. Yadav, D. K. Potential therapeutic strategies of phytochemicals in neurodegenerative disorders. Current Topics in Medicinal Chemistry 2021, 21 (31), 2814−2838.
  5. Gupta, C.; Prakash, D. Phytonutrients as therapeutic agents. Journal of Complementary and Integrative Medicine 2014, 11 (3), 151− 169.
  6. Memariani, Z.; Farzaei, M. H.; Ali, A.; Momtaz, S. Nutritional and bioactive characterization of unexplored food rich in phytonu trients. In Phytonutrients in Food; Elsevier, 2020; pp 157−175.
  7. Tufail, T.; Khan, T.; Bader Ul Ain, H.; Morya, S.; Shah, M. A. Garden cress seeds: a review on nutritional composition, therapeutic potential, and industrial utilization. Food Science & Nutrition 2024, 12, 3834.
  8. Zaynab, M.; Fatima, M.; Sharif, Y.; Zafar, M. H.; Ali, H.; Khan, K. A. Role of primary metabolites in plant defense against pathogens. Microbial pathogenesis 2019, 137, 103728.
  9. GBD 2016 Causes of Death Collaborators. Global, regional, and national age-sex specific mortality for 264 causes of death, 1980–2016: A systematic analysis for the global burden of disease study 2016. Lancet 2017, 390, 1151–1210. [CrossRef]
  10. Lampe, J.W. Health effects of vegetables and fruit: Assessing mechanisms of action in human experimental studies. Am. J. Clin. Nutr. 1999, 70, 475S–490S. [CrossRef]
  11.  Yamada, T.; Hayasaka, S.; Shibata, Y.; Ojima, T.; Saegusa, T.; Gotoh, T.; Ishikawa, S.; Nakamura, Y.; Kayaba, K. Frequency of citrus fruit intake is associated with the incidence of cardiovascular disease: The Jichi Medical School cohort study. J. Epidemiol. 2011, 21, 169–175. [CrossRef] [PubMed]
  12. Kyro, C.; Skeie, G.; Loft, S.; Landberg, R.; Christensen, J.; Lund, E.; Nilsson, L.M.; Palmqvist, R.; Tjonneland, A.; Olsen, A. Intake of whole grains from different cereal and food sources and incidence of colorectal cancer in the Scandinavian HELGA cohort. Cancer Causes Control 2013, 24, 1363–1374. [CrossRef] [PubMed]
  13. Wang, X.; Ouyang, Y.; Liu, J.; Zhu, M.; Zhao, G.; Bao, W.; Hu, F.B. Fruit and vegetable consumption and mortality from all causes, cardiovascular disease, and cancer: Systematic review and dose-response meta-analysis of prospective cohort studies. BMJ 2014, 349, g4490. [CrossRef]
  14.  Mursu, J.; Virtanen, J.K.; Tuomainen, T.P.; Nurmi, T.; Voutilainen, S. Intake of fruit, berries, and vegetables and risk of type 2 diabetes in Finnish men: The Kuopio ischaemic heart disease risk factor study. Am. J. Clin. Nutr. 2014, 9, 328–333. [CrossRef]
  15. Kruk, J. Association between vegetable, fruit and carbohydrate intake and breast cancer risk in relation to physical activity. Asian Pac. J. Cancer Prev. 2014, 15, 4429–4436.
  16. Wang, L.F.; Chen, J.Y.; Xie, H.H.; Ju, X.R.; Liu, R.H. Phytochemical profiles and antioxidant activity of adlay varieties. J. Agric. Food Chem. 2013, 61, 5103–5113. [CrossRef] [PubMed]
  17. Heim, K.E.; Tagliaferro, A.R.; Bobilya, D.J. Flavonoid antioxidants: Chemistry, metabolism and structure-activity relationships. J. Nutr. Biochem. 2002, 13, 572–584. [CrossRef]
  18. Potapovich, A.I.; Lulli, D.; Fidanza, P.; Kostyuk, V.A.; De Luca, C.; Pastore, S.; Korkina, L.G. Plant polyphenols differentially modulate inflammatory responses of human keratinocytes by interfering with activation of transcription factors NFB and AhR and EGFR-ERKpathway. Toxicol. Appl. Pharmacol. 2011, 255, 138–149. [CrossRef]
  19.  Hertog, M.G.L.; Feskens, E.J.M.; Hollman, P.C.H.; Katan, M.B.; Kromhout, D. Dietary antioxidant flavonoids and risk of coronary heart-disease—The Zutphen Elderly Study. Lancet 1993, 342, 1007–1011. [CrossRef] [PubMed]
  20. Kaulmann, A.; Bohn, T. Carotenoids, inflammation, and oxidative stress-implications of cellular signaling pathways and relation to chronic disease prevention. Nutr. Res. 2014, 34, 907–929. [CrossRef] [PubMed]
  21. Sajadimajd, S.; Bahramsoltani, R.; Iranpanah, A.; Kumar Patra, J.; Das, G.; Gouda, S.; Rahimi, R.; Rezaeiamiri, E.; Cao, H.; Giampieri, F.; et al. Advances on natural polyphenols as anticancer agents for skin cancer. Pharmacol. Res. 2020, 151, 104584. [CrossRef]
  22. Thompson, H.J.; Heimendinger, J.; Diker, A.; O’Neill, C.; Haegele, A.; Meinecke, B.; Wolfe, P.; Sedlacek, S.; Zhu, Z.; Jiang, W. Dietary botanical diversity affects the reduction of oxidative biomarkers in women due to high vegetable and fruit intake. J. Nutr. 2006, 136, 2207–2212. [CrossRef] [PubMed]
  23. Liu, R.H. Health benefits of fruit and vegetables are from additive and synergistic combinations of phytochemicals. Am. J. Clin. Nutr. 2003, 78, 517S–520S. [CrossRef] [PubMed]
  24. Zhang, H.; Tsao, R. Dietary polyphenols, oxidative stress and antioxidant and anti-inflammatory effects. Curr. Opin. Food Sci. 2016, 8, 33–42. [CrossRef]
  25. Stranieri, C.; Guzzo, F.; Gambini, S.; Cominacini, L.; Fratta Pasini, A.M. Intracellular polyphenol wine metabolites oppose oxidative stress and upregulate Nrf2/ARE pathway. Antioxidants 2022, 11, 2055. [CrossRef]
  26. Alam, M.D.N., Bristi, N.J., Rafiquzzaman, M. "Review on in vivo and In vitro methods evaluation of antioxidant activity." Saudi Pharmaceutical Journal (2013).
  27. Liu RH. Health-promoting components of fruits and vegetables in the diet. Adv Nutr. 2013;4(3):384S–392S.
  28. Lila MA. From beans to berries and beyond: teamwork between plant chemicals for protection of optimal human health. Ann N Y Acad Sci. 2007; 1114:372–380.
  29. Peterson JJ, Dwyer JT, Jacques PF, McCullough ML. Associations between flavonoids and cardiovascular disease incidence or mortality in European and US populations. Nutr Rev. 2012; 70(9):491–508.
  30. Rao AV, Rao LG. Carotenoids and human health. Pharmacol Res. 2007; 55(3):207–216.
  31. Verhoeven DT, Goldbohm RA, van Poppel G, Verhagen H, van den Brandt PA. Epidemiological studies on brassica vegetables and cancer risk. Cancer Epidemiol Biomarkers Prev. 1996;5(9):733–748.
  32. Manach C, Scalbert A, Morand C, Rémésy C, Jiménez L. Polyphenols: food sources and bioavailability. Am J Clin Nutr. 2004; 79(5):727–747.
  33. Shi J, Arunasalam K, Yeung D, Kakuda Y, Mittal G, Jiang Y. Saponins from edible legumes: chemistry, processing, and health benefits. J Med Food. 2004; 7(1):67–78.
  34. Wagner KH, Elmadfa I. Biological relevance of terpenoids: overview focusing on mono-, di-, and tetraterpenes. Ann Nutr Metab. 2003; 47(3-4):95–106.
  35. Wink M. Biochemistry of plant secondary metabolism. 2nd ed. Oxford: Wiley-Blackwell; 2010.
  36. Penalvo JL, Heinonen SM, Aura AM, Adlercreutz H. Dietary sesamin is converted to enterolactone in humans. J Nutr. 2005; 135(5):1056–1062.
  37. Beecher GR. Phytonutrients’ role in metabolism: effects on resistance to degenerative processes. J Nutr. 2003; 133(10):3810S–3814S.
  38. World Health Organization (WHO). Diet, nutrition and the prevention of chronic diseases. WHO Technical Report Series No. 916. Geneva: WHO; 2003.
  39. Valko M, Leibfritz D, Moncol J, Cronin MT, Mazur M, Telser J. Free radicals and antioxidants in normal physiological functions and human disease. Int J Biochem Cell Biol. 2007; 39(1):44–84.
  40. Heim KE, Tagliaferro AR, Bobilya DJ. Flavonoid antioxidants: chemistry, metabolism and structure-activity relationships. J Nutr Biochem. 2002; 13(10):572–584.
  41. Boots AW, Haenen GR, Bast A. Health effects of quercetin: from antioxidant to nutraceutical. Eur J Pharmacol. 2008; 585(2-3):325–337.
  42. Aggarwal BB, Harikumar KB. Potential therapeutic effects of curcumin, the anti-inflammatory agent, against neurodegenerative, cardiovascular, pulmonary, metabolic, autoimmune and neoplastic diseases. Int J Biochem Cell Biol. 2009; 41(1):40–59.
  43. Ghosh S, Hayden MS. New regulators of NF-κB in inflammation. Nat Rev Immunol. 2008; 8(11):837–848.
  44. Shakibaei M, Harikumar KB, Aggarwal BB. Resveratrol addiction: To die or not to die. Mol Nutr Food Res. 2009; 53(1):115–128.
  45. Gupta SC, Patchva S, Aggarwal BB. Therapeutic roles of curcumin: lessons learned from clinical trials. AAPS J. 2013; 15(1):195–218.
  46. Baur JA, Sinclair DA. Therapeutic potential of resveratrol: the in vivo evidence. Nat Rev Drug Discov. 2006;5(6):493–506.
  47. Calder PC. Feeding the immune system. Proc Nutr Soc. 2013; 72(3):299–309.
  48. Rimbach G, Egert S, de Pascual-Teresa S. Polyphenols and human health: prevention of disease and mechanisms of action. Nutrients. 2010;2(11):1106–1131.
  49. Li Y, Yao J, Han C, et al. Quercetin, inflammation and immunity. Nutrients. 2016;8(3):167.
  50. Boots AW, Haenen GRMM, Bast A. Health effects of quercetin: from antioxidant to nutraceutical. Eur J Pharmacol. 2008; 585(2-3):325–337.
  51. Aggarwal BB, Sung B. Pharmacological basis for the role of curcumin in chronic diseases: an age-old spice with modern targets. Trends Pharmacol Sci. 2009; 30(2):85–94.
  52. Stephensen CB. Vitamin A, infection, and immune function. Annu Rev Nutr. 2001;21:167–192.
  53. Chew BP, Park JS. Carotenoid action on the immune response. J Nutr. 2004;134(1):257S–261S.
  54. Dinkova-Kostova AT, Kostov RV. Glucosinolates and isothiocyanates in health and disease. Trends Mol Med. 2012;18(6):337–347.
  55. Gao X, Xu YX, Janakiraman N, Chapman RA, Gautam SC. Immunomodulatory activity of resveratrol: suppression of lymphocyte proliferation, development of cell-mediated cytotoxicity, and cytokine production. Biochem Pharmacol. 2001;62(9):1299–1308.
  56. Nohara K, Chen Z, Yoo SH. The molecular clock and gut microbiota. J Endocrinol. 2017;233(1):R1–R18.
  57. Liu RH. Dietary bioactive compounds and their health implications. J Food Sci. 2013;78 Suppl 1:A18–25.
  58. Opara EI. The emerging role of nutritional genomics in disease prevention and health promotion. J Nutr Biochem. 2004;15(6):426–427.
  59. Kris-Etherton PM, Hecker KD, Bonanome A, et al. Bioactive compounds in foods: their role in the prevention of cardiovascular disease and cancer. Am J Med. 2002;113(9B):71S–88S.
  60. Hooper L, Kroon PA, Rimm EB, et al. Flavonoids, flavonoid-rich foods, and cardiovascular risk: a meta-analysis of randomized controlled trials. Am J Clin Nutr. 2008;88(1):38–50.
  61. Arab L, Steck S. Lycopene and cardiovascular disease. Am J Clin Nutr. 2000;71(6):1691S–1695S.
  62. Hanhineva K, Törrönen R, Bondia-Pons I, et al. Impact of dietary polyphenols on carbohydrate metabolism. Int J Mol Sci. 2010;11(4):1365–1402.
  63. Baur JA, Pearson KJ, Price NL, et al. Resveratrol improves health and survival of mice on a high-calorie diet. Nature. 2006;444(7117):337–342.
  64. Weisberg SP, Leibel R, Tortoriello DV. Dietary curcumin significantly improves obesity-associated inflammation and diabetes in mouse models of diabesity. Endocrinology. 2008; 149(7):3549–3558.
  65. Zhang Y, Talalay P, Cho CG, Posner GH. A major inducer of anticarcinogenic protective enzymes from broccoli: isolation and elucidation of structure. Proc Natl Acad Sci U S A. 1992; 89(6):2399–2403.
  66. Yang CS, Landau JM, Huang MT, Newmark HL. Inhibition of carcinogenesis by dietary polphenolic compounds. Annu Rev Nutr. 2001;21:381–406.
  67. Aggarwal BB, Kumar A, Bharti AC. Anticancer potential of curcumin: preclinical and clinical studies. Anticancer Res. 2003;23(1A):363–398.
  68. Ringman JM, Frautschy SA, Cole GM, Masterman DL, Cummings JL. A potential role of the curry spice curcumin in Alzheimer’s disease. Curr Alzheimer Res. 2005;2(2):131–136.
  69. Witte AV, Kerti L, Margulies DS, Flöel A. Long-term resveratrol supplementation improves memory performance and hippocampal connectivity in older adults. J Neurosci. 2014;34(23):7862–7870.
  70. Scapagnini G, Vasto S, Abraham NG, et al. Modulation of Nrf2/ARE pathway by food polyphenols: a nutritional neuroprotective strategy for cognitive and neurodegenerative disorders. Mol Neurobiol. 2011; 44(2):192–201.
  71. Basu A, Rhone M, Lyons TJ. Berries: emerging impact on cardiovascular health. Nutr Rev. 2010;68(3):168–177.
  72. McDougall GJ, Shpiro F, Dobson P, Smith P, Blake A, Stewart D. Different polyphenolic components of soft fruits inhibit α-amylase and α-glucosidase. J Agric Food Chem. 2005;53(7):2760–2766.
  73. Goel A, Aggarwal BB. Curcumin, the golden spice from Indian saffron, is a chemosensitizer and radiosensitizer for tumors and protects normal organs. Nutr Cancer. 2010;62(7):919–930.
  74. Scalbert A, Manach C, Morand C, Rémésy C, Jiménez L. Dietary polyphenols and the prevention of diseases. Crit Rev Food Sci Nutr. 2005; 45(4):287–306.
  75. Boots AW, Haenen GRMM, Bast A. Health effects of quercetin: from antioxidant to nutraceutical. Eur J Pharmacol. 2008; 585(2-3):325–337.
  76. Baur JA, Sinclair DA. Therapeutic potential of resveratrol: the in vivo evidence. Nat Rev Drug Discov. 2006; 5(6):493–506.
  77. Arab L, Steck S. Lycopene and cardiovascular disease. Am J Clin Nutr. 2000;71(6 Suppl):1691S–1695S.
  78. Zhang Y, Talalay P. Mechanism of induction of phase II enzymes by cancer chemoprotective agents. Cancer Res. 1994; 54(17):4806–4810.
  79. Aggarwal BB, Harikumar KB. Potential therapeutic effects of curcumin. Int J Biochem Cell Biol. 2009;41(1):40–59.
  80. Scalbert A, Manach C, Morand C, Rémésy C, Jiménez L. Dietary polyphenols and the prevention of diseases. Crit Rev Food Sci Nutr. 2005;45(4):287–306.
  81. Wink M. Introduction: Biochemistry, physiology and ecological functions of secondary metabolites. In: Annual Plant Reviews Volume 40: Functions and Biotechnology of Plant Secondary Metabolites. Wiley-Blackwell; 2010.
  82. Manach C, Williamson G, Morand C, Scalbert A, Rémésy C. Bioavailability and bioefficacy of polyphenols in humans. Am J Clin Nutr. 2005;81(1 Suppl):230S–242S.
  83. Selma MV, Espín JC, Tomás-Barberán FA. Interaction between phenolics and gut microbiota: role in human health. J Agric Food Chem. 2009;57(15):6485–6501.
  84. Cardona F, Andrés-Lacueva C, Tulipani S, Tinahones FJ, Queipo-Ortuño MI. Benefits of polyphenols on gut microbiota and implications in human health. J Nutr Biochem. 2013; 24(8):1415–1422.
  85. Williamson G, Holst B. Dietary reference intake (DRI) value for dietary polyphenols: are we heading in the right direction? Br J Nutr. 2008; 99 Suppl 3:S55–S58.
  86. Kok DE, Kruitwagen EA, Aarts JM, Bast A. Dealing with the expected increase in polyphenol intake: how to optimize their preventive health effects? Curr Opin Lipidol. 2008;19(1):66–71.
  87. Medzhitov R. Origin and physiological roles of inflammation. Nature. 2008;454(7203):428–435.
  88. Hotamisligil GS. Inflammation and metabolic disorders. Nature. 2006;444(7121):860–867.
  89. Gupta SC, Patchva S, Aggarwal BB. Therapeutic roles of curcumin: lessons learned from clinical trials. AAPS J. 2013;15(1):195–218.
  90. Kim Y, Je Y. Flavonoid intake and mortality from cardiovascular disease and all causes: a meta-analysis of prospective cohort studies. Clin Nutr. 2017;36(3):744–750.
  91. Dinkova-Kostova AT, Kostov RV. Glucosinolates and isothiocyanates in health and disease. Trends Mol Med. 2012;18(6):337–347.
  92. Scalbert A, Johnson IT, Saltmarsh M. Polyphenols: antioxidants and beyond. Am J Clin Nutr. 2005;81(1 Suppl):215S–217S.

Photo
Pranav Mandlik
Corresponding author

Dr. Shivajirao Kadam College of Pharmacy, Kasabe Digraj, Sangli (MS), India. 416305

Photo
Manasi Gajankush
Co-author

Dr. Shivajirao Kadam College of Pharmacy, Kasabe Digraj, Sangli (MS), India. 416305

Photo
Prajwal Koli
Co-author

Dr. Shivajirao Kadam College of Pharmacy, Kasabe Digraj, Sangli (MS), India. 416305

Photo
Arti Chavan
Co-author

Dr. Shivajirao Kadam College of Pharmacy, Kasabe Digraj, Sangli (MS), India. 416305

Photo
Yash Kamble
Co-author

Dr. Shivajirao Kadam College of Pharmacy, Kasabe Digraj, Sangli (MS), India. 416305

Photo
Pranjali Rane
Co-author

Dr. Shivajirao Kadam College of Pharmacy, Kasabe Digraj, Sangli (MS), India. 416305

Pranav Mandlik, Manasi Gajankush, Prajwal Koli, Arti Chavan, Yash Kamble, Pranjali Rane, Therapeutic Potential of Phytochemicals in the Management of Chronic Diseases, Int. J. of Pharm. Sci., 2025, Vol 3, Issue 7, 1853-1870. https://doi.org/10.5281/zenodo.15879132

More related articles
A Case Report on Lumbosacral Myelomeningocele with...
Pradeep Mannikatti, Vaishnavi Shetty, Gladys K Siji, Gunupati Bal...
Formulation And Development Of Bilayer Tablets Of ...
Naumaan Naeem shaikh, Akshaya Aravamudhan, Sanjana Jadhav, Samiks...
Review on Artificial Intelligence...
Shital Kamble, Ayesha Mujawar, Aakanksha Gavade, Dr. D. R. Jadge,...
Studies on the Evaluation of Flavonoids (Morin, Naringin, Quercetin & Rutin) in ...
Dr. Raja Kumar Parabathina, Vishal Lolge, Sunil Kothargasti, Sanika Girgaonkar, Nidhi Dubey, ...
A Review on Himalayan Balsam (Impatiens Glandulifera)...
Bhavneshwari Devi, Dev Prakash Dahiya, Shivani, Anchal Sankhyan, Nishant Verma, ...
Related Articles
Evaluation of Knowledge and Practice Regarding Use of OTC Drugs Among Public and...
Dr. G. Akshaya Sre, V. Abinesh, S. Raghul Dravid, S. Renuga, N. Shajitha, M. Sneha, ...
Ginkgo biloba Monograph: A Comprehensive Review of its Representation Across Pha...
Uvaish Aalam, Ritu Tiwari, Meenakshi Kanwar Chauhan, Meenakshi Dahiya, ...
Epilepsy: A Review of the Latest Advances in Diagnostic Techniques and Therapeut...
Dr. V. Saidurga Shravya, Boddupelli Madhusudhan, Charanya Peechara, ...
Bioactive Material in Pediatric Dentistry...
Eemana Bhat, Chaya Chhabra, Khushbu Soni, Babra Khan, Shrushti Thakre, Angha Patil, ...
A Case Report on Lumbosacral Myelomeningocele with Global Developmental Delay ...
Pradeep Mannikatti, Vaishnavi Shetty, Gladys K Siji, Gunupati Balamani Chandana, Safiya Anhar, ...
More related articles
A Case Report on Lumbosacral Myelomeningocele with Global Developmental Delay ...
Pradeep Mannikatti, Vaishnavi Shetty, Gladys K Siji, Gunupati Balamani Chandana, Safiya Anhar, ...
Formulation And Development Of Bilayer Tablets Of Cimetidine And Ciprofloxacin H...
Naumaan Naeem shaikh, Akshaya Aravamudhan, Sanjana Jadhav, Samiksha Shinde, Pradnya Palekar Shanbhag...
Review on Artificial Intelligence...
Shital Kamble, Ayesha Mujawar, Aakanksha Gavade, Dr. D. R. Jadge, ...
A Case Report on Lumbosacral Myelomeningocele with Global Developmental Delay ...
Pradeep Mannikatti, Vaishnavi Shetty, Gladys K Siji, Gunupati Balamani Chandana, Safiya Anhar, ...
Formulation And Development Of Bilayer Tablets Of Cimetidine And Ciprofloxacin H...
Naumaan Naeem shaikh, Akshaya Aravamudhan, Sanjana Jadhav, Samiksha Shinde, Pradnya Palekar Shanbhag...
Review on Artificial Intelligence...
Shital Kamble, Ayesha Mujawar, Aakanksha Gavade, Dr. D. R. Jadge, ...