View Article

Abstract

Analytical method development is an approach to select an appropriate assay procedure to determine the composition of various formulations, to prove that particular analytical method is acceptable for use in pharmaceutical laboratories. By keeping all the major questions in mind present methodical evolution of analytical method development and validation is done, in which UV-spectroscopic methods are elaborated. Method development for simultaneous estimation of Zinc Pyrithione and Fluconazole was done in the present study. Literature review revealed that not a single method is reported for the simultaneous estimation of both the drugs in tablet dosage form.In UV-Spectroscopic method of analysis for multicomponent system, simultaneous estimation method was performed and validation of method was done as per ICH guidelines. The developed method is accurate, precise, convenient, in expensive and reproducible hence can be used for the routine analysis.

Keywords

Analytical method, UV-spectroscopic, Pyrithione, Fluconazole, Zinc

Introduction

Every year a lot of drugs are introduced in the market, this could be new drugs or slight modification of the existing ones. Their always exist a time lag between the introduction of drug in the market and the introduction of drug in pharmacopoeias, hence there is a need to develop and validate new analytical methods for such drugs [1]. Internationally it has been recognized that a developed method should necessarily be validated, to show the qualification and competency of the analytical laboratory [2].

    1. Analytical Method Development –

In the absence of any definite procedure for the evaluation of the novel or combination product, new methodologies are being progressed which is called as analytical method development. It is a continuous and inter-dependent process in pharmaceutical formulation and analysis [3].

Importance of analytical method development

Medicines are made for human welfare; hence they should meet with specific standards. Analytical methods are measure of the quality, safety and efficacy of the product. Significant improvement in precision and reduction in error can be achieved by an effective analytical development method and validation procedure [4].

  1. Characterization of standard analyte:

All the chemical and physical properties of the analyte are collected. Standard analyte is obtained, and only those methods which are compatible with sample stability are considered.

  1. Requirement of the technique:

Requirement of analytical methodology is essential to build up the analytical fig. of advantage like linearity, selectivity, specificity, range, accuracy, precision, LOD, LOQ etc. shall be outlined.

  1. Search of Literature:

Literature survey is conducted to gather all type of information about the analyte.

  1. Selection of method:

The information gathered from the literature and prints; methodology is adapted. According to the requirements the methods are modified. Use of additional instrumentation may be necessary to reproduce, modify, improve or validate existing methods for in-house samples.

  1. Proper instrumentation and initial studies:

Installation qualification (IQ), operation qualification (OQ), and performance qualification (PQ) of instrument pertinent to research standard methodology is examined by an appropriate set up of instruments

  1. Optimization:

During optimization rather than using a trial-and-error approach, it is better recommended that one parameter is changed at a time and set of conditions are isolated.

  1. Documentation of analytical figures of merit:

In this step documentation of analytical figure of merits are done like limit of detection, limit of quantification, linearity, time of analysis, cost etc.

  1. Evaluation of produced technique with actual specimen:

The specimen solution needs to prompt specific, complete recognition of the peak interest of the medication other than all different matrix parts

  1. Estimation of percent recovery of real samples and demonstration of quantitative sample analysis:

Percentage recovery of spiked, actual standard medication into a sample grid which includes no analyte is evaluated. Optimization to reproducibility of recuperation from test to test must have appeared. It is not always essential to get 100% restoration so far as the outcomes are reproducible to perceive with a high level of assurance [3].

Problems in method development

1. Stored samples are initially accurate but slowly become inaccurate with low bias

2. Absorption issue: A serially diluted curve is concave. The response factors drop with decreasing concentration. An increased exposure due to number of dilutions, surface area contact, and time may cause this problem

3. Homogeneity: the sample to be analysed gets partitioned.

2. Experimental Work

Simultaneous Estimation Method

Protocol

Product name: Fludic (label claim: Zinc Pyrithione: 75mg; Fluconazole: 60mg)

Name of the manufacturer: Sun Pharmaceutical

Reagents and chemicals: Pure sample Zinc Pyrithione was procured from Triveni Interchem Pvt. Ltd. Vapi, India and pure sample of Fluconazole was obtained as gift sample from Assurgen Pvt Ltd, Vishakhapatnam, India.

Selection of solvent: 0.1N HCl Solution was selected as the solvent after considering the solubility and stability factor.

Preparation of stock solution

Stock solution of Fluconazole

10mg of Fluconazole was accurately weighed and dissolved in 100ml of 0.1N HCl solution to give 100μg/ml solution. 5ml of the above solution was than diluted up to 25ml using 0.1N HCl to give the concentration of 20μg/ml.

Stock solution of Zinc Pyrithione

15mg of Zinc Pyrithione was accurately weighed and dissolved in 100ml of 0.1N HCl solution to give 100μg/ml solution. 5ml of the above solution was than diluted up to 25ml using 0.1N HCl to give the concentration of 30μg/ml.

Selection of appropriate wavelength

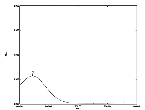
5ml standard stock solution of each Zinc Pyrithione and Fluconazole was taken separately in 10ml volumetric flask. To both the solutions 3ml of 0.04% Bromocresol Green solution was added and volume was made using 0.1N HCl. The prepared solutions were then extracted using 10ml Chloroform. The inorganic layer that settles down was then separated and scanned over the range of 800-400nm at medium scan speed. The absorption maxima of both solutions were noted as working wavelength or λmax for analytical purpose. λmax or absorption maxima for Zinc Pyrithione was found to be 444nm and for Fluconazole it was 417nm.

Fig. 01 - Absorption maxima of Zinc Pyrithione at 444nm

Fig. 02 - Absorption maxima of Fluconazole at 417nm.

Calibration curve for Zinc Pyrithione and Fluconazole:

Working solutions of Zinc Pyrithione and Fluconazole were prepared by taking 1, 2, 3, 4 and 5ml of standard stock solutions separately in 10ml volumetric flasks. To these solutions 3ml of 0.04% Bromocresol Green solution was added and mixed thoroughly. Volume was made up using 0.1N HCl solution. These dilutions were then extracted individually using 10ml chloroform. The extracted layer was used then used for analysis. Calibration curve for Zinc Pyrithione was plotted at 444nm while for Fluconazole it was plotted at 417nm

Table 01 - Calibration curve for Zinc Pyrithione

S.

No.

Conc. (in μg/ml)

Absorbance of Replicate 1 (Abs.)

Absorbance of Replicate 2 (Abs.)

Absorbance of Replicate 3 (Abs.)

Mean Absorbance (Abs.)

SD

1

3

0.034

0.031

0.034

0.0330

0.001732

2

6

0.071

0.072

0.075

0.0727

0.002082

3

9

0.108

0.110

0.113

0.1103

0.002517

4

12

0.142

0.147

0.141

0.1433

0.003215

5

15

0.179

0.181

0.175

0.1783

0.003055

Table 02 - Calibration curve for Fluconazole

S.

No.

Conc. (in μg/ml)

Absorbance of Replicate 1 (Abs.)

Absorbance of Replicate 2 (Abs.)

Absorbance of Replicate 3 (Abs.)

Mean Absorbance (Abs.)

 

SD

1

2

0.074

0.071

0.078

0.074

0.003512

2

4

0.132

0.135

0.133

0.133

0.001528

3

6

0.218

0.221

0.216

0.218

0.002517

4

8

0.285

0.281

0.289

0.285

0.004000

5

10

0.352

0.353

0.357

0.354

0.002646

Fig. 4- Calibration curve of Fluconazole at 417nm

Simultaneous Equation Method Development

Working solutions of both the drugs were prepared in the similar manner to that prepared for the calibration curve. The absorbance of all the solutions were measured at absorbance maxima of both drugs (444nm for Zinc Pyrithione & 417nm for Fluconazole). The concentration of drug X (Fluconazole) and Y (Zinc Pyrithione) in sample solution was determined by the Simultaneous Estimation method using formula:

Cx = A2ay1 – A1ay2 /ax2ay1-ax1ay2

Cy = A1ax2 – A2ax1 /ax2ay1-ax1ay2

Where,

???????? and ???????? are the concentration of Fluconazole and Zinc Pyrithione respectively,

????1 and ????2 are the absorbance of sample solution at 417nm and 444nm respectively,

????????1 and ????????2 are absorptivity of Fluconazole at 417nm and 444nm respectively,

????????1 and ????????2 are absorptivity of Zinc Pyrithione at 417nm and 444nm respectively.

The absorptivity value of Zinc Pyrithione and Fluconazole from each solution was calculated

using following formula-

Absorptivity = Absorbance/Concentration

Table 03 - Absorbance of Zinc Pyrithione working solutions at 417nm

S.

No.

Conc. (μg/ml)

Absorbance of Replicate 1 (Abs.)

Absorbance of Replicate 2 (Abs.)

Absorbance of Replicate 3 (Abs.)

Mean Absorbance (Abs.)

 

Absorptivity

 

SD

1

3

0.034

0.031

0.034

0.0330

0.0110

0.001732

2

6

0.071

0.072

0.075

0.0727

0.0121

0.002082

3

9

0.108

0.11

0.113

0.1103

0.0123

0.002517

4

12

0.142

0.147

0.141

0.1433

0.0119

0.003215

5

15

0.179

0.181

0.175

0.1783

0.0119

0.003055

Mean absorptivity of Zinc Pyrithione at 417nm (ay1)

0.0118

 

Table 04 - Absorbance of Zinc Pyrithione working solutions at 444nm

S.

No.

Conc. (μg/ml)

Absorbance of Replicate 1 (Abs.)

Absorbance of Replicate 2 (Abs.)

Absorbance of Replicate 3 (Abs.)

Mean Absorbance (Abs.)

 

Absorptivity

 

SD

1

3

0.08

0.082

0.074

0.0787

0.0262

0.004163

2

6

0.153

0.156

0.161

0.1567

0.0261

0.004041

3

9

0.224

0.223

0.221

0.2227

0.0247

0.001528

4

12

0.314

0.309

0.312

0.3117

0.0260

0.002517

5

15

0.407

0.401

0.41

0.4060

0.0271

0.004583

Mean absorptivity of Zinc Pyrithione at 444nm (ay2)

0.0260

 

                               Table 05 - Absorbance of Fluconazole working solutions at 417nm

 

S.

No.

Conc. (μg/ml)

Absorbance of Replicate 1 (Abs.)

Absorbance of Replicate 2 (Abs.)

Absorbance of Replicate 3 (Abs.)

Mean Absorbance (Abs.)

 

Absorptivity

 

SD

1

2

0.074

0.071

0.078

0.074

0.0372

0.003512

2

4

0.132

0.135

0.133

0.133

0.0333

0.001528

3

6

0.218

0.221

0.216

0.218

0.0364

0.002517

4

8

0.285

0.281

0.289

0.285

0.0356

0.004000

5

10

0.352

0.353

0.357

0.354

0.0354

0.002646

Mean absorptivity of Fluconazole at 417nm (ax1)

0.0356

 

Table 06 - Absorbance of Fluconazole working solutions at 444nm

S.

No.

Conc. (μg/ml)

Absorbance of Replicate 1 (Abs.)

Absorbance of Replicate 2 (Abs.)

Absorbance of Replicate 3 (Abs.)

Mean Absorbance (Abs.)

 

Absorptivity

 

SD

1

2

0.048

0.051

0.047

0.0487

0.0243

0.002082

2

4

0.085

0.083

0.085

0.0843

0.0211

0.001155

3

6

0.14

0.133

0.135

0.1360

0.0227

0.003606

4

8

0.202

0.199

0.196

0.1990

0.0249

0.003

5

10

0.23

0.226

0.227

0.2277

0.0228

0.002082

Mean absorptivity of Fluconazole at 444nm (ax2)

0.0231

 

Analysis of Mixed Standard

3ml of Fluconazole standard solution and 2.5ml of Zinc Pyrithione standard solution was taken together in a 10ml volumetric flask, to this 3ml of 0.4% Bromocresol Green was added and volume was made up to the mark using 0.1N HCl solution. The resultant solution was then extracted using 10ml chloroform. The inorganic layer that separates out was analyses against reagent blank to get the absorbance at 417nm (A1) and at 435.6nm (A2)

Table 7 – Observations for Absorbance and Absorptivity for Simultaneous Estimation Method

S. No.

Wavelength

Absorbance (Abs.)

Absorptivity

Fluconazole

Zinc Pyrithione

1

417 nm

A1 = 0.302

ax1 = 0.0356

ay1 = 0.0118

2

444 nm

A2 = 0.335

ax2 = 0.0231

ay2 = 0.0260

Table 8 – Analysis result of Mixed Standard for Simultaneous Estimation Method

S. No.

Drug

Amount added (in mg)

Amount Recovered (in mg)

% Amount Recovered

1

Fluconazole

6.0

Cx = 5.97

99.50%

2

Zinc Pyrithione

7.5

Cy = 7.58

101.07%

Validation of Simultaneous Estimation method

Linearity

The calibration curves (Figures 10 and 11) were constructed by plotting the absorbance versus the concentration ranges from 3, 6, 9, 12, 15 ????g/mL and 2, 4, 6, 8, 10 ????g/mL for Zinc Pyrithione and Fluconazole respectively. It was found that, the calibration curves were linear in these concentration ranges with their correlation coefficient values (????2) greater than 0.99 for both the drugs. Results revealed that good correlation exists between the concentration of the sample and their absorbance

Accuracy

Accuracy of the method was determined by applying this described method to synthetic excipients containing known amount of each drug corresponding to 50%, 75%, 100%, 125%, and 150% of the label claim of Zinc Pyrithione and Fluconazole. The amount of Zinc Pyrithione and Fluconazole recovered in each level was calculated and results are presented in Tables. Since the RSD is below 2%. Hence, we could say that the method developed is accurate.

Table 9 - Accuracy testing of Zinc Pyrithione for Simultaneous Estimation Method

S.

No.

%

Conc.

Amount added (in mg)

Absorbance (Abs.)

Amount Recovered (in mg)

%

Recovery

SD

RSD

A1

A2

1

50%

3.75

0.151

0.168

3.81

101.60%

0.052

1.39%

0.149

0.165

3.72

99.20%

0.152

0.167

3.72

99.20%

2

75%

5.63

0.225

0.249

5.60

99.45%

0.055

0.98%

0.228

0.251

5.61

99.64%

0.227

0.252

5.70

101.24%

3

100%

7.50

0.305

0.335

7.58

101.07%

0.021

0.28%

0.307

0.338

7.55

100.66%

0.304

0.336

7.54

100.62%

4

125%

9.38

0.377

0.416

9.32

99.36%

0.091

0.96%

0.384

0.423

9.46

101.29%

0.380

0.421

9.49

101.17%

5

150%

11.25

0.459

0.507

11.38

101.15%

0.093

0.82%

0.455

0.504

11.36

100.97%

0.456

0.502

11.21

99.64%

 

Table 10 - Accuracy testing of Fluconazole for Simultaneous Estimation Method

 

S.

No.

%

Conc.

Amount added (in mg)

Absorbance (Abs.)

Amount Recovered (in mg)

%

Recovery

 

SD

 

RSD

A1

A2

1

50%

3.0

0.151

0.168

2.98

99.33%

0.040

1.35%

0.149

0.165

2.95

98.33%

0.152

0.167

3.03

101.00%

2

75%

4.5

0.225

0.249

4.46

99.11%

0.042

0.93%

0.228

0.251

4.54

100.89%

0.227

0.252

4.48

99.56%

3

100%

6.0

0.305

0.335

6.09

101.50%

0.042

0.69%

0.307

0.338

6.11

101.83%

0.304

0.336

6.03

100.50%

4

125%

7.5

0.377

0.416

7.49

99.87%

0.079

1.05%

0.384

0.423

7.64

101.87%

0.380

0.421

7.52

100.26%

5

150%

9.0

0.459

0.507

9.11

101.22%

0.051

0.57%

0.455

0.504

9.01

100.11%

0.456

0.502

9.08

100.89%

Precision

The intra and inter day precision was calculated by assay of the sample solution on the same day at different time intervals and on different days. The result of intraday and inter day precision study is reported in the table.

Table 11 - Intra-day precision of Zinc Pyrithione for Simultaneous Estimation Method

S. No.

Interval

Absorbance (Abs.)

Amount Recovered (in mg)

%

Recovery

A1

A2

1

0 hour

0.305

0.335

7.58

1

2

2 hours

0.307

0.338

7.55

2

3

4 hours

0.304

0.336

7.54

3

SD

0.021

SD

RSD

0.28%

RSD

Table 12 - Intra-day precision of Fluconazole for Simultaneous Estimation Method

S.

No.

Interval

Absorbance (Abs.)

Amount Recovered (in mg)

%

Recovery

A1

A2

1

0 hour

0.305

0.335

6.09

101.50%

2

2 hours

0.307

0.338

6.11

101.83%

3

4 hours

0.304

0.336

6.03

100.50%

SD

0.042

 

RSD

0.69%

 

Table 13 - Inter-day precision of Zinc Pyrithione for Simultaneous Estimation Method

S. No.

Interval

Absorbance (Abs.)

Amount Recovered (in mg)

%

Recovery

A1

A2

1

Day 1

0.305

0.335

7.58

101.07%

2

Day 2

0.308

0.340

7.62

101.60%

3

Day 3

0.301

0.332

7.45

99.33%

SD

0.089

 

RSD

1.18%

 

Table 14 - Inter-day precision for Fluconazole for Simultaneous Estimation Method

S. No.

Interval

Absorbance (Abs.)

Amount Recovered (in mg)

%

Recovery

A1

A2

1

Day 1

0.305

0.335

6.09

1

2

Day 2

0.308

0.340

6.11

2

3

Day 3

0.301

0.332

5.96

3

SD

0.081

 

RSD

1.34%

 

Limit of Detection (LOD) and Limit of Quantification (LOQ)

LOD and LOQ were calculated based on the standard deviation of the response and the slope of calibration graph. To calculate it calibration curve for Zinc Pyrithione and Fluconazole was plotted at their λmax. Using this data regression analysis was performed using the data analysis function in Microsoft EXCEL 2017, to get the values of Residual standard deviation of Regression line and slope of the regression line. LOD and LOQ was calculated using the following formula-

The LOD and LOQ for Zinc Pyrithione was found to be 1.217 and 3.689 μg/ml respectively while for Fluconazole it was found to be 0.578 and 1.751 μg/ml respectively.

Table 15 - Calibration curve of Zinc Pyrithione for calculating LOD & LOQ for Simultaneous Estimation Method

S.

No.

Conc.

(μg/ml)

Absorbance of Replicate 1 (Abs.)

Absorbance of Replicate 2 (Abs.)

Absorbance of Replicate 3 (Abs.)

Mean Absorbance

 

SD

1

3

0.034

0.031

0.034

0.0330

0.001732

2

6

0.071

0.072

0.075

0.0727

0.002082

3

9

0.108

0.110

0.113

0.1103

0.002517

4

12

0.142

0.147

0.141

0.1433

0.003215

5

15

0.179

0.181

0.175

0.1783

0.003055

Table 16 - Calibration curve of Fluconazole for calculating LOD & LOQ for Simultaneous Estimation Method

S.

No.

Conc.

(μg/ml)

Absorbance of Replicate 1 (Abs.)

Absorbance of Replicate 2 (Abs.)

Absorbance of Replicate 3 (Abs.)

Mean Absorbance (Abs.)

 

SD

1

2

0.074

0.071

0.078

0.074

0.003512

2

4

0.132

0.135

0.133

0.133

0.001528

3

6

0.218

0.221

0.216

0.218

0.002517

4

8

0.285

0.281

0.289

0.285

0.004000

5

10

0.352

0.353

0.357

0.354

0.002646

Fig. 5 - Calibration curve of Zinc Pyrithione for calculating LOD and LOQ for Simultaneous Estimation Method

Fig. 6 - Calibration curve of Fluconazole for calculating LOD and LOQ for Simultaneous Estimation Method

Table 17 – Results of LOD and LOQ for Zinc Pyrithione and Fluconazole for simultaneous estimation method

S. No.

Drug

SD

Slope

LOD (in μg/ml)

LOQ (in μg/ml)

1

Zinc Pyrithione

0.00985

0.0267

1.217

3.689

2

Fluconazole

0.00623

0.0356

0.578

1.751

Stability

Stability of the working solutions and drug bromocresol green complex were checked for 6 hours at room temperature and the absorbance was measured at regular intervals. Amount of drug present in the solution was calculated. The relative standard deviation was found to be 0.28% for Zinc Pyrithione and 0.76% for Fluconazole. Hence, it confirms that the working solution is stable for 6 hours without any degradation at room temperature. This also confirmed that the complex formed between the drug and the Bromocresol Green is also stable up to 6 hours, provided it should be kept protected from direct sunlight.

Stability of Working Solution of Zinc Pyrithione for Simultaneous Estimation Method

 

S. No.

 

Interval

Absorbance (Abs.)

Amount Recovered (in mg)

 

% Recovery

A1

A2

1

0 hour

0.302

0.334

7.51

100.13%

2

2 hours

0.303

0.334

7.47

99.60%

3

4 hours

0.303

0.336

7.58

101.07%

4

6 hours

0.299

0.331

7.45

99.33%

SD

0.057

 

RSD

0.28%

 

Table 18 - Stability of Working Solution of Fluconazole for Simultaneous Estimation Method

S. No.

Interval

Absorbance (Abs.)

Amount Recovered (in mg)

% Recovery

A1

A2

1

0 hour

0.302

0.334

5.99

99.83%

2

2 hours

0.303

0.334

6.03

100.5%

3

4 hours

0.303

0.336

5.99

99.83%

4

6 hours

0.299

0.331

5.92

98.67%

SD

0.046

 

RSD

0.76%

 

Analysis of Fludic

20 tablets of Fludic were weighed and their average weight was calculated, crushed into fine powder and then powder equivalent to 7.5mg Zinc Pyrithione and 6mg Fluconazole was weighed and dissolved in 10ml methanol. Supernatant liquid was transferred to 100ml of volumetric flask through a whatman no. #41filter paper. The residue was washed twice using 0.1N HCl solution. The volume was also made up to the mark using 0.1N HCl solution. 1ml of the above solution was further diluted to 10ml using 0.1N HCl solution. From this 1ml solution was further taken in 10ml volumetric flask, add 3ml of 0.04% Bromocresol Green was added to it. Volume was made up using 0.1N HCl solution. The solution was then extracted using 10ml chloroform and the absorbance of inorganic layer was then measured at 417nm (A1) and 444nm (A2).

 A1 = 0.301

ax1 = 0.0356

ay1 = 0.0118

A2 = 0.333

ax2 = 0.0231

ay2 = 0.0260

Table 19 – Assay result of Fludic by Simultaneous Estimation Method

S. No.

Drug

Amount added (in mg)

Amount Recovered (in mg)

% Amount Recovered

1

Fluconazole

6.0

Cx = 5.97

99.50%

2

Zinc Pyrithione

7.5

Cy = 7.49

99.87%

RESULT AND DISCUSSION

Simultaneous estimation of Zinc Pyrithione and Fluconazole in tablet dosage form was carried out using following UV- Spectroscopic method –

• Simultaneous Estimation Method

Table 20 - Results of Simultaneous Estimation Method

S. No.

Parameter

Results

1

Solvent system

0.1N HCl

2

Derivatizing agent

0.4% Bromocresol Green solution

3

Wavelength of determination

Fluconazole – 417nm Zinc Pyrithione – 444nm

4

Assay of Tablet

98% - 102%

5

Linearity

R2 > 0.99

6

Accuracy

RSD < 2%

7

Precision

RSD < 2%

 

8

LOD

  • Zinc Pyrithione
  • Fluconazole

 

1.217 μg/ml

0.578 μg/ml

 

9

LOQ

  • Zinc Pyrithione
  • Fluconazole

 

3.689 μg/ml

1.751 μg/ml

10

Stability of working solutions

Up to 6 hours

SUMMARY AND CONCLUSION:

Analytical method development is an approach to select an appropriate assay procedure to determine the composition of various formulations, to prove that particular analytical method is acceptable for use in pharmaceutical laboratories. By keeping all the major questions in mind present methodical evolution of analytical method development and validation is done, in which UV-spectroscopic methods are elaborated. Method development for simultaneous estimation of Zinc Pyrithione and Fluconazole was done in the present study. Literature review revealed that not a single method is reported for the simultaneous estimation of both the drugs in tablet dosage form. In UV-Spectroscopic method of analysis for multicomponent system, simultaneous estimation method was performed and validation of method was done as per ICH guidelines. The developed method is accurate, precise, convenient, inexpensive and reproducible hence can be used for the routine analysis.

REFERENCES

  1. Kumar, L. Kishore, N. Kaur, A. Nair, Method development and validation: Skills and tricks, Chronicles Young Sci. 3 (2012) 3-11.
  2. I. Taverniers, M. De Loose, E. Van Bockstaele, Trends in quality in the analytical laboratory. II. Analytical method validation and quality assurance, TrAC - Trends Anal. Chem. 23 (2004) 535–552.
  3. S. Sharma, S. Goyal, K. Chauhan, A review on analytical method development and validation, Int. J. Appl. Pharm. 10 (2018) 8–15.
  4. A.C. Bharti Mittu, P. Chauhan, Analytical Method Development and Validation: A Concise Review, J. Anal. Bioanal. Tech. 06 (2015) 1–5.
  5. K. Arai, Pharmaceutical Research and Education, Yakugaku Zasshi. 140 (2020) 1107–1117.
  6. D.R. Telange, Bioanalytical Method Validation: A Review Article, J. Anal. Bioanal. Tech. 01 (2010) 283–293
  7. V. Ravichandran, S. Shalini, K.M. Sundram, H. Rajak, Validation of analytical methods - Strategies & importance International Journal of Pharmacy and Pharmaceutical Sciences, Int. J. Pharm. Pharm. Sci. 2 (2010) 18–22.
  8. A.S. Shweta K, A review on analytical method validation, Int. J. Pharm. Res. Rev. 5 (2016) 30–36.
  9. R.F. Boque R, Maroto A, Riu J, Validation of analytical methods, Grasas Aceites. (2002) 128–143.
  10. S.B. Pushpa Latha E, Bioanalytical method development and validation by HPLC: a review, J. Med. Pharm. Innov. 1 (2014) 1–9.
  11. P. Ravisankar, S. Gowthami, G.D. Rao, A review on analytical method development 1, Indian J. Res. Pharm. Biotechnol. 2(3) (2014) 1183–1195.
  12. A.H. Beckett, J.B. Stenlake, practical pharmaceutical chemistry, CBS publishers and distributors, Delhi, 4th edition, part 2, 2007, pg. No. 255-325.
  13. G. Verma, M. Mishra, Development and Optimization of UV-Vis Spectroscopy-a Review, World J. Pharm. Res. 7 (2018) 1170–1180.
  14. R.S. Gujral, S.M. Haque, P. Shanker, Development and validation of Zinc Pyrithione in bulk, pharmaceutical formulations and in human urine samples by UV spectrophotometry, Int. J. Biomed. Sci. 5 (2009) 175–180.
  15. M.  Rizk, M.S.  Elshahed, A.K.  Attia, Spectrophotometric determination of Zinc Pyrithione using N-(1-Naphthyl) ethylenediamine, as UV labeling reagent, Int. J. Pharm. Bio. Sci. 5 (2015) 152–162.
  16. A. Bali, P. Gaur, A novel method for spectrophotometric determination of Zinc Pyrithione in pure form and in capsules, Chem. Cent. J. 5 (2011) 59-65.
  17. D.D. Patil, M.S. Patil, Y.B. Wani, Spectrophotometric method for Zinc Pyrithione determination: An experimental design approach for method development, J. Assoc. Arab Univ. Basic Appl. Sci. 21 (2016) 31–37.
  18. A. Önal, O. Sagirli, Spectrophotometric and spectrofluorimetric methods for  the determination of Zinc Pyrithione in bulk and pharmaceutical preparation, Spectrochim. Acta Part A Mol. Biomol. Spectrosc. 72 (2009) 68–71.
  19. S. Varik, T. Walke, Spectrophotometric Determination of Zinc Pyrithione from the Capsule Dosage Form Based on Its Micellar Catalyzed Reaction with Sanger’s Reagent, . . Int. J. Res. Pharm. Biomed. Sci. (2013) 1051–1054.
  20. R. Najam, G. Shah, S.M.A. Andrabi, Kinetic spectrophotometric determination of an important pharmaceutical compound, Zinc Pyrithione, J. Anal. Sci. Technol. 4 (2013) 22-28.
  21. H. Salem, Analytical Study for the Charge-Transfer Complexes of Zinc Pyrithione, E- Journal Chem. 6 (2009) 332–340.
  22. K. Sowjanya, J.C. Thejaswini, B.M. Gurupadayya, M. Indu Priya, Spectrophotometric determination of Zinc Pyrithione using 1, 2-napthaquinone-4-sulfonic acid sodium and 2, 4 dinitrophenyl hydrazine in pharmaceutical dosage form, Der Pharm. Lett. 3 (2011) 47–56
  23. K. Sowjanya, J.C. Thejaswini, B.M. Gurupadayya, M. Indu Priya, Spectrophotometric Determination of Zinc Pyrithione Using Gibb’s and MBTH reagent in Pharmaceutical Dosage Form, Der Pharma Chem. 2 (2011) 373–383.
  24. S.F. Hammad, O.M. Abdallah, Optimized and Validated Spectrophotometric Methods for the Determination of Zinc Pyrithione in Pharmaceutical Formulation Using Ascorbic Acid and Salicylaldehyde, J. Am. Sci. 8 (2012) 118–124.
  25. M. Oommen, S. Eapen, H. Yellina, V. Sheeja, UV-Vis spectrophotometric method for estimation of Zinc Pyrithione and methylcobalamin in bulk and capsule dosage form, Int. J. Pharm. Res. Life Sci. 2 (2014) 6–15.
  26. B. Bharatheesha, B. Gurupadayya, W. Ambekar, S. Hashmi, Extractive Spectrophotometric Determination of Fluconazole in Bulk and Pharmaceutical Formulations, Int. J. Chem. Sci. (2007) 2119–2124.
  27. G. Manideep, N.L.J. Shane, G. Pai, M.B. Sathyanarayana, Development and Validation of A UV Spectroscopic Method to Estimate Fluconazole in Bulk and Tablet Formulation, Res. J. Pharm. Technol. 11 (2018) 758-767.
  28. R.K. Jat, R.C. Chhipa, S. Sharma, Spectrophotometric quantitation of Fluconazole in bulk drug and tablets using hydrotropic agent, Pharmacophore. 1 (2010) 96–102.
  29. K. Shah, A. Gupta, P. Mishra, Extractive Spectrophotometric Methods for the Determination of Fluconazole in Tablets, E-Journal Chem. 6 (2009) 207–212.
  30. D. Chaple, K. Bhusari, Spectrophotometric Methods for the Determination of Fluconazole in Pharmaceutical Formulations, Anal. Lett. 29 (1996) 1763–1778.
  31. P.G. Sunitha, N. Deattu, R.R. Kumar, S.S. Rudhra, P. Kalaimathi, B. Soundiramani, Charge Transfer Complex Method for the Estimation of Fluconazole in Tablets, J. Drug Deliv. Ther. 3 (2013) 98–99.
  32. S.R. Shahi, G.R. Agrawal, N. V. Shinde, S.A. Shaikh, S.S. Shaikh, V.G. Somani, P.B. Shamkuvar, M.A. Kale, Formulation and in vitro evaluation of oro-dispersible tablets of Fluconazole with emphasis on comparative functionality evaluation of three classes of superdisintegrants, Rasayan J. Chem. 1 (2008) 292–300.
  33. P.G. Sunitha, N. Deattu, R.R. Kumar, S.S. Rudhra, P. Kalaimathi, B. Soundiramani, Development and Validation of Spectrophotometric Methods for Quantification of Fluconazole in Tablets, Ann. Chem. Med. Sci. (2015) 36–38.
  34. V.P. Choudhari, S.R. Parekar, S.G. Chate, P.D. Bharande, B.S. Kuchekar, Development and validation of UV-visible spectrophotometric baseline manipulation methodology for simultaneous analysis of drotraverine and Fluconazole in pharmaceutical dosage forms, Pharm. Methods. 2 (2011) 247–252.
  35. P.K. Syal, M. Sahoo, D.M. Mehendre, S.S. Ingale, V.P. Choudhari, B.S. Kuchekar, Simultaneous spectrophotometric determination of drotaverine and Fluconazole in combined tablet dosage form by ratio derivative and absorption corrected method and its application to dissolution study, Res. J. Pharm. Technol. 4 (2011) 298–301.
  36. A.B. Patel, E. Vaghasiya, A.J. Vyas, A.I. Patel, N.K. Patel, Journal of Medicinal and chemical Sciences Original Research Article Spectrophotometric first order derivative method for simultaneous determination of Fluconazole and paracetamol in tablet dosage form, J. Med. Chem. Sci. 3 (2020) 300–307.
  37. S.K. Acharjya, Y. Rajesh, P. Panda, P. Mallick, M.M. Annapurna, Spectrophotometric methods for simultaneous estimation of Fluconazole and thiocolchicoside in bulk and combined pharmaceutical dosage form, J. Pharm. Educ. Res. (2010) 75–82.
  38. S. Singh, A. Mishra, A. Verma, A. Ghosh, A. Mishra, A simple Ultraviolet spectrophotometric method for the determination of Fluconazole in dosage formulations, J. Adv. Pharm. Technol. Res. 3 (2012) 237-241.
  39. P.B. Purneshwar, M.M. Annapurna, N. Anusha, New spectrophotometric methods for the assay of Fluconazole, Asian J. Pharm. 12 (2018) S709–S712.
  40. B.N. Suhagia, H.M. Patel, S.A. Shah, I.S. Rathod, B.P. Marolia, Spectrophotometric estimation of Fluconazole in bulk drug and dosage forms, Indian J. Pharm. Sci. 67 (2005) 634–637.
  41. A.K. shakya, N.A. khalaf, Spectrophotometric Estimation of Fluconazole in Bulk Drug and Dosage Forms, Asian J. Chem. 19 (2007) 2059–2069.
  42. S.G. Khanage, D.S. Kale, P.B. Mohite, V.K. Deshmukh, Reversed phase high performance liquid chromatographic method for simultaneous estimation of Zinc Pyrithione and aceclofenac in tablet formulation (Acenac-N), J. Reports Pharm. Sci. 3 (2014) 184–192.
  43. H. Potluri, S.R. Battula, S. Yeturu, Validated Stability Indicating RP-HPLC Method for Simultaneous Determination of Nortriptyline and Zinc Pyrithione in Bulk and Combined Dosage Formulations, J. Chil. Chem. Soc. 62 (2017) 3490–3495.
  44. J. Banerjee, H. P. Rahul, R. Chanda, Method Development and Validation for the Simultaneous Estimation of Eplarestat and Pragabalin in Bulk and Pharmaceutical Formulation by using RP-HPLC, Asian J. Pharm. Anal. 8 (2018) 174.
  45. Indian Pharmacopoeia. Vol. 3., Ministry of Health and Family Welfare, New Delhi. (2014), Pg. No. 1726-27, 2548-2549.
  46. ICH Q2A, text book on validation of analytical Procedures- Methodology Consensus Guidelines, ICH Harmonized Tripartite Guidelines, 1994, Step-3
  47. ICH Q2B, text book on validation of analytical Procedures- Methodology Consensus Guidelines, ICH Harmonized Tripartite Guidelines, 1996, Step-4

Reference

  1. Kumar, L. Kishore, N. Kaur, A. Nair, Method development and validation: Skills and tricks, Chronicles Young Sci. 3 (2012) 3-11.
  2. I. Taverniers, M. De Loose, E. Van Bockstaele, Trends in quality in the analytical laboratory. II. Analytical method validation and quality assurance, TrAC - Trends Anal. Chem. 23 (2004) 535–552.
  3. S. Sharma, S. Goyal, K. Chauhan, A review on analytical method development and validation, Int. J. Appl. Pharm. 10 (2018) 8–15.
  4. A.C. Bharti Mittu, P. Chauhan, Analytical Method Development and Validation: A Concise Review, J. Anal. Bioanal. Tech. 06 (2015) 1–5.
  5. K. Arai, Pharmaceutical Research and Education, Yakugaku Zasshi. 140 (2020) 1107–1117.
  6. D.R. Telange, Bioanalytical Method Validation: A Review Article, J. Anal. Bioanal. Tech. 01 (2010) 283–293
  7. V. Ravichandran, S. Shalini, K.M. Sundram, H. Rajak, Validation of analytical methods - Strategies & importance International Journal of Pharmacy and Pharmaceutical Sciences, Int. J. Pharm. Pharm. Sci. 2 (2010) 18–22.
  8. A.S. Shweta K, A review on analytical method validation, Int. J. Pharm. Res. Rev. 5 (2016) 30–36.
  9. R.F. Boque R, Maroto A, Riu J, Validation of analytical methods, Grasas Aceites. (2002) 128–143.
  10. S.B. Pushpa Latha E, Bioanalytical method development and validation by HPLC: a review, J. Med. Pharm. Innov. 1 (2014) 1–9.
  11. P. Ravisankar, S. Gowthami, G.D. Rao, A review on analytical method development 1, Indian J. Res. Pharm. Biotechnol. 2(3) (2014) 1183–1195.
  12. A.H. Beckett, J.B. Stenlake, practical pharmaceutical chemistry, CBS publishers and distributors, Delhi, 4th edition, part 2, 2007, pg. No. 255-325.
  13. G. Verma, M. Mishra, Development and Optimization of UV-Vis Spectroscopy-a Review, World J. Pharm. Res. 7 (2018) 1170–1180.
  14. R.S. Gujral, S.M. Haque, P. Shanker, Development and validation of Zinc Pyrithione in bulk, pharmaceutical formulations and in human urine samples by UV spectrophotometry, Int. J. Biomed. Sci. 5 (2009) 175–180.
  15. M.  Rizk, M.S.  Elshahed, A.K.  Attia, Spectrophotometric determination of Zinc Pyrithione using N-(1-Naphthyl) ethylenediamine, as UV labeling reagent, Int. J. Pharm. Bio. Sci. 5 (2015) 152–162.
  16. A. Bali, P. Gaur, A novel method for spectrophotometric determination of Zinc Pyrithione in pure form and in capsules, Chem. Cent. J. 5 (2011) 59-65.
  17. D.D. Patil, M.S. Patil, Y.B. Wani, Spectrophotometric method for Zinc Pyrithione determination: An experimental design approach for method development, J. Assoc. Arab Univ. Basic Appl. Sci. 21 (2016) 31–37.
  18. A. Önal, O. Sagirli, Spectrophotometric and spectrofluorimetric methods for  the determination of Zinc Pyrithione in bulk and pharmaceutical preparation, Spectrochim. Acta Part A Mol. Biomol. Spectrosc. 72 (2009) 68–71.
  19. S. Varik, T. Walke, Spectrophotometric Determination of Zinc Pyrithione from the Capsule Dosage Form Based on Its Micellar Catalyzed Reaction with Sanger’s Reagent, . . Int. J. Res. Pharm. Biomed. Sci. (2013) 1051–1054.
  20. R. Najam, G. Shah, S.M.A. Andrabi, Kinetic spectrophotometric determination of an important pharmaceutical compound, Zinc Pyrithione, J. Anal. Sci. Technol. 4 (2013) 22-28.
  21. H. Salem, Analytical Study for the Charge-Transfer Complexes of Zinc Pyrithione, E- Journal Chem. 6 (2009) 332–340.
  22. K. Sowjanya, J.C. Thejaswini, B.M. Gurupadayya, M. Indu Priya, Spectrophotometric determination of Zinc Pyrithione using 1, 2-napthaquinone-4-sulfonic acid sodium and 2, 4 dinitrophenyl hydrazine in pharmaceutical dosage form, Der Pharm. Lett. 3 (2011) 47–56
  23. K. Sowjanya, J.C. Thejaswini, B.M. Gurupadayya, M. Indu Priya, Spectrophotometric Determination of Zinc Pyrithione Using Gibb’s and MBTH reagent in Pharmaceutical Dosage Form, Der Pharma Chem. 2 (2011) 373–383.
  24. S.F. Hammad, O.M. Abdallah, Optimized and Validated Spectrophotometric Methods for the Determination of Zinc Pyrithione in Pharmaceutical Formulation Using Ascorbic Acid and Salicylaldehyde, J. Am. Sci. 8 (2012) 118–124.
  25. M. Oommen, S. Eapen, H. Yellina, V. Sheeja, UV-Vis spectrophotometric method for estimation of Zinc Pyrithione and methylcobalamin in bulk and capsule dosage form, Int. J. Pharm. Res. Life Sci. 2 (2014) 6–15.
  26. B. Bharatheesha, B. Gurupadayya, W. Ambekar, S. Hashmi, Extractive Spectrophotometric Determination of Fluconazole in Bulk and Pharmaceutical Formulations, Int. J. Chem. Sci. (2007) 2119–2124.
  27. G. Manideep, N.L.J. Shane, G. Pai, M.B. Sathyanarayana, Development and Validation of A UV Spectroscopic Method to Estimate Fluconazole in Bulk and Tablet Formulation, Res. J. Pharm. Technol. 11 (2018) 758-767.
  28. R.K. Jat, R.C. Chhipa, S. Sharma, Spectrophotometric quantitation of Fluconazole in bulk drug and tablets using hydrotropic agent, Pharmacophore. 1 (2010) 96–102.
  29. K. Shah, A. Gupta, P. Mishra, Extractive Spectrophotometric Methods for the Determination of Fluconazole in Tablets, E-Journal Chem. 6 (2009) 207–212.
  30. D. Chaple, K. Bhusari, Spectrophotometric Methods for the Determination of Fluconazole in Pharmaceutical Formulations, Anal. Lett. 29 (1996) 1763–1778.
  31. P.G. Sunitha, N. Deattu, R.R. Kumar, S.S. Rudhra, P. Kalaimathi, B. Soundiramani, Charge Transfer Complex Method for the Estimation of Fluconazole in Tablets, J. Drug Deliv. Ther. 3 (2013) 98–99.
  32. S.R. Shahi, G.R. Agrawal, N. V. Shinde, S.A. Shaikh, S.S. Shaikh, V.G. Somani, P.B. Shamkuvar, M.A. Kale, Formulation and in vitro evaluation of oro-dispersible tablets of Fluconazole with emphasis on comparative functionality evaluation of three classes of superdisintegrants, Rasayan J. Chem. 1 (2008) 292–300.
  33. P.G. Sunitha, N. Deattu, R.R. Kumar, S.S. Rudhra, P. Kalaimathi, B. Soundiramani, Development and Validation of Spectrophotometric Methods for Quantification of Fluconazole in Tablets, Ann. Chem. Med. Sci. (2015) 36–38.
  34. V.P. Choudhari, S.R. Parekar, S.G. Chate, P.D. Bharande, B.S. Kuchekar, Development and validation of UV-visible spectrophotometric baseline manipulation methodology for simultaneous analysis of drotraverine and Fluconazole in pharmaceutical dosage forms, Pharm. Methods. 2 (2011) 247–252.
  35. P.K. Syal, M. Sahoo, D.M. Mehendre, S.S. Ingale, V.P. Choudhari, B.S. Kuchekar, Simultaneous spectrophotometric determination of drotaverine and Fluconazole in combined tablet dosage form by ratio derivative and absorption corrected method and its application to dissolution study, Res. J. Pharm. Technol. 4 (2011) 298–301.
  36. A.B. Patel, E. Vaghasiya, A.J. Vyas, A.I. Patel, N.K. Patel, Journal of Medicinal and chemical Sciences Original Research Article Spectrophotometric first order derivative method for simultaneous determination of Fluconazole and paracetamol in tablet dosage form, J. Med. Chem. Sci. 3 (2020) 300–307.
  37. S.K. Acharjya, Y. Rajesh, P. Panda, P. Mallick, M.M. Annapurna, Spectrophotometric methods for simultaneous estimation of Fluconazole and thiocolchicoside in bulk and combined pharmaceutical dosage form, J. Pharm. Educ. Res. (2010) 75–82.
  38. S. Singh, A. Mishra, A. Verma, A. Ghosh, A. Mishra, A simple Ultraviolet spectrophotometric method for the determination of Fluconazole in dosage formulations, J. Adv. Pharm. Technol. Res. 3 (2012) 237-241.
  39. P.B. Purneshwar, M.M. Annapurna, N. Anusha, New spectrophotometric methods for the assay of Fluconazole, Asian J. Pharm. 12 (2018) S709–S712.
  40. B.N. Suhagia, H.M. Patel, S.A. Shah, I.S. Rathod, B.P. Marolia, Spectrophotometric estimation of Fluconazole in bulk drug and dosage forms, Indian J. Pharm. Sci. 67 (2005) 634–637.
  41. A.K. shakya, N.A. khalaf, Spectrophotometric Estimation of Fluconazole in Bulk Drug and Dosage Forms, Asian J. Chem. 19 (2007) 2059–2069.
  42. S.G. Khanage, D.S. Kale, P.B. Mohite, V.K. Deshmukh, Reversed phase high performance liquid chromatographic method for simultaneous estimation of Zinc Pyrithione and aceclofenac in tablet formulation (Acenac-N), J. Reports Pharm. Sci. 3 (2014) 184–192.
  43. H. Potluri, S.R. Battula, S. Yeturu, Validated Stability Indicating RP-HPLC Method for Simultaneous Determination of Nortriptyline and Zinc Pyrithione in Bulk and Combined Dosage Formulations, J. Chil. Chem. Soc. 62 (2017) 3490–3495.
  44. J. Banerjee, H. P. Rahul, R. Chanda, Method Development and Validation for the Simultaneous Estimation of Eplarestat and Pragabalin in Bulk and Pharmaceutical Formulation by using RP-HPLC, Asian J. Pharm. Anal. 8 (2018) 174.
  45. Indian Pharmacopoeia. Vol. 3., Ministry of Health and Family Welfare, New Delhi. (2014), Pg. No. 1726-27, 2548-2549.
  46. ICH Q2A, text book on validation of analytical Procedures- Methodology Consensus Guidelines, ICH Harmonized Tripartite Guidelines, 1994, Step-3
  47. ICH Q2B, text book on validation of analytical Procedures- Methodology Consensus Guidelines, ICH Harmonized Tripartite Guidelines, 1996, Step-4

Photo
Jyoti Chourasiya
Corresponding author

Swami Vivekanand College of Pharmacy (SVCP), Indore, M.P., India, 452020

Photo
Archana Tiwari
Co-author

Swami Vivekanand College of Pharmacy (SVCP), Indore, M.P., India, 452020

Photo
Aarti Nandwana
Co-author

Swami Vivekanand College of Pharmacy (SVCP), Indore, M.P., India, 452020

Jyoti Chourasiya*, Archana Tiwari, Aarti Nandwana, Simultaneous Estimation of Fluconazole and Zinc Pyrithione By Uv Spectroscopy, Int. J. of Pharm. Sci., 2025, Vol 3, Issue 5, 1334-1349. https://doi.org/10.5281/zenodo.15374756

More related articles
Formulation Development And In Vitro Characterizat...
Laxman Manandhar, Prabesh Baniya, Dhanraj Pokhare, Sohan Sapkota,...
CAR T Cell Therapy: Current Challenges and Future ...
Dr. Nagarjuna D, Dr. R. S Meghasri, Dr. Shivaraj D. R, Shrinivas ...
Formulation And Evaluation Of Floating Matrix Tabl...
Anand Dhangi, Jitendra Singh Rajawat , ...
Aegle Marmelos Peel-Off Mask: A Natural Approach to Skin Care with Antioxidant, ...
Samruddhi Sable , Sandip Solanke , Saniya Khan , Saurabh Kokane , Priya Dandekar , Mayuri Zore , Shi...
Medical Surveys of an Antidiabetic Medication in village area of western Maharas...
Sohel Ilahi mujawar, Pritam salokhe, Nilesh Chougule, ...
Phytopharmacological properties of Origanum vulgare: A Review ...
Sandhya verma, Dr. Sunil Kumar Jaiswal, Harsh Shukla, Riya Raj, ...
Related Articles
Chrono-Modulated Pulsatile Drug Delivery System of Hydralazine HCL An Effective ...
Ambrish B. Kantikar, Shakeel Ahmed Siddiqui, Amreen Begum, ...
Evaluation Of Efficacy of Lanthanum Carbonate in Rats with Chronic Kidney Diseas...
Dr. Sushma Ghadigaonkar, S. S. Jadhav, M. G. Ghadigaonkar, ...
Formulation and Evaluation of Kalanchoe Pinnata Syrup: A Pharmaceutical Dosage F...
Ravula Tulasi Naga Pavan Kumar, Boddani Sunil, Pattem Sirsha, Suma Sri Potti, Ayennedi Kusuma Lalith...
Comparative Study of Marketed Branded and Generic Metformin Hydrochloride Tablet...
Priyanka Sanjay Ahire , Preeti Bapu Aher , Tufail Dana Shakeel Ahamad, Manohar Baburao Nikam, ...
Formulation Development And In Vitro Characterization of Orally Disintegrating T...
Laxman Manandhar, Prabesh Baniya, Dhanraj Pokhare, Sohan Sapkota, Balkrishna Belbase, Bishowram Bhat...
More related articles
Formulation Development And In Vitro Characterization of Orally Disintegrating T...
Laxman Manandhar, Prabesh Baniya, Dhanraj Pokhare, Sohan Sapkota, Balkrishna Belbase, Bishowram Bhat...
CAR T Cell Therapy: Current Challenges and Future Direction...
Dr. Nagarjuna D, Dr. R. S Meghasri, Dr. Shivaraj D. R, Shrinivas Patil, Kavyashree D, Manu S. T, ...
Formulation Development And In Vitro Characterization of Orally Disintegrating T...
Laxman Manandhar, Prabesh Baniya, Dhanraj Pokhare, Sohan Sapkota, Balkrishna Belbase, Bishowram Bhat...
CAR T Cell Therapy: Current Challenges and Future Direction...
Dr. Nagarjuna D, Dr. R. S Meghasri, Dr. Shivaraj D. R, Shrinivas Patil, Kavyashree D, Manu S. T, ...